早!今天小编和大家分析一篇23年5月发表在Journal of Translational Medicine(IF:8044)杂志的文章《Functional status and spatial architecture of tumor-infiltrating CD8+ T cells are associated with lymph node metastases in non-small cell lung cancer》。肺癌是世界上最常见的恶性肿瘤之一,非小细胞肺癌(non-small cell lung cancer,NSCLC)约占所有肺癌的80%,约75%的患者发现时已处于中晚期,5年生存率很低。淋巴结转移(Lymph node metastases,LNM)是NSCLC患者的一个主要预后因素。使用抗PD-(L)1免疫疗法激活CD8+ T细胞是一种有效的治疗方法,但其疗效仅为20–40%。目前对于CD8+ T细胞在NSCLC中的作用机制知之甚少。在本文中,作者基于mIF图像对患有LNM的NSCLC患者肿瘤内CD8+ T细胞的空间结构进行了全面解读,包括CD8+ T细胞功能亚群的特殊空间分布以及CD8+ T细胞与其邻近细胞之间的空间相互作用,这揭示了TME的复杂性,对促进精确免疫治疗具有重要意义。
背景:
淋巴结转移(Lymph node metastases,LNM)是非小细胞肺癌(non-small cell lung cancer,NSCLC)患者的一个主要预后因素。PD-L1> 1%的LNM阳性NSCLC患者被推荐使用抗PD-(L)1免疫疗法,但其疗效仅为20–40%。此外,据估计,约有20%的NSCLC患者由于不明确的淋巴结状态而错过了免疫治疗的最佳时期。抗PD-(1)1免疫疗法的主要功能是激活CD8+ T细胞,这是免疫介导的癌症控制的核心作用。因此,当务之急是加强我们对NSCLC患者,尤其是LNM患者CD8+ T细胞的了解,促进精确的免疫治疗。
CD8+ T细胞的抗肿瘤作用很大程度上取决于其空间结构和功能状态。肿瘤浸润性CD8+ T细胞的空间结构,决定了患者的预后和治疗反应。先前的研究表明,肿瘤中心(tumor center,TC)和浸润边缘(invasive margin,IM)的CD8+ T细胞的高密度与NSCLC患者的良好预后相关,而一些研究认为,不同区域的CD8+T细胞具有不一致的预后意义。全面解读NSCLC瘤内CD8+ T细胞的空间结构是必要的。
方法:
1.样本来源:2014年1月至2018年10月在山东省肿瘤医院接受根治性手术的NSCLC患者。接受新辅助治疗的患者被排除在本研究之外。共279个组织标本被纳入最终分析。
2. 肿瘤标本和组织微阵列构建。对于每个患者,从肿瘤中心(tumor center,TC)的代表性区域采集两个芯样,从浸润边缘(invasive margins,IM)的代表性区域采集两个芯样,用于组织微阵列(Tissue microarrays,TMA)构建(图1)。
3. 使用Akoya-Opal-Kit试剂盒对TMA进行多重免疫荧光染色。
4. 机器学习辅助的多光谱图像处理。使用Inform软件处理多光谱图像生成单标记表型和单细胞二维坐标。
5. 定量空间特征,包括细胞的定量和空间参数,用于解读肿瘤内CD8+ T细胞的特征。
6. phenom ptr用于计算由可用的多标记表型定义的任何类型细胞的数量和任何两种类型细胞之间的核-核欧几里得距离。通过用总细胞数(细胞/1000个细胞)归一化相应的细胞数来计算细胞密度。
7. 使用单变量和多变量逻辑回归模型和Cox比例风险回归模型来估计本研究中涉及的参数的预后价值。通过Kaplan-Meier曲线和对数秩检验对按个体参数分组的患者进行生存分析。Spearman等级相关系数用于评估癌细胞邻近肿瘤微血管(CMVs)、癌症相关成纤维细胞(CAFs)和T细胞亚群之间的相关性。
结果:
1.NSCLC队列的临床病理特征
在279名NSCLC患者中,86例(30.8%)在术后病理学检查中被确诊为LNM。中位随访时间为1064天。年龄较大的患者(P= 0.002)和具有较大肿瘤直径的那些(P<0.001)更倾向于LNM(表一)。

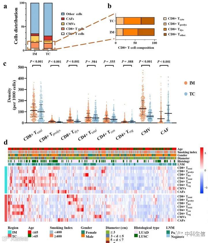
2.浸润边缘CD8 + T细胞亚群的密度明显高于肿瘤中心
使用mIF在TME中鉴定了CD8+ T细胞功能亚群和其他细胞群,包括癌细胞、CD4+ T细胞、CMVs内皮细胞和CAFs。为了确定在TME检测到的细胞群体区域分布的差异,比较了它们在IM和TC中的密度。间质细胞亚群的相对组成显示了IM和TC之间的巨大异质性(图2a)。值得注意的是,部分CD8+ T细胞表现出功能失调状态(图2b)。具体而言,与TC相比,IM中CD8+ Ttotal细胞、CD8+ Tpredys细胞、CD8+ Tdys细胞和CMVs的密度较高,CAFs的密度较低(P < 0.001)。IM和TC包含几乎相等密度的总CD4+ Ttotal细胞和常规CD4+ T细胞(CD4+ Tcon)。尽管没有统计学意义,但TC具有稍高密度的调节性CD4+ T细胞(CD4+ Treg)(P= 0.088)(图2c-d)。

3.LNM患者肿瘤内CD8 + T细胞的特征是CD8 + Tpredys细胞减少和CD8 + Tdys升高
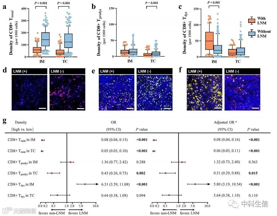
如前所述,淋巴结状态对NSCLC至关重要,因此是本研究的重点。通过比较有无LNM患者肿瘤内CD8+ T细胞亚群的密度发现:在LNM患者的IM(P%3C 0.001)和TC(P%3C 0.001)中CD8+ Ttotal细胞的密度明显减少(图3a)。LNM患者的TC中CD8+ Tpredys细胞密度较低(P= 0.003)(图3b),IM中CD8+ Tdys细胞密度较高(P<,0.001)(图3b)。代表性的mIF图像直观地显示了NSCLC-LNM患者与非LNM患者肿瘤内CD8+ T细胞亚群的不均匀密度(图3d–f)。

4.肿瘤内CD8 + Tpredys细胞低的和CD8 + Tdys细胞高与LNM的不良预后显著相关
接下来,作者试图了解肿瘤内CD8+ T细胞功能亚群的密度是否与LNM相关。多变量逻辑回归模型根据年龄、性别、肺癌组织学亚型和肿瘤直径进行评估。IM中CD8+ Ttotal细胞、CD8+ Tpredys细胞和CD8+ Tdys细胞的密度与LNM显著相关,独立于上述临床病理因素(图3g)。在多变量模型中,变量之间的多重共线性不显著。总体而言,在特定空间位置具有特定功能状态的T细胞是LNM的关键决定因素。

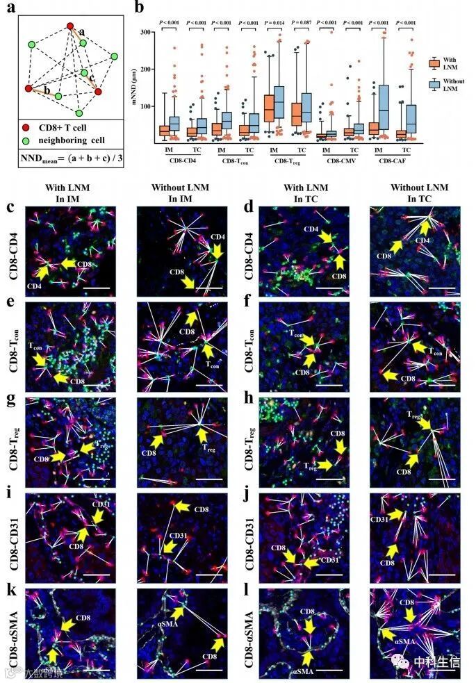
5.平均最近邻距离(mean nearest neighbor distance)分析揭示了NSCLC-LNM患者潜在的更强的免疫调节网络
细胞间的相互作用是癌症免疫的内在组成部分,推动免疫细胞在特定TME中的作用,CD8+ T细胞和邻近细胞之间复杂的相互作用就是例证。作者使用平均最近邻距离(mNND)来评估CD8+ T细胞和基质细胞(包括CD4+ T细胞、CAFs和CMVs的内皮细胞)之间的相互作用(图4a)。
首先,作者发现首先,与非LNM患者相比,LNM患者肿瘤内CD8+ T细胞相对于CD4+ Tcon、CD4+ Treg、CMVs和CAFs的mNND更短(图4b),这意味着在LNM患者中潜在的更强的免疫调节网络,这在mIF图像中得到更直观的说明(图4c–l)。

6.癌细胞邻近分数的分析揭示了癌微血管和癌相关成纤维细胞选择性地促进CD8 + T细胞排斥和功能障碍
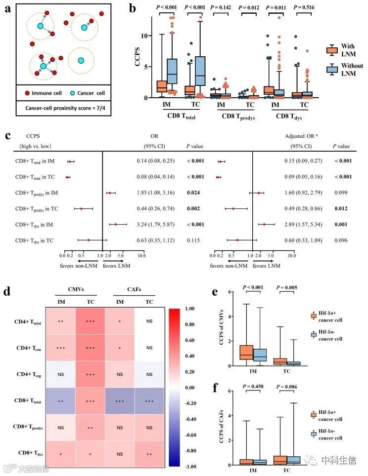
为了进一步研究肿瘤内CD8+ T细胞浸润的调节机制,作者结合了定量和空间信息建立了一个综合参数--癌细胞邻近分数,以识别具有与癌细胞相互作用能力的免疫细胞(图5a)。
类似于细胞密度,CCPS首先在有和没有LNM的患者之间进行比较。在LNM患者中,IM和TC中CD8+ Ttotal细胞的CCPS低、TC中的Tpredys细胞的CCPS低、IM中CD8+ Tdys细胞的CCPS高(图5b)。
随后,建立单变量和多变量模型来检验肿瘤内CD8+ T细胞亚群的CCPS与LNM和预后之间的关系。根据临床病理因素(包括年龄、性别、组织学亚型和肿瘤直径)进行的多变量逻辑模型显示IM中CD8+Ttotal细胞的低CCPS、CD8+Tpredys细胞的低CCPS、CD8+Tdys细胞的高CCPS与LNM显著相关(图5c)。
更重要的是,作为空间有限的细胞密度,CCPS的分析提供了观察阻碍CD8+ T细胞接触癌细胞的渗透屏障的机会。CMVs是淋巴细胞的运输管道。然而,NSCLC中异常的CMVs被认为可以阻止T细胞的运输。测定了同一半径(30μm)内T细胞亚群、CMVs和CAFs的CCPS,并探讨了它们之间的相关性。在IM中,作者观察到CMVs的CCPS与CD8+ Ttotal细胞呈负相关,而CMVs与CD4+ Ttotal细胞呈正相关。值得注意的是,在TC中,CMVs的CCPS与检测到的所有T细胞亚群呈正相关(图5d)。这表明IM中的CMV可能作为T细胞浸润的选择性管道,阻碍CD8+ T细胞的运输。有趣的是,CMVs的CCPS与CD8+ Tdys细胞呈正相关,表明CMVs在促进CD8+ T细胞功能障碍方面的潜在作用。同样,在IM中,作者观察到CAFs的CCPS与CD8+ Ttotal细胞呈负相关但与CD4+ Ttotal细胞和CD4+ Tcon细胞呈正相关。在TC中,CAFs的CCPS也与CD8+ Ttotal细胞呈负相关但更重要的是,与CD8+ Tdys细胞呈正相关(图5d)。这些结果表明,NSCLC中的CAFs不仅作为一种机械屏障,还可以影响T细胞的功能障碍。
最后,作者探索了癌细胞缺氧对CMVs和CAFs屏障的影响。在IM和TC中,作者观察到低氧癌细胞(pan-CK+/Hif-1α+)周围的CMV比常氧癌细胞(pan-CK+/Hif-1α−)多,这支持了癌细胞中低氧可以诱导血管生成的假设(图5e),然而CAFs没有显著差异(图5f)。

结论
在这项研究中,作者利用mIF结合机器学习辅助图像分析破译了影响LNM相关的CD8+T细胞功能亚群的密度和分布的特定TME。其定制的mIF方法允许同步检测单个组织切片中的各种蛋白质标记,提供了TME的全面视角。并且,基于组织的分析揭示了一个未报道的CD8+ T细胞的空间相互作用网络。此外,通过对基质细胞在T细胞中的作用的探索,报道了基质细胞和T细胞的CCPS之间的相关性,可以更好地证实基于结合数量和空间结构的合理参数的基质屏障假说。总之,作者基于mIF图像对患有LNM的NSCLC患者肿瘤内CD8+ T细胞的空间结构进行了全面解读,包括CD8+ T细胞功能亚群的特殊空间分布以及CD8+ T细胞与其邻近细胞之间的空间相互作用,这揭示了TME的复杂性,对促进精确免疫治疗具有重要意义。

