早!今天小编和大家分析一篇25年2月发表在Int Immunopharmacol杂志一区IF=4.7的文章《Genetic analysis of diagnostic and therapeutic potential for ferroptosis in postoperative sepsis》。脓毒症是由感染期间免疫缺陷引起的全身性多器官功能障碍,与全球高发病率和死亡率相关。尽管采取器官支持、液体复苏和抗生素治疗,脓毒症患者的死亡率仍然居高不下。一些患者还会出现脓毒症后综合征(PSS),表现为认知、心理和身体方面的不良结局,这进一步增加了再感染和死亡的风险。对于手术患者而言,由于麻醉、疼痛和应激等多种围手术期因素的影响,脓毒症的发病率和严重程度难以预测。因此,寻找外周血中的新型生物标志物对于促进围手术期脓毒症的早期诊断至关重要。近期研究表明,铁死亡(ferroptosis)这一新型铁依赖的程序性细胞死亡形式与脓毒症密切相关。铁死亡在脓毒症的发生、发展以及多器官损伤中扮演着关键角色。该深入探讨铁死亡相关基因(FRGs)在术后脓毒症中的诊断和治疗潜力。
结果:
1、GSE131761数据集中 DE-FRGs 的识别
在研究中,借助“Limma” 软件包对患者和正常受试者之间血液样本的差异表达铁死亡相关基因(DE-FRGs)进行分析,依据 GSE131761 数据集,在 408 个铁死亡相关基因(FRGs)里,筛选出 38 个在患者和正常对照者之间差异表达的基因,其中 25 个表达上调,13 个表达下调。通过聚类热图能够直观展示 DE-FRGs 的表达谱,反映出不同样本间基因表达的差异。图 1B 则呈现了这些基因中每一个与其他基因的关联关系,PGD 与 WIPI1、MAPK14、CD82 和 ACSL1 呈强正相关,而 QSOX1、GALNT14、PGD 和 SREBF1 与大多数 DEGs 呈负相关,另外,GDF15、PARP15 和 ALOX12 与大多数 DEGs 呈弱相关。
图1
2、DE-FRGs 的功能和通路富集分析
为深入探究DE-FRGs的生物学机制,研究进行了 GO 和 KEGG 分析 。GO 分析显示,以 p < 0.05 为阈值,DE-FRGs 在生物过程相关类别中显著富集于对细胞外刺激和线粒体自噬的反应;在细胞成分 相关类别中,线粒体外膜是最显著富集的 GO 术语;在分子功能方面,主要涉及 NAD + -蛋白 ADP-核糖基转移酶活性、戊糖基转移酶活性、花生四烯酸-CoA 连接酶活性和氧化还原酶活性。KEGG 分析表明,DE-FRGs 主要富集在铁死亡、流体剪切应力和动脉粥样硬化、自噬和 AMPK 信号通路。综合来看,这些结果暗示DE-FRGs可能与线粒体功能障碍紧密相关,包括线粒体氧化还原、能量代谢、动力学稳态、线粒体生物合成、线粒体自噬以及细胞内信号通路的调节,而这些过程的异常可能导致器官功能障碍和免疫抑制。
图2
3、7 个 DE-FRGs 被鉴定为脓毒症的生物标志基因
为了挖掘脓毒症的特征基因,利用两种机器学习方法对38 个 DE-FRGs 进行筛选,旨在提升目标基因对疾病诊断的准确性,两种算法的误差项罚因子均设为 10 倍。经交叉验证,LASSO算法筛选出 10 个疾病特征基因,SVM-RFE 方法则识别出 13 个基因(最大精度达 1.000,最小 RMSE 为 0.000)。进一步交叉比对两种算法的结果,最终锁定 7 个共同基因,即 CBS、MTF1、MGST1、CISD3、RPL8、SLC38A1 和 MAPK14。基于这 7 个基因构建 logistic 回归模型,并借助 ROC 曲线验证其诊断效能。结果显示,该模型能精准区分脓毒症患者与对照,同时单个基因的 ROC 曲线分析表明,所有基因的 AUC 值均大于 0.8,这充分证明 Logistic 回归模型在分类正常受试者与脓毒症患者时,相较于大多数单一基因,具有更出色的准确性和特异性。
图3
4、枢纽基因与多个脓毒症相关通路密切相关
在单基因 GSEA分析中,依据预定义的 KEGG 通路集展开探究,图 4 呈现了每个枢纽基因的前 10 个富集通路。分析发现,这些枢纽基因参与了多种关键通路,包括核糖体、溶酶体、过氧化物酶体、剪接体、嗅觉转导、氧化磷酸化、蛋白酶体、其他聚糖降解、造血细胞系、泛素介导的蛋白水解,还涉及幽门螺杆菌感染中的上皮细胞信号传导以及免疫反应相关的 “白细胞跨内皮迁移”“抗原加工和呈递”“原发性免疫缺陷”“用于 Iga 产生的肠道免疫网络” 和 “同种异体移植物排斥反应”,同时也与物质代谢中的 “O - 聚糖生物合成”“鞘糖脂生物合成乳酸和新乳糖系列”“其他聚糖降解” 以及多种疾病途径如 “1 型糖尿病”“哮喘”“帕金森病”“autoSen 病”“自闭免疫性甲状腺疾病”“系统性红斑狼疮” 和 “利什曼原虫感染” 存在关联。此外,这些枢纽基因在 “MAPK 信号通路”“肿瘤信号通路” 和 “神经营养因子信号通路” 中也表现出高度普遍性。
图4
基因集变异分析(GSVA)用于识别每个枢纽基因参与的不同生物过程,结果显示这些标记基因的差异激活途径非常相似(图 5)。在代谢相关途径中,“亚油酸代谢”“药物代谢细胞色素 P450”“阿斯科酸盐和醛酸盐代谢”“氮代谢”“细胞色素 P450 对外源性物质的代谢”“苯丙氨酸代谢”“组氨酸代谢” 和 “Α-亚麻酸代谢” 等途径被激活;而 “缬氨酸亮氨酸和异亮氨酸生物合成”“O_GLYCAN 生物合成”“鞘糖脂生物合成乳酸和新乳糖系列”“牛磺酸和次牛磺酸代谢” 和 “萜类骨架生物合成” 等途径受到抑制。免疫相关途径方面,“肠道免疫网络用于 IGA 产生”、“移植物抗宿主病”、“抗移植物排斥反应”、“抗原处理和呈递”、“补体和凝血瀑布反应”以及“原发性免疫缺陷”等途径也被激活。
图5
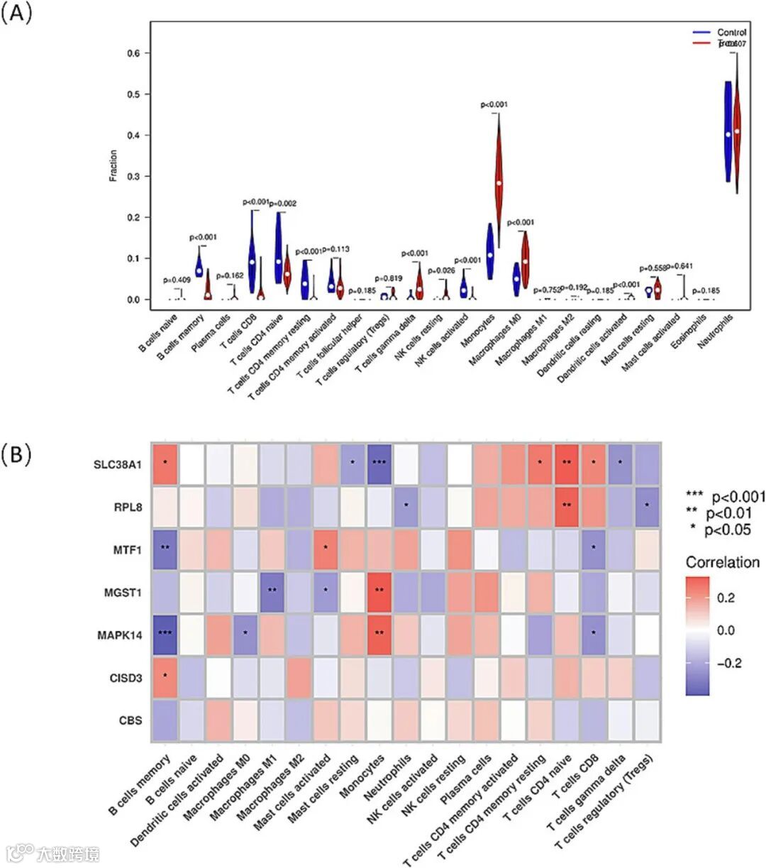
5、免疫微环境分析
脓毒症是一种免疫失衡性疾病,其特征是机体从对病原体的正常免疫反应转变为炎症与免疫抑制并存的状态。为了探究脓毒症与对照组之间免疫微环境的变化,研究采用了 CIBERSORT 方法进行分析。结果显示,与对照组相比,脓毒症患者体内静息记忆 CD4 T 细胞、记忆 B 细胞、初始 CD4T 细胞、CD8 T 细胞和活化 NK 细胞的百分比相对较低;而 γδ T 细胞、单核细胞、M0 巨噬细胞、活化的 DC 细胞和静息 NK 细胞在脓毒症患者中更为显著。通过 Pearson 相关分析发现,记忆 B 细胞与 MTF1 和 MAPK14 呈显著负相关;单核细胞与 MAPK14 和 MGST1 呈正相关,却与 SLC38A1 呈负相关;初始 CD4T 细胞则与 SLC38A1 和 RPL8 呈正相关。这些发现表明,脓毒症患者免疫微环境的改变可能与 SLC38A1、MGST1 和 MAPK14 这些基因存在关联。
图6
6、枢纽基因靶向药物
通过DGIdb 数据库的分析,研究进一步揭示了与枢纽基因相关的靶向药物及其与基因的相互作用。研究发现共有 52 种药物可作用于这些枢纽基因,其中包括 50 种针对 MAPK14 的药物(15 种为抑制剂,35 种为激动剂),1 种 CBS 的激动剂以及 1 种 MTF1 的激动剂。然而,遗憾的是,研究并未发现有药物靶向 MGST1、CISD3、RPL8 和 SLC38A1 这些基因。
图7
7、ceRNA 网络的构建
利用mirDB、TargetScan和miranda数据库,结合7个枢纽基因构建了一个复杂的ceRNA网络,其中包含了703个边缘和535个节点,节点包括6个枢纽基因、270个lncRNA以及259个miRNA。具体而言,75个lncRNA通过竞争性结合16个miRNA来调控MAPK;198个lncRNA通过靶向35个miRNA来调节MTF1的表达。在SLC38A1相关的ceRNA网络中,76个lncRNA与25个miRNA结合以调控该基因。对于CISD3,41个lncRNA通过与12个miRNA竞争性结合来影响其表达。CBS的表达则受到17个lncRNA和5个miRNA的调控。MGST1与4个miRNA和16个lncRNA存在竞争性结合关系。进一步分析发现,MAPK14和MTF1受到hsa-miR-545-3p、hsa-miR-22-3p、hsa-miR-421和hsa-miR-24-3p的调控。此外,lncRNA中的AC018816.3、CTC-435 M10.10、EGFLAM-AS3、LINC01539、RP11-598F7.3、SATB1-AS1和ZNF883与hsa-miR-539-5P共同调控MAPK14、MTF1和SLC38A1。而lncRNA中的CTA-390C10.9、MUC19、RP11-32B5.8和RP11-830F9.6则通过与hsa-miR-198的竞争性结合来调控CISD3和CBS。
图8
8、枢纽基因的表达
在GSE26440数据集中对枢纽基因的表达进行了验证,发现CBS、MTF1、MGST1、RPL8、SLC38A1和MAPK14的表达趋势与GSE131761数据集基本一致,唯有CISD3例外。具体来看,脓毒症患者组中,CBS(p < 0.0001)、MTF1(p < 0.0001)、MGST1(p < 0.0001)和MAPK14(p < 0.0001)的表达量显著高于对照组,而RPL8(p < 0.0001)和SLC3A81(p < 0.0001)的表达量则明显低于对照组。进一步通过RT-qPCR技术对训练集和验证集中枢纽基因(CBS、MTF1、MGST1、RPL8、SLC38A1和MAPK14)的mRNA表达模式进行一致性验证。实验结果显示,与对照组相比,脓毒症患者组中MTF1、MGST1和MAPK14的表达量升高,而RPL8和SLC38A1的表达量降低,这一结果与训练集和验证集的数据趋势相吻合。不过,值得注意的是,与对照组相比,脓毒症患者组中CBS的表达量出现下降,这一发现与公开数据集中的结果趋势相反。
图9
图10
研究小结
研究聚焦于铁死亡相关基因(FRGs)在术后脓毒症中的诊断和治疗潜力,通过生物信息学分析和实验验证,系统地筛选和分析了与术后脓毒症相关的铁死亡基因,不仅为早期诊断提供了潜在生物标志物,还为治疗靶点的开发和机制研究奠定了坚实基础,有助于推动脓毒症精准医疗的发展。

