大家晚上好!今天小编和大家分享一篇1月27日发表在Frontiers in Immunology(IF:8.7)杂志上的题目为《Network analyses of upper and lower airway transcriptomes identify shared mechanisms among children with recurrent wheezing and school-age asthma》的文章。作者基于鼻腔和气管普通转录组数据和单细胞转录组数据,通过上呼吸道和下呼吸道转录组的网络分析,揭示了反复喘息 (RW)和学龄期哮喘 (SA) 中的共同转录组学机制和中枢基因。
背景:
预测哪些患有反复喘息 (RW) 的学龄前儿童会发展为学龄期哮喘 (SA) 是困难的,这突出表明迫切需要阐明 RW 的发病机制以及 RW 和 SA 之间的机制关系。尽管有共同的环境暴露和遗传决定因素,但通常单独研究 RW 和 SA。基于鼻腔和气管转录组的网络分析,我们旨在确定 RW 和 SA 中的收敛转录组学机制。
方法:
1.从 Gene Expression Omnibus 获取鼻腔和气管刷洗样本的 RNA 测序数据。
2.结合单细胞转录组数据,使用细胞反卷积来推断气道内 18 种细胞成分的组成。
3.执行共识加权基因共表达网络分析以确定与 RW 和 SA 密切相关的共识模块。
4.通过富集分析探索了 RW 和 SA 之间共识模块的共享路径。
5.RW 和 SA 之间的中心基因是使用机器学习策略识别的,并使用外部数据集和定量逆转录聚合酶链反应 (qRT-PCR) 进行了验证。
6.使用鼻腔和气管转录组数据确定了中枢基因在定义 RW 子集方面的潜在价值。
结果:
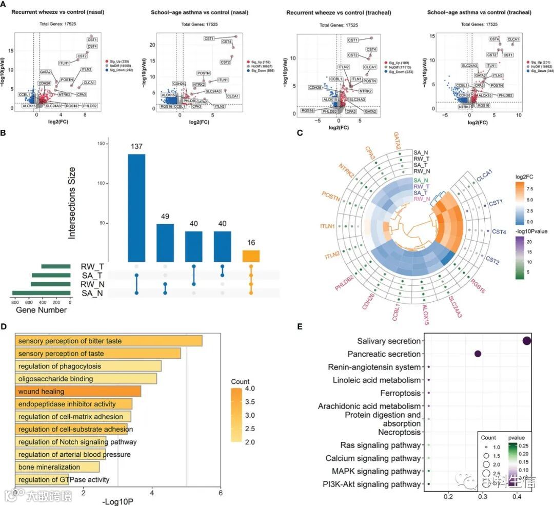
1.识别上呼吸道和下呼吸道中 RW 和 SA 之间的共 DEG
与健康对照相比,我们在 RW 鼻腔和气管样本中分别鉴定了 567 个 DEG(335 个上调和 232 个下调)和 549 个 DEG(201 个上调和 348 个下调),以及 838 个 DEG(152 SA 鼻腔和气管样本中分别有 686 个上调和 686 个下调)和 412 个 DEG(189 个上调和 223 个下调)(图 1A )。图1B中的 UpSet 图显示了鼻腔和气管样本中 RW 和 SA 之间重叠的 DEG 数量。总共有 16 个共同 DEG 在 RW 和 SA 之间共享,跨越上呼吸道和下呼吸道(图 1A、C)。与健康对照相比,这些基因在 RW 和 SA 中过多。保留 co-DEGs 用于识别 RW 和 SA 共享的中心基因。
为了研究 co-DEGs 的生物学行为,进行了 GO 功能注释和 KEGG 富集分析。结果表明,co-DEGs 主要参与味觉感官知觉、伤口愈合、内肽酶抑制剂活性和细胞-基质粘附的调节(图 1D)。唾液分泌和胰腺分泌是涉及的主要生物学途径(图1E)。

图1
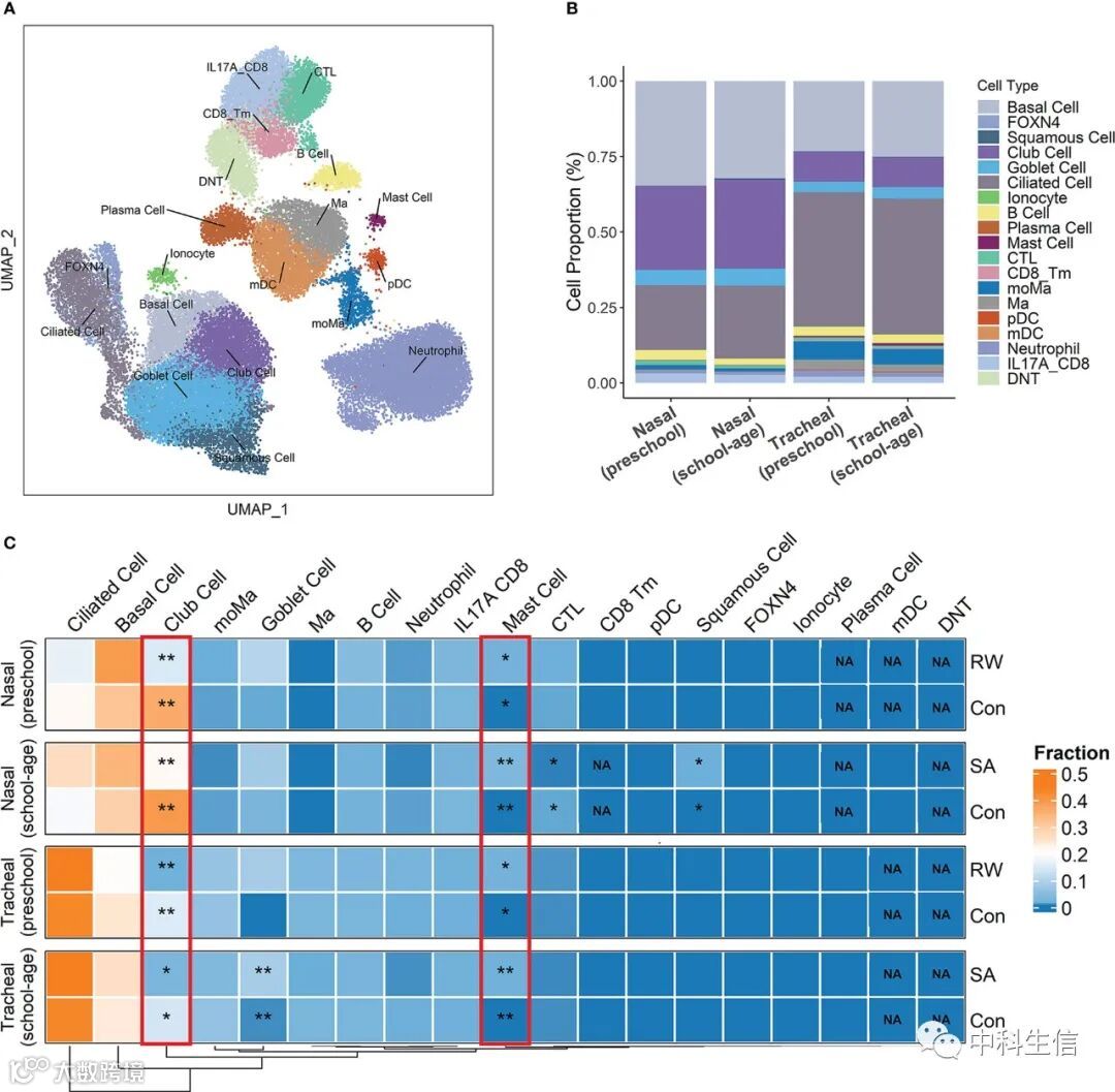
2.通过气道转录组数据的反卷积推断 RW 和 SA 共享的关键细胞成分
为了了解 RW 和 SA 气道微环境的变化以及 RW 和 SA 共享的潜在关键细胞群,我们对上部和下部大量转录组数据进行了细胞反卷积,以推断 RW 和 SA 气道内细胞类型频率的变化。首先,我们使用来自 18 名健康儿童气道样本的细胞分析了 scRNA-seq 数据。经过严格的质量控制,保留了 38 399 个细胞用于进一步分析。UMAP 的无监督聚类根据先前研究 中的代表性标记基因确定了 18 个细胞亚群 (图 2A ) 。接下来,使用来自 scRNA-seq 分析的特征矩阵,我们使用 CIBERSORTx 计算了 RW、SA 和对照样本的 18 个细胞亚群的相对比例。图 2B中的直方图显示了学龄前和学龄儿童上呼吸道和下呼吸道中每种细胞类型的比例。然后我们检查了 RW 和 SA 与对照组之间每种细胞类型的分数差异。有趣的是,与健康对照组相比,在 RW 和 SA 患者的上呼吸道和下呼吸道均观察到更高比例的肥大细胞和更低比例的棒状细胞(图 2C )。

图2
3.识别 RW 和 SA 共享的关键共识基因模块
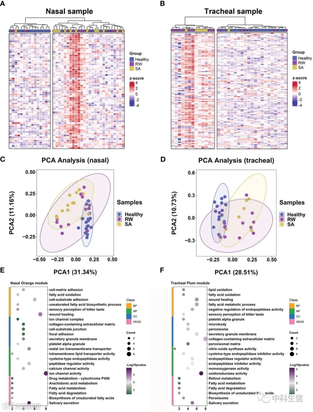
为了探索 RW 和 SA 共享某些机制和生物学途径的可能性,我们使用 WGCNA 分析了它们在鼻腔和气管转录组中的基因表达网络的相似性。图 3A、B显示了 RW 和 SA 中的集成共识模块-特征关系。值得注意的是,在上呼吸道和下呼吸道共识网络中,只有两个共识模块(鼻腔共识网络中的orange模块和气管共识网络中的plum模块)与 RW 和 SA 显着正相关。有趣的是,这两个共识模块也与特应性和肥大细胞显着正相关。因此,选择orange模块和气管plum模块作为RW和SA共享的关键共识基因模块。

图3
4. 关键共识模块基因签名可以将 RW 和 SA 与上呼吸道和下呼吸道的对照区分开来
接下来,我们探讨了关键共识模块基因签名是否可以区分 RW 和 SA 儿童与健康受试者。我们分别使用orange模块和气管plum模块中的66 个和 98 个基因进行了层次聚类分析。鼻orange模块(图4A)和气管plum模块(图4B )中基因的热图可视化表明:(1)基因在RW和SA个体中表达更高;(2) 层次聚类将样本分为两大类,RW 和 SA 根据相似的表达模式聚类在一起;(3) 使用关键共识模块基因签名的层次聚类清楚地区分了 RW 和 SA 患者与对照组。此外,鼻orange模块和气管plum模块中基因的 PCA 也将鼻腔和气管样本中的 RW 和 SA 患者与对照组区分开来(图4C、D)。值得注意的是,RW 和 SA 个体倾向于聚集在一起。这些结果表明了关键共识模块中共表达基因的潜在生物学意义,并突出了 RW 和 SA 之间共享潜在分子机制的可能性。

图4
5.RW 和 SA 中共识机制的识别和验证
我们通过识别两个关键共识模块的生物途径和 GO 术语,进一步探索了 RW 和 SA 之间的共享机制。总的来说,鼻腔和气管共识模块与几个类似的 GO 术语相关,包括脂肪酸氧化、脂肪酸代谢过程和苦味的感官感知(图4E、F)。脂肪酸代谢相关通路在鼻orange和气管plum模块中也显着富集(图 4E、F)。
6.RW 和 SA 共享的 hub 基因的识别和验证
为了在关键共识模块中进一步筛选与 RW 和 SA 最相关的中心基因,基于RF和SVM-RFE,分别识别出鼻orange模块中的12个和14个特征基因具有最佳分类精度(图5A,C),而气管plum模块中的21个和15个特征基因被识别为最佳分类准确度分别基于 RF 和 SVM-RFE(图 5B、D)。如图5E中的UpSet图所示,五个基因(CST1、CST2、CST4、POSTN 和 NTRK2)在两种算法之间重叠。这五个基因也是 RW 和 SA 之间的共 DEG(图 5C),因此被选为中枢基因。接下来,我们使用来自 18 个对照、15 个 SA 儿童和 32 个 RW 学龄前儿童的 BAL 样本的 qRT-PCR 检查了中枢基因的 mRNA 表达水平。在比较 hub 基因的表达水平后获得了类似的结果,揭示了 CST1、CST2、CST4、POSTN 和 NTRK2 在患有 RW 的学龄前儿童和患有 SA 的患者中的比例过高(图 5F )。此外,CST1、CST2、CST4 和 NTRK2 显示出中到高的辨别力(分别为 AUC = 0.91、0.77、0.90 和 0.89),POSTN 显示出高辨别力(AUC = 0.92)以区分 RW 和对照(图5G)。

图5
7.Hub 基因表达谱可用于识别 RW 患者亚群
先前对成人的研究表明,POSTN 和其他几个基因可用于定义 T2 高和 T2 低哮喘的亚群。因此,我们探讨了五个中枢基因的组合表达特征是否可用于将 RW 受试者分类为不同的子集。使用鼻腔和气管转录组,我们根据 POSTN、CST1、CST2、CST4 和 NTRK2 的表达水平对所有 RW 受试者进行了层次聚类分析。大约 30% 的具有高 hub 基因表达的 RW 患者在鼻腔(图6A)和气管样本(图 6B)的树状图的一个主要分支中被分组在一起。然后我们比较了 12 种 T2 炎症标志物的表达水平在具有高和低 hub 基因表达的 RW 患者之间。有趣的是,大多数 T2 标记基因(例如,白细胞介素 5 (IL-5)、IL-13 和 IL1RL1)在具有高 hub 基因表达的受试者中的表达显着高于具有低 hub 基因表达的受试者(图 6C、D)。此外,我们发现 hub 基因的表达水平与 T2 炎症基因之间存在高度正相关(图 6E、F)。综上所述,这些结果表明,已识别的中枢基因有可能用于定义 RW 学龄前儿童的子集(T2-high 与 T2-low)。

图 6
长按添加二维码
个性化医学生信解决方案
生信、测序、验证全包括
高分sci全程服务

