强直性脊柱炎(AS)的隐匿性起病和非特异性早期症状通常会导致诊断和治疗的延误,这可能导致残疾的发作。因此,必须识别新的生物标志物。今天小编和大家一起分享一篇2024年12月发表FrontImmunol(IF=5.7)杂志的文章《Explorationofmolecularbiomarkersinankylosingspondylitistranscriptomics》
题目:强直性脊柱炎转录组学中分子生物标志物的探索
杂志:FrontiersinImmunology
影响因子:5.7
Highlights
1.揭示强直性脊柱炎(AS)与铁死亡之间潜在关联的生物标志物。
2.生物标志物在外周血单核细胞(PBMC)中的表达水平与疾病活动度密切相关
1.背景介绍
强直性脊柱炎(AS)是累及脊柱和骶髂关节的慢性炎症病,患病率因地区而异,会引发关节内外症状,严重可致残疾,且因起病隐匿常诊断延迟。其病因不明,现有生物标志物诊断预后作用有限。RNA测序等新技术为研究带来希望,但AS患者外周血分子机制待验证。本研究利用基因微阵列数据和生物信息学分析,发现关键基因与铁死亡关联,揭示免疫细胞作用,验证后为AS诊断治疗提供新潜在标志物和靶点。
2.方法和结果
2.1强直性脊柱炎的DEG鉴定
如图1所示为本研究流程图。本研究调查GSE73754和GSE25101数据库中AS患者与健康对照者的高通量测序数据,分别从两数据集鉴定出196个和576个差异表达基因(DEGs),经可视化分析后,获得9个共表达DEGs,5个上调,4个下调。
图1.研究流程图。
图2.AS的DEGs和富集分析。
2.2潜在功能和通路分析
GSE73754数据集的GSEA分析显示,rRNA加工、翻译等过程显著下调,破骨细胞分化等相关基因上调,氧化磷酸化相关基因下调。对整合两数据集得到的9个共表达DEGs进行GO和KEGG富集分析,GO分析确定多类显著术语,KEGG揭示11条富集通路,均表明AS中免疫、代谢等机制发生重要变化。
图3.功能富集分析的结果。
2.3加权基因共表达网络的构建
通过WGCNA对GSE73754数据集分析,确定差异表达的共表达基因簇,计算模块与疾病性状关系。将软阈值功率设为15,确定4个模块。其中灰色模块与AS发生正相关最强(r=0.48),并从中筛选出121个基因。
图4.WGCNA
2.4基于关键基因的诊断模型验证
9个共表达DEGs与121个灰色模块基因交集得到6个核心基因,经LASSO回归确定5个关键基因。通过箱形图展示其表达趋势,ROC分析显示5个基因AUC均超0.7。基于此构建列线图预测AS风险,校准曲线与ROC曲线表明模型预测及诊断性能良好。
图5.核心基因诊断模型的验证。
图6.AS的列线图模型。
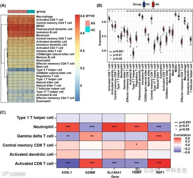
2.5免疫细胞浸润与关键基因的相关性分析
分析AS组和对照组28种免疫细胞亚型浸润,6种细胞亚群差异显著。AS组中枢记忆CD8T细胞和中性粒细胞增多,4种细胞减少。关键基因与差异免疫细胞相关性分析显示,不同基因与中性粒细胞、γδT细胞、活化CD8T细胞等浸润存在正负相关关系。
图7.核心基因与差异免疫细胞亚群之间的相关性分析。
2.6RT-qPCR表达和临床相关性
通过RT-qPCR测定AS患者和健康个体PBMC中5个关键基因mRNA表达,ACSL1和SLC40A1上调,GZMM和XBP1下调,TRIB1与模型预测相反。相关性分析显示,各关键基因与hsCRP、ESR等临床指标存在正负相关关系。
图8.AS组和HC组5个核心基因相对表达水平的差异
3.研究小结
这些关键基因可太有意义了!它们不仅诊断性能好,还与疾病活动度相关。以后,其表达水平有望成为早期诊断AS的敏感指标,帮助我们在患者出现症状前就发现高风险个体。动态监测这些基因表达,还能评估疾病活动度和治疗效果,为个性化治疗提供有力指导。像ACSL1和SLC40A1这些与铁死亡和免疫浸润相关的基因,甚至可能成为未来治疗的新靶点。不过,这项研究也存在一些局限性。样本量相对较小,可能会影响研究结果的普遍适用性;主要依赖PBMCs的基因表达数据,不能全面反映其他组织或细胞类型的病理变化;虽然通过生物信息学方法推断了基因功能,但还需要实验进一步验证。但不管怎么说,这项研究为我们深入了解AS的分子机制打开了新窗口,让我们看到了未来攻克AS的新希望。期待在科研人员的不懈努力下,能早日找到更有效的诊断和治疗方法,帮助广大AS患者摆脱病痛折磨!

