今天小编分享一篇2021年7月发表在J Orthop Surg Res的文章(IF :2.677),题目为“Study on the potential active components and molecular mechanism of Xiao Huoluo Pills in the treatment of cartilage degeneration of knee osteoarthritis based on bioinformatics analysis and molecular docking technology”。
摘要
背景:膝骨关节炎是一种常见的关节退行性疾病。消活络丸(XHLP)已被用于治疗退行性疾病,如骨关节炎和骨质增生。然而,XHLP对骨关节炎的具体有效成分和作用机制尚未探索。因此,本研究采用生物信息学技术和分子对接技术,探讨XHLP治疗膝骨关节炎的分子基础和机制。
方法:
1、公共数据库(TCMSP、Batman-TCM、HERB、DrugBank、UniProt)用于寻找XHLP的有效活性成分和相应的靶蛋白(筛选条件:OB>30%,DL≥0.18)。
2、基于GEO数据库获得与膝骨关节炎软骨病变相关的差异表达基因(筛选条件:调整P值<0.01,|log 2FC|≥1.0)。
3、采用R语言的Venn包和Cytoscape的BisoGenet插件预测XHLP治疗膝骨关节炎的潜在分子。
4、XHLP-活性成分-靶点相互作用网络是使用Cytoscape软件构建的。
5、使用R语言的Bioconductor包和clusterProfiler包对核心基因进行GO/KEGG富集分析,解释核心蛋白的生物学功能和信号通路。
6、通过Vina、LeDock、Discovery Studio 2016、PyMOL、AutoDockTools 1.5.6等软件进行分子对接,验证药物活性成分与核心靶蛋白的结合能力。
结果
1、XHLP-活性成分-靶点网络的构建与分析
“XHLP-Active Component-Target”网络:网络中紫色圆圈代表XHLP中的药物,橙色六边形代表活性成分,绿色菱形代表靶基因(图1)。
图1
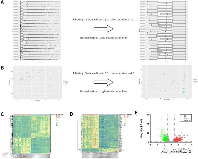
2、KOA软骨组织中差异表达基因的获取与分析
GSE114007的生物信息学分析(图2)。(A)标准化前后样本的箱形图。(B)标准化前后的 PCA 图。(C) GSE114007中总共 1672 个 DEG 的热图。D GSE114007前50 个 DEG 的热图。(E)GSE114007中总共 1672 个DEG的火山图。
图2
3、PPI网络构建
PPI网络构建(图3)。获得了总共33个XHLP治疗KOA软骨变化的潜在靶点的维恩图如图A所示。(B)33个潜在靶基因的PPI网络构建。(C)根据节点度从 PPI 中提取的前 30 个候选目标。(D-F)两种不同的算法,Degree和Betweenness,用于前6个潜在的核心靶基因筛选:VEGFA、CCND1、MYC、JUN、MMP9和MMP2。
图3
4、GO/KEGG富集分析
对 33 个候选目标进行 GO 和 KEGG 富集分析(图4)。(A-C)对33个潜在靶基因的GO分析表明,生物过程(BP)主要集中在对氧气水平、机械刺激、维生素、药物和平滑肌细胞增殖的调节等方面的反应;细胞成分(CC)主要集中在含胶原的细胞外基质、内质网腔中;分子功能(MF)主要表现在激活转录因子结合、生长因子结合和核心启动子序列特异性DNA结合。(D-G)KEGG通路主要集中在糖尿病并发症中的AGE-RAGE信号通路、松弛素信号通路、TNF信号通路、PI3K-Akt信号通路。
图4
5、分子对接验证
结果中排名前 5 位的活性分子(槲皮素、豆甾醇、β-谷甾醇、伊佐特林和鞣花酸)和结果中排名前 6 位的潜在核心靶基因(VEGFA、CCND1、MYC、JUN、MMP9 和 MMP2)被选择用于分子对接验证(图5A-L)。
图5
完
长按二维码联系我

