早!今天小编和大家一起分享一篇今年11月发表在Frontiers in Immunology杂志(IF: 8.786)的文章《Genetic mutation and tumor microbiota determine heterogenicity of tumor immune signature: Evidence from gastric and colorectal synchronous cancers》。在该研究中,基于大肠癌(CRC)和胃癌(GC)的同步肿瘤,通过单细胞RNA测序(scRNA-seq)、全外显子测序(WES)和微生物组分析来描述肿瘤微环境(TME),并分析不同TMEs的决定因素。
结直肠癌和胃癌都是侵袭性的实体瘤恶性肿瘤,导致全世界癌症相关死亡的第二和第三大原因。大肠癌(CRC)和胃癌(GC)有许多相似之处,这可能是由于它们都起源于肠道上皮细胞。从黏膜下浸润和淋巴管浸润到淋巴结转移,CRC和GC均显示出相似的进展模式。CRC和GC也显示出类似的遗传景观。尽管CRC和GC有许多相似之处,但对化疗的药物反应和免疫治疗却显示出不同的预后。免疫检查点抑制剂(ICIs)如PD-1抗体旨在通过释放抗肿瘤免疫反应的刹车来增强对癌症的免疫监测和控制。然而,CRC和GC对ICI治疗的反应也不同。肿瘤微环境(TME)对患者的预后和药物反应至关重要。因此,CRC和GC不同的药物反应可能是由于它们不同的肿瘤微环境(TME)。基因改变是致癌过程中的关键因素,已成为决定TME的重要因素之一。对这个方向和相关方法有兴趣的老师,可以与我们联系。
1. Illumina测序仪进行单细胞RNA测序以构建基因文库。
2. 对单细胞RNA测序结果进行主成分分析(PCA),并选择前20个主成分(PC),进行统一模态近似和投影(UMAP)。使用基于图形的聚类算法在检测聚类。并对每一聚类进行了人工注释。
3. DNA文库在Illumina HiSeq平台上测序,以建立全外显子测序基因文库。
4. 采用CTAB法提取样品微生物总基因组DNA,使用特异性引物扩增不同区域的16S r RNA / 18s核糖体RNA / ITS基因,并测序。
5. 采用多重IHC试剂盒进行多重免疫组化染色,验证研究结果。
1.scRNA-seq揭示了CRC和GC之间TME的显着特征
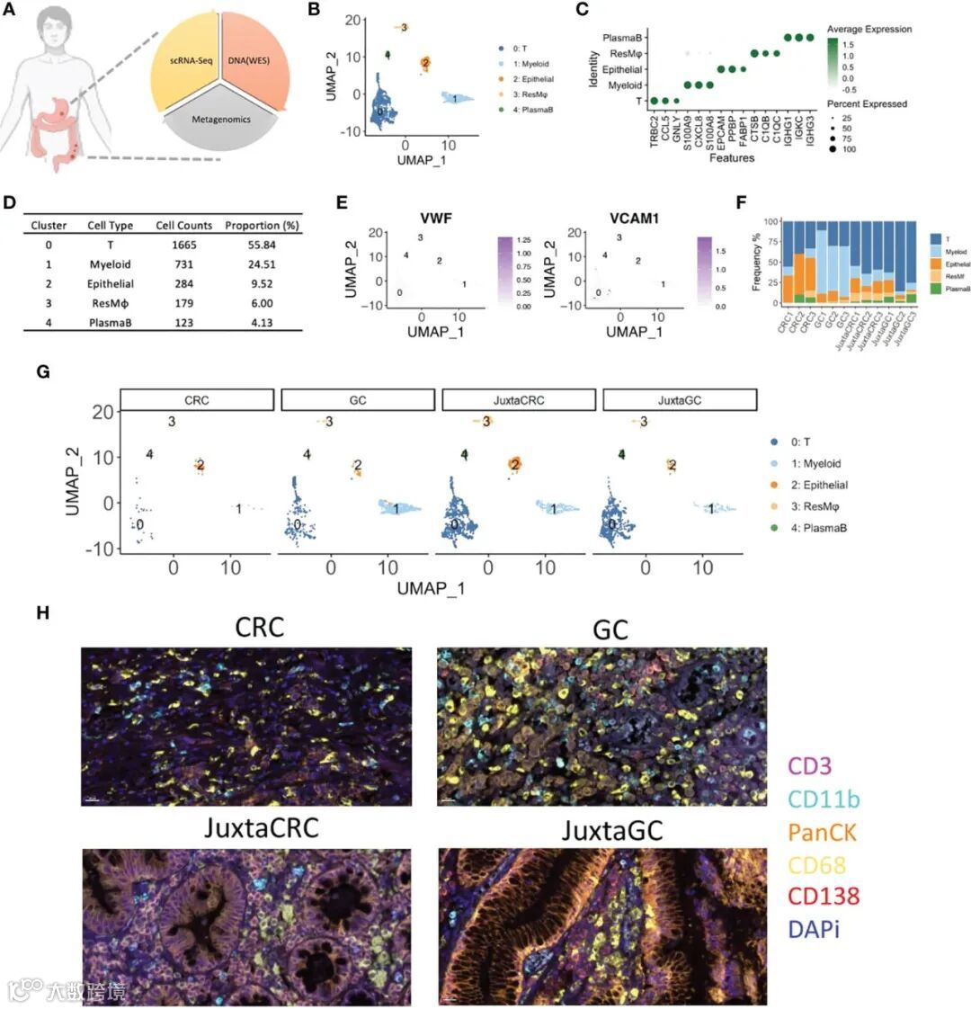
通过单细胞RNA测序、全外显子组测序(WES)和微生物组测序对恶性肿瘤(CRC和GC)和正常(Juxta CRC和Juxta GC)样品进行分析,以覆盖TME的细胞突变和微生物组成分,并全面了解双恶性肿瘤免疫特征。大多数细胞被定义为T细胞,其特征是T细胞受体β常数2的表达。每个总体在样本中的分布如下图所示。我们发现正常样本的成分相似,T细胞占主导地位,粒细胞、上皮细胞、巨噬细胞和浆B细胞的比例相当。与相应的相邻正常样品相比,GC样品中的巨噬细胞和骨髓细胞显着增加,显示出CRC和GC之间TME的多样性(图1)。
图1
2.GC中的T细胞亚群富集
T细胞群的UMAP图揭示了7个细胞亚群,即细胞毒性CD8 T细胞(Cyt CD8T)、CD4 T细胞(Res CD4T)、常驻CD8+T淋巴细胞(Res CD8T)、调节性T细胞(Treg)、γ-δ-NK T细胞(γδNKT)、NK T细胞(NKT)和增殖T细胞(Prol T)。在癌旁正常部位T细胞亚群占优势,并且在GC和CRC的相邻区域T细胞亚群的分布模式也相似。然而,T细胞亚群在GC和CRC肿瘤部位的分布不同。CRC中T细胞亚群减少,而GC部位富集Treg和增殖T细胞(图2)。
图2
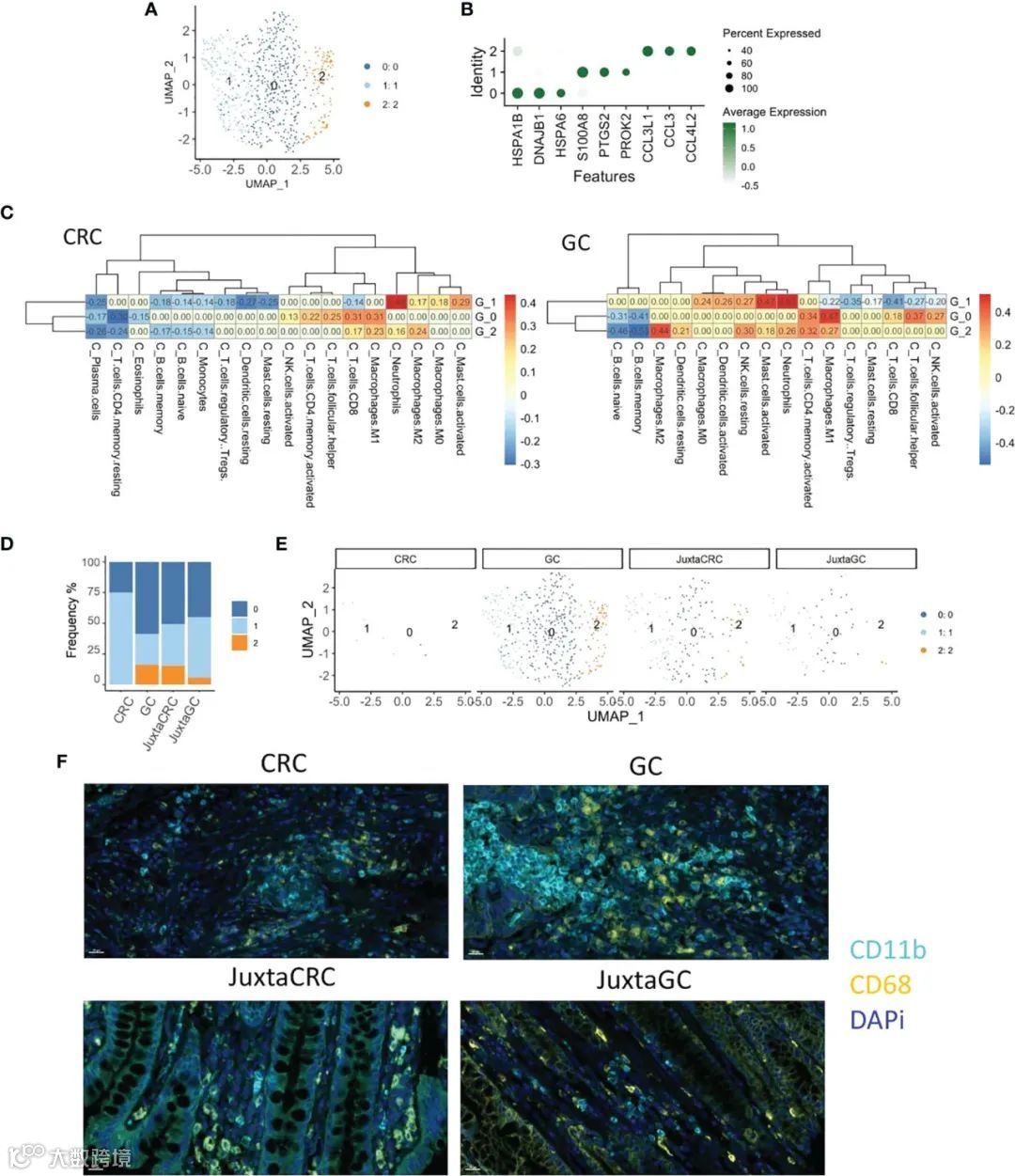
3.GC中髓样细胞富集
大多数髓系细胞在GC部位被鉴定,而髓系细胞在CRC部位最少。此外,邻近肿瘤部位的髓系细胞也少于GC部位,表明髓系细胞主要募集到GC部位。此外,mIHC染色也验证了髓系细胞的分布模式(图3)。
图3
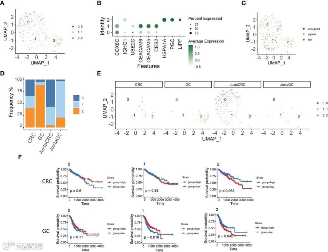
4.不同TMEs中特异性上皮亚群富集
接下来,重新聚类分析显示了三个上皮细胞亚群,只有上皮亚群1有非整倍体的恶性细胞。同时,上皮亚群1在CRC部位富集,而二倍体上皮亚群0和2分别在Juxta-CRC和GC部位增加。根据上皮亚群的特征基因,计算出每个上皮亚群的GSVA评分,并研究了上皮亚群特异性GSVA评分与患者预后的相关性。GC和CRC患者的上皮亚群2的GSVA评分月高生存时间越短。上皮亚群1的频率越高,GC患者的预后越好。研究注意到在GC和CRC亚群中存在明显的上皮亚群富集,这可能是由于GC和CRC(如下所述)的突变谱不同。此外,非整倍体恶性细胞似乎并不一定与GC患者的不良预后有关(图4)。
图4
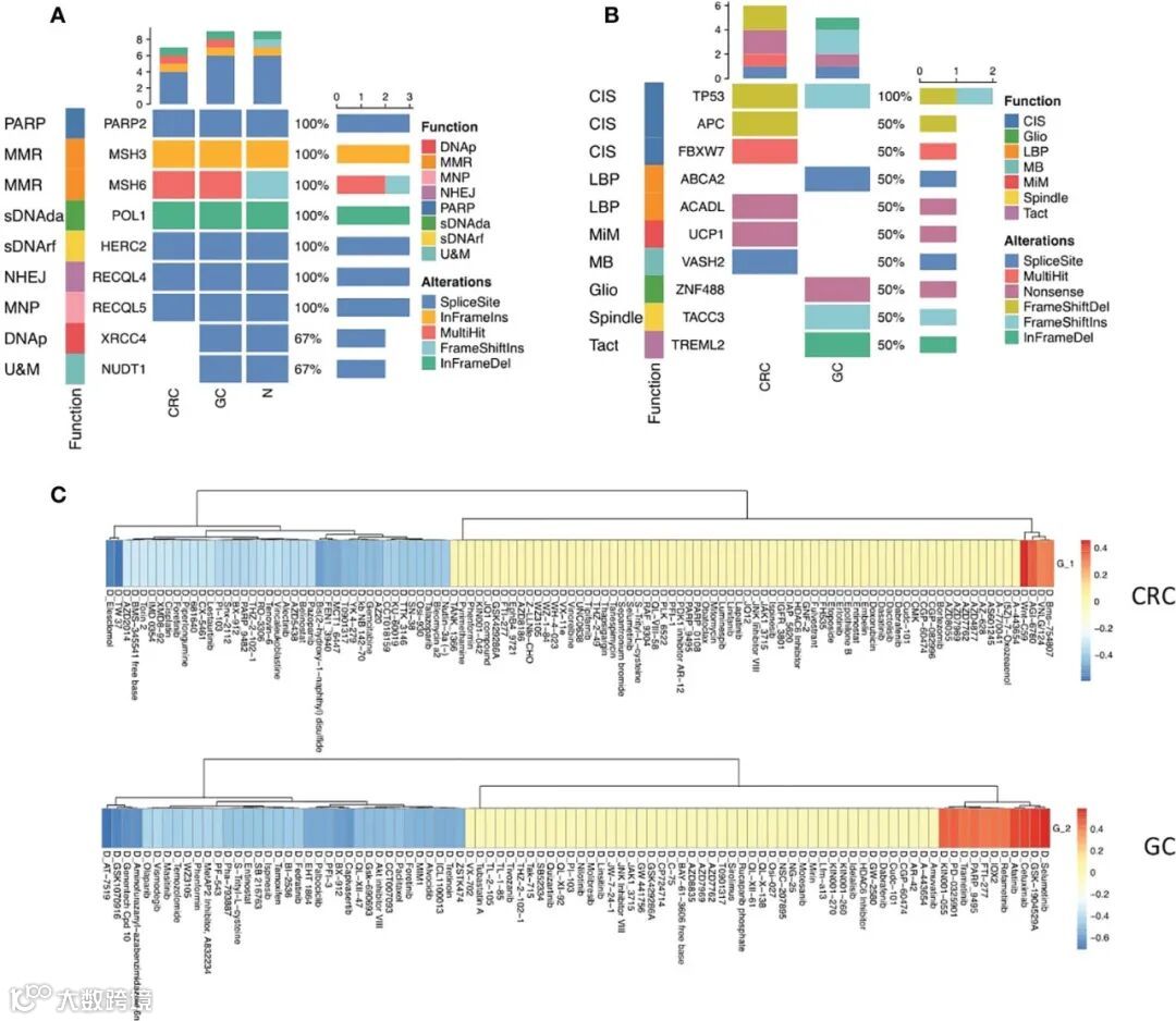
5.不同的突变谱导致CRC和GC不同的药物反应
为了深入了解与GC和CRC的发病机制和药物反应有关的基因改变,研究对GC、CRC和相应的联合肿瘤正常样本进行了全外显子组测序。共检测到9个与DNA修复相关的易感基因的种系突变。九个基因中的七个在CRC和GC中交替出现,另外两个基因(XRCC4和NUDT1)只在GC中检测到。此外,剪接位点是突变的主要目标。在CRC和GC中都发现了TP53基因的变异。然而,其突变模式是不同的,在CRC中发生移码缺失,在GC中检测到移码插入。接下来,研究发现有趣的是,富集于CRC的TME的非整倍体上皮亚群1对APC抑制剂高度敏感,而富集于CRC的TME的上皮亚群2对激酶抑制剂敏感。(图5C)。
研究结果揭示了CRC和GC的共同和不同的突变模式。DNA修复和p53通路的共同突变可能是肿瘤同步发生的遗传背景。此外,不同的突变模式可能解释了GC和CRC特定的细胞亚群分布。特殊的突变模式也导致了不同的药物反应(图5)。
图5
6.CRC和GC TME中与DNA修复和代谢相关的微生物组
16S rRNA基因测序结果显示总共有在属的水平上共鉴定到1454个变种。微生物群在CRC和GC中相似性很高,但GC部位的微生物群多样性要更高。深入研究肿瘤的群落组成发现,梭形杆菌属、Bacteroides和瘤胃球菌属在CRC中高度富集;在GC中,链球菌属、不动杆菌属和短波单胞菌属占主导地位。而且GC微生物群与中心碳和氨基酸代谢途径相关;在CRC中也观察到DNA修复相关的微生物群,可能与非整倍体恶性细胞的富集有关。总之,该研究发现了GC和CRC中不同功能的菌群的具体分布。此外,菌群的功能特征与GC和CRC TME的细胞和突变景观一致(图6)。
图6
基于同时性肿瘤相同的遗传背景,全面解剖GC和CRC TME。该研究发现TME主要由突变景观和微生物组决定,这为将来联合靶向突变和微生物组的联合治疗提供了思路。

