分享一篇2022年7月发表在Front Immunol(IF:8.786)的文章《Identification of Immune-Associated Genes in Diagnosing Aortic Valve Calcification With Metabolic Syndrome by Integrated Bioinformatics Analysis and Machine Learning》(PMID: 35865542),作者通过PPI网络构建和机器学习算法鉴定了主动脉瓣钙化伴代谢综合征中的候选hub基因,为为主动脉瓣钙化伴代谢综合征提供潜在的外周血诊断候选基因。该思路同样适用于其他非肿瘤或肿瘤的研究,有相关需求的老师欢迎联系我们。
背景&方法
背景:
主动脉瓣钙化(AVC)是发达国家老龄人口中最常见的瓣膜性心脏病。代谢综合征(MS)是一种病理性疾病,MS患者的AVC风险增大,
方法:
1、AVC与MS差异表达基因的鉴定;
2、WGCNA识别与MS最相关的模块;
3、MS差异基因与MS模块基因取交集并进行GO功能和KEGG通路富集分析;
4、AVC差异基因与MS模块基因取交集,进行GO功能和KEGG通路富集分析,并构建PPI网络;
5、通过LASSO回归和RF机器学习算法筛选候选hub基因;
6、构建候选hub基因的诺模图,并用ROC曲线评估诺模图的诊断特异性和敏感性;
7、对AVC患者进行免疫细胞浸润分析。
结果
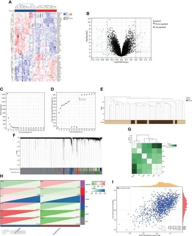
差异表达基因的鉴定
在AVC组合数据集中共鉴定出587个DEG,其中320个上调,267个下调。在MS数据集筛选出62个DEG,其中38个上调,24个下调。
加权基因共表达网络分析与关键模块识别
使用WGCNA识别与MS最相关的模块。基于β=18(R2=0.9),得到了六个基因共表达模块,绿色模块(1436个基因)与MS的相关性最高并被视为后续分析的关键模块。
代谢综合征的功能富集分析
对62个MS差异基因和1436个WGCNA模块基因取交集,得到36个基因,并进行了功能富集分析,结果表明,36个基因主要与免疫反应和炎症反应有关,这与MS的发病机制高度相关。
AVC伴MS的富集分析及蛋白质-蛋白质相互作用网络的基因鉴定
为了进一步探讨MS相关的关键基因是否与AVC发病机制相关,从AVC的587个DEG和MS的1436个模块基因中鉴定了50个共有基因。KEGG富集和GO分析表明,这些基因与免疫密切相关。接着构建了PPI网络,26个基因可以相互作用,通过MCODE插件可视化最活跃的模块。
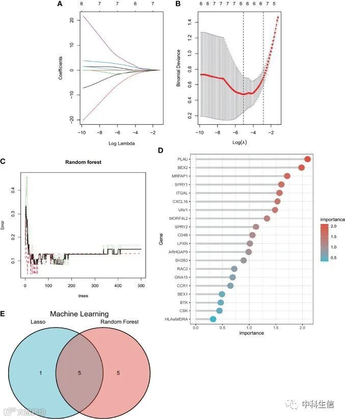
通过机器学习识别候选hub基因
应用LASSO回归和RF机器学习算法筛选候选基因。LASSO回归算法识别了六个潜在的候选生物标志物,RF算法基于每个基因的重要性对基因进行了排序。Venn图显示了来自RF的前10个最重要基因与来自LASSO的6个潜在候选基因的交集基因,并确定了5个基因(BEX2、CXCL16、ITGAL、MORF4L2和SPRY2)用于最终验证。
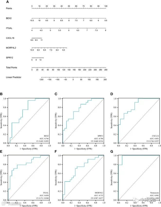
诊断价值评估
基于五个候选hub基因构建诺模图,并绘制ROC曲线以评估每个基因和诺模图的诊断特异性和敏感性。所有候选基因对AVC伴MS具有较高的诊断价值,构建的诺模图具有最高的诊断价值。
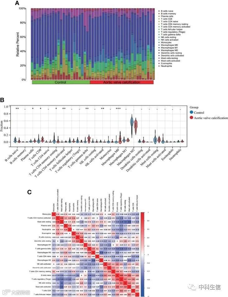
免疫细胞浸润分析
由于我们观察到MS相关基因可以调节AVC的发病机制,并且主要在免疫调节中富集,因此进行免疫细胞浸润分析以更好地阐明AVC的免疫调节。结果表明AVC患者的各种免疫细胞都有不同程度的浸润,这可能是AVC治疗的潜在调节点。
微信公众号|中科生信
欢迎联系我们

