大数跨境

基于m6A相关吞噬细胞死亡相关基因的急性髓性白血病预后模型构建

基于m6A相关吞噬细胞死亡相关基因的急性髓性白血病预后模型构建 中科生信
2025-02-26
4
导读:急性髓系白血病+m6A相关吞噬细胞死亡
大家好!今天小编和大家一起分享一篇202311月发表在Front Immunol.杂志的文章Construction of an acute myeloid leukemia prognostic model based on m6A-related efferocytosis-related genes:

背景

急性髓系白血病(Acute myeloid leukemiaAML)是指起源于造血干细胞的恶性疾病,特点是髓系祖细胞异常分化下髓系幼稚细胞的克隆性扩张。随着未成熟髓系细胞的增殖,未成熟祖细胞细胞)积累,正常造血功能受损,导致严重感染、贫血和出血的发生。AML是最致命的血癌之一,五年生存率<30%。因此,迫切需要鉴定新的预后生物标志物,以便更好地监测患者预后并更深入地解释AML的发病机制。
最近的研究人员已经确定可逆的N6-甲基腺苷N6-methyladenosinem6ARNA甲基化调节器是一种实现转录后调控的新方法。遗传学家证实了m6A在真核生物信使RNAmessenger RNAmRNA)中的甲基化。RNA甲基化修饰占据了所有RNA修饰的60%以上,其中在较高生物mRNA上的代表类型是m6A RNA甲基化。当m6A调节器失调时,细胞繁殖能力减弱,自我更新能力丧失,并伴随着发育缺陷和凋亡。m6A RNA甲基化调节器在癌症发生和发展中发挥作用,涉及肝癌、胶质母细胞瘤、骨肉瘤和结直肠癌。
巨噬细胞在正常生理过程中对组织重塑以及炎症和组织损伤的解决方式至关重要。解决过程的关键步骤在于消除凋亡细胞(Apoptotic cellsACs)。由专业和非专业吞噬细胞执行的凋亡细胞清除过程对于维持组织稳态至关重要,被称为“吞噬细胞死亡这一过程在最近的研究中被揭示,同时它还在维持组织稳态和修复以及生物体健康中发挥作用。我们的研究强调了吞噬细胞死亡机制(死亡细胞识别、吞噬性吞噬和稳态恢复),并解释了当吞噬细胞死亡过程被阻断时所产生的病理和生理后果。众所周知,m6A通过调节基因表达从而调控细胞过程,如细胞自我更新、分化、侵袭和凋亡。例如,Mettl14介导的m6A修饰可以通过促进miRNA翻译来诱导脊髓损伤中脊髓神经元的凋亡。在发育、稳态和疾病期间,几乎所有组织中都会发生凋亡及其随后的吞噬细胞死亡。然而,m6A相关吞噬细胞死亡相关基因(ERGs)在AML中的预后价值尚未被系统地研究。
AML是一种成人中侵袭性较强的血液癌症,现有的技术未能显著提高大多数患者的生存率。在这种情况下,有必要寻找潜在的标记物来增强AML患者的诊断、治疗和预后。根据先前的研究,我们推断m6A RNA甲基化调节器和巨噬细胞吞噬作用与AML的发生和发展密切相关。我们的研究采用来自公共数据库的AML相关数据以及综合生物信息学方法来挖掘AML中的m6A相关ERGs。构建了与m6AERGs相关的预后风险模型,以预测AML患者的预后。

材料与方法

1.AML患者数据的获取

从癌症基因组图谱(The Cancer Genome AtlasTCGA)(https://portal.gdc.cancer.gov/)下载了132TCGA-AML患者的骨髓样本,这些具有完整临床信息和生存数据的AML患者被用作后续分析的训练集。从基因表达综合(the Gene Expression OmnibusGEO)数据库(https://www.ncbi.nlm.nih.gov/geo/)获得了三个独立队列(GSE9476GSE71014GSE13159),GSE71014数据集包含104AML患者的RNA-seq和生存数据,用作验证集。GSE9476数据集包含10个正常样本和7AML骨髓样本,用于差异表达分析。排除来自GSE13159数据集的外周血样本,获得了73个正常样本和501AML骨髓样本,用于特征基因的表达验证。根据之前的论文,获取了74个与巨噬细胞吞噬作用相关的基因(Efferocytosis-related genesERGs)。

2.m6A相关差异表达ERGs的鉴定

GSE9476数据集中的数据注释是基于GPL96文件中芯片对应的符号转换进行的。原始计数值主要通过以下公式转换为FPKM

 

使用MAS 5.0软件生成了CEL文件,探针集的目标信号被缩放至500。通过稳健的多阵列平均值从CEL文件中生成了单个探针集的log2表达值。使用limma包在GSE9476数据集中获得了差异表达基因(Differentially expressed genesDEGs筛选标准为p < 0.05|log2FoldChange| > 0.5。应用VennDiagram包可视化差异表达的ERGsDE-ERGs)。应用SpearmanWilcoxon.test筛选出与m6A相关的DE-ERGs|cor| > 0.3p < 0.05)。使用TargetScanmiRTarBasestarBase数据库预测了与m6A相关的DE-ERGsmiRNAs。基于lncbasestarbasemiRNet数据库,根据三个数据库共有的miRNAs预测了lncRNAs。采用Cytoscape软件可视化了lncRNA-miRNA-mRNA网络。

3.训练集中获得与m6A相关的DE-ERGs相关亚型

共识聚类是一种无监督的聚类方法,可以根据不同的数据集将样本划分为亚型,从而发现新的疾病亚型。R包“ConsensusClusterPlus”被用来根据m6A相关DE-ERGs的表达来识别亚型。此外,还利用“Survival”包探索了不同亚型之间的整体生存率(Overall survivalOS)。使用基因集变异分析(Gene set variation analysisGSVA)评估了不同亚型之间的富集途径。通过CIBERSORT分析了所有样本在亚型间的免疫细胞浸润丰度。使用Wilcoxon检验两种亚型之间免疫细胞的差异。

4.构建一个新的基于m6A相关DE-ERGsAML预后风险模型

TCGA-AML的数据基于hg38人类参考基因组进行了转换。将数据从计数值形式转换为FPKM形式后,接着对FPKM进行log2fpkm+1)计算以获得最终的FPKM值。通过在TCGA-AML数据集中使用单变量Cox分析m6A相关DE-ERGs,获得了与预后相关的基因(p < 0.05)。随后,通过最小绝对收缩和选择算子(Least absolute shrinkage and selection operatorLASSO)识别出最具预测性的特征基因。接下来,根据公式计算每个AML患者的风险评分:

 

根据风险评分的中位数,AML患者被分为两组。然后使用Kaplan-MeierKM)曲线显示两组的OS差异。应用“survROC”来显示受试者工作特征(Receiver operating characteristicROC)曲线,以评估预后风险模型的预测能力。最后,在外部GSE71014数据集中研究了该预后风险模型的稳定性。同时,Wilcoxon检验用于评估训练集和验证集中的特征基因表达。

5.预后风险模型的评估

为了探索高风险组和低风险组之间的生物学功能差异,我们进行了GSVA分析。使用GSVA”包来计算样本中通路得分,并使用limma”包来实现通路的差异分析(|t| > 2)。由于体细胞突变在肿瘤发展中起着关键作用,我们通过“maftools”包分析了两组样本的肿瘤体突变,并分别展示了前20个突变基因。TCGA-AML的临床病理特征包括染色体风险、年龄、M亚型、骨髓(Bone marrowBM)原始细胞百分比(%)、侵袭性和血小板(×109/L)。为了确定临床病理特征和风险评分是否是AML患者的独立预测因子,我们进行了单因素和多因素Cox分析。采用“rms”构建列线图,以根据独立预后标准预测生存概率。校准曲线被用来验证列线图是否具有良好的预测能力。

6.AML患者风险评分与肿瘤微环境之间的关系

通过Restimate”来比较高风险/低风险组之间的基质、免疫、估计评分和肿瘤纯度。使用Spearman等级相关性分析TME与风险评分之间的相关性。CIBERSORT被用来分析TCGA-AML数据集中所有样本中免疫细胞浸润的丰度。使用了Wilcoxon检验两组AML之间免疫细胞的差异。随后,分析了48个免疫检查点和HLA家族基因在两组间的表达差异。癌症免疫图谱框架(https://www.tcia.at/home)被用来计算每个TCGA-AML患者样本的免疫表型得分(ImmunophenoscoreIPS)。IPS预测患者对免疫治疗的反应,分数越高,与更大的免疫原性相关。通过“glmnet”包计算TCGA-AML患者的mRNA表达基础干细胞指数(mRNA expression-based stemness indexmRNAsi)得分,然后通过Spearman分析mRNAsi得分与风险评分之间的相关性。

7.化疗药物敏感性分析

使用pRRophetic”,基于GDSChttps://www.cancerrxgene.org/)预测了AML的化疗药物。采用了Wilcoxon检验比较两组在药物敏感性上的差异。

8.特征基因的表达验证

AML样本和正常样本根据以下纳入标准从中山大学第七附属医院收集:(1)年龄在18 - 60岁之间;(2BM;(3)首次诊断为急性心肌梗死(Acute myocardial infarctionAMI)的患者和健康供体。AMI样本的排除标准包括M3型和治疗干预,以及由粒细胞集落刺激因子刺激的骨髓。在定量逆转录聚合酶链反应(Quantitative reverse transcription-polymerase chain reactionqRT-PCR)中,AML样本和正常样本的临床信息见补充表1。本研究已获得深圳医学三明项目(编号:SZSM201911004)、中山大学第七附属医院伦理委员会批准。使用qRT-PCR验证了特征基因的表达。从BM样本(6AML样本和5个正常样本)中提取总RNA,采用TRIzol方法。使用SureScript-First-strand-cDNA合成试剂盒进行反转录反应,然后用Universal Blue SYBR Green qPCR Master Mix进行qRT-PCRqRT-PCR的热循环协议如下:初始变性95°C 60秒,变性95°C 20秒,退火55°C 20秒,延伸72°C 30秒,扩增40个周期。GAPDH用作内参基因。引物序列见表1。应用2^-ΔΔCT方法计算基因表达水平并标准化。

1.AML中与m6A相关的DE-ERGs

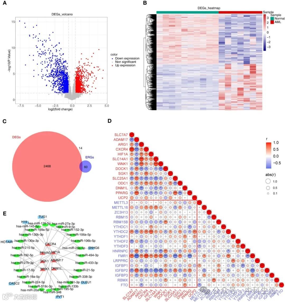
GSE9476数据集中,共有2482DEGs(上调1192个,下调1290个)(图1AB),以及14个差异表达ERGs(图1C)。通过Spearman相关性分析获得了14个与m6A相关的差异表达ERGs(图1D)。基于这14m6A相关差异表达ERGs,在3个数据库中共预测出27miRNAs(补充表2)。随后,基于共享的miRNA,在3个数据库中共有7个预测的lncRNAs(补充表3)。最后,构建了包含7m6A差异表达ERGs27miRNAs7lncRNAslncRNA-miRNA-mRNA网络(图1E)。从网络中可以看出,DLEU1只能通过调节hsa-miR-381-3p来影响HIF1A,而HIF1A可以被多个miRNA影响。

1差异表达分析。(AB)上调和下调DEGs的火山图(A)和热图(B)。(C)通过重叠ERGsDEGs获得的14DE-ERGsVenn图。(DDE-ERGsm6A相关基因的相关性。红色文本中的基因是DE-ERGs,蓝色文本中的基因是m6A调节因子。圆圈的颜色和大小表示相关性的方向和大小。*p < 0.05p < 0.01p < 0.001。(E)基于m6A-DE-ERGsmiRNAslncRNAs构建的网络。红色代表m6A-DE-ERGs,绿色代表miRNAs,蓝色代表lncRNAs

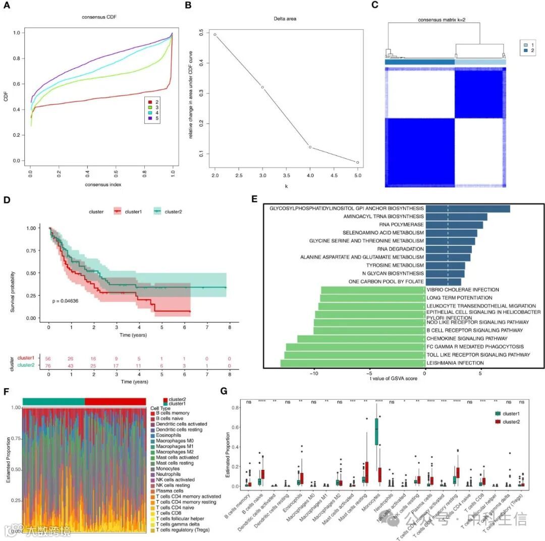
2.AML中与m6A相关的ERGs相关亚型

基于14m6A相关ERGs的表达,132AML患者被分为两种亚型(图2A-C)。亚型1的预后比亚型2差(p < 0.05)(图2D)。图2E显示,与m6A相关的ERGs可能通过多种氨基酸代谢途径和一些下调途径(趋化因子信号通路、B细胞受体信号通路和Fc伽马R介导的吞噬作用)进行调控。在两种亚型之间,有22种免疫细胞数量较为丰富(图2F)。图2G揭示了14种免疫细胞类型在这两种亚型之间的表达存在差异,其中幼稚B细胞、嗜酸性粒细胞、静息肥大细胞、静止NK细胞、浆细胞、静息CD4记忆T细胞和CD8 T细胞的占比在亚型2中显著高于亚型1。此外,单核细胞的占比在亚型1中明显更高。总之,我们推测亚型2在免疫反应、免疫监视和细胞免疫方面的活性更强,而亚型1中单核细胞比例的增加可能意味着免疫调节的效果更强。

2132AML患者的共识聚类结果。(A)对于k = 2k = 5的共识聚类累积分布函数(Cumulative distribution functionCDF)。(B)当聚类数从k变为k+1时,CDF曲线下的面积相对变化。(C)对于k = 2132AML样本的共识聚类矩阵。(D)集群1和集群2之间的生存差异,显示在生存图下方,是对应于该生存时间的样本数量。(E)在两种亚型中富集的前10个上调和下调途径。(F)集群1和集群222种免疫细胞的热图。(G)两种亚型中免疫细胞比例的差异。ns,无显著性;*p < 0.05p < 0.01p < 0.001p < 0.0001

3.AML中与m6A相关的ERGs的预后风险模型

根据m6A相关-DE-ERGs,训练集中筛选出p < 0.05的四个基因(图3A)。随后,进行了LASSO回归分析以获得四个特征基因(UCP2DOCK1SLC14A1SLC25A1)(图3BC)。风险评分= 0.5890 × UCP2 + 0.2590 × DOCK1 - 0.2193 × SLC14A1 + 0.2553 × SLC25A1。基于风险评分中位数(4.864),患者被分为两组(图3D)。低风险评分的患者的OS显著高于高风险评分的患者(图3E)。为了进一步评估风险特征的有效性,计算了OSROC曲线,并在1年、3年和5年时的AUC值大于0.70,证明了预后风险模型的疗效得到改善(图3F)。预后风险模型在GSE71014数据集中仍然具有强大的预测能力(图3D-F)。在GSE9476GSE13159数据集中,DOCK1SLC25A1的表达趋势增加,而SLC14A1UCP2的表达趋势相反(补充图S1)。

3:构建和验证预后风险模型。(A)四个基因的单变量Cox分析。(BC)在LASSO分析中的10倍交叉验证误差图(B)和基因系数图(C)。每条线(C)代表一个基因。(D)训练集和GSE71014数据集中预后风险模型的风险曲线。(E)两个数据集中高风险组和低风险组的KM生存曲线。(F)训练集和GSE71014数据集的1/3/5ROC曲线。

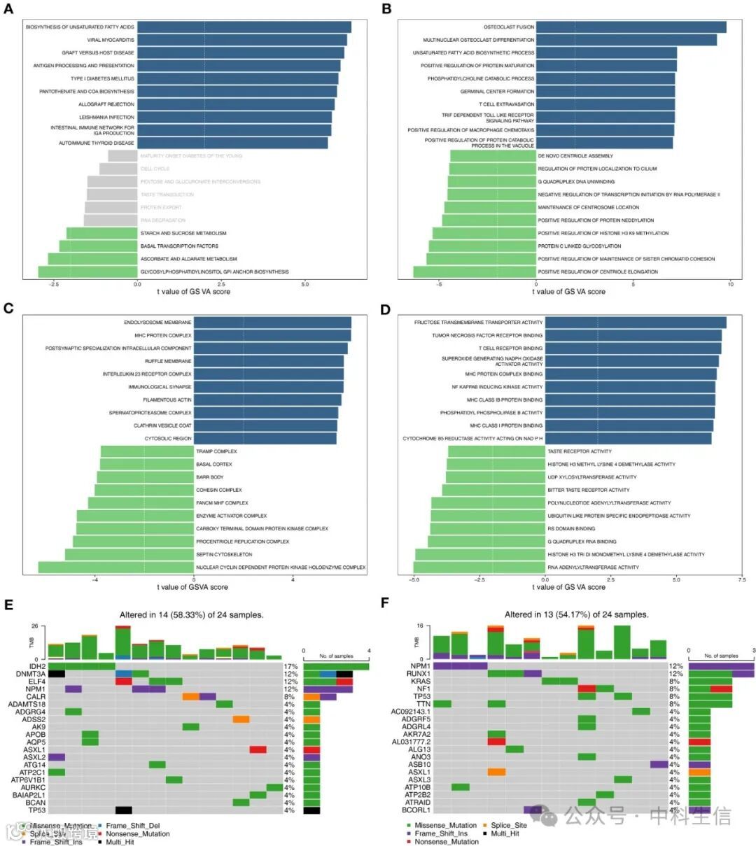
4.AML的生物和突变变化

共有4083GO条目和117条通路在高低风险组之间存在差异(|t| > 2)。图4A显示了前10个上调和前4个下调的KEGG通路,这些通路在高风险组和低风险组之间有显著差异,例如不饱和脂肪酸生物合成、抗原处理和呈递以及泛酸和辅酶A生物合成。此外,图4B-D展示了两个风险组之间显著不同的前10个上调和下调GO条目(包括生物过程(Biological progressBP)、细胞组分(Cellular componentCC)和分子功能(Molecular functionMF))。有趣的是,一些与免疫相关的生物学功能在高风险组和低风险组之间存在显著差异,如T细胞外渗、MHC蛋白复合体、T细胞受体结合和MHC I类蛋白结合。图4EF显示了高风险组和低风险组中排名前20的突变基因,其中ASXL1NPM1TP53在两组间发生了突变。

4功能富集分析和体细胞突变分析。(A)高风险组和低风险组中富集的KEGG通路。(B-D)两个风险组中富集的GO条目。BBPCCCDMF。(E)高风险组中突变频率最高的20个基因。(F)低风险组中突变频率最高的20个基因。

5.AML中的独立预后因子和列线图

132名患者的临床病理变量和风险评分中提取数据,并进行单因素和多因素Cox分析(图5AB)。风险评分和细胞遗传学风险是AML患者的预后因素。基于独立预后因构建的列线图模型显示,随着总体得分的增加,生存率逐渐下降(图5C)。该模型的校准曲线斜率接近1,表明模型的预测结果是真实可靠的(图5D)。

5独立预后分析。(AB)通过单变量(A)和多变量(BCox分析获得的独立预后因子。(C)风险评分和细胞遗传学风险的列线图。(D列线图的校准曲线。

6.两种风险组免疫微环境和免疫治疗的差异

高风险组样本的免疫评分、基质评分和估计评分显著高于低风险组(p < 0.05)(图6A)。图6B显示,免疫评分、基质评分和估计评分与风险评分呈正相关。22种免疫细胞类型的比例在某些方面较为丰富(图6C),而4种免疫细胞类型(活化的树突状细胞、单核细胞、静止CD4记忆T细胞和伽马-德尔塔T细胞)在两组之间存在显著差异(图6D)。此外,14个免疫检查点和20HLA家族基因在高和低风险组之间的表达显著不同,大多数因素在高风险组中上调(图6E,F),并且风险评分与mRNAsi评分之间存在负相关关系(R = -0.2p < 0.05)(图6G)。此外,IPS评分在高风险组和低风险组之间有显著差异,低风险组伴随更高的得分(图6H)。这表明预后风险模型与AML的免疫微环境有关联,为AML的免疫治疗提供了一些理论基础。

6:免疫浸润和免疫相关性分析。(A)高风险组和低风险组之间的免疫评分、基质评分和估计评分的差异。(B)风险评分与免疫评分、基质评分和估计评分的相关性。(C)两个风险组中22种免疫细胞丰度的热图。(D)两个风险组之间免疫细胞的差异。(EF)高风险组和低风险组之间免疫检查点(E)和人白细胞抗原家族基因(F)的差异。(G)风险评分与mRNAsi评分的相关性。(H)高风险组和低风险组之间免疫表型评分的差异。ns,无显著性;*p < 0.05p < 0.01p < 0.001p < 0.0001

7.两组风险群体之间的药物敏感性差异

我们计算了每个AML患者的IC50值,两组中共有56种药物的IC50值显著不同(补充表4)。图7显示了前10种显著不同的治疗敏感药物的IC50值的箱线图。研究结果表明,低风险组的IC50值远高于高风险组。其中,厄洛替尼、达沙替尼、BI.2536和硼替佐米已被报道与AML的治疗相关。因此,我们认为风险评分可以用来预测AML患者对这些药物的敏感性,其中药物抑制剂可能对高风险组样本中的生物体或细胞系更有效。

7:高风险组和低风险组之间的药物敏感性差异。log2IC50)值越低,患者群体对药物的敏感度越高。

8.通过qRT-PCR鉴定m6A相关ERGs的表达

qRT-PCR分析被用来进一步验证AML和正常样本中基因的表达水平(表2;图8A-D)。与正常样本相比,DOCK1SLC25A1AML样本中的表达水平更高(图8AC)。与健康对照样本相比,AML患者样本中的UCP2 mRNA表达增加,但差异没有统计学意义(图8D)。SLC14A1在正常样本中的表达高于AML样本(图8B)。

8:通过qRT-PCR验证特征基因的表达。(ADOCK1;(BSLC14A1;(CSLC25A1;(DUCP2ns,无显著性;*p < 0.05p < 0.01

讨论

m6A甲基转移酶METTL3可以影响AML的启动和维持方式。STM2457是一种高效的选择性首类催化抑制剂,专门针对METTL3,用于肿瘤治疗时可削弱AML生长,并增强细胞分化和凋亡。在Joselyn Cruz Cruz等人的研究中,小分子酪氨酸激酶MRX2843MerTK的抑制作用可以使白血病微环境从有利于肿瘤的环境转变为对白血病的免疫响应环境,同时增强免疫介导的AML清除。巨噬细胞上的MerTK(或其他囊泡细胞受体)在介导吞噬作用中发挥重要作用。m6A和相关基因可以介导免疫系统,从而影响AML的发展。然而,很少有研究报道它们联合作用。因此,我们的研究调查了与m6A相关的ERGs,旨在为AML患者提供新的预后模型和治疗策略。
在这项研究中,我们鉴定了7m6A-DE-ERGsCXCR4PPARGSGK1WNK1DNM1LADAM17HIF1A)、27miRNAs7lncRNAs,这些被用来构建lncRNA-miRNA-mRNA网络。一些研究报告SGK1CXCR4PPARGADAM17HIF1A以及AML之间的紧密关联。DLEU1只能通过调节hsa-miR-381-3p来影响HIF1A,而HIF1A可以被各种miRNAs所影响。根据Abdul-Aziz AM等人的研究,PARP14通过调节HIF1A的表达,从而增强AML细胞的生长和糖酵解作用。因此,应用miRNAs7lncRNAs来调节m6A相关的DE-ERGs可以影响AML的发展。
氨基酸不仅是蛋白质的组成部分,还作为各种生物合成途径的中间代谢产物。Yoko Tabe等人的研究总结了血液恶性肿瘤中发生的氨基酸代谢,并协助将消耗氨基酸的酶重新分类为靶向治疗药物。在我们的研究中,氨基酸代谢途径对AML的发展产生了显著影响。根据Courtney L Jones等人的研究,白血病干细胞(Leukemia stem cellLSC)群体表现出增强的氨基酸摄取、稳态水平和分解代谢,针对LSC代谢脆弱性的药物可以在临床实践中用于消除LSCs。因此,m6A相关的DE-ERGs可能通过多种氨基酸代谢途径调节AML的发生和发展。我们的研究还揭示了趋化因子信号通路与AML之间的紧密联系。趋化因子是一类具有趋化特性的小分子细胞因子可以运输和调节免疫细胞的增殖、迁移、分化和归巢活动CXCR4趋化因子受体可以提高各种细胞类型的存活率。根据Kimberly N Kremer等人的研究,CXCR4趋化因子受体信号调节了许多Bcl-2家族成员(Bcl-XLNoxaBak),从而诱导AML细胞凋亡。总的来说,m6A相关的DE-ERGs可能通过下调趋化因子信号通路参与AML进展。
14m6A相关ERGs相关亚型分析中,不同的亚群呈现出明显不同单核细胞、浆细胞和未成熟B细胞,并且在预后较差的簇1中浸润更多。本研究的临床实验证实了单核细胞、浆细胞和未成熟B细胞在AML发病机制中的重要作用,以及它们与髓系肿瘤细胞进展的密切关联。单核细胞是单核吞噬系统中的先天免疫细胞,可以显著调节肿瘤的发展和进展。分泌抗体的浆细胞是体液免疫的核心支柱,由未成熟B细胞在与抗原接触时的基本细胞重构产生。当未成熟B细胞分化为滤泡外B细胞时,可以生成亲和力较弱且寿命短暂的抗体分泌细胞。Claire E Olingy等人对稳态过程中单核细胞的异质性进行了全面解释,强调了单核细胞在癌症发展中的作用,并提出了有效的针对单核细胞的癌症治疗策略。Maartje C A Wouters等人的研究通过全面的PubMed搜索提供了大量证据,证明浆细胞对抗肿瘤免疫力有积极影响,并在设计癌症免疫治疗时建议增强这些反应。Helmink BA等人使用质谱流式细胞术检测各种表面蛋白,发现了未成熟B细胞、记忆B细胞、激活的记忆B细胞和浆母细胞的存在。因此,我们推测不同亚型可能表明单核细胞、浆细胞和未成熟B细胞在不同亚型的AML患者预后中可能发挥的介导作用。
我们的研究构建了预后模型以及UCP2DOCK1SLC14A1SLC25A1的预后基因。解耦蛋白2Uncoupling protein 2UCP2)属于线粒体阴离子载体蛋白(Mitochondrial anion carrier proteinsMACP)家族的线粒体解耦蛋白。AML患者表现出UCP2表达升高。董旭刚等人发现,UCP2抑制可能导致体外AML细胞系增殖减弱、细胞周期改变和凋亡增强。细胞分裂调节因子1Dedicator of cytokinesis 1DOCK1)是细胞分裂调节蛋白和特异性的小Rho家族G蛋白的鸟苷酸交换因子。根据李泽辉等人的研究,高表达的DOCK1导致AML预后较差,并且较高的DOCK1表达与年龄较大、血小板计数较高、外周血幼稚细胞计数较高、中风险细胞遗传学、FLT3-ITDMLL-PTDPTPN11NPM1RUNX1ASXL1DNMT3A突变明显相关。溶质载体家族14成员1Solute carrier family 14 member 1SLC14A1)是一个编码蛋白质的基因,该蛋白质介导红细胞中的尿素运输。通过靶向SLC14A1ARHGAP5PIK3CAmiR-10a-3p可能参与成人AMLFLT3突变的发病机制。溶质载体家族25成员1Solute carrier family 25 member 1SLC25A1)是一种线粒体载体,它促进线粒体中柠檬酸/异柠檬酸的流动,以换取胞浆中苹果酸的进入。据报告称,与SLC25A1相关的预后特征表明AML患者的预后较差。因此,UCP2DOCK1SLC14A1SLC25A1AML中显示出重要的预后价值,但后续研究仍需探索它们在AML中的功能。
HLA相关性分析揭示了高风险组中高表达的HLA,该组预后较差,两个风险组在14个免疫检查点、20HLA家族基因和IPS的表达上存在明显差异。免疫检查点分子包括抑制性和刺激性配体-受体对,它们可以抑制或刺激免疫反应。Luca Vago等人进行了研究,以测试针对AML细胞的最新免疫疗法(抗体疗法和细胞疗法等)或更广泛的抗白血病免疫重激活(疫苗和检查点阻断等),这些疗法结合了互补的免疫治疗策略与化疗或其他药物治疗。Rikako Tabata等人展示了针对AML的免疫肿瘤学(Immuno-oncologyIO)疗法和联合或不联合传统化疗的ICI所展现出的潜在临床效益。这些都证明了免疫疗法在AML中的确切疗效。免疫检查点、HLAIPS在两个风险组中有所不同,这表明它们在AML预后中的中介作用。因此,AML的免疫微环境为AML的免疫治疗提供了理论基础。
在研究中,预测的药物包括厄洛替尼、达沙替尼、BI.2536和硼替佐米等。厄洛替尼作为一种酪氨酸激酶抑制剂,在初步研究的AML患者中并未取得良好反应。达沙替尼是一种激酶抑制剂,具有抑制BCR-ABLSrc家族激酶、c-Kit和血小板衍生生长因子受体激酶的功能。由于对BCR-ABL的抑制作用,通常用于治疗慢性髓性白血病(Chronic myeloid leukemiaCML)和费城染色体阳性急性淋巴细胞白血病。一部分AML患者表现出BCR-ABL表达。未经选择的AML患者的临床反应对达沙替尼表现出了显著的混合反应,这应在更大规模的试验中得到验证。BI.2536是一种新发现的Plk抑制剂,能够诱导有丝分裂阻滞和凋亡。根据随机、开放标签的I/II期临床试验,单药BI 2536治疗的患者的临床活性提供了首个证据,表明靶向Plk在复发难治性AML患者中有潜在的治疗价值。硼替佐米是一种蛋白酶体抑制剂,是治疗各种骨髓瘤和边缘细胞淋巴瘤的主流药物。AML患者对结合硼替佐米的化疗方案表现出一系列不同的临床反应,一些病例显示完全缓解率超过80%。因此,达沙替尼、BI.2536和硼替佐米可能适用于治疗AML,这在未来的研究中应受到更多关注。
总之,本研究通过生物信息学方法鉴定了AML的预后基因,并构建了一个与m6AERGs相关的预后模型。对高风险和低风险组进行了差异分析,评估了免疫细胞浸润、免疫治疗反应、功能富集和药物敏感性。然而,该研究存在明显的局限性。分析主要依赖于公共数据库中有限数量的样本,强调了扩大样本量的紧迫需求。虽然已经通过qRT-PCR验证了基因表达水平,但需要通过动物实验进一步验证并阐明潜在的分子机制。此外,研究中与免疫治疗和药物敏感性相关的分析需要临床验证以进一步确定其临床价值。这样的探索将成为我们后续研究的主要方向。最终,我们的发现为研究人员提供了一个新的理论框架,用于更深入地探讨m6A调节因子、吞噬作用与AML之间的关系,从而为提高AML的预后和治疗提供了新的靶点。

总之,我们识别出4个与m6A相关的ERGs,并为AML患者构建了相应的预后模型,该预后模型有效地对AML患者的风险进行了分层。


【声明】内容源于网络
0
0
中科生信
中科生信是一家专业从事生物技术服务的公司,提供生物医学领域的定制化数据分析服务。公司业务有:二代测序平台、数据库搭建技术、测序个性化分析平台、以及生信分析定制化服务!致力于为客户提供“一站式”科研服务。
内容 580
粉丝 0
中科生信 中科生信是一家专业从事生物技术服务的公司,提供生物医学领域的定制化数据分析服务。公司业务有:二代测序平台、数据库搭建技术、测序个性化分析平台、以及生信分析定制化服务!致力于为客户提供“一站式”科研服务。
总阅读915
粉丝0
内容580