点击蓝字 关注我们
早!今天小编和大家分享一篇22年11月发表在Frontiers in Immunology(IF:8.786)杂志的文章《Identification and validation of a signature based on macrophage cell marker genes to predict recurrent miscarriage by integrated analysis of single-cell and bulk RNA-sequencing》。作者通过单细胞和bulk RNA测序的联合分析,鉴定和验证一个基于巨噬细胞marker基因的签名来预测复发性流产。
对于该思路有兴趣的老师,可以与我们联系,方法适用于其他疾病。
背景
复发性流产(RM)是一种严重的产科疾病 。RM的可能原因包括抗磷脂综合征、遗传易感性、子宫结构异常、慢性子宫内膜炎和环境因素。50%的RM病例的病因尚不清楚。母体胎儿界面免疫状态在正常妊娠过程中起着重要作用,通过建立母体对胎儿的免疫耐受,确保免疫微环境的动态平衡。研究表明,母体胎儿界面的免疫失衡与RM的发病机制有关,但这种关系背后的确切机制尚不清楚。
单细胞测序在RM的病因学研究中也发挥了不可替代的作用,它具有寻找细胞异质性的优势。本研究建立了妊娠早期母体胎儿界面的细胞图,结合二代测序结果,提出了不明原因RM的预测模型,进一步探索免疫细胞与RM之间的关系。
方法
1.从公用数据库GEO数据库下载2个RM相关细胞数据集。
2. 无监督聚类分析,注释细胞集群和确定细胞类型
3. LASSO、随机森林和SVMRFE算法筛选签名基因
4.qRT-PCR验证签名基因的表达。
5.ssGSEA用于显著信号通路的功能富集分析,免疫浸润分析。
5.通过PPI研究marker 基因的蛋白网络互作。
6.TISCH数据库验证marker 基因的表达。
研究结果
1.正常和RM样本中,母体胎儿界面的单细胞图谱
我们从5例正常患者和3例RM患者中获得了16个人类早期妊娠的蜕膜和绒毛样本,以及来自同一患者的蜕膜和绒毛样本。进行计算质量控制和基于图的聚类后,对112528个高质量的细胞进行了进一步的分析。这些细胞由正常蜕膜36219个细胞和RM蜕膜25582个细胞、正常绒毛25303个细胞和RM绒毛25424个细胞组成。进行无监督的图形分析,注释细胞集群和确定了15细胞类型。
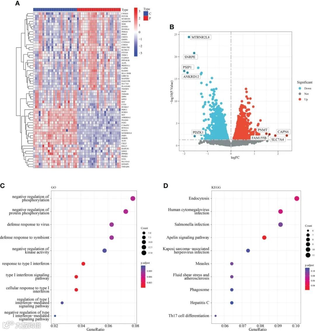
2.差异表达的巨噬细胞相关基因的鉴定和功能富集分析
GSE179996队列中的24例正常流产标本和24例复发性流产标本的表达谱进行分析。通过对1384个巨噬细胞相关标记基因的单细胞测序筛选,共获得1293个巨噬细胞相关标记基因,这些基因与GSE179996表达谱中的基因相交。GSE179996数据集的差异表达分析显示,疾病组中有90个巨噬细胞标记基因显著下调,96个巨噬细胞标记基因显著上调。对这些差异表达的巨主要参与的信号通路为内吞作用、人巨细胞病毒感染、Apelin信号通路和Th17细胞分化。
3.使用LASSO、随机森林和SVMRFE算法筛选签名基因
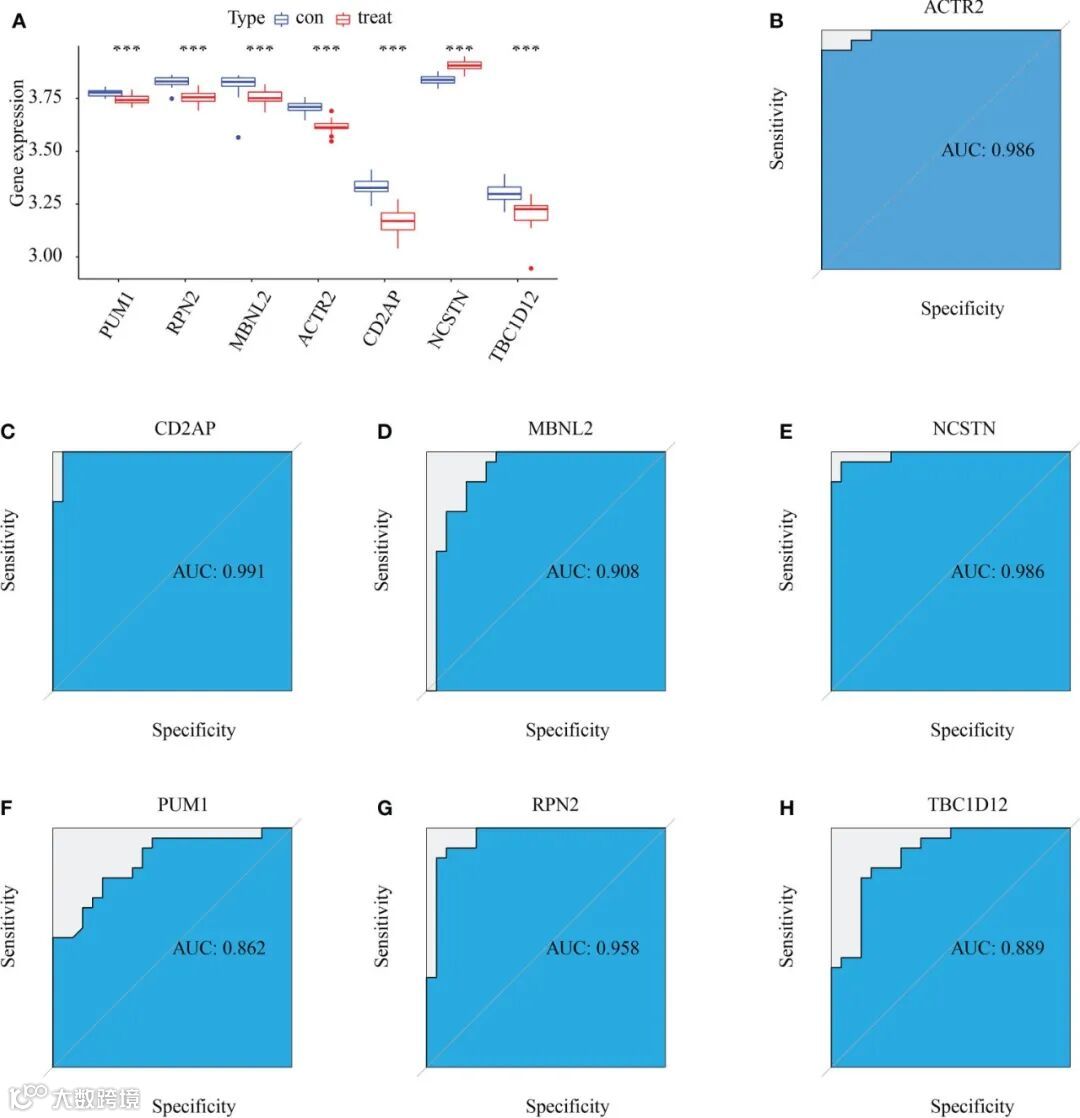
从LASSO、随机森林和SVM-RFE算法中鉴定出7个共享的特征基因:ACTR2、CD2AP、MBNL2、NCSTN、PUM1、RPN2和TBC1D12。
4.RM中签名基因的诊断效果和外部验证
6个特征基因(ACTR2、CD2AP、MBNL2、PUM1、RPN2和TBC1D12)在RM样本中的表达水平显著降低,而NCSTN的表达水平显著高于RM样本。GSE179996使用AUC值预测RM 7个签名基因的诊断性能。
5.签名基因表达的实验验证
GSE165004数据集与临床标本之间的7个签名基因表达模式具有一致性,进一步提示它们在预测RM进展方面具有很好的诊断价值。
6.签名基因的信号通路的分析
使用ssGSEA研究了RM患者和健康对照组在50个标志性信号通路内的差异。在RM患者中,有两个标志性信号通路显著上调:KRAS_SIGNALING_DN和BILE_ACID_METABOLISM。进一步进行7个单基因GSEA富集分析。
7.特征基因相互作用网络分析
为了评估签名基因之间的关系,作者构建了共表达网络和蛋白质相互作用网络。利用GSE165004数据集分析了签名基因之间的共表达关系。NCSTN的表达水平与其他6个特征基因的表达水平呈负相关。其他6个特征基因彼此之间呈正相关。为了分析7个签名基因的蛋白相互作用网络,使用GeneMANIA数据库创建了一个PPI网络。
校准曲线表明真实RM风险与预测RM风险之间的差异最小,说明RM模型非常准确。决策曲线分析(DCA)表明,患者可以从这些列线图中获益。通过ROC曲线分析,也验证了模型的正确性。
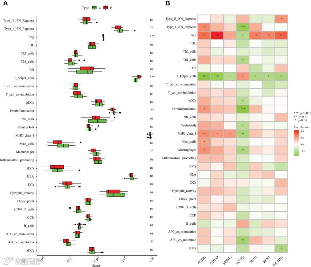
8.特征基因与RM患者免疫细胞浸润的关联
在GSE165004数据集中,使用ssGSEA算法进一步研究了RM患者与健康对照组之间的免疫浸润的相关性。ACTR2与T_helper_cells呈显著负相关,但与其他多种免疫细胞和免疫相关通路呈显著正相关。相反,NCSTN与T_helper_cells呈显著正相关,与其他多种免疫细胞和免疫相关通路呈负相关。Treg与NCSTN显著负相关,与其他6个特征基因显著正相关,T_helper_cells与NCSTN显著正相关,与其他6个特征基因显著负相关,ACTR2与巨噬细胞显著正相关,NCSTN与巨噬细胞显著负相关。
9.使用TISCH数据库验证ACTR2和NCSTN的表达
利用TISCH数据库在单细胞水平上分析33种细胞类型中ACTR2和NCSTN的表达水平,发现ACTR2和NCSTN在单/宏细胞中的表达水平均最高。在多个肿瘤数据集上,并在单/宏细胞中表达增加。ACTR2在CD8Tex、CD8T、DC、中性粒细胞、Tproli CD4Tconv、Treg、恶性、内皮细胞、成纤维细胞、B、NK、Mas和浆细胞中表达。与ACTR2相似,NCSTN在恶性细胞、成纤维细胞、内皮细胞、Tproif、CD8Tex、CD8T、CD4Tconv、Treg、DC、血浆、B和NK细胞中具有较高的表达水平。
扫描二维码 联系我们

