Novel therapeutic targets for major depressive disorder related to oxidative stress identified by integrative multi-omics and multi-trait study
多组学和多性状综合研究发现与氧化应激有关的重度抑郁症新治疗靶点
医学 1区,IF: 5.8
摘要
氧化应激(OS)与重度抑郁症(MDD)的病理生理学密切相关,但其分子机制在很大程度上仍不为人所知。本研究的目的是找出与OS和MDD 相关的基因,并进一步评估这些基因作为诊断标志物和潜在治疗靶点的效用。我们从基因表达总库(Gene Expression Omnibus,GEO)数据库中搜索了与MDD 相关的数据集,根据GeneCards寻找与OS同样相关的差异表达基因(DEGs)。生物信息学分析和机器学习算法用于识别介导OS-MDD相互作用的枢纽基因。采用基于数据摘要的孟德尔随机化(SMR)方法,从血液组织eQLT数据中识别出可能与MDD相关的因果基因。这些研究发现了32个介导OS-MDD相互作用的基因,而SMR分析发现KCNE1(OR = 1.057,95%CI = 1.013-1.102,P值 = 0.010)、MAPK3(OR = 1.023,95%CI = 1.004-1.043,P值 = 0.020)和STIP1(OR = 0.792,95%CI = 0.641-0.979,P值 = 0.031)是与OS相关的MDD致病基因。因此,这些基因可作为有用的诊断标记和潜在的治疗靶点。
Figure 1:

本研究的技术路线。MDD,重度抑郁症;OS,氧化应激;DEG,差异表达基因;PPI,蛋白质-蛋白质相互作用;GO,基因本体论;GSEA,单基因组富集分析;ssGSEA,单样本基因组富集分析;SMR,基于汇总数据的孟德尔随机化。
Figure 2

基因表达分布和批量效应校正。与健康对照组相比,所有重度抑郁障碍(MDD)样本的基因表达分布情况。同时还显示了批次效应校正步骤。A:所有样本的基因表达分布。B:批次校正后的数据展示。
Figure 3

MDD相关的差异表达基因(DEG)的基因本体富集分析。分析MDD患者与健康对照组之间的DEGs,突出显示富集的生物过程。A:MDD患者DEGs的火山图。B:MDD患者和健康对照组的基因表达热图。C:MDD患者DEGs的GO富集分析。D:MDD相关DEG中富集的GO富集可视化。
Figure 4

鉴定与MDD相关和与氧化应激(OS)相关的DEGs。A:显示MDD相关DEG与OS相关DEG重叠的维恩图。B:OS基因与MDD样本中38个重叠DEGs的染色体位置。C:对照组与MDD-OS样本中38个重叠DEGs的基因表达。
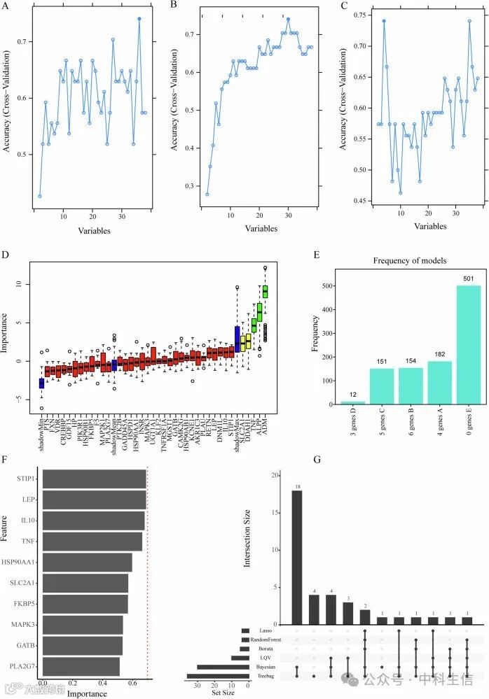
Figure 5

与氧化应激相关的MDD相关DEGs的机器学习分析。应用于GSE39653数据集的不同机器学习算法的结果: Bagged Trees (A)、Bayesian algorithm (B)、Random Forest (C)、Wrapper algorithm (D)、LQV algorithm (E) 和 Lasso-Logistic regression with 1000 iterations (F)。G:通过所有六种机器学习算法鉴定为对MDD-OS相互作用重要的基因汇总。
Figure 6

利用OS相关基因预测MDD的列线图模型。利用GSE39653训练数据集和GSE98793验证数据集中与MDD和OS相关的基因数据绘制的列线图。A:基于基因特征预测MDD风险的提名图。B:GSE39653数据集中诊断模型的校准曲线。C:GSE39653数据集中诊断模型的ROC曲线和AUC。D:GSE39653和GSE98793数据集中预测准确性的C指数。E:GSE98793验证数据集中诊断模型的校准曲线。F:GSE98793验证数据集中诊断模型的ROC曲线和AUC。
Figure 7

对数据集GSE39653中的MDD患者进行无监督聚类分析,发现两种不同的分子表型。A:一致聚类矩阵,k=2为最佳聚类数。B:累积分布函数。C:聚类分析的Scree图。D:PCoA聚类验证分析。E:MDD-OS亚型的差异基因表达分析。F:聚类A中高表达基因的GO富集分析。
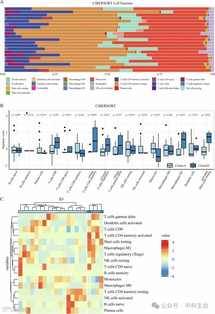
Figure 8

使用CIBERSORT进行免疫细胞浸润分析。使用CIBERSORT算法对GSE39653数据集进行的免疫细胞浸润分析。A:CIBERSORT 对不同免疫细胞组分的分析。B:不同群组中各种免疫细胞类型的特征得分分布。C:免疫细胞类型特征和聚类分析热图。
Figure 9

利用ssGSEA进行免疫细胞浸润分析。使用ssGSEA算法对GSE39653数据集进行的免疫细胞浸润分析。A:每个样本的免疫细胞得分条形图。B:MDD样本中32个最重要的DEG与免疫细胞浸润的相关性
Figure 10

MDD和基因表达水平的孟德尔随机分析。MDD与KCNE1、MAPK3 和STIP1表达水平之间的孟德尔随机化关联摘要(A-F)。G:所有三个基因与MDD相关的孟德尔随机化结果的森林图。

