今天小编分享一篇2023年1月发表在Frontiers in Immunology的银屑病的文章(IF :8.786),题目为“Genetic analysis of potential biomarkers and therapeutic targets in ferroptosis from psoriasis”。
1
背景&方法
背景:
铁死亡与多种病理生理过程有关。抑制铁死亡在一些疾病中备受关注。然而,目前还没有研究全面说明铁死亡相关基因(FRGs)在银屑病中的功能。
方法:
本研究分别在铁死亡数据库(FerrDb)和基因表达综合数据库(GEO)中获取FRGs和银屑病相关数据。这项工作共鉴定了199个与牛皮癣相关的DE-FRGs,它们与免疫和自噬调节密切相关。此后,本研究利用SVM-RFE和LASSO算法从这199个DE-FRGs中鉴定NR5A2,CISD1,GCLC,PRKAA2,TRIB2,ABCC5,ACSF2,TIMM9,DCAF7,PEBP1和MDM2作为标记基因。正如后来的功能注释所揭示的那样,标记基因可能通过参与多种银屑病发病机制相关途径(如细胞周期、Toll样受体(TLR)、趋化因子和NOD样受体(NLR)途径)对银屑病产生重要影响。此外,总共获得了靶向11个标记基因的37种药物。此外,基于CIBERSORT分析,银屑病病例免疫微环境的改变可能与PRKAA2、PEBP1、CISD1和ACSF2有关。
2
结果
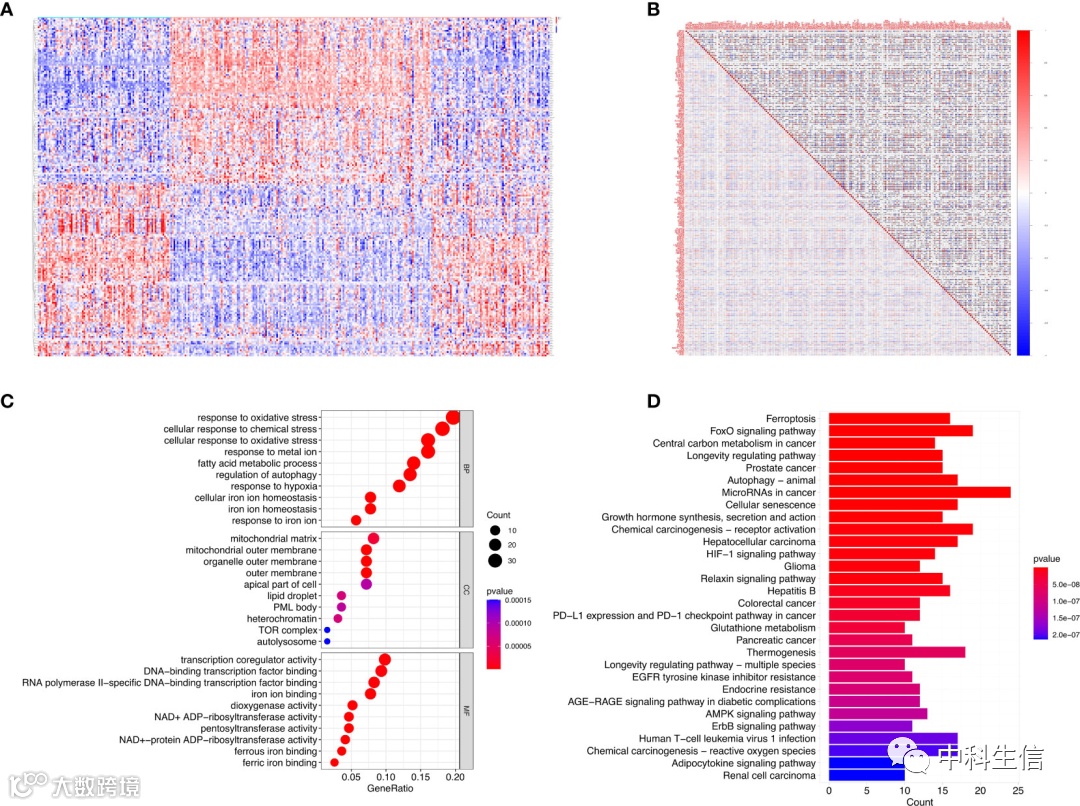
1、GSE117239数据库中的DE-FRGs识别。
在GSE117239数据集中,从银屑病与健康样本中的322个FRGs中鉴定出199个DE-FRGs,其中99个上调,100个下调。图1A显示了不同样品中DE-FRGs表达谱的聚类热图,图1B显示了基因关联。
2、DE‐FRGs的功能注释。
为了阐明DE-FRGs相关的生物学功能和途径,我们进行了GO功能注释和Reactome通路分析。GO富集分析表明,DE-FRGs与“对氧化应激的反应”、“线粒体基质”和“转录协同调节活性”的功能显著相关(图1C)。Reactome通路分析表明,癌症中的MicroRNAs、FoxO信号通路和化学致癌-受体活化均富集(图1D)。根据上述结果,DE-FRGs可能通过调节自噬,细胞因子,激酶和免疫细胞对银屑病发病机制产生关键影响。
3、11个DE-FRGs作为诊断牛皮癣的基因。
预测DE-FRGs是否可以用于疾病诊断。采用LASSO logistic回归算法,通过10倍交叉验证进行惩罚参数调整,选择32个银屑病相关特征(图2A、2B)。SVM-RFE算法过滤13个DE-FRGs,识别特征基因的最佳组合。最后,确定11个基因(最大准确率=0.889,最小RMSE=0.111)为最优特征基因(图2C、2D)。从LASSO和SVM-RFE模型获得的标记基因(图2E)。逻辑回归模型,用于识别疾病样本的AUC(图2F)。11个标记基因的ROC曲线(图2G)。因此,与单标记基因相比,逻辑回归模型在区分牛皮癣和健康样本方面具有准确和特异性的。
4、标记基因与各种银屑病相关途径密切相关。
探索标记基因在区分健康样本与银屑病中的可能作用,进行了单基因GSEA-KEGG通路分析。图S1显示了与标记基因相关的6种途径。随后,根据GSVA和标记基因表达水平分析了银屑病与正常组相比具有差异激活水平的途径(图S2)。
5、牛皮癣组织的免疫微环境。
根据上述分析,发现标记基因与免疫力密切相关,与此同时,相关文献证明牛皮癣与免疫微环境密切相关。因此,采用CIBERSORT算法来探索银屑病患者和正常样本之间免疫微环境的差异(图3A)。皮尔逊相关分析标记基因与免疫细胞的相关性(图3B)。银屑病的免疫基因表达和免疫功能与正常组织的比较(图3C、3D)。
6、标记基因靶向药物预测。
为了识别可能靶向标记基因的药物,采用DGIdb数据库进行分析,双参数相互作用关系默认设置。图4显示了基于Cytoscape软件的结果可视化,共查询靶向标记基因的药物37种。
7、验证集中的标记基因表达水平。
最后,基于GSE13355数据集验证了标记基因表达水平。结果显示,NR5A2、CISD1、PRKAA2、TRIB2、ABCC5、ACSF2、TIMM9和PEBP1的表达谱与GSE117239数据集的表达谱相似。
8、单细胞数据集中的验证。
牛皮癣组织和健康组织中14个细胞簇的t-SNE图(图6A、6D)。图6B、6E显示牛皮癣细胞类型的t-SNE图,图6C、6F显示标记基因的t-SNE图。银屑病样本中的标记基因在内皮细胞内显示主要分布。NR5A2、CISD1、TIMM9、TRIB2和PEBP1是内皮细胞的标记基因。此外,PEBP1、CISD1和MDM2主要在软骨细胞和组织干细胞中表达。PEBP1在角质形成细胞中高表达。免疫细胞方面,T细胞和单核细胞与银屑病组PEBP1、MDM2、TIMM9和DCAF7相关。健康样本中的标记基因在内皮细胞中显示出主要分布。NR5A2和PEBP1是内皮细胞的标记基因。
结论:
总之,NR5A2、CISD1、GCLC、PRKAA2、TRIB2、ABCC5、ACSF2、TIMM9、DCAF7、PEBP1和MDM2被鉴定为银屑病铁死亡的标记基因。其中PEBP1、PRKAA2和ACSF2与铁死亡相关,参与银屑病病例免疫微环境的调控。我们未来的研究将集中在上述基因上,以便为银屑病的发病机制和治疗提供更多的线索。基于铁死亡研究的银屑病管理可能对银屑病病例有益。

