今天小编和大家分享一篇2023年2月在《biomolecules》(IF:6+)期刊上的文章《Pan-Cancer Analysis of the TRP Family, Especially TRPV4 and TRPC4, and Its Expression Correlated with Prognosis, Tumor Microenvironment, and Treatment Sensitivity》。
作者使用从癌症基因组图谱(TCGA)下载的表达数据,全面分析了TRP家族基因(TRPC、TRPV、TRPM、TRPP、TRPML和TRPA)在泛癌组织中的预后价值,评估了TRP家族基因的表达与肿瘤微环境(TME)、免疫亚型、药物敏感性和癌症患者的免疫治疗结果之间的关系。此外,还分析了TRP家族的两个成员(TRPV4和TRPC4)与肿瘤突变负荷(TMB)、微卫星不稳定性(MSI)及免疫激活相关基因之间的相关性。该思路同样适用于其他基因或基因集在泛癌中的研究,有相关需求的老师欢迎联系我们。
背景:
瞬时受体电位(Transient receptor potential,TRP)通道是一种非选择性阳离子通道超家族,能够负责各种细胞功能。目前,哺乳动物TRP通道超家族可分为六个亚家族:TRPC、TRPV、TRPM、TRPP、TRPML和TRPA。TRP通道是由四个功能亚基组成的功能性离子通道复合体,主要参与钙稳态和钙信号传导。
肿瘤从正常细胞到致瘤细胞的转化、进化和进展的过程涉及一个复杂的网络。既往研究报道TRP通道参与多种生理和病理过程,TRP通道基因的突变导致TRP通道功能或表达的异常调控,并干扰细胞内局部Ca2+的正常分布。近年来,TRP通道在肿瘤发生和发展中的作用逐渐被阐明。现有证据表明,这些通道通过参与细胞增殖、异常分化和自噬过程来诱导肿瘤进展和侵袭。研究报道,与癌症相关的质膜上Ca2+通量的变化是多样的,肿瘤细胞可以利用这种变化来维持肿瘤的进展。TRP通道介导的Ca2+渗透与增加的抗凋亡和转移潜力有关,这导致了抗凋亡和有丝分裂途径的激活、抗氧化防御系统的建立、自噬的启动、运动性的增加和基质金属蛋白酶的分泌。据报道,TRPV4可调节HepG2和肝母细胞瘤细胞的钙流入和释放。此外,HGF/SF激活TRPV4和TRPV1通道并逐渐放大信号,通过肌动蛋白细胞骨架的重组导致细胞运动和迁移表型。因此,进一步探索TRP通道的生理功能和参与癌症进展的分子机制,可以增进对肿瘤生物学行为的理解,为开发新的肿瘤治疗分子提供基础。
思路:
1、鉴定人类泛癌组织中差异表达的TRP家族基因;
2、TRP家族基因在人类癌症中表达水平的生存分析
3、泛癌组织TRP家族基因表达与TME、干细胞评分的相关性分析;
4、TRP家族基因与药物敏感性的相关性分析;
5、TRP家族基因与免疫亚型的相关性分析;
6、TRP家族基因与免疫治疗的相关性分析;
7、TRPC4、TRPV4表达与TMB、MSI的相关性分析;
8、临床组织样本的免疫组化分析。
研究结果:
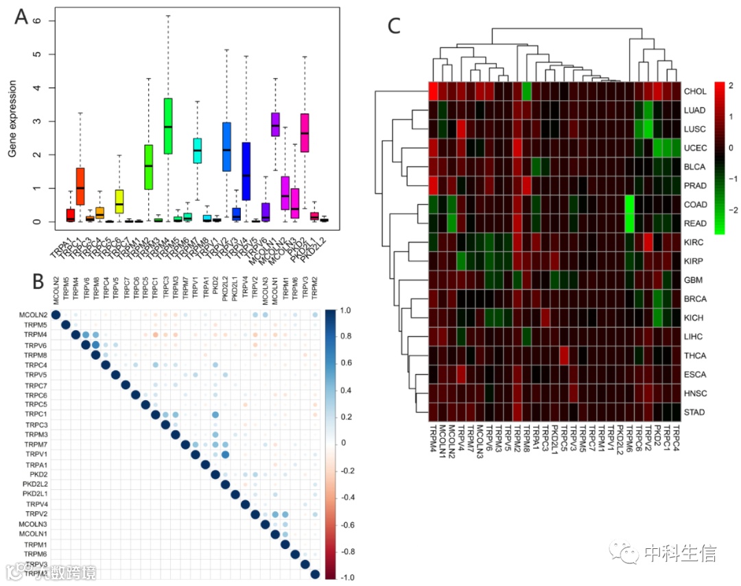
(一)TRP家族基因在泛癌组织中的表达及相关性
33种癌症的RNAseq(FPKM)基因表达、临床和病理数据、免疫亚型、生存数据和干性评分(基于DNA甲基化和RNA)均从UCSC Xena的在线数据库中下载。首先评估了TRP家族基因在33种癌症中的表达(图1A)。TRP家族中的一系列基因包括TRPC1、TRPC4、TRPC6、TRPM2、TRPM4、TRPM7、TRPV2、TRPV4、MCOLN1、MCOLN2、MCOLN3、PKD2和PKDL1在所有癌症类型中均高表达。探讨了各种TRP基因之间的相关性,TRPV1和PKD2以及TRPV6和TRPM8是具有最显着正相关的基因,而TRPC1和TRPM4是最负相关的基因(图1B)。进一步对所有TRP家族基因在33种癌症中的表达进行分析,发现TRPM4在胆管癌(CHOL)中高表达,而TRPM6在泛癌组织中表现出显着较低的表达,特别是在结肠腺癌(COAD)和直肠腺癌(READ)中(图1C)。

(二)TRP家族基因在泛癌组织中的差异表达及相关性与预后
从TCGA数据库中获取了TRP家族基因的表达,分析TRPC4和TRPV4在所有肿瘤和癌旁组织中的表达情况,结果显示TRPC4和TRPV4在大多数肿瘤的肿瘤和癌旁组织中具有差异表达(图2A、2E)。随后筛选了33种癌症,并选择了其中包括5种以上的癌旁组织和肿瘤组织来分析每个TRP家族基因的表达水平与患者预后之间的相关性。最终纳入28种癌症,绘制了TRPC4在BLCA、BRCA和KIRP中的KM生存曲线(图2B-D),同时绘制了TRPV4在KIRC和UCEC中的KM生存曲线(图2F-G)。此外,还对TRP家族基因的预后风险进行了研究,以TRPC1、C4、C5、C7、V4、M1和MCOLN1为例,在泛癌组织中使用Cox回归分析(图3)。

图2

图3
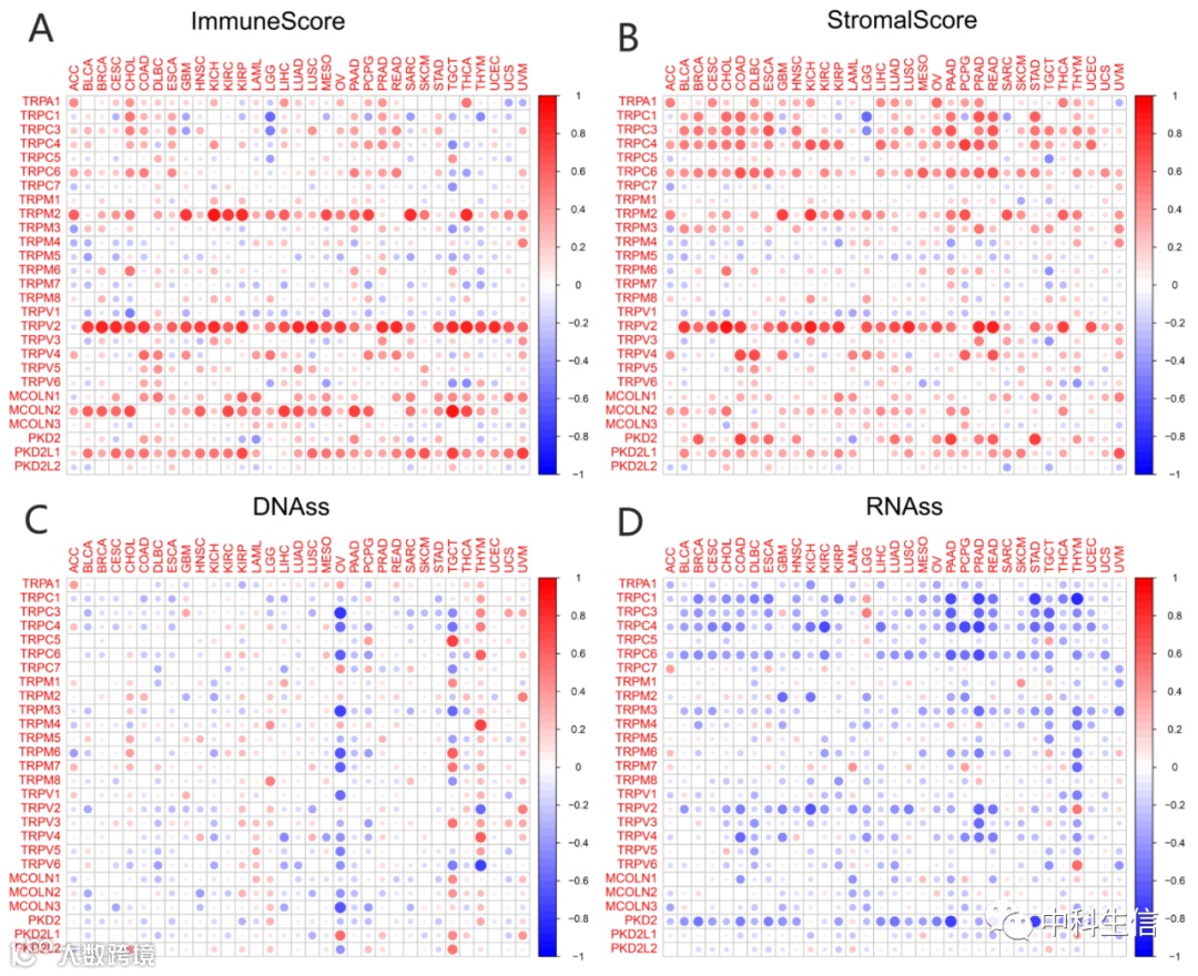
(三)泛癌组织中TRP家族基因与TME和干细胞评分的关联
TME在刺激癌细胞异质性、增加多药耐药性以及促进癌症进展和转移方面发挥了关键作用。之前的研究已经确定了TRP家族基因在泛癌组织中的预测作用,接着探讨了泛癌组织中TRP家族基因表达与TME的关系。采用ESTIMATE算法来计算泛癌组织的免疫和基质评分,结果显示免疫和基质评分与大多数TRP家族基因的表达水平呈现显著正相关(图4A、4B)。同时分析了泛癌组织中TRP家族基因的表达与RNAs(图4C)和DNAs(图4D)的相关性。

图4
(四)TRP家族基因表达与特定癌症免疫、基质、估计和干细胞评分之间的关系
对TRP家族基因的表达与选定癌症类型(BRCA和COAD)中的免疫、基质、估计和干细胞评分之间的关系进行分析,发现TRP 家族基因与TME以及BRCA(图5)和COAD(图6)中的DNAs和RNAs表现出广泛的相关性。

图5

图6
(五)TRP家族基因与泛癌组织中免疫亚型的关联
基于对来自33种癌症类型的1000多个肿瘤样本的免疫基因组分析,确定了六种免疫亚型(C1–C6),这些类别与肿瘤的预后以及遗传和免疫调节改变显著相关。因此,进一步对TRP家族基因与免疫亚型之间的相关性进行了探讨。结果显示,TRPC4、TRPC6、TRPV2和TRPV4在BRCA(图7A)和COAD(图7B)中的表达不同。TRPC4、TRPC6和TRPV2在COAD和BRCA的C6中表现出更高的表达。TRPV4在C6中高表达,而在COAD中C4中表达明显较少,但TRPV4在BRCA中的表达并不显著。

图7
(六)TRP家族基因的药物敏感性分析
为了探索TRP家族基因与各种人类癌细胞系的药物敏感性之间的相关性,从CellMiner获得了860种药物相关数据,并选择16个与药物相关的TRP家族基因进行药物敏感性分析。结果发现,TRPM1与PLX-4720、SB-590885和次霉素的敏感性呈正相关(图8A、8F、8J),与varbulin的敏感性呈负相关(图8G)。TRPV2与PLX-4720、SB-590885、hypothemycin和tipifarnib的敏感性呈正相关(图8B、8E、8I、8N)。TRPC4与溴化溴铵、alvespimycin和ONX-0914的敏感性呈负相关(图8C、8D、8O)。此外,TRPV4与PLX-4720和SB-590885的敏感性呈正相关,与lexibulin的敏感性呈负相关(图8L、8M、8P)。

图8
(七)TRP家族基因与泛癌治疗的关联
为了进一步探索TRP通道与免疫治疗反应之间的相关性,从GSE78220(图9A和图10A)和IMvigor210(图9B和图10B)数据集获得了表达水平和免疫反应。考虑到TRP家族基因在肿瘤和癌旁组织之间的差异表达以及RNAs、DNAs和TME评分的结果,选择TRPC4和TRPV4作为代表性的TRP家族基因。重要的是,TRPV4和TRPC4均与免疫治疗反应呈负相关。
TMB可以作为预测免疫疗法临床结果的潜在生物标志物。MSI与免疫治疗结果也密切相关。从TCGA数据库下载了TMB和MSI数据,并分析了TMB/MSI与TRPV4和TRPC4表达之间的关系(图9C、9D,图10C、10D)。TRPV4的表达与各种癌症之间存在显着相关性,包括BRCA、ESCA、HNSC、KIRC、LGG、LIHC、LUAD、PCPG、PRAD、SKCM、STAD和THYM(图9C)。同时,在包括BRCA、COAD、LAML、LUSC、MESO、PAAD、PRAD、STAD、TGCT和UVM在内的各种癌症中观察到TRPV4表达与MSI之间存在显着相关性(图9D)。TRPC4和TMB/MSI之间存在显著正相关(图10C、10D)。
此外,还分析了免疫激活相关基因与TRPV4(图9E)和TRPC4(图10E)的共表达。在几乎所有33种癌症中,TRPV4/TRPC4与免疫激活相关基因之间均观察到显著相关性。在临床患者组织检查中发现,与癌旁组织(图11A、11C)相比,TRPV4在膀胱癌组织中高表达(图11B、11D、11E)。

图9

图10

图11


