大家好!今天小编和大家一起分享一篇2025年1月发表在scientificreports杂志的文章《Regulationofreactiveoxygenspeciesandtheroleofmitochondrialapoptotic-relatedgenesinrheumatoidarthritis》
1.背景
类风湿性关节炎(RA)是一种严重的自身免疫性疾病,主要症状有关节肿胀、疼痛和僵硬,还会累及心脏、眼睛等关节外器官,影响全球约五分之一成年人的寿命。当前的治疗手段主要是缓解症状、矫正畸形和进行功能康复锻炼,虽能在一定程度上减轻关节损伤,但整体疗效欠佳,所以探寻与RA相关的关键基因和治疗靶点意义重大。
线粒体作为细胞的“发电站”,参与众多生物过程,其凋亡与多种疾病相关,在RA的发展中也起到关键作用。活性氧(ROS)在线粒体凋亡中至关重要,异常调节会影响RA中的滑膜炎症和关节损伤。然而,此前线粒体凋亡影响RA的机制,以及线粒体相关基因(MARG)在RA中的作用尚不明确。
本研究综合单细胞RNA-seq和大量转录组数据,深入到细胞和分子层面,探究RA中线粒体凋亡的详细机制。研究旨在找到与RA线粒体凋亡相关的关键基因,构建早期诊断模型,为RA的临床诊疗提供全新的参考依据。
2.方法和结果
2.1研究发现147个关键基因
研究人员首先从GEO数据库获取RA数据集,将患者样本与健康对照进行对比,筛选出差异表达基因(DEGs),再与已知的1967个MARGs取交集,最终得到147个差异表达的线粒体凋亡相关基因(DE-MARGs)。对这些基因进行功能富集分析发现,它们主要与线粒体内膜、基质、氧化应激反应、能量代谢等功能相关,KEGG分析显示其集中在糖尿病心肌病、凋亡、坏死等通路。在PPI网络中,这些基因相互关联,ACTB、HSP90AB1和GAPDH等基因间的相互作用尤为突出。这表明DE-MARGs在RA的发病机制中,与线粒体功能和能量代谢密切相关。
图1.DE-MARG的功能富集分析
2.2确定4个诊断生物标志物
为了找到可用于RA诊断的生物标志物,研究团队运用了LASSO逻辑回归、支持向量机递归特征消除(SVM-RFE)和Boruta算法,对候选基因层层筛选。最终确定了7个与线粒体凋亡相关的诊断生物标志物,进一步验证后发现,MRPS10、EEF2、HSPA9和TUFM这4个基因在不同数据集和临床样本中表现稳定,可作为RA的诊断标志物。
这4个基因构建的诊断模型表现出色,ROC曲线下面积(AUC)大于0.9,诺模图模型也展现出良好的预测能力,在临床诊断中具有重要价值。
图2.诊断RA的生物标志物
图3.诊断模型的性能。
2.3揭示生物标志物作用机制
基因集富集分析(GSEA)表明,这4个生物标志物主要参与核糖体、氧化磷酸化、神经活性配体-受体相互作用等通路。通过GeneMANIA和NetworkAnalyst数据库预测发现,FOXO3、YY1等转录因子对这些生物标志物有调控作用,同时还预测了与生物标志物相关的靶向药物,如氯法拉滨、氯可托龙、胆钙化醇等,为后续药物研发和治疗方案优化提供了方向。
图4.GSEA和生物标志物的功能网络。
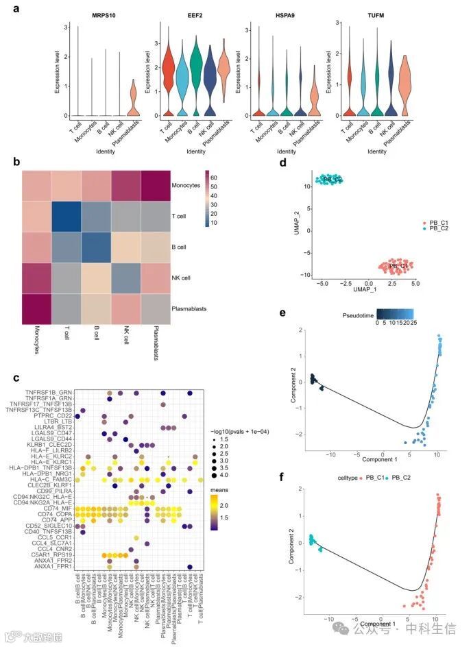
2.4浆母细胞在自身免疫中的关键作用
研究人员利用单细胞测序数据对细胞进行聚类分析,识别出B细胞、NK细胞等5种细胞群体。进一步研究发现,这些生物标志物均在浆母细胞中表达,且单核细胞与浆母细胞间的受体-配体相互作用最为频繁。像CD74与MIF等受体-配体的结合,在RA进展中发挥着关键作用,这为临床检测RA提供了更坚实的理论依据。
图5.单元格聚类分析和类型注释。
图6.细胞通讯和时间序列分析。
3.讨论与结论
综上所述,本研究确定了4个线粒体凋亡相关的RA生物标志物,它们可能通过调节能量代谢和ROS代谢来影响RA进展。此外,我们认为RA的进展与AMPK/mTOR信号通路显著相关,withCD74_MIF起关键作用。通过对MARGs的研究,本研究加深了对类风湿关节炎(RA)发病机制的理解,为RA的发病机制研究提供了理论依据,有助于临床诊断和提高其准确性。未来,我们将构建细胞和动物模型,以进一步验证生物标志物的临床价值,并根据发现的药物靶点开发更有效的RA疗法,或探索联合药物治疗方案以提高治疗效果。

