早!今天小编和大家分享一篇刚刚发表在Int J Biol Sci杂志(IF:10.750)的文章《Novel Implication of the Basement Membrane for Breast Cancer Outcome and Immune Infiltration》,作者结合普通转录组和单细胞数据,联合湿实验,探究了基底膜对乳腺癌乳腺癌预后和免疫浸润的意义。
背景&方法
乳腺癌患者的治疗失败主要归因于术后进展和治疗抵抗。然而,缺乏识别这一人群的有效预后特征。基底膜 (BM) 已被证明与癌症进展和转移密切相关,并有可能成为乳腺癌的有力预测因子。
方法:
1.从 TCGA-BRCA、METABRIC 和GSE96058收集了大量的 bulk RNA 转录组学、单细胞 RNA 转录组学和临床信息;
2.根据结果,建立了一个预后指标,即 BMscore;
3.整合 BMscore 和临床因素,构建一个具有良好预测能力的预后列线图;
4.此外,评估BMscore 在乳腺癌免疫浸润中的意义;
5.免疫组织化学和体外实验验证。
研究结果
1. 预后 BM 基因用于构建BMscore
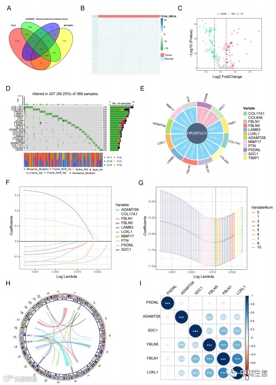
通过 BM基因集与三个数据集的交集,我们获得了 203 个 BM 基因。进一步得到 77 个在 TCGA-BRCA 中明显上调或下调的 BM 基因。同时,oncoplot 显示了体细胞突变最多的前 20 个 BM 基因。然后,对 TCGA-BRCA 中的差异BM基因进行单变量cox分析和LASSO Cox 回归分析,确定了六个关键的 BM 基因,包括 LOXL1、FBLN1、FBLN5、SDC1、ADAMTS8 和 PXDNL。并探讨了它们在 TCGA-BRCA 中的相关性、表达水平和预后。


2. BMscore 在预测乳腺癌患者预后方面的有效性
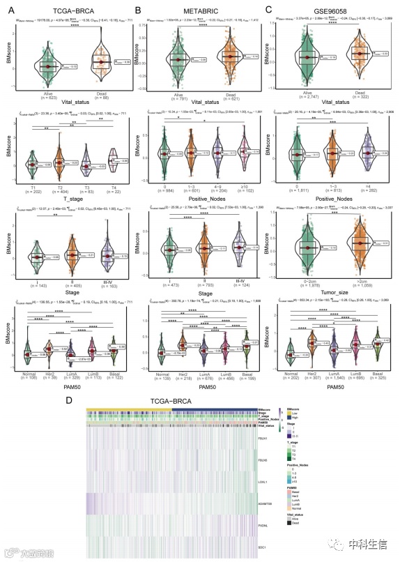
为了验证 BMscore 在预测乳腺癌患者生存概率中的适用性,根据中位数将来自 TCGA-BRCA 训练集和两个验证集(METABRIC 和GSE96058)的患者分为高 BMscore 和低 BMscore组,随着所有队列中 BMscore 的上升,乳腺癌患者的死亡率显著增加。

3.与BMscore相关的乳腺癌特征分析
由于 BMscore 已被证明对乳腺癌患者的临床结果具有预测价值,进一步揭示了 BMscore 与乳腺癌其他特征的关联。


4. BMscore在乳腺癌中的独立预后价值的鉴定和评估
除 BMscore 外,还纳入了多个风险因素(年龄、T 分期、N 分期、M 分期和 PAM50 亚型),以在 TCGA-BRCA 中对 OS 进行单变量和多变量 Cox 分析。年龄 (p=0.005) 和 BMscore (p<0.001) 仍然是独立预测因子,然后构建了包含这两个因素的预后列线图来预测不利的 OS。校准曲线和DCA曲线以评估预测性能和临床实用性,表明列线图能够为预后提供有价值的判断。

5.BMscore 对乳腺癌免疫微环境的作用
接下来评估了BMscore对肿瘤免疫浸润的影响。根据 ESTIMATE 算法,较高的基质评分和 ESTIMATE 评分表明高BMscore肿瘤中的基质细胞浸润程度更高。同时,分析了BMscore水平与免疫检查点和细胞因子表达的相关性。

接下来,使用单细胞 RNA 转录组数据探索了 BMscore 在乳腺癌中的详细分布。发现肿瘤上皮细胞、CAF和浆母细胞中的BMscore与其他细胞类型中的BMscore有显著差异。

6. BMscore 与乳腺癌 EMT 活性呈正相关
GSEA分析表明了BM在乳腺癌进展和转移中的重要性。通过BMscore和EMT相关分析的散点图表明FBLN1, FBLN5, LOXL1 和SDC1与EMT有着强烈的正相关。

进一步,实验检测了 10 个人类乳腺癌样本中 6 个 BMscore基因的 mRNA 水平,并选择BMscore得分前三名和后三名的6个样本,对这些肿瘤的冰冻切片进行免疫组织化学检测,检测Ki-67和几种EMT标志物的蛋白水平。

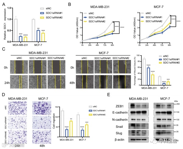
7. SDC1 是 BMscore 的关键参与者,也是乳腺癌的肿瘤促进剂
通过综合上述所有发现,将 SDC1 确定为与 BMscore 特征相关的关键基因,并进行了额外的体外实验。通过 siRNA 介导的敲低,SDC1 沉默抑制了 snail、slug、N-cadherin 和 ZEB1 的蛋白表达,同时观察到 E-cadherin 的相应增加,证实了 SDC1 在乳腺癌 EMT 相关进展中的关键作用。



