胃癌(GC)是最常见的恶性肿瘤之一。既往研究表明,线粒体代谢与恶性肿瘤相关。然而,GC中与线粒体相关的长链非编码RNA(lncRNAs)的相关研究仍较为缺乏。今天小编和大家一起分享一篇2025年3月发表Journal of Translational Medicine(IF=7.5)杂志的文章《AC129507.1 is a ferroptosis-related target identified by a novel mitochondria-related lncRNA signature that is involved in the tumor immune microenvironment in gastric cancer》
题目:AC129507.1是通过一种新的线粒体相关长链非编码RNA(lncRNA)特征所识别出的铁死亡相关靶点,该特征与胃癌肿瘤免疫微环境相关
杂志:Journal of Translational Medicine
影响因子:7.5
Highlights
1.9个lncRNA风险特征可有效预测GC患者预后;
2.AC129507.1可促进GC细胞的恶性表型;
3.AC129507.1可能通过抑制铁死亡的启动来促进免疫抑制性肿瘤微环境的形成,从而在GC中发挥不可忽视的作用。
1. 背景介绍
根据最新全球癌症数据,中国癌症新发病例和死亡人数均居全球首位,其中胃癌(GC)新发病例48万,在中国癌症中排名第三。尽管诊疗技术进步和早期筛查推广使GC发病率和死亡率有所下降,但晚期患者预后仍差,5年生存率低。GC在组织病理、分子特征、代谢及免疫浸润等方面存在高度异质性,导致临床治疗复杂且预后不佳。因此,从多维度探索潜在治疗靶点和机制具有重要意义。
恶性肿瘤作为高代谢组织,与线粒体功能密切相关。正常情况下,线粒体通过TCA循环产能,并参与稳态维持、代谢调控等生理过程。但基因突变可导致线粒体代谢重编程,激活糖酵解并促进肿瘤生长。研究显示,TCA循环中的琥珀酸受体1(SUNR1)可通过抑制线粒体呼吸和ROS生成促进GC细胞增殖,敲除该基因能增强细胞对化疗的敏感性。此外,线粒体代谢异常会重塑肿瘤微环境,如乳酸积累不仅支持癌细胞生长,还能通过免疫调节形成利于肿瘤的微环境。因此,从代谢和免疫角度研究线粒体相关基因在GC中的作用,可能为治疗提供新策略。
基因组技术的发展推动了非编码序列研究。占人类基因组98.5%的非编码区中,长链非编码RNA(lncRNA)长度超200nt,虽多不编码蛋白,但近年发现部分可翻译小肽。大量研究表明,lncRNA在肿瘤发生转移中起关键作用:如核内lncRNA ELF3-AS1可抑制GC细胞周期和转移;lncRNA-SNHG16通过调控糖代谢增强GC5-Fu耐药性;下调的抑癌lncRNA则通过BRD7/TP53通路影响GC增殖侵袭。尽管新型lncRNA研究渐多,但线粒体相关lncRNA在GC中的作用仍不明确,探索其作为生物标志物对临床诊疗具有重要意义。
本研究基于9个线粒体相关lncRNA构建并验证了GC预后模型,该模型预测效能良好,可作为独立风险因子。风险评分与肿瘤突变负荷(TMB)、免疫微环境细胞浸润密切相关,相关差异基因富集于脂质/葡萄糖代谢、氧化应激通路。筛选高表达的AC129507.1进行体外验证发现,其下调可显著抑制GC细胞增殖侵袭及移植瘤生长,并可能通过启动铁死亡、调节代谢水平影响免疫治疗效果。
2. 结果
2.1鉴定最终模型的线粒体相关lncRNA特征
从TCGA数据库的GC队列中共提取了16,876个lncRNA。此外,通过差异表达分析,在1136个线粒体相关基因中筛选出704个差异表达基因(DEMG)。结合上述信息,我们鉴定出1571个线粒体相关lncRNA,如桑基图所示(图 1A)。此外,还鉴定出360个与线粒体相关lncRNA显著相关的DEMG(图 1A)。通过将符合筛选标准的293例GC患者按1:1的比例随机分配到训练集和测试集,构建了最终的风险模型。卡方检验显示,两组的临床病理特征无显著差异(表 1)。通过单变量Cox回归分析,我们进一步鉴定出108个预后相关的线粒体lncRNA(表 2)。随后采用LASSO回归筛选出不合适的线粒体相关lncRNA,避免模型过拟合(图 1B,C)。此外,通过多变量Cox回归分析,构建了包含9个线粒体相关lncRNA的预后特征(图 1D)。
2.2 基于9个lncRNA特征的预后风险模型构建
更确切地说,9个lncRNA特征的计算公式如下:风险评分=AL590705.3×0.66886188 + AL160408.4×1.149815373 + LINC02408×1.168787096 + AC008937.3×(-1.514330673) + AC012213.3×0.64219404 + AC055807.1×0.994224804 + AC129507.1×0.825667702 + BX640514.2×(-0.799392558) + AC008915.2×0.488035795。计算训练队列中GC患者的风险评分,并以中位风险值为界将患者分为高风险组和低风险组(图 2A)。Kaplan-Meier生存曲线显示,高风险组患者的总生存期(OS)和无进展生存期(PFS)均短于低风险组(图 2B、C)。
2.3 风险模型的评估
通过绘制ROC曲线评估风险模型的预测能力。预测2年、3年和4年生存率的ROC曲线下面积(AUC)值介于0.845至0.876之间(图 3A),表明该预后模型具有良好的预测效能。其中3年生存率的AUC显示,风险评分(0.876)和年龄(0.664)具有较好的预测能力,且风险评分的C指数优于其他临床病理因素(图 3B、C)。鉴于预后特征的良好预测能力,我们进一步检验风险评分的独立性。通过将年龄、性别、分级和分期等临床病理信息与风险评分结合,进行单变量和多变量Cox回归分析(图 3D、E)。结果显示,风险评分是独立于其他临床因素的预后因子(P<0.05),这与年龄的结果一致。为探索风险模型的临床意义,我们从临床病理角度进一步验证该模型。如图3F-I所示,年龄、性别、G3分期和总体分期的组间预后存在统计学显著差异,而G1-2组无显著差异。综上,我们的模型可适用于不同临床参数。
2.4 风险模型的验证
我们以相同方式将风险特征应用于训练队列和整个队列,根据中位风险评分将患者分为高风险组和低风险组,以验证风险特征的普遍适用性(图 4A,B)。结果发现,无论是在训练队列还是整个队列中,高风险组患者的总生存期(OS)均更短,这与训练队列的结果一致(图 4C,D)。值得注意的是,其ROC曲线也显示出良好的预测性能,表明该风险特征对患者预后具有较强的预测能力(图 4E,F)。
2.5 列线图的构建
作为进一步评估风险模型临床实用价值的方法,我们构建了结合风险模型与其他临床病理因素(如年龄、性别、分级、T分期、N分期、M分期和整体分期)的列线图,用于预测患者2年、4年和6年的预后及生存率(图 5A)。此外,根据校准曲线可见,2年、4年和6年的预测生存率与实际生存率具有良好的一致性(图 5B)。总体而言,基于9个lncRNA特征的预后风险模型可准确预测GC患者预后,具有较高的临床实用性。
2.6 TMB状态与风险特征的关系
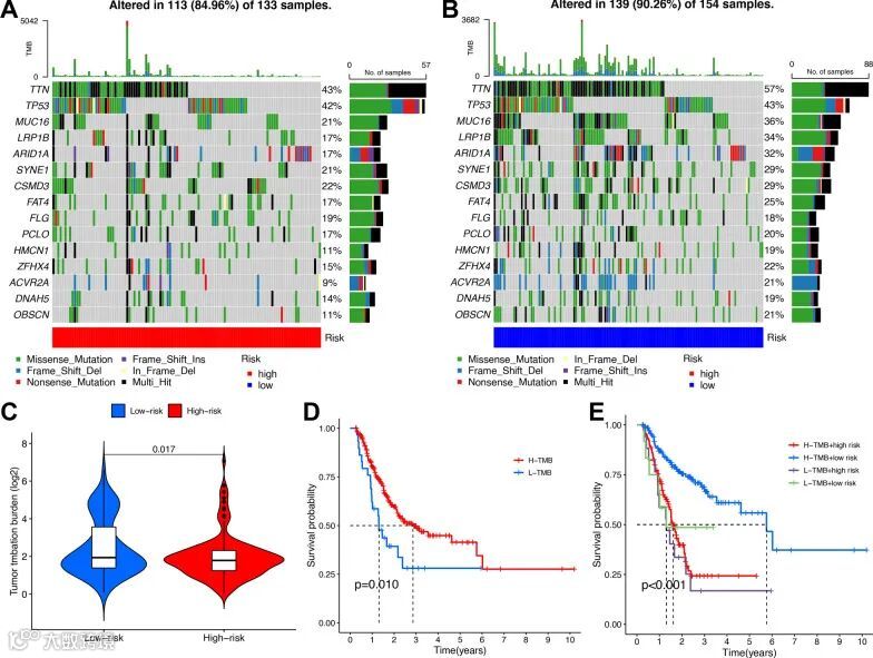
近年来,免疫治疗逐渐成为改善GC患者预后的有前景方法,其中肿瘤突变负荷(TMB)可能是抗肿瘤免疫治疗反应中不可忽视的预后因素。高低风险组患者的基因突变谱如瀑布图所示(图 6A,B)。根据瀑布图,高风险组中突变频率最高的前五个基因是TTN(43%)、TP53(42%)、CSMD3(22%)、MUC16(21%)和 SYNE1(21%),而低风险组中突变频率最高的前五个基因是TTN(57%)、TP53(43%)、MUC16(36%)、LRP1B(34%)和ARID1A(32%)。此外,我们还发现低风险组的基因突变频率高于高风险组,这与低风险组TMB更高的结果一致(图 6C)。生存分析表明,高TMB患者的生存期长于低TMB患者(图 6D)。然而,随着患者风险评分的增加,高TMB状态相关的生存优势被削弱,这表明TMB状态与风险特征的结合可以更准确、科学地预测患者预后,并指导临床诊断和治疗(图 6E)。
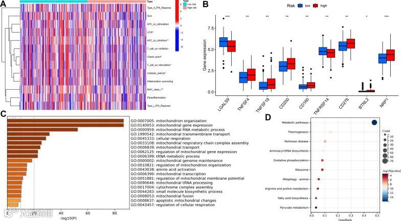
2.7 免疫细胞浸润格局与基因富集分析
采用单样本基因集富集分析(ssGSEA)以更直观地阐明风险特征与GC患者免疫微环境的相互作用。我们发现高、低风险组在趋化因子受体(CCR)表达、抗原呈递细胞(APC)共诱导、免疫检查点、T细胞共刺激、细胞溶解活性和MHC I类分子表达等免疫功能上存在显著差异,表明低风险组的免疫功能更为活跃,这与既往结论一致(图7A)。受这些结果启发,我们进一步分析了两组间免疫检查点的差异:低风险组中LGALS9和TNFRSF14呈上调表达,而高风险组中TNFSF4、TNFSF18、CD200、CD160、CD276、BTNL2和NRP1常呈上调表达,这反映了免疫微环境的复杂性和多变性(图7B)。为探究高低风险组生存差异的潜在机制,我们对差异表达基因进行GO和KEGG分析。有趣的是,GO分析显示除线粒体相关功能外,氨基酸激活、细胞呼吸和呼吸链复合物组装等代谢功能也显著富集(图7C)。KEGG分析还鉴定出氧化磷酸化、脂肪酸生物合成、精氨酸与脯氨酸代谢及丙酮酸代谢等多条代谢信号通路,提示可从代谢角度阐释生存差异的内在机制(图7D)。
2.8 风险特征中靶标lncRNA的筛选
我们通过RT-PCR检测AC008915.2、AC055807.1、BX640514.2、AL160408.4、AC008937.3、AL590705.3、AC129507.1、LINC02408和AC012213.3在GC细胞系(AGS和HGC27)中的表达,以筛选用于后续研究的靶基因(图8)。结果显示,各研究的靶基因(图8)。结果显示,各基因在不同GC细胞系中的表达存在差异,其中AC129507.1在AGS和HGC27细胞中稳定高表达,因此被选为后续实验的靶标(图8G)。
2.9 AC129507.1对GC细胞增殖与转移的影响
为验证AC129507.1在GC细胞中的表达水平,我们纳入另外5种不同的GC细胞系。结果显示,AC129507.1在不同GC细胞系中均呈高表达(图 9A)。随后,我们在TCGA数据库中分析AC129507.1表达水平与GC患者预后的关系,生存分析表明,AC129507.1表达越高,患者预后越差(图9B)。为进一步探究AC129507.1对GC细胞生物学行为的影响,我们设计了3条靶向AC129507.1的siRNA(AC129507.1-1、AC129507.1-2、AC129507.1-3)及阴性对照 siRNA(NC siRNA),并转染至AGS和HGC27细胞。RT-PCR结果显示,3条siRNA均能下调AC129507.1表达,其中AC129507.1-3的沉默效率最高(图9C),故选择其用于后续实验。CCK8和集落形成实验表明,敲低AC129507.1显著抑制GC细胞的短期和长期增殖能力(图 9D、E);伤口愈合和Transwell实验则显示,AC129507.1下调可削弱GC细胞的侵袭和迁移能力(图 9F、G)。更重要的是,皮下异种移植实验证实,AC129507.1沉默细胞诱导的肿瘤体积和重量均显著小于对照组(图9H)。综上,AC129507.1的表达上调可能在GC进展中起关键作用。
2.10 AC129507.1作为铁死亡相关靶标的鉴定
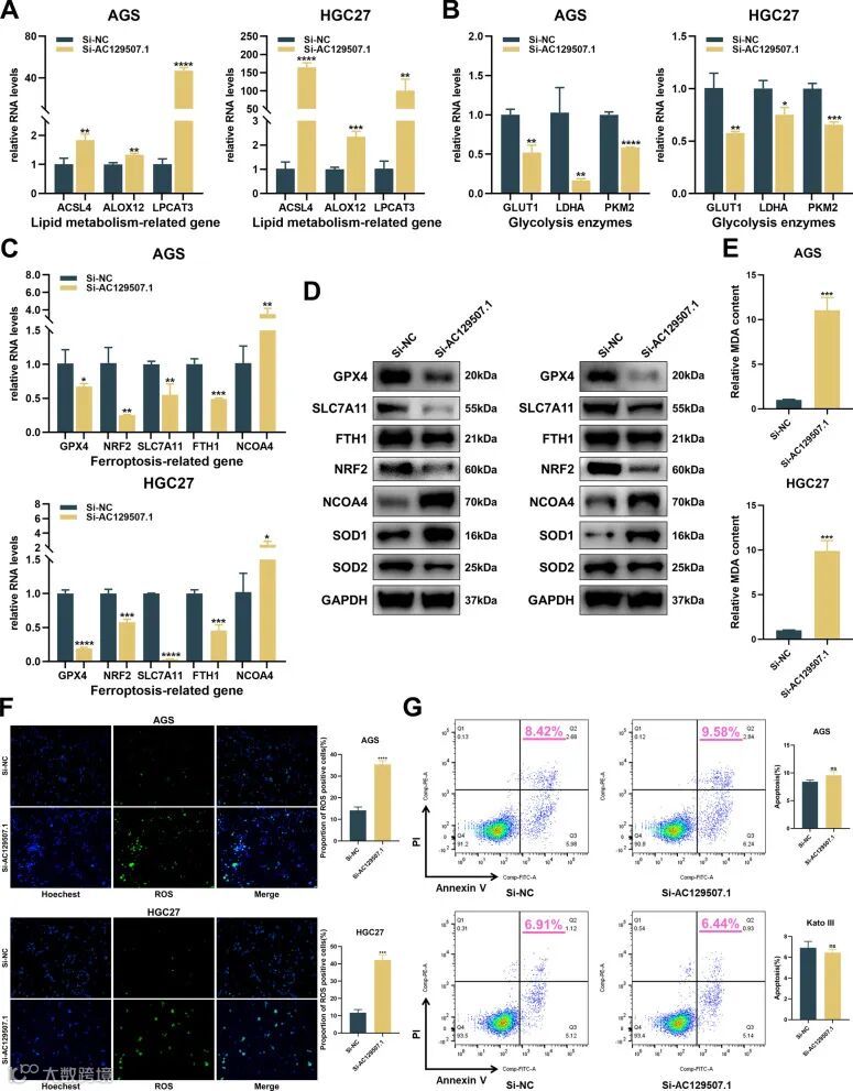
受富集分析结果(图 7C,D)的启发,我们推测AC129507.1对GC细胞增殖和侵袭的影响可能源于对铁死亡的抑制。铁死亡是一种由铁依赖性脂质过氧化物过度积累诱导的细胞死亡方式,其调控机制主要涉及铁转运、氨基酸代谢和脂质过氧化,与癌症和神经退行性疾病等多种病理状态密切相关。为验证这一假设,我们检测了敲低AC129507.1后细胞中脂质代谢相关基因的表达水平,结果证实细胞内脂质代谢水平显著升高(图 10A)。此外,我们还检测了糖酵解酶的mRNA表达,发现 AC129507.1 敲低后细胞内糖酵解水平下降(图 10B)。更重要的是,我们进一步检测了一系列铁死亡相关基因的表达水平,发现在AGS和HGC27细胞中下调AC129507.1表达时,铁死亡相关基因GPX4、SLC7A11、FTH1和NRF2显著下调,而NCOA4的表达则呈现相反趋势(图 10C)。由于蛋白质是生命活动的关键执行者,我们随后进行Western blot实验,发现铁死亡相关蛋白的表达变化与PCR结果一致(图 10D)。有趣的是,当AC129507.1表达下调时,与细胞氧化应激密切相关的关键因子SOD1的表达显著增加(图 10D)。此外,鉴于lncRNA与线粒体的密切关系,我们检测了线粒体基质中SOD2蛋白的定位,结果显示敲低AC129507.1后SOD2蛋白表达降低(图 10D)。接下来,我们进行了额外的细胞内ROS检测和MDA检测实验以证实细胞发生铁死亡(图 10E,F)。结果显示,AC129507.1敲低细胞的细胞内ROS水平和MDA水平均升高,表明AC129507.1的缺失可促进GC细胞的铁死亡。由于在复杂的肿瘤微环境中通常会激活多种细胞死亡途径,我们进一步利用流式细胞术分析这些细胞中凋亡的发生情况,结果显示这些细胞未激活凋亡等其他细胞死亡途径,从而支持了我们的结论(图 10G)。综上所述,这些结果表明AC129507.1的下调可促进铁死亡,而细胞内葡萄糖代谢、脂质代谢和氧化应激水平的变化可能部分解释了高低风险组肿瘤微环境中免疫细胞浸润的差异。
3.结论
综上所述,我们基于线粒体相关lncRNA构建并验证了9个lncRNA特征模型,该模型在预测GC患者预后方面表现优异。我们还利用多种生物信息学工具分析并确定了该预后模型的免疫学特征,为GC患者的免疫治疗提供了新见解。此外,通过体外实验,我们鉴定出AC129507.1作为靶标lncRNA,并证实沉默AC129507.1可通过诱导铁死亡抑制GC细胞的增殖、迁移和侵袭,这也可能通过糖脂代谢的变化影响肿瘤免疫微环境的转变,促进抗肿瘤免疫正反馈循环的形成。

