点击蓝字 关注我们
大家上午好!今天小编和大家分享一篇23年1月发表在Frontiers in Immunology(IF:8.786)杂志的文章。作者基于TCGA和GEO数据库,系统性地分析了与CD4+ conventional T cells相关的lncRNAs在肝细胞癌中的预后价值,并探索了与免疫微环境之间的关系。对于该思路有兴趣的老师可以与我们联系,方法适用于其他疾病。
背景
肝细胞癌(hepatocellular carcinoma,HCC)是癌症相关死亡的第二大原因,在世界范围内的发病率不断上升。HCC主要通过手术(切除和移植)和/或多种辅助治疗联合治疗,但是HCC的患者的预后仍是不乐观的。已有研究表明,CD4+T淋巴细胞可抑制肝癌发生,介导肿瘤消退,CD4+ T常规淋巴细胞(CD4+ Tconv)在HCC中起关键作用。越来越多的研究表明,长链非编码RNA(lncRNA) 在包括HCC在内的病理过程中起着重要的作用。但是与CD4+ Tconv相关的lncRNA对于HCC患者的预后价值鲜有研究。
方法
1,Pearson算法计算CD4+ Tconv相关lncRNA和基因的相关性;
2,LASSO,单因素COX,多因素COX用来构建预后模型;
3,Survival和rms包用来构建列线图;
4,clusterProfiler 包用于进行GO和KEGG富集分析;
5,GSEA用于高低风险组的富集分析;
6,TIMER2.0用来分析高低风险组之间的免疫细胞的浸润;
7,ESTIMATE用于计算免疫评分、估计评分和间质评分;
8,Maftools 被用来分析TMB;
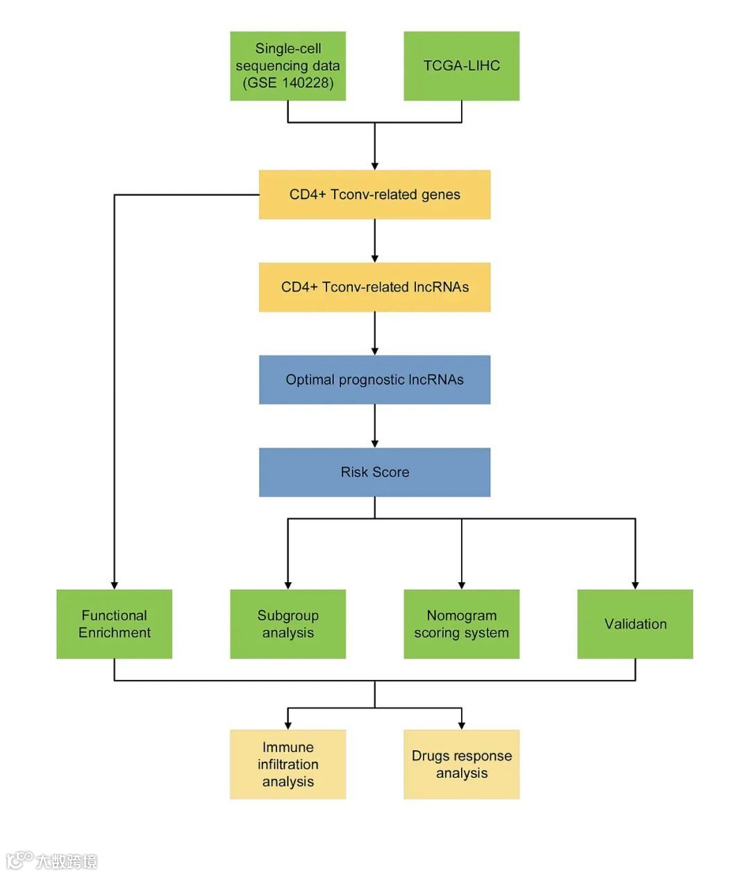
技术路线
研究结果
1.肝癌单细胞测序数据分析
从GSE140228中获得了单细胞测序(scRNA-seq)数据,并基于TISCH数据库,分析了肝癌的免疫微环境。GSE140228提供了基于两个平台(SMART-seq2和droplet-based platforms)的scRNA-seq数据。我们分析并可视化了肝癌的主要细胞类型,其中传统的CD4+ T细胞占HCC免疫微环境的很大比例。
2.CD4+tconv相关基因和lncRNAs的鉴定和功能富集
我们在两个平台上从GSE140228中获得了CD4+Tconv相关基因,并确定了478个交叉的CD4+Tconv相关基因。在交叉的CD4+Tconv相关基因的基础上,通过GO和KEGG通路富集分析,明确了这些基因的分子机制。富集分析表明,免疫相关的功能和途径明显富集,如MHC蛋白复合物结合、MHC II类蛋白复合物结合、T细胞受体结合、抗原处理和呈现、Th1和Th2细胞分化、Th17细胞分化、自然杀伤细胞介导的细胞毒性等。基于GSE140228和TCGA数据,我们建立了CD4+Tconv相关基因和lncRNA共表达网络,并确定了3877个CD4+Tconv相关lncRNAs。
3.CD4+Tconv相关lncRNAs对HCC预后特征的构建和验证
我们从HCC的scRNAseq数据中获得了CD4+Tconv相关的基因,并确定了CD4+Tconv相关的lncRNAs进行进一步研究。基于TCGA-HCC数据,我们提取了与生存相关的lncRNAs,并使用LASSO方法和COX回归构建了HCC预后风险特征得分模型。风险特征最终包含6个lncRNAs,风险得分(RS)计算如下。RS=(0.14741432*AC012073.1 exp.)+(0.07721218*AL031985.3 exp.)+(0.74153487*LINC01060 exp.)+(0.25333105*MKLN1-AS exp.)+(0.07475760*MSCAS1 exp. )+(0.08527743*TMCC1-AS1 exp.) 根据中位数RS,所有患者被分为高风险组和低风险组。Kaplan-Meier曲线分析表明,高危组患者的预后较差(P<0.0001)。采用时间依赖性ROC分析来评估模型的预测能力,1、3、5年时预测OS的AUC值和95%置信区间(CI)分别为0.71(0.65-0.76),0.66(0.59-0.72),0.67(0.58-0.75)。
将TCGA-HCC患者按1:1的比例随机分为两组,我们将这两组作为验证队列进行内部验证。结果显示,在两个验证队列中,高危组的预后较差,6个lncRNA在高危组中都有高表达,ROC分析进一步证实了模型的稳定性。我们还展示了三个队列中AUC随时间变化的趋势,我们发现AUC值随时间变化是相对稳定的。分析了两组的人口统计学数据,结果显示,两组的临床因素具有相似的代表性。
4.确定RS在临床亚组中的作用,并建立预后列线图
我们分析了不同临床特征(包括年龄、性别、AJCC分期、T期、N期、M期、既往恶性肿瘤、药物治疗和放疗)的患者的RS,以进一步开发RS的应用价值并检验其准确性。森林图显示,除了N1期、M1期和接受放疗的亚组患者,高RS在大多数临床亚组中是一个不良的预后因素。微血管侵犯是HCC最重要的预后因素之一,因此有必要估计RS与微血管侵犯之间的关系。根据以前的研究,MYC、CREBZF、HOXD13和ZBTB17是血管侵袭相关转录组的最重要的上游调节因子。我们比较了两组的基因表达,高危组患者的血管侵袭相关基因表达水平较高,这在一定程度上导致了预后不良。
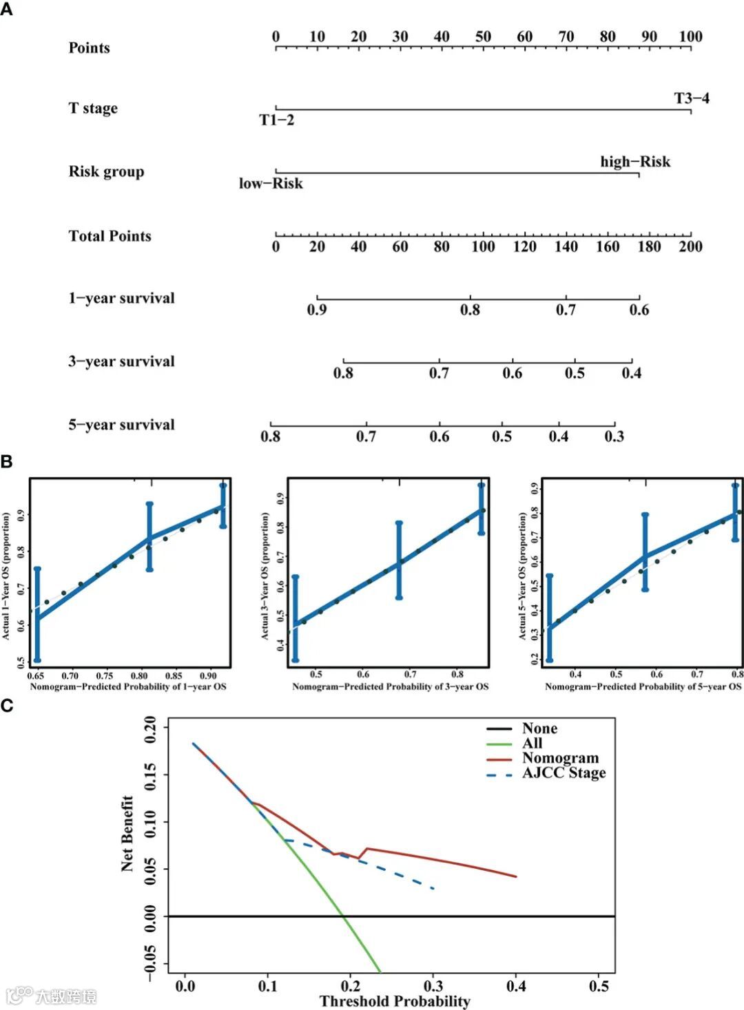
为了提高CD4+Tconv相关lncRNAs模型的临床效用,我们构建了一个提名图来预测患者的OS。每个病人都有一个基于其AJCC T分期和RS组的综合点。利用这些综合点,我们可以预测患者的1、3、5年生存率。提名图的一致性指数(C-index)和95%CI为0.685(0.651-0.719),表明提名图对高危和低危患者有很好的区分能力。用校准曲线来检验预测模型的预测风险和实际风险的一致性,结果显示,提名图预测的OS与实际OS概率接近。此外,我们用DCA来比较我们的风险模型和AJCC分期之间的差异,DCA显示,在大多数情况下,风险模型在预测HCC患者的OS方面不比AJCC分期差。
5.RS与肿瘤微环境的关系
TME在肝癌的发生和发展中起着重要作用,因此有必要评估RS和TME之间的关系。我们用ESTIMATE方法计算了HCC患者的免疫分数,我们发现高危组患者的免疫分数往往较高。为了进一步探讨TME,我们使用TIMER数据库和MCPcounter方法来估计HCC患者的细胞浸润情况。高危组在血浆B细胞、T细胞滤泡辅助细胞、巨噬细胞M0和骨髓树突状细胞静止期的免疫细胞浸润比例较高,而低危组的活化自然杀伤(NK)细胞和活化肥大细胞的浸润率较高。MCPcounter结果表明,高危组在CAF中的MCPcounter得分往往更高。免疫浸润细胞和RS的相关性分析取得了类似的结果。
我们评估了两个风险组中的前30个突变基因。此外,我们还测定了几个检查点基因(CD274、CTLA4、HAVCR2、LAG3、PDCD1和TIGIT),发现大多数检查点基因在高危组有较高的表达。
6.肝癌患者对免疫治疗和化疗的反应
CD4+Tconv相关的lncRNA RS与HCC患者的TME和时间密切相关。为了探讨RS在免疫治疗反应中的作用,我们从TCIA数据库中获得了免疫分数(IPS),发现低风险组的患者往往有更高的IPS,这表明低风险组的患者对免疫治疗更敏感。结果表明,我们的RS可能有助于HCC患者的临床治疗。我们进行了GSEA,进一步评估在高风险组和低风险组中明显富集的功能通路。结果表明,这些通路与细胞周期、MAPK信号通路、细胞因子-细胞因子受体相互作用和NOD样受体信号通路有关。
添加微信获取相关文献
长按添加二维码
个性化医学生信解决方案
生信、测序、验证全包括
高分sci全程服务

