大家好!今天小编和大家一起分享一篇2025年3月发表在J Hazard Mater杂志的文章Integration of network toxicology and transcriptomics reveals the novel neurotoxic mechanisms of 2, 2', 4, 4'-tetrabromodiphenyl ether:
背景
多溴联苯醚作为常见的合成阻燃剂,已经应用于多种消费品,包括电子设备、纺织品和塑料。对于一般人群来说,口服、皮肤接触和空气吸入是多溴联苯醚的主要接触途径,而对于胎儿和婴儿来说,还存在其他几种接触途径,包括胎盘转移、母亲母乳喂养和手对嘴的活动。此外,胎儿和婴儿的新陈代谢能力较低,因此比成人更容易受到多溴联苯醚的影响,身体负担也更重。事实上,流行病学和动物研究表明,生命早期接触环境相关水平的多溴二苯醚与神经发育障碍有关。然而,多溴二苯醚诱发神经毒性的具体毒性模式和机制仍不清楚。因此,迫切需要评估多溴联苯醚造成的潜在健康风险。
网络毒理学作为毒理学预测中的一种新兴方法,主要用于描述物质的毒理学特性,阐明其潜在机制,并预测主要毒性成分和目标。先前的研究利用网络毒理学阐明了4,4'-磺酰二酚诱导的前列腺病变中涉及的潜在分子机制。然而,类似的研究方式从未被用于调查多溴联苯醚诱发神经元损伤的潜在机制。
因此,这项研究试图通过采用网络毒理学与转录组学相结合的方法,揭示一种广泛存在于环境和人类样本中的PBDE同系物(2,2',4,4'-四溴二苯醚(PBDE-47))的神经毒性机制。
材料与方法
1.PBDE-47毒性和靶基因的鉴定
通过ADMETlab数据库系统地预测和评估了15种多溴联苯醚的环境毒性。然后,我们使用PubChem数据库获得PBDE-47的SMILES结构和SDF文件用于后续分析。基于作为“Homo sapiens”的标准,使用SwissTargetPrediction和Comparative Toxicogenomics Database (CTD)来确定PBDE-47的靶基因。
2.大脑毒性相关靶标网络的收集
通过检索“脑毒性”“脑损伤”“脑功能障碍”和“脑损害”等术语,对涉及人类的脑相关靶基因进行了全面综述。具体而言,在国家生物技术信息中心(NCBI)、在线人类孟德尔遗传数据库(OMIM)和GeneCards数据库中鉴定出的“相关性得分”高于中位数的靶基因,被认为与神经毒性效应高度相关。在合并上述靶基因并去除重叠部分后,最终对汇总的脑相关基因和PBDE-47的靶基因进行分析,以显示共同的靶基因,从而揭示由PBDE-47引发的脑毒性的潜在靶基因。
3.潜在靶点的相互作用网络与核心靶点的获取
为了进一步研究PBDE-47诱导的脑毒性的潜在靶点和核心靶点,我们利用PBDE-47和脑毒性的交集靶基因在STRING数据库中构建了蛋白质-蛋白质相互作用(PPI)网络。在将生物体选择为“Homo sapiens”且相互作用得分为“最高置信度为0.900”的条件下,检测了这些靶基因的边、节点和度值,进而构建了PPI网络。接下来,我们使用Cytoscape 软件的网络分析工具来计算上述靶基因的拓扑参数,包括介数中心性(BC)、接近中心性和度中心性(DC)。当DC、BC和接近中心性同时大于它们的中位数时,相应的靶点被筛选为与PBDE-47引起的脑部疾病相关的核心靶点。
4.潜在靶点的功能分析
为了阐明PBDE-47暴露后导致脑损伤的潜在生物学功能和富集通路,在“Homo sapiens”条件下,利用DAVID数据库进行了基因本体论(GO)和京都基因与基因组百科全书(KEGG)通路富集分析,以揭示PBDE-47诱导的脑毒性潜在靶点的功能。
5.微阵列数据的来源
为了揭示PBDE-47处理24小时对人类神经前体细胞(hNPCs)基因表达谱的影响,对来自基因表达综合数据库(GEO)的微阵列数据集(GSE123458)进行了检测。为了便于评估,GSE123458数据集经过了背景调整和归一化的预处理。具体而言,数据集的结果分为三组展示,包括对照组(n = 3)、低暴露组(1μM PBDE-47组,n = 3)和高暴露组(10μM PBDE-47组,n = 3)。此后,使用“limma”包筛选出三组之间的差异表达基因(DEGs)。DEGs需满足以下两个标准:|log2Fold change (FC)|≥0.26,且P < 0.05。
6.转录组数据分析
此外,我们还研究了PBDE-47暴露对大鼠肾上腺嗜铬细胞瘤12(PC12)细胞基因表达谱的影响。将PC12细胞暴露于20μM PBDE-47中24小时。随后,对对照组(n = 3)和20μM PBDE-47处理组(n = 3)的细胞分别用3 mL PBS洗涤,向每个样本中加入1 mL Trizol 试剂进行充分裂解和收集。随后,使用Illumina NovaSeq X Plus平台进行RNA提取、文库构建和测序。基于DESeq2方法,将|log2FC|≥0.26且P < 0.05的基因纳入后续生物信息学分析。
7.网络毒理学与转录组学联合分析
根据上述不同方法获得的功能通路,如基于网络毒理学的PBDE-47神经毒性相关通路,以及PBDE-47刺激的hNPCs和PC12细胞的通路数据集,进行UpSet图分析以筛选网络毒理学与转录组学中涉及PBDE-47神经毒性机制的重叠通路。最终,这些关键通路被认为在PBDE-47神经毒性中发挥重要作用。
结果
1.多溴联苯醚的理化性质与环境毒性评估
基于ADMET分析系统测定并展示了15种代表性多溴联苯醚的理化性质和环境毒性(图1)。15种多溴联苯醚的分子量增加与亲脂性呈正相关(图1A),与生物富集因子呈负相关(图1B)。然而,15种多溴联苯醚对四膜虫、黑头软口鲦和水蚤的致死浓度无显著变化。值得注意的是,包括PBDE-47在内的13种多溴联苯醚相较于PBDE-206和PBDE-209具有更高的血脑屏障(BBB)穿透能力(表S1),表明PBDE-47是一种强效神经毒素。
图1:15种多溴联苯醚的基础信息分析。(A)多溴联苯醚的理化性质;(B)15种多溴联苯醚的环境毒性;(C)15种多溴联苯醚的化学结构式
2.PBDE-47诱发脑损伤的靶点筛选
PBDE-47与人类脑损伤相关的靶点如图2所示。从CTD和SwissTargetPrediction数据库中收集到1704个与PBDE-47相关的靶基因。CTD数据库中排名前5的靶点包括Bcl-2同源拮抗剂/杀伤蛋白(BAK1)、乙酰辅酶A合成酶2样蛋白(ACSS1)、核因子NF-κB p105亚基(NFκB1)、白细胞介素-6(IL-6)和干扰素调节因子9(IRF9)。此外,SwissTargetPrediction 筛选出芳香烃受体(AHR)、多不饱和脂肪酸脂氧合酶ALOX15(ALOX15)、多不饱和脂肪酸脂氧合酶ALOX12(ALOX12)、醛酮还原酶家族1成员B1(AKR1B1)和血管内皮生长因子受体1(FLT1)作为主要靶点。通过NCBI、GeneCards和OMIM数据库筛选出9297个与脑损伤高度相关的靶点。最终,鉴定出1015个与PBDE-47暴露所致脑损伤相关的交集靶点。
图2:图中维恩图展示了PBDE-47与脑损伤相关的靶点分布。
3.潜在靶点互作网络构建与核心基因筛选
为进一步挖掘PBDE-47暴露致脑损伤的潜在关键靶点,通过设置最高置信度(0.900)对上述交集靶点构建蛋白质-蛋白质相互作用(PPI)网络,最终获得包含1004个节点、1839条边的网络,平均节点度值为3.66。值得注意的是,PPI网络显示708个靶点存在复杂互作,构成PBDE-47诱发脑损伤的潜在靶点集(图3)。随后,通过计算这些靶点节点的拓扑属性,筛选出24个与PBDE-47致脑毒性相关的核心靶点(表S2)。其中,排名前三的靶点分别为肿瘤坏死因子(TNF)、凋亡调节蛋白 Bcl-2(BCL2)和β-连环蛋白1(CTNNB1)。
图3:PBDE-47暴露致脑毒性潜在靶点的蛋白质-蛋白质相互作用(PPI)网络。
4.靶点功能分析与通路富集分析
为阐明PBDE-47暴露致脑损伤的潜在功能及富集通路,对潜在靶点进行了功能分析(图4A)。共获得302个显著GO条目,分别包括10个生物学过程(BP)、145个细胞组分(CC)和147个分子功能(MF)。值得注意的是,信号转导、凋亡过程、DNA模板化转录正调控和炎症反应在PBDE-47暴露诱导的脑损伤中起关键作用。类似地,研究还发现了PBDE-47致脑损伤的富集通路,主要涉及159条通路。图4B展示了排名前20的KEGG信号通路,包括凋亡、TNF信号和NF-κB信号通路等。这些结果表明,PBDE-47暴露通过凋亡、TNF信号通路、NF-κB信号通路、胞质DNA感知通路、铁死亡和趋化因子信号通路等多种机制导致脑功能障碍。
图4:潜在靶点的功能分析。(A)GO富集分析中靶基因的前30个GO条目;(B)KEGG富集分析中靶基因的前20条通路。
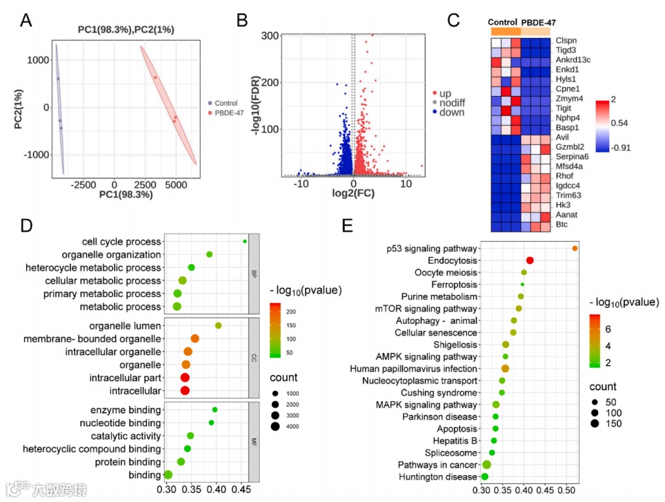
5.PBDE-47处理人神经前体细胞的转录组特征分析
PBDE-47已被证实为神经发育毒性物质。首先,研究采用人神经前体细胞(hNPCs,一种用于研究神经发育过程的重要模型),分别用不同浓度的PBDE-47(1和10 µM)处理24小时。各组数据质量高且具有可比性(图5A)。转录组分析结果显示,与对照组相比,10 µM PBDE-47暴露组中有855个差异基因上调,702个差异基因下调(图5B)。此外,对30个代表性差异基因进行聚类分析,包括基质溶素-2(MMP10)、Schlafen家族成员5(SLFN5)、netrin受体UNC5B(UNC5B)、粘附G蛋白偶联受体G6(ADGRG6)、原钙粘蛋白β-13(PCDHB13)、高迁移率族核小体结合结构域5(HMGN5)、增殖标记蛋白Ki-67(MKI67)和富含亮氨酸重复跨膜神经元蛋白3(LRRTM3)(图5C)。值得注意的是,这些基因也是上述分析中筛选出的核心靶点,表明它们在PBDE-47暴露诱导的hNPCs损伤中起关键作用。
为进一步阐明这些差异表达基因的功能,研究进行了GO富集和KEGG通路分析。KEGG通路分析显示,上调基因主要参与TNF信号通路、MAPK信号通路和神经活性配体-受体相互作用(图6A)。此外,下调基因则与p53信号通路、细胞周期和核质运输等相关(图6B)。GO富集分析表明,上调基因在生物学过程(BP)、细胞组分(CC)和分子功能(MF)中分别与MAPK级联正调控、细胞质和蛋白质结合相关(图6C)。而下调基因在BP、CC和MF中分别涉及细胞分裂、核质和DNA结合(图6D)。综上所述,这些发现表明上述信号通路在介导PBDE-47诱导的神经损伤中至关重要,并可能成为减轻其神经发育毒性的潜在治疗靶点。
图5:PBDE-47暴露后人神经前体细胞(hNPCs)的差异mRNA表达谱。(A)微阵列数据的可比性评估;(B)火山图中差异基因的分布;(C)对照组、低浓度和高浓度PBDE-47处理组间代表性基因的热图。hNPCs中上调和下调的基因分别用红色和蓝色表示。
图6:PBDE - 47暴露后人神经前体细胞(hNPCs)中差异基因的功能分析。(A,B)上调和下调基因的KEGG富集分析;(C,D)上调和下调基因的GO富集分析。
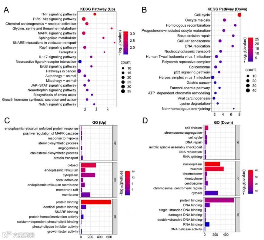
6.PBDE-47暴露PC12细胞的转录组分析
除有机磷酸酯类外,PC12模型还常用于表征尼古丁、金属及有机金属等多种化合物的潜在神经毒性和发育性神经毒性的基本特征。为探究PBDE-47对PC12细胞的影响及机制,研究采用转录组分析技术检测PBDE-47暴露后细胞的差异表达模式。主成分分析(PCA)图中样本的明显分离表明,对照组与PBDE-47处理组的转录组谱存在显著差异(图7A)。火山图结果显示,与对照组相比,PBDE-47处理后有2844个差异基因显著上调,2711个基因显著下调(图7B)。前10个上调和下调基因的整体表达变化如图7C所示。
为深入了解上述差异表达基因的潜在功能变化,研究进一步进行了GO富集和KEGG功能分析。GO分析共鉴定出432个细胞组分(CC)条目、458个分子功能(MF)条目和2575个生物学过程(BP)条目。根据P值大小,每个类别分别筛选出前6个条目(图7D),如细胞周期过程、细胞器组织、细胞内成分、酶结合和核苷酸结合等。KEGG通路分析显示,包括p53信号通路、病毒致癌、内吞作用、卵母细胞减数分裂和铁死亡在内的99条显著通路可能参与介导PBDE-47诱导的PC12细胞损伤(图7E)。这些结果表明,特定通路的异常变化是PBDE-47所致神经元损伤的重要推手。
图7:PBDE-47处理PC12细胞的转录组分析。(A)主成分分析(PCA)图;(B)火山图中差异基因的分布;(C)铁死亡相关基因的热图;(D)GO富集分析;(E)KEGG通路分析。
7.PBDE-47诱导神经元毒性的机制整合分析
利用网络毒理学和转录组学数据,对PBDE-47相关神经毒性的潜在机制进行了整合分析(图8,表S3-S5)。结果显示,不同组学数据共鉴定出10条重叠通路,包括铁死亡、MAPK信号、细胞周期调控、癌症、p53信号、自噬、卵母细胞减数分裂、孕酮介导的卵母细胞成熟、细胞衰老和病毒致癌。这些通路的失调可能在PBDE-47诱发的脑损伤中起关键作用。
图8:PBDE-47毒性机制的整合分析。(A-C)网络毒理学与两种不同细胞类型转录组靶点的维恩图分析;(D)s1表示基于网络毒理学的PBDE-47神经毒性相关通路;s2表示PBDE-47诱导的hNPCs通路数据集;s3 表示PBDE-47暴露的PC12细胞通路数据集。
讨论
理化性质与神经毒性的关联:通过ADMET数据库分析发现,15种多溴联苯醚的分子量与亲脂性呈正相关,与生物富集因子呈负相关。这一相关性可能归因于溴取代基增强的疏水性,导致其在生物系统中更易被吸收和积累。相反,较大的分子会降低跨生物膜的扩散能力,可能减少其在生物体中的积累效率。与此一致的是,结果进一步表明,低溴代同系物(如PBDE-47)相比高溴代同系物具有更强的血脑屏障(BBB)穿透能力。不出所料,围产期多溴联苯醚暴露已被证实与神经发育异常相关。总体而言,这些发现为PBDE-47及其同系物的神经毒性提供了额外证据支持。
核心靶点与炎症/细胞死亡通路:本研究的一项重要发现是,通过基于网络的毒理学分析筛选出24个关键靶点,其中肿瘤坏死因子(TNF)、凋亡调节蛋白Bcl-2(BCL2)和β-连环蛋白1(CTNNB1)被确定为核心基因。TNFα作为一种强效细胞因子,在中枢神经系统(CNS)损伤和神经炎症期间表现出更高的血脑屏障穿透率。富集分析进一步表明,炎症和免疫反应通路(如TNF、NF-κB、Toll样受体和胞质DNA感知通路)显著参与其中。这些结果提示,PBDE-47可能通过诱导免疫反应触发致病性神经炎症,进而导致脑损伤。BCL2作为关键的抗凋亡蛋白,可抑制线粒体介导的细胞凋亡和铁死亡。富集分析还显示,细胞凋亡和铁死亡在PBDE-47诱导的脑损伤中同样发挥重要作用。巧合的是,我们近期研究发现,PBDE-47通过触发线粒体功能障碍诱导神经元凋亡,并通过破坏铁代谢引发铁死亡,最终导致神经毒性。CTNNB1最初被认为是一种肿瘤抑制因子,同时也参与突触可塑性、神经发生以及神经发育性疾病的发生。综上所述,这些核心靶点和通路可能通过激活炎症信号、调控细胞死亡类型以及干扰突触可塑性和神经发生通路,共同促成PBDE-47诱导的脑损伤。
转录组学验证与新型通路发现:值得注意的是,对PBDE-47暴露的hNPCs和PC12细胞的转录组分析均揭示了关键基因的差异表达,包括参与细胞凋亡、铁死亡和细胞周期的基因。此外,转录组分析还强调了若干与神经元功能相关的关键通路的重要性,例如囊泡运输中的可溶性N -乙基马来酰亚胺敏感因子附着蛋白受体(SNARE)相互作用、鞘脂代谢和Rap1信号通路。SNARE蛋白在真核生物的主要膜融合步骤中起关键作用,并参与神经发育、突触可塑性和认知功能等多种生物学过程。鞘脂在中枢神经系统中高度富集,对其发育和功能至关重要;鞘脂代谢异常与阿尔茨海默病、帕金森病和多发性硬化等神经系统疾病相关。Rap1作为一种小GTP酶,在树突发育、突触可塑性和轴突生长的调控中起关键作用。内侧前额叶皮层中Rap1的上调与认知行为和树突棘结构的改变相关。目前,SNARE复合物失调、鞘脂代谢紊乱和Rap1表达异常在PBDE-47诱导的脑损伤中的潜在作用尚不清楚,因此需要进一步研究以阐明其潜在机制。
多组学整合揭示的交叉通路:本研究的另一项新发现是,通过整合网络毒理学与两种不同细胞类型的转录组数据,鉴定出与PBDE-47神经毒性相关的交叉通路。有趣的是,我们先前的研究已证实,神经元铁死亡、自噬功能障碍和线粒体p53通路参与PBDE-47诱导的神经损伤。此外,一项基于斑马鱼的研究表明,PBDE-47暴露可诱导细胞周期停滞,并破坏卵母细胞减数分裂和孕酮介导的卵母细胞成熟,可能导致神经发育损伤。从机制上讲,已知与生殖相关的激素会影响齿状回神经元的增殖;孕期和产后的激素波动对调节神经可塑性过程(包括不同脑区的成年神经发生)至关重要。因此,PBDE-47对这些通路的影响可能表明其具有干扰神经干细胞或前体细胞的潜力,从而影响神经发育和功能。先前研究表明,暴露于环境神经毒素百草枯会促进衰老细胞在衰老大脑中的积累,进而导致多巴胺能神经退行性变,并参与帕金森病相关的神经病理过程。因此,作为一种环境神经毒素,PBED-47可能通过调节细胞衰老加速神经退行性疾病的发病进程。有证据表明,PBDE-47可触发人类神经母细胞瘤的转移。我们实验室的研究还发现,PBDE-47暴露可在人类神经元中引发细胞遗传毒性效应,表现为氧化性DNA损伤、染色体畸变和DNA-蛋白质交联的形成。这些发现揭示了PBDE-47诱导的神经毒性与病毒致癌之间的生物学通路交集,提示两者可能存在共同的机制基础。
研究方法的创新性与局限性:值得注意的是,本研究引入了一种将网络毒理学与转录组学分析相结合的新策略来评估多溴联苯醚的神经毒性。该方法系统地揭示了PBDE-47诱发脑损伤的关键靶点和新型神经毒性机制。传统毒理学方法耗时且缺乏全面性,而网络毒理学能够从生物网络的整体视角预测“环境污染物-毒性靶点-效应通路-不良表型”之间的相互作用网络。此外,与单一组学方法相比,整合网络毒理学和转录组学的策略进一步提高了毒理学分析的效率、深度和预测准确性。
考虑到大脑发育的复杂性,我们承认在实验验证筛选出的靶点和通路在PBDE-47诱导的发育性神经毒性中的作用方面存在局限性。然而,本研究展示了一种新的方法论思路,为后续开展特定机制和分子实验提供了生物信息学证据基础。因此,需要进一步利用动物模型、脑类器官以及神经干细胞、神经元细胞和胶质细胞等多种体外培养体系,验证这些因果关联。这一综合策略将有助于更深入地理解PBDE-47暴露对大脑发育的分子和细胞效应。
结论
本研究通过整合网络毒理学与转录组学分析,鉴定出PBDE-47诱导神经元损伤过程中显著的基因表达变化和关键细胞过程。值得注意的是,除已报道的铁死亡、细胞凋亡和细胞周期停滞外,本研究还揭示了PBDE-47潜在的新型神经毒性机制,如神经炎症和细胞衰老。据我们所知,本研究首次将网络毒理学与转录组学相结合,评估PBDEs对脑损伤的影响,为深入理解PBDE-47暴露对大脑发育的分子和细胞效应提供了新的研究方法。然而,仍需进一步研究以剖析这些机制,并探索针对PBDE-47诱导神经毒性的干预措施。

