早!今天小编和大家分享一篇2023年1月发表在Front Cardiovasc Med杂志(IF:5.846)的文章《Energy metabolism disorder dictates chronic hypoxia damage in heart defect with tetralogy of fallot》。在这篇文章中,作者从普通转录组和代谢组两个水平,着重研究了法洛四联症(TOF)和心房间隔缺损(ASD)在能量代谢方向的差异。下面我们就一起来看看吧!
Happy Lantern Festival
背景&方法
法洛四联症 (TOF) 是一种先天性紫绀型心脏病,也是心脏病的最常见原因。TOF主要是由于动脉圆锥发育异常,导致肺动脉狭窄、室间隔缺损、主动脉跨度,最终导致右心室肥大。其发病机制十分复杂,与胚胎发育过程中参与心血管系统形成的部分基因异常表达及相关蛋白因子功能障碍密切相关。心房间隔缺损(ASD)是指胚胎期室间隔发育不全,形成异常交通,在心房水平产生左向右分流。利用代谢组学技术筛选TOF和ASD心肌组织中潜在的差异表达代谢物,探索TOF和ASD形成相关的分子机制具有重要意义。
方法:
1.数据来源于GSE132176。
2.筛选TOF和ASD之间的差异基因,对差异基因进行GO和KEGG富集分析。
3.对TOF和ASD样本的基因进行GSEA和GSVA分析,探究TOF和ASD样本在代谢通路的差异。
4.对采集的3个TOF和3个ASD样本进行代谢物测定。
5.对测到的代谢物进行鉴定,并进行通路分析。
Happy Lantern Festival
研究结果
DEG 的鉴定和 GO 分析
与ASD样本相比,在TOF样品中发现了128个差异表达基因,分别对上调和下调的DEGs进行GO和KEGG富集分析。
GSEA 和 GSVA 的结果
GSEA结果表明,调节甘油三酯代谢过程,羧酸代谢过程,有机酸代谢过程,果糖6-磷酸代谢过程,甘油三酯代谢过程、类视黄醇代谢过程、含氧酸代谢过程、天冬氨酸代谢过程、甘油三酯代谢过程的正调节最显著富集,GSVA结果显示,ASD组与TOF组在甘油三酯代谢过程和萜类化合物代谢过程的正向调控方面存在显著差异。对通路的相关作用进行分析,相互作用表明调节甘油三酯代谢过程是最重要的途径。该通路中具有最高logFC 的前十个基因是AADAC、THRSP、C3、APOA4、DGAT2、APOA1、NR1H2、SORL1、APOA5 和 SCARB1。
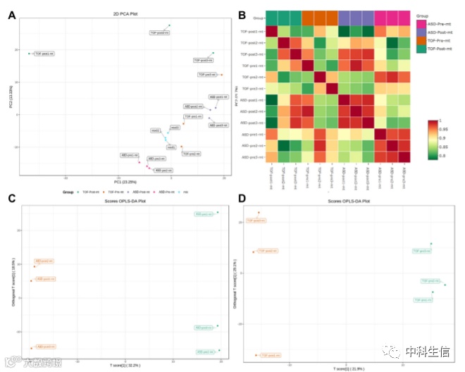
多元统计分析
PCA分析显示QC样品 (mix01–mix03) 聚集在一起,这表明仪器在长期运行中是稳定的。相关性分析显示,组内大部分样品的相关系数高于组间样品,表明所获得的差异代谢物准确可靠。OPLS-DA 用于识别 ASD 前和 ASD 后、TOF 前和 TOF 后实验组之间的差异。
差异代谢物分析
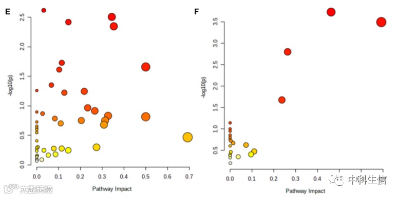
首先根据OPLS-DA的VIP值筛选代谢物。ASD 前组和 ASD 后组之间的 FC 也用于筛选差异表达代谢物 (DEM)。最终筛选出ASD后组和ASD前组差异最大的252个内源性代谢物,214个代谢物下调,38个代谢物上调。在TOF后和TOF前组中,筛选出229 种内源性代谢物,其中40 种代谢物下调,189种代谢物上调。
功能注释和富集
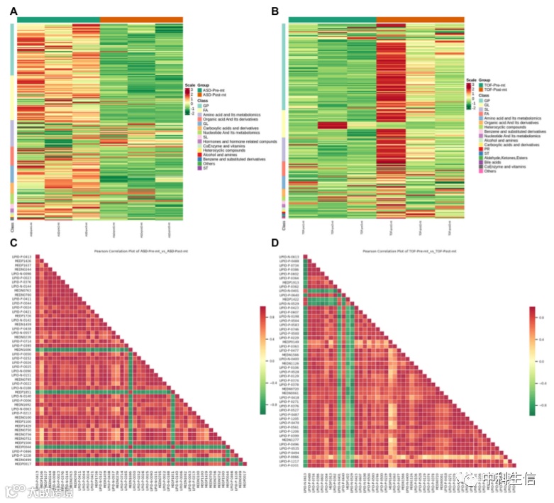
对ASD组和TOF组的DEM表达水平进行分析,此外分析了ASD 前组和 ASD 后组、TOF 前组和 TOF 后组的 DEM 的相关性,大多数 DEM 呈正相关。之后对pre-TOF 和 post-TOF 组中的 DEM 根据代谢途径进行了分类。
在本研究中,通过转录组学和代谢组学,表明能量代谢是TOF和ASD发展过程中的重要代谢变化。这表明先天性心脏病可能会影响患者的长期代谢健康。
中 科 生 信

