早!今天小编和大家分析一篇2025年3月发表在《Front Immunol》(IF:5.0)期刊上的文章《Metabolic reprogramming shapes the immune microenvironment in pancreatic adenocarcinoma: prognostic implications and therapeutic targets》。本研究整合TCGA、GEO和ICGC多组学数据,鉴定出9个关键代谢相关基因(ANLN、PKMYT1等),构建并验证了新型代谢预后指数(MPI)。通过功能富集、体外实验及药物敏感性分析揭示:MPI可有效区分患者预后,高风险组表现为总生存期缩短、肿瘤突变负荷升高及免疫抑制性微环境(CD8⁺T细胞减少,PD-L1/TGF-β上调),其代谢特征以糖酵解和叶酸合成通路为主,而低风险组以脂肪酸代谢为优势通路。实验证实ANLN通过NF-κB信号促进EMT和免疫逃逸,敲除后显著抑制糖代谢和肿瘤迁移。药物分析显示高风险组对吉西他滨耐药但对阿法替尼敏感,TIDE预测提示免疫检查点抑制剂(ICI)总体耐药但存在PD-L1治疗敏感亚群。该研究首次系统解析代谢-免疫互作网络,为胰腺癌精准分型及代谢-免疫联合治疗策略提供了重要依据。该思路同样适用于其它肿瘤分析,有相关需求的老师欢迎联系我们。
背景:
胰腺导管腺癌(Pancreatic adenocarcinoma, PAAD)的特点是具有高度免疫抑制的肿瘤微环境(TME),这限制了免疫疗法的有效性。新兴证据表明,肿瘤特异性的代谢重编程可能驱动疾病进展并塑造PAAD的免疫景观。
方法:
本研究通过整合TCGA、GEO和ICGC多组学数据,系统筛选出关键代谢相关基因,并构建代谢预后指数(MPI)。采用功能富集分析解析不同MPI风险组的代谢通路特征,结合体外实验验证关键MRGs的促癌功能,并通过药物敏感性分析评估其治疗潜力。
研究结果:
(一)全癌种基因分析以识别PAAD的特定代谢变化
本研究中获得了代谢与基因之间的交互网络,包含30,446条边,并识别出4,112个MPI基因。通过泛癌分析,识别出346个PAAD肿瘤特异性代谢相关基因(补充表S1)。基于这些基因的表达水平,在14种泛癌类型中进行了主成分分析,展示了前两个主成分PC1和PC2。PAAD样本形成了明显的簇,与其他组织类型明显分开(图1A)。接下来,在14种癌症类型中进行了Cox预后分析,发现所有癌症类型中预后基因的数量较高。PAAD特异性代谢相关基因集的GSEA富集分析显示,这些基因在PAAD肿瘤类型中最显著富集(图1B)。基于PAAD特异性代谢相关基因的表达水平进行主成分分析,确定了两个主成分PC1和PC2。根据PC1 = 3PC2的方程,将样本分为两种PCA亚型,样本量分别为63和113(图1C)。生存分析显示,两种PCA亚型之间存在显著差异(p=0.0038,图1D)。此外,两种PCA亚型在HRD评分和TMB方面也表现出显著差异(图1E)。此外,在独立验证数据集PACA-AU、GSE62452和GSE21501中,根据PC1=3PC2对样本进行PCA分析,分为两组。在PACA-AU和GSE62452数据集中,观察到两组PCA亚型之间患者生存率存在显著差异(图1F, G)。在GSE21501数据集中,尽管两组PCA亚型之间的生存差异未达到显著性阈值,但显示出分离的趋势(图1H)。
(二)在PCA亚型中识别与MPI相关的基因,并在外部数据中进行验证
对TCGA-PAAD的PCA亚型进行了差异表达分析,识别出2165个差异表达基因(DEGs)(补充表S2)。可视化了两个PCA亚型中前50个基因的表达水平,显示出它们之间存在显著差异(图2A)。此外,这些基因在独立验证数据集(PACA-AU,GSE62452,GSE21501)中表现出一致的差异表达模式(图2B)。基于STRING蛋白质相互作用网络,我们构建了前50个差异表达基因的PPI网络(图2C)。
(三)使用WGCNA识别与PCA亚型相关的关键模块
采用R包WGCNA对样本中表达变异度前50%的基因进行加权共表达网络分析。基于基因间皮尔逊相关系数构建网络,并通过尺度拓扑分析确定最优软阈值功率为7(图3A)。使用动态剪切树算法将基因划分为20个共表达模块,各模块基因数量分布如图3B、C所示,其中分支颜色代表不同模块。根据加权相关系数,基因根据其表达模式被分成了不同的模块。在将PCA亚型作为临床特征纳入时,相关性分析显示,黑色模块与PCA亚型表现出强烈的正相关(R²=0.53,p=2.0E−14),并且也与总生存状态相关(R²=0.25,p=9.0E−04;图3D)。因此,在本研究中,黑色模块被选为下游分析的对象。
(四)基于MPI相关和关键模块基因的MPI评分模型构建
首先将Black模块基因与PCA亚型差异表达基因取交集(图4A),随后通过单变量Cox回归(P≤0.5,附表S4)和LASSO回归筛选预后特征基因。当特征基因数量为9时模型效能最优,最终确定ANLN、PKMYT1、HMGA1、CEP55、FAM83A、FOSL1、GJB5、KRT6A和ANXA8为核心预后标志物(图4B-C)。Cox回归分析证实,所有九个预后因素都与增加的风险相关(HR≥1,p≤0.05;图4C)。为了评估这些预后因素对患者生存的综合影响,根据它们的表达水平和Cox回归系数构建了一个预后评分模型。然后计算每个样本的MPI评分(图4D)。为了评估MPI评分模型的预后效果,根据中位MPI评分将样本分为两组,发现两组在总生存期(OS)上存在显著差异(图4E)。此外,还分析了独立验证数据集(PACA-AU、GSE62452和GSE21501),以确认MPI评分模型的预后准确性。KM生存曲线显示,高MPI评分与低MPI评分患者在生存时间上有显著差异(图4F-H)。这些结果与TCGA-PAAD数据集的结果一致。此外,MPI评分模型的预后效能在TCGA数据集和独立验证数据集PACA-AU、GSE62452以及GSE21501中进行了评估。单因素Cox回归分析确定了MPI评分是患者生存的重要风险因素(图4I)。在调整年龄、性别和肿瘤分级等临床因素后,多因素Cox回归分析证实了MPI评分在这些数据集中仍然是独立的预后因素(图4J)。特别是在TCGA-PAAD数据集中,多因素Cox回归分析表明MPI评分是一个独立的预后因素(HR=1.04 [95% CI, 1.01–1.1];p=0.002;图4K)。此外,在不同时间点进行的ROC曲线分析表明该模型具有强大的预后性能(图4L)。还评估了单独的MPI评分、单独的临床因素以及它们组合的C指数。值得注意的是,结合MPI评分和临床因素的模型在各个数据集中表现出最高的C指数(图4M)。
(五)MPI评分与临床特征的相关性分析
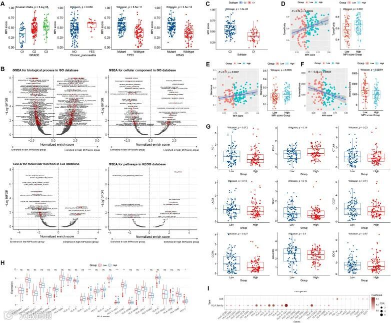
对TCGA-PAAD样本中MPI评分与各种临床特征之间的相关性进行了统计检验。在不同TNM分期、吸烟/饮酒状态、性别和年龄的患者之间,MPI评分没有显著差异(补充图S1)。然而,在肿瘤分级、慢性胰腺病状态以及TP53和KRAS突变状态方面发现了显著差异(图5A)。我们将PAAD样本根据中位MPI得分进行分组。使用差异表达基因的log2FC值作为有序基因集,对GO生物过程和KEGG通路进行了GSEA分析。结果通过火山图(图5B)进行可视化。例如,GO BP术语MEIOTIC_CELL_CYCLE在高MPI得分组中显著富集(图5B),而KEGG通路NEUROACTIVE LIGAND_RECEPTOR_INTERACTION在低MPI得分组中显著富集(图5B)。我们分析了不同PCA亚型中MPI评分的分布,发现C2患者的MPI评分显著高于C1患者(p=1.8E−08;图5C)。此外,MPI评分与肿瘤纯度和干细胞指数均显示出显著的正相关关系,在高MPI评分组和低MPI评分组之间观察到明显的差异(图5D、E)。另外,MPI评分与免疫评分之间存在显著的负相关关系,在高MPI评分组和低MPI评分组之间也存在显著差异(图5F)。我们研究了低MPI评分组和高MPI评分组中ICB和HLA家族基因的表达水平分布。对于ICB的表达水平,高MPI评分组和低MPI评分组之间没有显著差异(图5G)。然而,某些HLA家族基因的表达水平存在显著差异(图5H)。此外,线性相关分析显示,MPI评分与ICB因素和HLA家族基因表达水平之间存在显著正相关(图5I)。
(六)免疫景观与MPI评分组基因组突变之间的相关性
从TIMER2.0数据库下载了不同的方法,包括TIMER、CIBERSORT、xCell和EPIC,用于计算TCGA-PAAD样本中的免疫浸润水平,并构建免疫景观。使用Wilcoxon秩和检验来检查MPI评分组与免疫浸润水平之间的相关性。一些免疫细胞在高MPI评分样本和低MPI评分样本之间的浸润水平表现出显著差异(图6A)。此外,利用FPKM表达谱数据,使用R包CIBERSORT计算了22种免疫细胞类型的浸润得分,结果显示高MPI评分组和低MPI评分组之间存在显著差异(图6C)。此外,使用R包MAfTools识别出突变频率最高的前30个基因,并研究了它们在高MPI评分组和低MPI评分组中的分布(图6B, D)。然后应用费舍尔精确检验来评估两组之间突变频率的差异,在高MPI评分组中发现了16个基因具有显著不同的变异频率(补充表S5)。例如,TP53突变在低MPI评分组中更为常见(p=1.67E−06,图6B, D)。对于所有突变,我们发现与MPI评分有显著正相关(图6E),高MPI评分组的总突变数显著更高(图6E)。非同义和同义突变都表现出类似的趋势(图6E)。此外,TMB在高MPI评分组中显著升高(图6E),进一步表明与MPI评分呈正相关(图6E)。根据突变频率从高到低排序,我们选择了前200个突变基因。然后对突变状态进行单因素Cox回归分析,识别出21个与预后相关的突变基因(图6F)。此外,对前30个高频突变基因进行共突变分析,发现某些基因存在显著的共突变模式(图6G)。
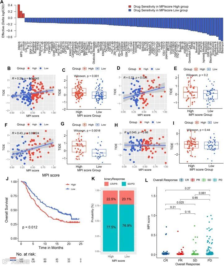
(七)MPI评分的药物反应和免疫治疗效果的评估与分析
此外,从GDSC下载了药物基因组学数据。我们发现,对于某些抗癌药物,高MPI评分的患者对药物反应更为敏感,例如阿法替尼(图7A)。相反,对于依托泊苷、多柔比星和吉西他滨,低MPI评分的患者对药物反应更为敏感(图7A)。还分析了MPI评分与TIDE评分之间的相关性,结果显示在三个验证数据集中存在正相关关系(图7B、D、F)。例如,GSE62452显示出最强的正相关性(R²=0.43,p=2.4E−04,图7F)。此外,高MPI评分组患者的TIDE评分在所有三个数据集中均显著较高(图7C、E、G)。然而,在GSE21501中,相关性未达到统计学显著性(图7H、I)。为了探讨MPI评分是否可以作为免疫治疗反应的标志,使用R包IMvigor210CoreBiologies从接受PD-L1抑制剂阿特珠单抗治疗的患者中提取了一组转录组和临床数据进行验证分析。高MPI评分与更好的治疗后结果相关(p=0.012,图7J)。此外,高MPI评分组和低MPI评分组对阿特珠单抗的反应比例(CR/PR)相似(高MPI评分组:22.5%;低MPI评分组:23.1%;图7K,L)。
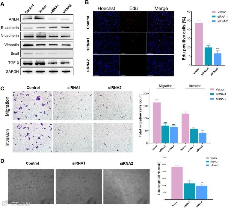
(八)安尼林在体外促进肿瘤的作用
此外,在体外研究了ANLN在BxPC-3细胞中的功能意义。生成了ANLN敲低(siRNA1和siRNA2)的人类BxPC-3细胞,并使用Western blotting分析确认了敲低效率(图8A)。EMT过程被广泛认为是癌症进展的关键因素(33)。因此,我们评估了与EMT相关的蛋白质水平(图8A)。结果表明,在ANLN敲低的BxPC-3细胞中,E-cadherin增加,而N-cadherin、Vimentin、Snail和TGF-β减少,这表明ANLN可能在促进EMT过程中发挥重要作用。为了检查ANLN对增殖的影响,我们进行了EdU脉冲标记实验,结果显示ANLN敲低细胞的增殖能力显著降低(p < 0.001)(图8B)。接下来,进行了Transwell实验以评估迁移和侵袭能力(p < 0.001)(图8C),结果显示anillin敲低的BxPC-3细胞的迁移和侵袭能力显著降低。此外,还进行了管形成实验以评估anillin对血管生成的影响,结果显示anillin敲低细胞的血管生成显著减少(p < 0.001)(图8D)。综合来看,这些发现表明anillin在促进肿瘤进展的多个方面中起着关键作用,包括上皮间质转化、迁移、侵袭和血管生成。

