大家上午好!今天小编和大家分享一篇23年5月发表在Journal of Translational Medicine(IF:7.026)杂志的文章《Fatty acids metabolism afects the therapeutic efect of anti-PD-1/PD-L1 in tumor immune microenvironment in clear cell renal cell carcinoma》。作者通过生物信息学分析与实验验证的结合,阐明了对于ccRCC,脂肪酸的代谢可以影响PD-1/PD-L1在TME的治疗效果和相关的信号途径。
背景:
肾透明细胞癌(Clear cell renal cell carcinoma, ccRCC)是一种高度侵袭性和转移性的肾脏恶性肿瘤亚型。免疫检查点疗法是发展最迅速的治疗肾细胞癌的临床策略。越来越多的证据表明,高度增殖的癌细胞已被发现增加了参与脂质和胆固醇生物合成的酶的数量。ccRCC的突出特点是强大的脂质以及糖原的积累,并与适应TME的代谢重编程有关,脂肪酸代谢中的不同酶是诊断的潜在生物标志物,有望对ccRCC患者产生临床效果。因此,在本研究中,全面分析了脂肪酸代谢相关基因与ccRCC的预后以及免疫治疗的相关性。
方法:
1,使用R语言的“limma”进行差异表达基因的筛选;
2,R语言的“survival”“survminer”用于生存分析;
3,R语言的“pRRophetic”用于计算药物的IC50;
4,GSEA用于功能富集分析;
5,“Immunohistochemistry”、“qRT-PCR”、“Western blot”、“Wound-healing, cell migration and invasion assays”、“Colony formation test”等实验进行进一步验证。
研究结果:
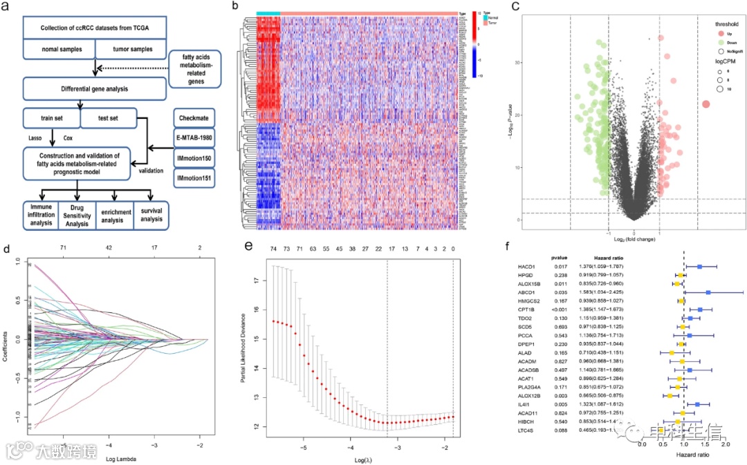
1 预后模型的构建
共有309个与脂肪酸代谢相关的基因被纳入本研究中。经过TCGA数据集的筛选、质量评估和数据处理,最终通过 "limma "R软件包提取了96个DEGs,结果显示62个DEGs被下调,34个DEGs被上调。基于单因素和多因素Cox回归分析以及LASSO分析,基于20个基因建立了预后模型,分别是:HACD1, HPGD, ALOX15B, ABCD1, HMGCS2, CPT1B, TDO2, SCD5, PCCA, DPEP1, ALAD, ACADM, ACADSB, ACAT1, PLA2G4A, ALOX12B, IL4I1, ACAD11, HIBCH, LTC4S。

2预后模型的验证
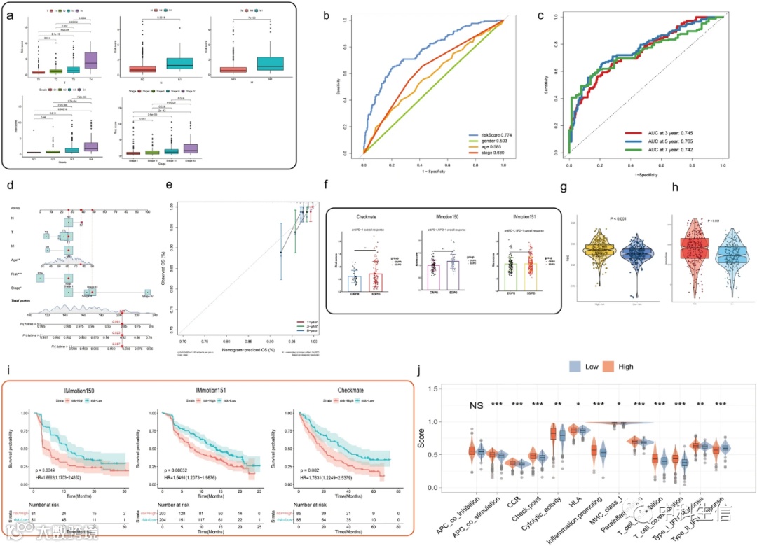
利用ROC曲线和KM曲线来探索预后模型对内部和外部验证集的预测能力。TCGA-KIRC训练队列中,3年、5年和7年的AUC值分别为0.761、0.761和0.752;在TCGA-KIRC验证队列中,分别为0.691、0.770和0.733;在E-MTAB-1980队列中为0.693、0.725和0.766。训练和验证队列中AUCs均大于0.68,表明我们的模型具有较高的敏感性和特异性,可以准确和稳健地预测ccRCC患者的预后。使用相同的预后模型,我们根据所有风险评分的中位数将所有验证组中的剩余患者划分为不同的风险组。在TCGA-KIRC训练和验证以及E-MTAB-1980队列中,预后模型的风险得分是总生存率(OS)的独立保护因素。与低风险组的患者相比,高风险分数的患者表现出明显的低OS(P<0.05)。K-M分析进一步显示,在TCGA-KIRC队列中,具有高风险评分的ccRCC患者的无进展生存期(PFS)较低(P<0.05)。

3 TCGA-KIRC队列的临床病理特征
临床相关性分析结果表明,grade和stage levels随着预后模型的风险评分而增加(P<0.05)。此外,风险评分表现出卓越的预测能力,与年龄、性别、等级和分期相比,ROC曲线下面积最大。此外,TCGA-KIRC总队列中3年、5年和7年的AUC值分别为0.745、0.765和0.742。随后,根据临床特征和风险评分,构建了OS预测的列线图,由年龄、分期以及风险评分作为独立的预后因素(P<0.05)。校准曲线表明,ccRCC个体的1年、3年和5年的OS在列线图模型中具有良好的预测性能(C-index=0.779)。
4 抗PD-1/PD-L1疗法的反应和预后模型的免疫景观
根据免疫相关的队列(CheckMate 025研究的Nivolumab组、IMmotion150的Atezolizumab组和IMmotion151队列的Atezolizumab加Bevacizumab组)对抗PD-1/PD-L1疗法的反应进行了研究。结果表明,疾病稳定(SD)和疾病进展(PD)以及完全反应(CR)和部分反应(PR)组之间的不同风险组具有统计学上的显著差异。免疫相关数据库的结果显示,高风险组对抗PD-1/PD-L1疗法的反应明显较低。此外,通过TIDE算法,TCGA-KIRC数据库中的高危组具有较高的免疫逃逸潜力,免疫治疗的效果较差。应用ESTIMATE算法,我们计算了免疫评分的总体水平。高危组的免疫得分高于低危组。此外,正如预期的那样,在IMmotion150和IMmotion151队列中,生存的低风险组与更高的PFS有关(P<0.05)。然后,我们对CheckMate-025研究进行了分层的K-M分析。结果显示,在CheckMate-025队列中,接受Nivolumab单药治疗的ccRCC患者,不同风险组之间的生存率有显著差异,而接受Everolimus(哺乳动物mTOR抑制剂)治疗的患者则没有显著差异,表明我们的模型更有效,适合ccRCC患者的抗PD-1/PD-L1治疗。随后,在几个免疫特征的比较中,发现高危组的炎症促进、T细胞成本刺激、检查点、抗原呈递细胞(APC)共刺激、趋化因子受体(CCR)和I型IFN反应高于低危组,而II型IFN反应明显下调。此外,用CIBERSORT计算并生成了三个免疫相关队列的TME细胞组成和个别免疫细胞类型的分数。我们观察到,高风险组比低风险组呈现出更高的M0巨噬细胞比例(P<0.05),因此强调我们模型的风险评分可以预测基于ICI的免疫疗法的临床反应。

5 风险评分和药物敏感性分析
为了预测高危ccRCC患者对靶向治疗的临床反应,我们筛选了治疗ccRCC患者的化疗药物,通过 "pRRophetic "软件包,根据不同的风险组筛选和估计ccRCC的化疗药物,利用IC50值来衡量药物的敏感性。高危组的IC50值明显较高,但对药物的敏感性低于低危组(P<0.05)。为了量化个别患者,通过 "ggplot "软件包评估了预后模型风险评分与靶向药物之间的相关性,发现索拉非尼、厄洛替尼、萨拉卡替尼和克唑替尼与预后模型的风险评分具有高度的相关性,表明构建的模型可以有效地预测化疗的有效性和敏感性,有助于药物筛选指导下的ccRCC精准治疗的临床可行性。为了确定有用的治疗意义和设计有效的脂肪酸代谢靶向治疗,我们通过CCLE和GDSC的药物敏感性数据进一步评估了ccRCC细胞系的风险得分。结果表明,A498的风险得分最高,而BFTC-909的风险得分最低,这意味着 与其他细胞系相比,A498存在较高的恶性度。皮尔逊相关分析表明,风险得分与C-75(一种脂肪酸合成酶的抑制剂)的IC50呈正相关。这表明,风险分数越高,对C-75越不敏感,这可能是治疗低风险ccRCC患者的潜在对应化合物。
6 识别相关途径和免疫检查点
我们利用ssGSEA来检查风险分数与相关途径或免疫检查点的富集分数之间的相关性,以探索与免疫相关的功能过程。我们发现,风险评分与JAK-STAT3信号传导以及主要的免疫检查点之间存在正相关。这意味着ccRCC中的脂肪酸代谢与JAK-STAT3信号转导有关,风险评分水平可以反映ccRCC患者接受抗PD-1/PD-L1治疗的效果。
7 富集分析
为了确定JAK-STAT3信号传导和脂肪酸代谢在ccRCC进展中的潜在机制,我们对TCGA-KIRC队列进行了GSEA分析。基于GSEA分析的结果表明,差异表达的目标基因富集在免疫和代谢相关的功能通路中。特别是在JAK-STAT3信号转导中富集了上调的DEGs组。同时,脂肪酸代谢被观察到在下调的DEGs组中。在TCGA-KIRC队列中进行了KEGG富集分析,证明了与细胞因子-细胞因子受体相互作用、脂肪酸代谢和补体及凝血级联的关联。为了进一步探索DEGs的潜在生物过程,进行了GO分析,发现大多数免疫反应和相关活动都在这些基因中显著富集。因此,这些结果表明,脂肪酸的代谢可能有助于ccRCC的发展,主要集中在免疫反应方面。
8 联合指标的评估和多模型比较
为了确定我们模型的优越性,我们在TCGA-KIRC队列中进行了几个免疫指标和以前研究的准确性比较。ROC曲线表明,风险得分的AUC明显高于其他指标和其他脂肪酸代谢相关的模型,表明我们的模型更准确。总的来说,与其他网络模型或指标相比,构建的模型在脂肪酸代谢方面表现出更大的代表性。

9 mRNA表达验证
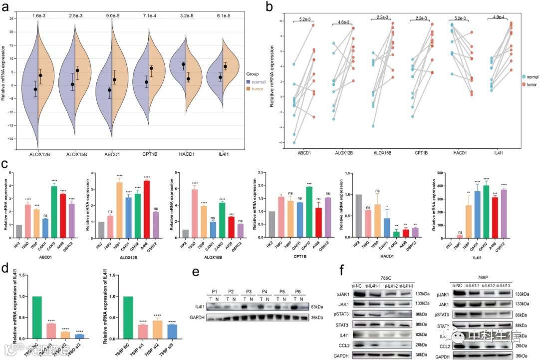
为了分析mRNA的表达情况,我们探讨了我们的风险模型中6个脂肪酸代谢相关基因在肿瘤和正常组织以及ccRCC细胞系中的表达水平。qPCR结果表明,ABCD1、ALOX12B、ALOX15B、CPT1B、IL4I1在肿瘤样本中的表达水平明显上调,而HACD1在ccRCC组织中的表达较低。我们还在TCGA-KIRC队列中鉴定了这些基因的表达,结果表明这些重要基因的表达趋势相似。一致的是,这六个基因的表达模式在ccRCC细胞系中也被观察到。
10 沉默IL4I1可抑制ccRCC细胞的生长和侵袭
为了阐明IL4I1在ccRCC体外迁移和侵袭中的作用,我们分别构建了三个特异性靶向IL4I1的si-IL4I1-1、si-IL4I1-2和si-IL4I1-3。实验表明,IL4I1沉默后,786-O和769-P的迁移和侵袭能力受到抑制。此外,根据上述结果,菌落形成试验和伤口愈合表明,沉默IL4I1能显著抑制786-O和769-P的增殖。这些结果共同阐明了IL4I1可以促进ccRCC细胞的生长和侵袭。
11 沉默IL4I1影响JAK1/STAT3信号传导途径
基于以上对我们模型的分析,GSEA表明我们的模型与JAK1/STAT3信号通路密切相关。为了进一步验证IL4I1对JAK1/STAT3信号通路的影响,通过Western blot检测IL4I1对JAK1/STAT3信号通路的影响。结果显示,沉默IL4I1降低了磷酸化JAK1和磷酸化STAT3的表达,表明IL4I1可以调节JAK1/STAT3信号通路并导致JAK1/STAT3磷酸化。


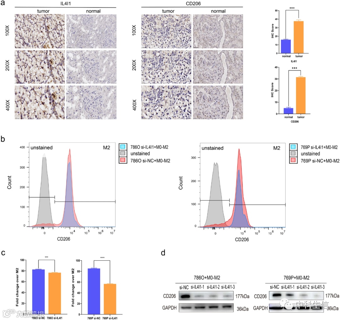
12 沉默IL4I1可抑制M2型巨噬细胞的极化
为了研究IL4I1对CCL2的信号传导是否可以介导巨噬细胞的极化,我们在si-IL4I1转染的786-O和769-P以及M0型巨噬细胞之间进行了间接共培养条件。流式细胞仪结果显示,沉默IL4I1抑制了M2类巨噬细胞的极化。此外,Western blot也表明,沉默IL4I1可以抑制CD206(M2巨噬细胞表面标志物)的水平,甚至抑制si-IL4I1转染的ccRCC细胞(786-O和769-P)的CCL2表达。此外,IHC染色验证了IL4I1和CD206在肿瘤样本中的高表达同时高于邻近正常组织。综上所述,这些结果证明,在si-IL4I1转染的786-O和769-P中,IL4I1的敲除抑制了由CCL2调节的M2型巨噬细胞分化。


