想象一下,一颗小小的红辣椒,竟然藏着对抗“最凶乳腺癌”的秘密武器。
三阴乳腺癌(TNBC)一旦转移至大脑,患者生存期往往只剩短短数月;传统疗法如同“大炮打蚊子”,难触病灶,更易误伤神经。而今天的主角——天然色素Capsanthin(辣椒红素)——不仅在厨房点亮味蕾,更有望在实验室点亮生命:它精准掐断癌细胞与免疫系统的“黑话频道”,让肿瘤失去护盾、寸步难行。接下来,让我们一起揭开这场“红色逆袭”的科学故事。
题目:辣椒红素通过EZH2-PD-L1轴抑制三阴性乳腺癌脑转移中的PD-L1迁移并减少其N-连接糖基化
杂志:Cell Death Discovery
影响因子:7.0
研究亮点
1.天然色素新身份:Capsanthin(辣椒红素)不仅抗氧化,还能显著抑制三阴乳腺癌(TNBC)细胞向脑部迁移。
2.锁定关键轴心:首次揭示EZH2-PD-L1轴在TNBC脑转移中的“狼狈为奸”,Capsanthin通过打断这一轴心,一举降低PD-L1的N-糖基化水平。
3.微环境“双面间谍”:连肿瘤帮凶——间充质干细胞(MSCs)的迁移能力也被Capsanthin“劝退”。
4.体内安全验证:小鼠模型中,Capsanthin显著缩瘤且无明显毒副作用,为临床转化奠定基石。
研究背景和意义:
在乳腺癌的“恐怖排行榜”上,三阴乳腺癌(TNBC)脑转移始终高居榜首:它侵袭快、耐药强,一旦癌细胞突破血脑屏障,患者中位生存便骤缩至3–7个月。更棘手的是,现有手术、放疗、化疗对颅内病灶控制有限,免疫检查点抑制剂又因肿瘤微环境高度抑制而疗效不佳。因此,破解TNBC脑转移的驱动机制、寻找安全有效的新靶点,已成为全球肿瘤学界的“卡脖子”难题。本研究首次把天然膳食色素Capsanthin与表观遗传-免疫调控轴(EZH2-PD-L1)联系起来,揭示其“双杀”癌细胞与肿瘤帮凶MSCs的全新机制,为TNBC脑转移的精准联合治疗提供了可直接转化的理论与实验依据,也为“从餐桌到病床”的低成本、高安全抗癌策略打开了大门。
方法一句话速览:
本研究采用“临床大数据+多模型验证+机制深挖”三板斧:先用TCGA和GEPIA2解析EZH2表达与预后;再以231Br脑转移细胞、TNBC细胞系和MSC为模型,通过Transwell、IncuCyte、qPCR、蛋白印迹(WBt)和免疫共沉淀验证Capsanthin对EZH2-PD-L1轴及上皮-间充质转化(EMT)的影响;最后构建原位移植裸鼠模型,评估Capsanthin体内安全性与疗效,并用免疫组化(IHC)和WB定量EZH2/PD-L1变化。
逐图成果速递:
图1|TCGA全景
正常乳腺→TNBC恶性递增,EZH2表达一路飙升;III级TNBC患者高EZH2组5年生存率骤降40%,锁定“高危标识”。
图2|细胞迁移
Transwell(A)+IncuCyte(B)双证:10 μM Capsanthin 24–48h内,把MDA-MB-231、BT549、MDA-MB-468的迁移能力统统“按在地上摩擦”。
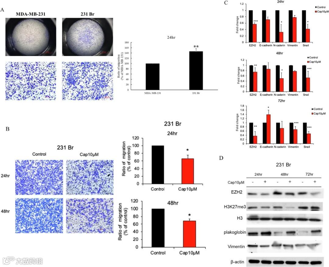
图3|231Br深度
脑转移“特种兵”231Br本身高侵袭;Capsanthin处理48h迁移率腰斩(B),mRNA/蛋白层面同步砍掉EZH2-H3K27me3-EMT全轴(C、D)。
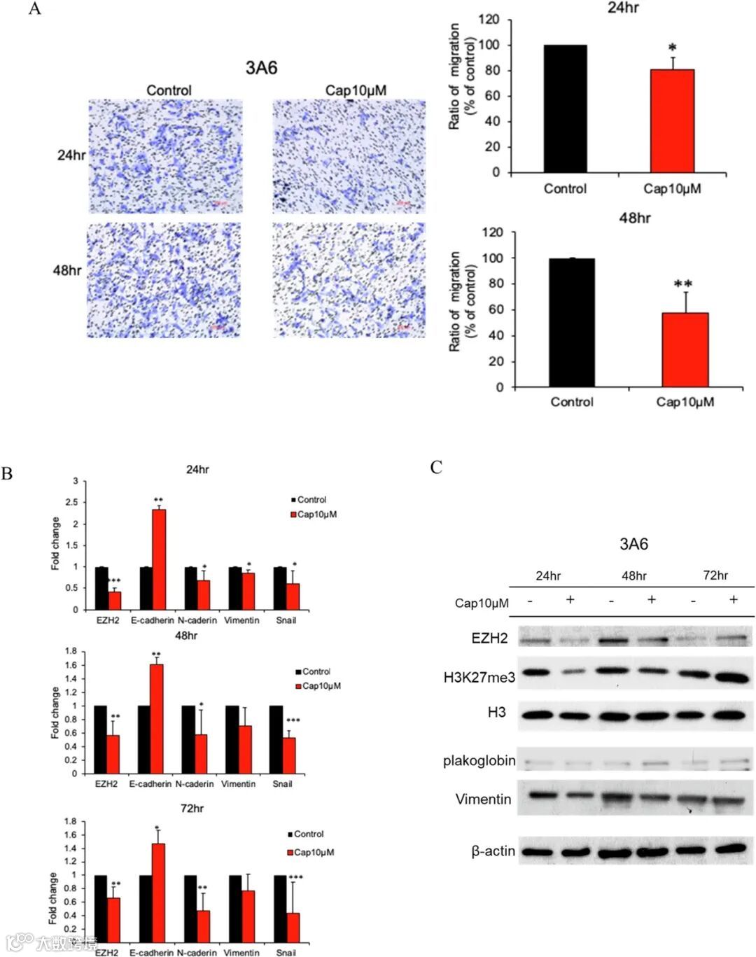
图4|MSC帮凶
间充质干细胞3A6也受Capsanthin制裁:24–48h迁移被锁死,EZH2与EMT标志物同步“熄灯”,阻断肿瘤微环境“外援”。
图5|共培养
MDA-MB-231或231Br与3A6共培养→MSC迁移暴增;Capsanthin 10 μM 24 h内把“助攻值”拉回基线,拆散“狼狈为奸”。
图6|转移通路
RNA-seq描绘“转移地图”:脑转移样本富集HIF-1信号、糖酵解、抗原呈递三大通路,VEGFA/HK2/LDHA/CD74成关键节点。
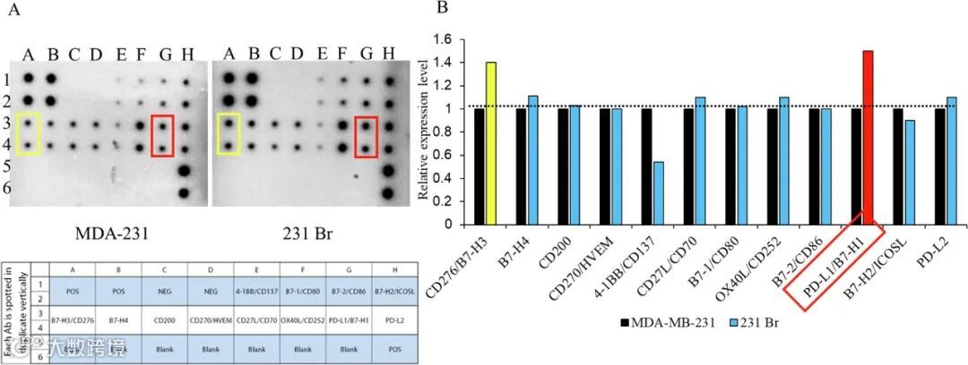
图7|免疫检查点
免疫芯片直拍:231Br的PD-L1、B7-1、B7-2、B7-H2全面高挂,构筑“免疫高墙”,解释颅内逃逸。
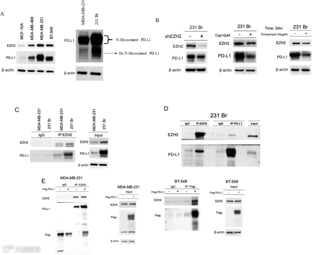
图8|分子互作
Co-IP实锤:EZH2与PD-L1直接牵手;EZH2敲低或Capsanthin处理→N-糖基化PD-L1显著“掉漆”,Tunicamycin再补一刀。
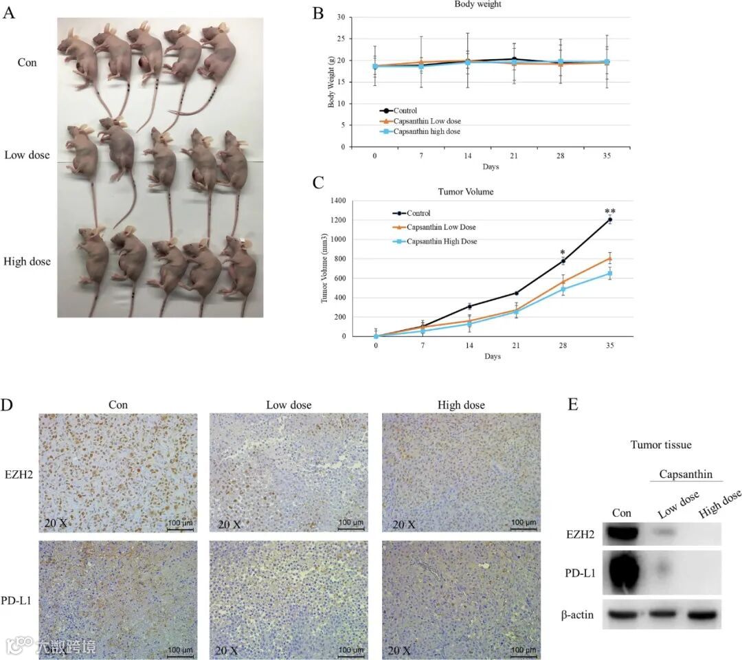
图9|体内决胜
裸鼠原位模型:Capsanthin 0.36 mg/kg两周给药,肿瘤体积缩50%以上;体重稳、肝肾安,IHC/WB显示EZH2与PD-L1几乎“一键清零”。
图10|一张图读懂机制
Capsanthin→抑制EZH2→阻断PD-L1糖基化→削弱免疫逃逸&EMT→脑转移刹车!
结语:
从实验室细胞模型到小鼠荷瘤实验,Capsanthin用一连串“硬核”数据证明:一颗小小的辣椒红素,便能在分子、细胞、动物三个维度同时踩住TNBC脑转移的“油门”。它不仅安全可口服,更与现有免疫/表观遗传疗法天然互补,为“厨房到病床”的转化医学写下生动注脚。下一步,期待更大规模临床前与早期试验,把这份“红色希望”真正送进患者手中。
互动话题:
如果一杯“辣椒红”就能让癌细胞“刹住脚步”,你愿意在饮食中加点辣吗?

