早!今天小编和大家分析一篇23年4月发表在Journal of Translational Medicine(IF:8.44)杂志的文章《Anti-Alzheimers molecular mechanism of icariin: insights from gut microbiota, metabolomics, and network pharmacology》。阿尔茨海默病(Alzheimer's disease,AD)是一种影响全球超过3500万人的进行性神经疾病。然而,目前对于AD还没有有效的治疗方法。淫羊藿苷(Icariin,ICA)及其代谢产物可以改善神经元的存活和功能并且在防止H2O2诱导的神经毒性中具有重要作用。此外,ICA可导致AD和年龄相关疾病中肠道微生物群的丰度、比例和功能发生变化从而调节AD的发展。但对于ICA介导的抗AD作用的潜在机制知之甚少。在本文中,作者通过代谢组学、16S rRNA测序和网络药理学联合分析探索了ICA介导的抗AD的潜在机制,为AD的治疗提供了一个新的见解,可能有利于AD的临床管理。
背景:
阿尔茨海默病(Alzheimer's disease,AD)是一种影响全球超过3500万人的进行性神经疾病。其临床特征是认知障碍和记忆退化。目前,随着世界范围内老龄化人口的增加,AD正成为一个主要的全球公共健康问题。然而,尽管在过去的十年中对AD的研究取得了相当大的进展,但是对于AD还没有有效的治疗方法。
淫羊藿苷(Icariin,ICA)是一种提取自淫羊藿属植物的活性成分,具有广阔的生物应用前景。大量研究表明,ICA及其代谢产物可以通过减少细胞外淀粉样β肽(amyloid beta peptide,Aβ)的产生来改善神经元的存活和功能。并且,ICA可以抑制促炎因子的表达,如肿瘤坏死因子(TNF)-α和白细胞介素-1β。ICA可以通过上调SIRT1 (silent mating type information regulation 2 homolog- 1)来减少活性氧的产生,从而防止H2O2诱导的神经毒性。此外,几项研究表明,ICA可导致AD和年龄相关疾病中肠道微生物群的丰度、比例和功能发生变化。然而,ICA介导其抗AD作用的潜在机制知之甚少,阻碍了基于ICA的AD治疗的发展。因此,需要进一步的研究来探索ICA潜在的抗AD分子机制。
在这项研究中,作者代谢组学、16S rRNA测序和网络药理学联合分析,阐明AD生物学的复杂性,并开发了ICA介导的AD治疗的调控网络。为AD的治疗提供了一个新的见解,可能有利于AD的临床管理。
方法:
(1)动物建模、分组和干预
C57BL6/J和APP/PS1小鼠(6个月大,250-300g)饲养在受控的环境中(50±10%相对湿度,12/12小时光/暗循环,22±2°C ),自由获取标准食物和水。将APP/PS1小鼠随机分为模型组(n = 10)和ICA组(n = 12),而将C57BL6/J小鼠作为对照组(n = 10)。ICA组给予100g/(kg*d)的ICA,持续100 d,而其他两组接受等量的无菌盐水溶液。
(2)MWM试验
MWM测验用于评估空间学习和记忆能力。在第94-98天,通过为期5天的记忆获得实验进行空间获得测试,以评估小鼠的空间学习能力。而空间探测实验在第99天进行以测试小鼠的空间记忆保持能力。
(3)HE染色
在MWM试验后,将小鼠麻醉并用300 mL中风生理盐水溶液经心脏灌注,以通过腹主动脉冲洗出它们的血液。然后将血样储存在80°C下,等待进一步分析。此后,收集他们的脑组织,用4%多聚甲醛溶液处理,包埋在石蜡中,并切成4-5m厚的切片。然后对切片进行HE染色并用中性树胶封好。最后,在光学显微镜下观察切片并拍照。
(4)16S rRNA基因测序分析
从每只小鼠(100日龄)的直肠中取出至少5个粪便颗粒,置于无菌锥形管中,并在-80°C储存,以备进一步分析。对样品进行PCR扩增,之后纯化扩增子并进行配对末端测序,评估原始数据。(生物项目ID: PRJNA918352)。
(5)液相色谱-质谱
对样本进行超纯LC-MS/MS分析。将所有原始数据输入到Progenesis QI和SIMCA-P14.0软件中进行进一步分析。应用偏最小二乘判别分析(PLS-DA)和正交偏最小二乘判别分析(OPLS-DA)监督模式识别方法来识别三组之间的总体代谢差异,并使用变量投影重要性(VIP)来识别三组中的特征代谢物。基于VIP > 1.0和P < 0.05分析差异代谢物。
(6)肠道微生物群-代谢物相关性分析
通过相关性分析确定对照组、模型组和ICA组中参与重要代谢途径的差异代谢物。此后,在确定三组中前45个最丰富的肠道菌群物种。最后,使用Spearman相关分析和热图来评估肠道微生物群和代谢物含量之间的相关性。
结果:
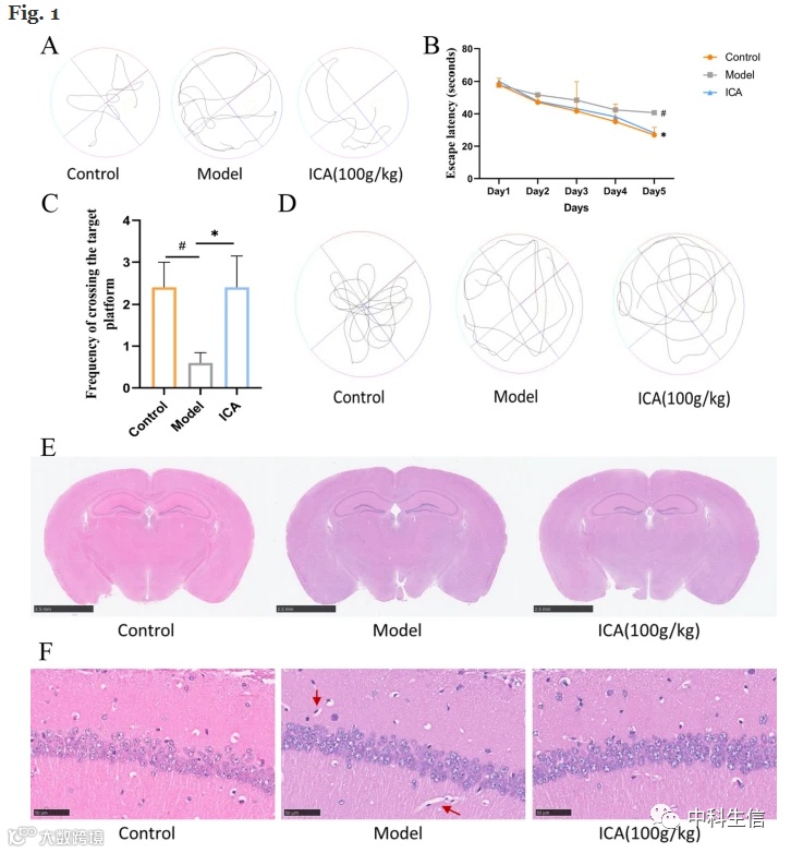
1.ICA减轻APP/PS1小鼠的认知障碍和组织病理学变化
MWM测试的结果表明,与对照组相比,APP/PS1小鼠的游泳轨迹规则和离散、平台穿越次数减少的和逃避潜伏期更长的(图1A-D)。ICA处理的APP/PS1小鼠表现出复杂和无序的游泳轨迹,平台穿越次数增加(图1A-D)。此外,使用HE染色来证明ICA对APP/PS1小鼠的组织病理学变化的影响。与对照组相比,模型组海马神经细胞明显紊乱、扭曲、大小和结构不均匀、数量减少(图1E-F)。然而,ICA治疗保留了APP/PS1小鼠神经细胞的完整性并逆转了神经细胞坏死(图1E-F)。总之,这些发现表明ICA治疗可能减轻APP/PS1小鼠的学习和记忆缺陷以及组织学改变。

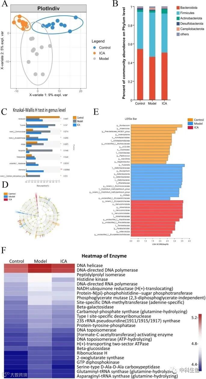
2.ICA改变了APP/PS1小鼠肠道菌群的组成
16S rRNA基因测序分析显示三组中存在不同的物种(图2A)。其中,Bacteroidetes(46–54%)和Firmicutes(40–47%)是三组中的主要门(图2B)。与对照组(0.74)相比,模型组(1.02)的Firmicutes/Bacteroidetes (F/B)比率上调,与ICA组(0.86)相比,其F/B比率下调。ICA干预后Akkermansia的丰度增加,而Alistipes的丰度减少(图2C)。同时,大量的炎症相关细菌,如Mucispirillum在ICA治疗后降低。通过LDA和LEfSe分析鉴定了每个组中的关键细菌分类群(图2E)。ICA处理的小鼠表现出Akkermansia丰度增加,而模型小鼠表现出Mucispirillum丰度增加(图2D)。使用PICRUSt预测了KEGG途径数据库16S rRNA数据(图2F)结果显示ICA组中增强的途径主要与代谢相关,尤其是谷氨酰胺、氨基酸和能量代谢,组间存在一定差异。总的来说,这些发现表明ICA通过微生物群-代谢-脑轴介导其抗AD作用。

3.ICA逆转APP/PS1小鼠粪便代谢组学紊乱
代谢组学研究分析确定了三组之间的总体代谢差异,并在模型小鼠中发现了明显的代谢紊乱,这中紊乱在ICA治疗的小鼠中得到部分逆转(图3A-B)。通过VIP分析发现在对照组和模型组之间总共有380种差异代谢物(126种上调和254种下调),在ICA和模型组之间有687种差异代谢物(265种上调和422种下调)。模型组中大多数粪便代谢物的丰度与对照组有很大不同,ICA治疗对粪便代谢组有可测量的影响(图3C-F)。此外,通路分析显示AD和ICA都导致鞘脂代谢发生变化(图3G-H)。总之,这些结果表明ICA通过逆转AD对肠道中鞘脂代谢的影响来介导其抗AD功能。

4.ICA逆转APP/PS1小鼠血清代谢组紊乱
基于UPLC-MS/MS的非靶向血清代谢组学研究探索ICA对APP/PS1小鼠血清代谢物的影响。PLS-DA和OPLS-DA分析显示模型小鼠存在明显的代谢紊乱,经ICA处理后部分恢复(图4A-B)。VIP分析显示在对照组和模型组之间发现了总共99种差异代谢物(45种上调和54种下调),在ICA组和模型组之间发现了111种差异代谢物(40种上调和61种下调)。ICA给药对血清代谢物的相对丰度有显著影响,特别是甘油磷脂(图4C-F)。代谢途径分析表明ICA可能与甘油磷脂代谢和鞘脂代谢的调节有关(图4G-H)。总之,这些发现表明ICA调节肠道代谢和随后代谢物的合成,特别是鞘脂和甘油磷脂,它们通过循环影响宿主。

5.肠道微生物群和代谢物之间的相互作用
在肠道微生物群和粪便/血清代谢物之间进行Spearman分析发现,与模型组相比,ICA组的F/B比值显著降低,且Firmicutes和Bacteroidetes与ICA组中的鞘脂代谢(Cer(d18:0/15:0)和粪便中的CerP 25:1显著相关(图5A-B)。此外,在属的水平上,一些属,包括 Rikenella、Odoribacter、norank_f_Peptococcaceae、Parasutterella和Enterorhabdus与任何代谢物都没有显著相关性,而Akkermansia和Alistipes与血清和粪便样本中的至少五种代谢物显著相关。此外,细菌和代谢产物之间存在明显的聚集现象。在粪便样本中,鞘脂CerP 25:1、Cer-NDS d32:0、Cer-NS d34:5和Cer 34:2与Akkermansia呈负相关,与Alistipes呈正相关;相反,α-亚麻酸和γ-亚麻酸与Akkermansia呈正相关,与Alistipes呈负相关(图5D)。在血清样品中,与Alistipes和Mucispirillum相反,Akkermansia与鞘脂Cer(d18:0/17:0)和Cer(d18:0/15:0)正相关,与甘油磷脂PC (3:0/3:0)和PS (16:0/18:0)负相关(图5C)。

6.预测与ICA抗AD活性相关的潜在药物靶点通路
进行网络药理学分析以确定ICA的抗AD机制。首先,通过PubChem、Pharm Mapper和Swiss Target Prediction数据库确定了184个药物靶标。此外,从OMIM和GeneCards数据库中获得了3630个AD相关基因,从中选择了115个预期的ICA靶点进行进一步分析(图6A)。由于参与生物化学过程的蛋白质产生超分子化合物来介导生物活性,因此有必要研究ICA与各种蛋白质的关联以表征其药理作用。因此,候选的AD相关的ICA靶标被输入STRING数据库,以确定相关的PPI网络。截止值设置为0.9,未连接的蛋白质从网络中排除。使用Cytoscape构建了具有111个节点(代表功能蛋白)和3100条边(代表功能蛋白和其他蛋白之间的相互作用)的PPI网络(图6C)。在PPI网络中基于node degree确定了前25个枢纽基因,包括TNF、AKT1、TP53、EGFR和NFKB1,这些枢纽基因可能是ICA治疗AD的关键靶基因(图6B)。KEGG分析显示115个靶基因显著富集到了119个KEGG通路,包括PI3K-Akt信号通路、鞘脂信号通路和NF-κB信号通路,图6E展示了与靶基因相关的15个最重要的KEGG途径的气泡图,并构建了药物-靶点-途径网络(图6E)。其中,ICA通过PRKCA/TNF/TP53/AKT1/RELA/NFKB1轴对鞘脂信号通路具有调节作用。

结论
ICA是一种活性成分,提取自淫羊藿属植物,其通过抑制磷酸二酯酶-5活性和减少外部Aβ斑块和细胞内NFTs来介导抗AD作用,因此,ICA可能是一种有前途的治疗AD的化合物。在本文中,作者通过整合16s rRNA测序、多代谢组学和网络药理学分析来探索ICA抗AD功能相关的潜在机制的研究。结果表明,ICA能有效改善AD引起的认知障碍和病理改变。此外,ICA改善了AD诱导的APP/PS1小鼠肠道菌群失调和代谢紊乱。并且发现肠道微生物群和鞘脂代谢相关,这可能是ICA治疗AD的关键因素,ICA治疗可能通过微生物组-代谢物-脑轴预防AD的发展


