银屑病,这一困扰全球众多患者的慢性皮肤病,因其反复发作、难以根治且严重影响患者生活质量而备受医学界关注。近期,一项发表在Frontiers in Immunology杂志上的研究《Integrated analysis of exosome-related genes and their role in psoriasis pathogenesis》,IF5.9,外泌体相关基因的深入剖析,这或许将成为银屑病治疗的新曙光!
研究背景
银屑病是一种由T细胞介导的慢性复发性皮肤和关节疾病,其发病机制复杂,涉及多种因素。患者皮肤会出现过度增生、角化不全、表皮增厚等症状,同时伴有炎症细胞浸润等病理改变。尽管目前有多种治疗方式,如外用药物、光疗、系统用药等,但这些治疗方法存在疗效个体差异大、副作用多、易复发等问题,无法从根本上治愈银屑病。因此,深入探究银屑病的发病机制,寻找新的治疗靶点,对于改善患者预后具有重要意义。
外泌体是细胞分泌的小型膜结构囊泡,能够携带多种生物分子,如脂质、蛋白质和核酸,在细胞间传递生物信号,参与多种生理和病理过程。近年来,外泌体在银屑病发病中的作用逐渐受到关注,其可能通过调节皮肤炎症、免疫反应和细胞增殖等过程影响银屑病的发生和发展。
研究亮点
创新性地整合分析外泌体相关基因:本研究首次将外泌体相关基因与银屑病的发病机制相结合,通过整合多个基因表达数据集,系统地分析了外泌体相关基因在银屑病中的表达差异,为银屑病的发病机制研究提供了新的视角和潜在的治疗靶点。
精准鉴定关键外泌体相关差异表达基因:研究利用多种生物信息学方法,包括加权基因共表达网络分析(WGCNA)、蛋白质-蛋白质相互作用(PPI)网络分析等,精确筛选出16个与银屑病发病密切相关的外泌体相关差异表达基因(ERDEGs),如 CD274、SERPINB3等,这些基因可能在银屑病的免疫反应和细胞增殖过程中发挥重要作用。
全面评估基因的诊断价值和免疫浸润特征:通过对关键基因进行基因本体(GO)和京都基因与基因组百科全书(KEGG)富集分析、基因集富集分析(GSEA)、受试者工作特征曲线(ROC)分析以及免疫浸润分析,全面评估了这些基因在银屑病诊断中的潜在价值以及它们与免疫细胞浸润的相关性,为开发基于外泌体相关基因的新型诊断工具和治疗策略提供了理论依据。
研究结果梳理
数据整合与预处理
研究者从基因表达综合数据库(GEO)下载了GSE30999和GSE13355两个银屑病数据集,共包含143个银屑病样本和207个对照样本。通过使用R包sva去除批次效应,并利用主成分分析(PCA)验证了批次效应的有效去除(图1),为后续分析奠定了坚实基础。
图1
鉴定外泌体相关差异表达基因
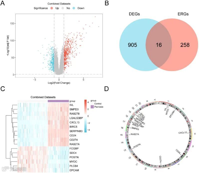
在整合后的数据集中,研究者筛选出921个差异表达基因(DEGs),其中555个上调基因和366个下调基因(图2A, C)。通过与已知的外泌体相关基因(ERGs)进行交集分析,最终确定了16个外泌体相关差异表达基因(ERDEGs)(图2B),这些基因在银屑病和对照样本之间的表达存在显著差异,且在人类染色体上的分布具有一定的聚集性,主要集中在1、17、18和20号染色体上(图2D)。
图2
基因本体和通路分析
GO分析显示,这些ERDEGs主要富集在正向调节胞吐、外泌体分泌、细胞外外泌体生物合成等生物学过程中,表明它们可能参与了银屑病中细胞间的信号传递和物质交换过程(图3A)。KEGG通路分析则揭示了这些基因与胰腺分泌、阿米巴病、细胞黏附分子、趋化因子信号通路以及多物种凋亡等通路密切相关(图3B),这些通路在银屑病的炎症反应和细胞增殖调控中发挥着重要作用(图3C-F)。
图3
基因集富集分析
GSEA分析进一步揭示了银屑病相关基因表达特征与多种生物学过程和信号通路的关联(图4A)。结果显示,整合后的数据集在促炎和促纤维化介质(图4B)、IL-23信号通路(图4C)、光动力疗法诱导的NF-kB生存信号(图4D)、凋亡(图4E)等通路中存在显著富集现象。这些结果不仅证实了外泌体相关基因在银屑病发病中的关键作用,还为深入理解银屑病的病理机制提供了丰富的信息。
图4
构建蛋白质-蛋白质相互作用网络并筛选核心基因
基于STRING数据库,研究者构建了16个ERDEGs的PPI网络(图5A),并利用CytoHubba插件中的五种算法(MCC(图5B)、Degree(图5C)、MNC(图5D)、EPC(图5E)和Closeness(图5F))对网络中的基因进行评分和排序,最终筛选出9个核心基因,包括POSTN、EPCAM、CD274、CD24、SERPINB3、CXCL13、SMPD3、BIRC5和RAB27A(图5G)。这些核心基因在PPI网络中具有较高的连接度和重要性,可能在银屑病的发病过程中扮演关键角色。
图5
构建调控网络
研究者进一步探索了这些核心基因的转录调控机制,通过ChIPBase数据库获取与核心基因相关的转录因子(TFs),构建了mRNA-TF调控网络,涉及9个核心基因和32个转录因子(图6A)。此外,还利用StarBase v3.0数据库分析了核心基因与miRNAs的相互作用,构建了mRNA-miRNA调控网络,包含7个核心基因和48个miRNAs(图6A)。这些调控网络的构建有助于深入理解外泌体相关基因在银屑病中的转录调控机制,为未来的治疗策略提供了潜在的干预靶点。
图6
核心基因表达差异及ROC曲线分析
研究者对9个核心基因在银屑病组和对照组中的表达差异进行了比较,发现这些基因的表达水平在两组之间存在显著差异,且具有较高的统计学意义(p < 0.001)(图7A)。进一步的ROC曲线分析显示,其中8个核心基因(POSTN、CD274、CD24、SERPINB3、CXCL13、SMPD3、BIRC5和RAB27A)的表达水平在区分银屑病和对照组时具有较高的准确性(AUC > 0.9)(图7B-J),表明这些基因有潜力作为银屑病的诊断标志物。
图7
免疫浸润分析
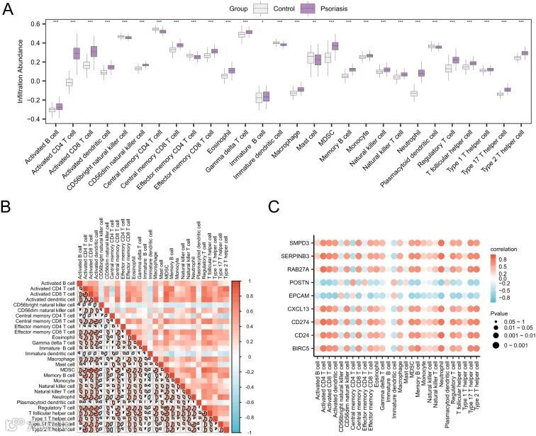
通过单样本基因集富集分析(ssGSEA),研究者评估了28种免疫细胞在银屑病和对照组中的浸润水平,发现所有免疫细胞的浸润水平在两组之间均存在显著差异(p < 0.05)(图8A)。相关性热图分析显示,大多数免疫细胞之间存在强正相关关系,其中调节性T细胞(Treg)和髓系来源的抑制细胞(MDSC)之间的相关性最为显著(r = 0.877,p < 0.05)(图8B)。此外,核心基因与免疫细胞浸润水平之间的相关性分析表明,CD274与活化CD4+ T细胞之间存在显著的正相关关系(r = 0.829,p < 0.05)(图8C),这进一步揭示了外泌体相关基因在银屑病免疫反应中的重要作用。
图8
总结与展望
本研究通过整合分析外泌体相关基因,揭示了其在银屑病发病机制中的潜在作用,并筛选出一系列关键的外泌体相关差异表达基因和核心基因。这些基因不仅在银屑病的诊断中具有潜在价值,还可能通过调控免疫反应和细胞增殖等过程参与银屑病的发生和发展。未来的研究将进一步验证这些基因的功能和调控机制,并探索基于外泌体相关基因的新型治疗策略,为银屑病患者带来更多的治疗选择和希望。让我们共同期待这一领域的更多突破,为银屑病患者带来真正的曙光!

