分享一篇2023年1月发表在Front Med (Lausanne)(IF:5.058)的文章《Analysis of ferroptosis-associated genes in Crohn’s disease based on bioinformatics》(PMID: 36714107),作者使用生物信息学方法确定了五个hub基因是诊断克罗恩病(CD)的潜在新的有效标志物。该思路在生信分析中比较经典,刚接触生信分析的老师可以了解一下。另外该思路同样适用于其他疾病的研究,有相关需求的老师欢迎联系我们。
背景&方法
背景:
CD是一种慢性胃肠道疾病,可影响胃肠道的所有部分。铁死亡是一种铁依赖性、新型的程序性细胞死亡形式。铁死亡与肠上皮功能障碍有关,从而导致肠道疾病,如炎症性肠病、肠缺血/再灌注损伤和结肠癌。
方法:
1、差异表达基因的鉴定
2、铁死亡相关基因和维恩分析
3、铁死亡相关基因的富集分析
4、蛋白质-蛋白质相互作用网络分析
5、hub基因与免疫浸润的相关性
6、筛选潜在药物靶点
7、hub基因的外部验证
8、免疫组织化学验证潜在的生物标志物
研究结果:
差异表达基因的鉴定
GSE186582包含从GEO数据库下载的196个CD样本和25个健康人体样本的数据。PCA分析清楚地区分了健康对照组和CD组。与正常人结肠组织相比,CD患者结肠组织中有649个基因差异表达,其中316个基因上调,333个基因下调。

铁死亡相关基因和维恩分析
接下来,在CD疾病的差异表达基因中,我们想要确定是否存在与铁死亡相关的基因。为此,从FerrDb获得了487个与铁死亡相关的基因列表。然后,对来自GSE186582数据集的差异表达基因和铁死亡相关基因进行维恩分析。我们发现共有28个基因重叠,包括22个上调基因和6个下调差异基因。

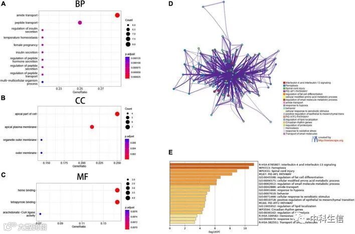
铁死亡相关基因的富集分析
然后,我们研究了这些铁死亡相关的差异表达基因的潜在生物学功能。最重要的GO富集条目和生物学通路如下图所示。

蛋白质-蛋白质相互作用网络分析
接下来,使用STRING数据库构建网络图来研究铁死亡相关基因的作用,该网络图包含28个节点和45个边。其中3个基因没有与其他基因形成网络。使用cytoHubba插件筛选得到的前五个基因是IL6、IL1B、PTGS2、IDO1和NOS2。

hub基因与免疫浸润的相关性
为了进一步了解Hub基因与免疫细胞浸润的相关性,进行了ssGSEA分析。结果显示IDO1、IL1B、IL6、PTGS2的表达与aDCs、B细胞、DCs、巨噬细胞、中性粒细胞、NK细胞、pDCs、Tfh、Th1细胞、Th2细胞、TIL、Treg呈正相关。NOS2与肥大细胞和辅助T细胞呈负相关。这些结果进一步证明,这些免疫细胞在CD的进展中发挥了关键作用。
筛选潜在药物靶点
我们随后寻找了针对这些靶标的潜在药物。为此,我们使用cMap筛选潜在的药理靶点,并根据它们的连通性分数对药物进行排序。结果显示,用于治疗CD的前十位药物依次为:treprostinil、CG-930、mexiletine、ritanserin、LY-2140023、RS-102221、GW-501516、chenodeoxycholic-acid、tyrphostin-AG -1295、neurodazine。

hub基因的外部验证
使用来自GEO数据库的另一个CD数据集GSE102133进行了验证。我们观察到,与正常人体样本相比,CD患者结肠组织中PTGS2、IL6、IL1B、NOS2和IDO1这五个基因的表达水平显着高于正常受试者,这验证了我们的结果。为了探索这五个基因作为CD潜在生物标志物的有效性,我们对CD患者和正常受试者的结肠组织进行了ROC曲线分析。PTGS2、IL1B、NOS2、IDO1的AUC值分别为0.9、0.936、0.931、0.935、0.936,IL6的AUC值为0.806。上述结果表明,这五个基因在CD患者和正常受试者之间存在显着差异,可以作为良好的诊断生物标志物。

免疫组织化学验证潜在的生物标志物
我们对CD患者和正常参与者的组织进行了免疫组织化学分析,以验证这些hub基因的表达。我们的结果表明,与健康人结肠组织相比,CD患者结肠组织中蛋白质IL6、IL1B、NOS2、PTGS2和IDO1的MOD值更高,验证了我们的生物信息学分析结果。



