早!今天小编和大家分析一篇23年5月发表在J Diabetes Res(IF:3.061)杂志的文章《Identifying C1QB, ITGAM, and ITGB2 as potential diagnostic candidate genes for diabetic nephropathy using bioinformatics analysis》。作者从GEO数据库中获得糖尿病肾病(DN)数据集,获取DN和对照样本的差异基因(DEGs),并对其进行GO和KEGG富集分析。使用STRING数据库构建蛋白质-蛋白质相互作用(PPI)网络。采用受试者工作特征(ROC)曲线评价基因的预测价值。使用在线数据库预测能够结合枢纽基因的miRNA和转录因子(TF)。Cytoscape用于构建miRNA-mRNA-TF网络。在线数据库“nephroseq”预测基因与肾功能之间的相关性。检测DN大鼠血清肌酐、尿素、白蛋白水平及尿蛋白/肌酐比值。通过qPCR进一步验证了枢纽基因的表达。
背景
糖尿病肾病(DN)是由糖尿病微血管病引起的严重并发症,通常进展为终末期肾病。DN的病理变化包括肾小球血管损伤,肾小球硬化,结节性病变形成,肾功能恶化,最终导致终末期肾病。据报道,全球30%至40%的糖尿病病例进展为糖尿病神经病变。尽管近年来糖尿病神经病变研究取得了重大进展,但仍有很大一部分患者不可逆转地患有终末期肾病。与其他并发症相比,糖尿病神经病变引起的代谢紊乱使得终末期肾病一旦发展就更难治疗。因此,DN的早期诊断和及时干预变得越来越重要。
基因组测序和微阵列芯片等新技术产生的大量数据扩展了分析和解释数据的方式,以实现生物学理解和治疗进展。然而,大多数关于糖尿病神经病变的研究都集中在探索影响肾小球病理变化的差异基因的表达上。这些不能完全反映DN的发病机制,因为在糖尿病的背景下,肾小管功能在调节肾小球滤过方面起着重要作用。因此,关注mRNA的单一转录水平是不合适的,还应注意转录调控网络中的其他成分。
MicroRNA(miRNA)是一类内源性小RNA,长度约为20-24个核苷酸,在细胞中起多种重要的调节作用。miRNA主要通过降解mRNA来调节基因表达。近年来,miRNA和人类糖尿病的研究取得了新的进展。
转录因子(TF)可以通过与染色质的特定部分结合来激活或抑制基因转录。以前的研究主要集中在 ceRNA 网络中 lncRNA-miRNA-mRNA 之间的关系,但 TF 也参与复杂的转录调控。TF表达与细胞的生理和病理状态密切相关,它们在组织中的表达水平在时间和空间上具有特异性。因此,TF表达的变化反映了细胞状态的变化,并可能导致病理过程,例如糖尿病。然而,深入研究表明,TFs通过复杂的调节模式起作用,即使同一家族中的TFs可能对同一疾病的进展产生双向影响。因此,准确探索miRNA和TFs在DN中的作用至关重要。进一步了解mRNA、miRNA和TF之间的直接调控关系可以为个体化的疾病管理、诊断和预后提供新的见解。
方法
1.从GEO数据库下载数据集GSE30529。
2.使用“limma”包筛选DN和对照之间的差异表达基因(DEGs)
3.GSEA分析。
4.GO和KEGG分析
5.构建PPI网络并鉴定枢纽基因。
6.构建miRNA-mRNA-TF相互作用网络。
7.枢纽基因的临床相关性
8.动物模型建立。
9.动物模型和取样
10.RT-PCR验证
研究结果
DEGs鉴定
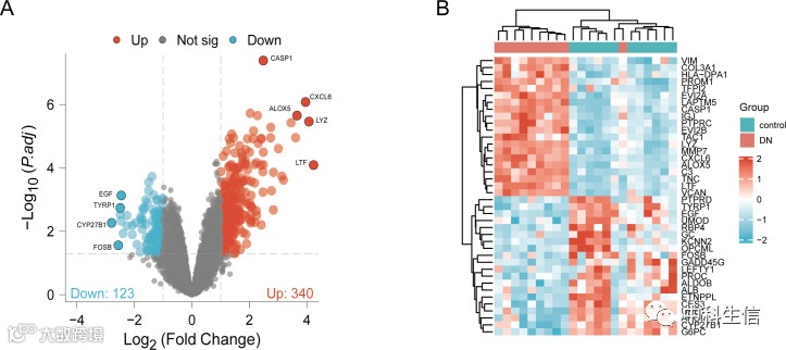
来自 GSE30529-GPL571数据集的 DN 和对照样本由10个 DN 肾小管和12个对照样本组成。在 GSE30529标准化后,箱形图显示样品具有良好的分布(图1)。在数据集 GSE30529中以 log2 (FC)> 1 and adj. P value < 0.05为标准筛选出463个 DEGs (上调340个,下调123个)。 (图2A-B)。

富集分析
由 R 软件“ ClusterProfiler”包完成功能和途径富集分析是。首先,将DN 和对照样品中所有基因的表达谱并上传到 GSEA,然后利用 C2子集 CP 基因集进行 GO 富集分析。设置 p < 0.05和 Q < 0.25作为重要基因组的筛选标准。主要富集到有丝分裂(图3A) ,免疫应答(图3B-3C) ,血管生成(图3D)和细胞骨架动力学和形态学途径。免疫应答富集评分最高的途径之一,表明它们在糖尿病肾病中的潜在重要性(图3F)。GO,KEGG 途径,GSEA 和 Reactome 富集分析的结果表明,DN 样品中的免疫应答,包括嗜中性粒细胞活化的调节,对干扰素 -γ 的应答,嗜中性粒细胞介导的免疫和嗜中性粒细胞脱颗粒,比对照样品更突出(图4A)。KEGG 富集分析显示DEGs主要富集到与嗜中性粒细胞功能相关的途径,如吞噬体(KEGG ) ,补体和凝血级联(KEGG)和细胞粘附分子(KEGG)(图4B)。


PPI 网络分析、MCODE 簇模块和中心基因鉴定
使用 STRING 来构建DEGs 编码的蛋白质之间的相互作用网络,由65个节点和183个边组成,网络通过 Cytoscape 可视化(图5A)。使用cytoHubba 插件来鉴定中心基因。MCC 算法确定了20个中心基因。用 MCODE 插件鉴定了三个基因簇模块(图5B-5D)。表2给出了由细胞 Hubba 鉴定的这20个中心基因的详细信息。这些基因包括 PSMB8,IRF8,IRF9,MX1,BST2,GBP2,IFITM2,ISG20,IFITM3,HLA-B,HLA-G,HLA-DRA,HLA-DPA1,ITGB2,ITgAM,HLA-dPB1,PTPRC,CCL2,HLA-DMA 和 C1QB,是 PPI 网络中最关键的基因,并在糖尿病肾病的发病机制中发挥重要作用。


利用 GSE30122数据库验证20个中心基因
使用GSE30122数据集验证了20个中心基因,发现 DN 组中20个中枢基因的表达水平不同(表3) ,除了 BST2(Mann-Whitney U 检验,p = 0.753) ,IFITM2(Mann-Whitney U 检验,p = 0.145) ,IFITM3(Mann-Whitney U 检验,p = 0.161)和 MX1(Mann-Whitney U 检验,p = 0.054)高于对照组(图6A)。与 DN 样品相比,对照样品中中心基因的表达水平降低(图6B-6N)。


DN 和对照组20个中心基因的 ROC 曲线
使用“ pROC”软件包分析 DN 和对照组之间的20个 中心基因表达谱,绘制 ROC 曲线。AUC 帮助评估灵敏度和特异度,并描述了诊断测试的原始有效性。根据统计学结果,这些中心基因中的大部分在 DN 组中具有值得注意的诊断价值。其中,CIQB 的 AUC 最大(AUC: 0.911)。图7显示了 AUC 大于0.85的基因的 ROC 曲线。筛选 AUC > 0.85的中心基因,根据它们在 DN 组中良好的诊断性能来鉴定更好的候选基因。C1QB,ITGB2,HLA-DPA1,ITGAM 和 IRF8水平在 DN 中上调,过滤后具有统计学显着性。每个基因的特异性 p 值为: C1QB (Mann-Whitney U 检验,p < 0.01) ,ITGB2(Mann-Whitney U 检验,p < 0.01) ,HLA-DPA1(不配对 t 检验,t = 6.375,p < 0.01) ,ITGAM (不配对 t 检验,t = 4.841,p < 0.01)和 IRF8(不配对 t 检验,t = 6.141,p < 0.01)(表4)。因此,推测 C1QB、 ITGB2、 HLA-DPA1、 ITGAM 和 IRF8基因可能是 DN 诊断的潜在候选基因。


miRNA-mRNA-TF 的共调控网络
从数据库miRWalk,TargetScan,MiRDB 和 starBase(得分 > 0.95),鉴定了作用于基因的3‘ UTR 区域的46个 miRNA 作为潜在的生物预后预测因子。随后,使用TRRUST (表5)筛选了11个 TF (HIF1A,KLF5,MBD1,RFX5,RFXANK,RFXAP,RUNX1,SP1,SPI1,STAT1和 WT1)。最后,使用筛选的结果,预测了46个 miRNA-mRNA 对和13个 TF-mRNA 对,然后使用 Cytoscape 构建TF-miRNA-mRNA 调节网络(图8)。在这些调控网络中,IRF8具有最高数量的 miRNA 连接,共形成25个 miRNA-mRNA 对。在 ITGB2上发现了最高浓度的转录因子,包括 HIF1A、 KLF5、 RUNX1、 SP1和 SPI1。值得注意的是,在这五个基因中,只有 C1QB 没有基于预测结果的相关转录因子。


中心基因表达与肾损伤程度呈正相关
为了充分探索所选择的五个中心基因的临床价值,筛选了两个分别包含186和60个 CKD 患者的基因表达数据集。在 Nephroseq 数据库中进行了中心基因与 GFR 之间的相关性分析(图9A-9E)。所有五个生物学中心基因与 GFR 呈负相关,Pearson 相关系数和 p 值分别为 C1QB (r = -0.601,p 值 < 0.01) ,ITGB2(r = -0.506,p 值 < 0.01) ,HLA-DPA1(r = -0.589,p 值 < 0.01) ,ITGAM (r = -0.560,p 值 < 0.01)和 IRF8(r = -0.501,p 值 < 0.01)。因此,这些中心基因的高表达表明 CKD 患者的肾功能较差,这可能在 CKD 患者的肾脏恶化和损伤中起作用。

用RT-PCR验证5个中心基因的表达
为了进一步评估这些中心基因的表达,共有三个 DN 模型大鼠和三个健康对照被纳入作为验证队列。首先测定了 DN 大鼠和对照组的血清肌酐、尿素氮和白蛋白水平,并计算了尿蛋白/肌酐比值。发现 DN 组肾损伤标志物如血清肌酐和 BUN 的水平高于对照组(不成对 t 检验,t = 3.391,df = 4,p = 0.0275,r = 0.861)。同时,DN 组的尿蛋白/肌酐比率较高(不配对 t 检验,t = 17.23,df = 16,p < 0.001,r = 0.974) ,提示更显著的蛋白尿(图10A)。然后采用 RT-PCR 技术确定参与者血清和肾脏样品的差异表达水平。与微阵列数据一致,ITGAM (不配对 t 检验,t = 10.35,df = 4,p < 0.001,r = 0.981)和 C1QB (不配对 t 检验,t = 13.60,df = 4,p < 0.001,r = 0.989)表达在 DN 和对照组之间的血清和肾脏样品(图10B 和10C)中显著上调。同时,ITGB2在疾病组的肾脏样品中高度表达(不成对 t 检验,t = 5.512,df = 4,p = 0.0053,r = 0.940)。然而,HLA-DPA1水平无明显差异。值得注意的是,DN 组 IRF8的表达水平低于对照组,与预测相反。



