亮点
1、创新研究方法融合
首创"网络药理学+WGCNA+三重机器学习"整合策略(LASSO/SVM-REF/随机森林),从476个候选靶点中精准锁定PRMT1为生姜抗胃癌的核心靶标,突破传统单方法筛选局限。
2、发现全新抗癌作用轴
首次提出PRMT1/BTG2调控轴是生姜抑制胃癌的关键机制:上游转录因子EGR1激活PRMT1(分子对接结合能-12.78 kcal/mol);下游效应蛋白BTG2被调控(PRMT1-BTG2结合能-13.35 kcal/mol),为开发靶向表观遗传调控的抗癌药物提供新路径。
3、活性成分精准对接
6-姜酚等3种生姜成分与PRMT1高效结合(结合能<-7 kcal/mol):分子对接可视化揭示结合位点。质谱鉴定31种化学成分,验证网络药理预测,奠定天然药物开发的结构基础。
今天小编要和大家分享的这篇文章是2025年5月24日发表在《Phytomedicine》期刊(IF:6.7)的《Predicting the molecular mechanism of ginger targeting PRMT1/BTG2 axis to inhibit gastric cancer based on WGCNA and machine algorithms》。
背景介绍
癌症是全球重大健康威胁,胃癌(GC)尤为突出,发病率和死亡率均居全球前列(第五常见,第四致死)。现有疗法虽多样,但根除癌症仍是长期挑战。生姜作为传统中药,现代研究证实其不仅对消化系统有益(如抗溃疡、促胃动力),更展现出显著抗肿瘤活性,在肝癌、乳腺癌、膀胱癌中均能抑制增殖、诱导凋亡,并缓解化疗副作用。本研究聚焦生姜抗胃癌机制。利用网络药理学初步预测生姜作用于GC的靶点。进而结合加权基因共表达网络分析(WGCNA)和多种机器学习算法(LASSO、SVM-RFE、随机森林)对靶点进行深度筛选与验证。通过生物信息学分析核心靶点的调控网络(上游转录因子、下游蛋白),并运用分子对接模拟关键成分与靶点的相互作用。该整合性策略旨在构建生姜抗胃癌的作用机制框架,为后续药物研发和临床转化提供理论基础与可验证假说。
Fig 1 研究流程
主要研究结果
一、生姜和GC靶标的筛选
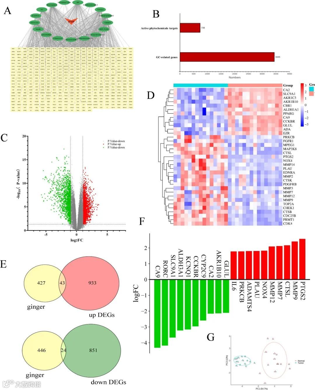
基于TCMSP数据库,根据DL值≥0.10、OB值≥30%筛选活性成分,最终获得17种有效成分。将它们代入Swiss Target Prediction数据库或SEA数据库预测靶标,得到476个药物靶标。使用Cytoscape 3.9.1软件构建了活性成分-靶标网络图(Fig2A)。从GeneCard、OMIM和DisGeNET数据库获得3445个GC疾病靶标,并绘制药物-疾病靶标条形图(Fig2B)。为了进行后续分析,从GEO数据库中选择了GSE118916数据集,共确定了正常组织和GC组织之间的1850个差异基因,包括975个表现出上调的基因和875个表现出下调的基因(Fig2C-D)。此外,维恩图将上调和下调的基因列表与生姜的预测靶标进行比较,鉴定出43个上调基因和24个下调基因(Fig2E-F)。通过PCA分析,发现选定的样本成分聚集好,交叉少,表明靶标的样本好(FigG)。
Fig 2 生姜活性成分和差异表达基因在 GC 中的靶标。
A 生姜活性成分-目标网络图。B 胃癌基因和生姜活性成分基因的数图。C GSE118916差异表达基因的火山图。D 相交目标的热图。E GC上调和下调基因与生姜靶标的交集。F 交叉靶标中前8个上调和下调基因的LogFC值。G PCA图。
二、筛选WGCNA模块靶标
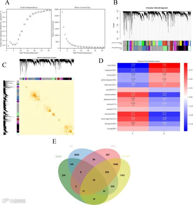
根据WGCNA的分析报告,必须为邻接矩阵的power参数选择合适的值,以满足无标度网络分配的先决条件。在1到30的范围内调整功率值,并针对每个生成的网络计算相应的相关系数和平均连通性(Fig 3A)。结果表明,当power设置为28时,相关系数和网络的平均连接性都达到最高水平。因此,选择了28的power值来构建后续模块。利用这个选定的功效值,开发了一个加权共表达网络模型,从而将5422个基因分为15个不同的模块(Fig 3B)。还获得了所有基因聚类的热图(Fig 3C)。采用Pearson相关算法计算模块特征基因与性状的相关系数和p值,结果表明,black、magenta、steelblue、darkgrey和darkmagenta这5个模块的p值最显著,合并后共得到2830个基因。取生姜的靶基因、GC靶基因、GEO差异基因和从WGCNA得到的靶基因的交集得到35个交叉基因(Fig 3E)。
Fig 3 WGCNA分析和核心基因筛选。
A 左图显示了与不同power水平相关联的相关系数,右图表示根据这些不同power值创建的网络内的平均连接度。B 图的上半部分显示了利用加权相关系数建立的dissTOM矩阵得出的基因聚类树。而下部则详细显示了各模块中基因的分布情况,相同的颜色表示同一模块。C 所有基因聚类的热图。D 纵轴表示不同模块,横轴表示每个性状。结果说明了模块与性状之间的相关性,红色表示正相关,绿色表示负相关。E 生姜与胃癌目标的韦恩图。绿色和蓝色代表生姜和胃癌,红色和黄色代表GEO和WGCNA数据集。
三、PPI 网络筛选目标和富集分析
在Cytoscape 3.9.1中构建PPI网络,并根据中位数进一步筛选目标。如Fig 4A所示,圆圈越大、红色越深,表示值越大。Fig 4B列出了中位数筛选后的靶标度值。GO富集分析表明,生姜治疗胃癌与胶原分解过程和胶原代谢过程等生物过程有关(Fig 4C)。Fig 4D-E描述了前15个KEGG 通道,其中癌症中的蛋白聚糖、癌症中的通路、胃酸分泌和其他通道最为重要。
Fig 4 PPI网络和富集分析。
A 核心蛋白的PPI网络图。圆圈越大、颜色越深,表示度值越大。B 根据中位数筛选出的17个蛋白质的度值。C GO富集分析的气泡图。圆圈、三角形和正方形分别表示BP、CC和MF。D KEGG富集分析的弦图。E 排名靠前的KEGG通道的Sankey图。
四、机器学习筛选核心靶点
LASSO、SVM和随机森林三种算法得到的核心基因分别为9、11和4个(Fig 5A-E),取三者的交集得到4个核心靶点,分别为PRMT1、CDK4、CDC25B和CA9(Fig 5F)。
Fig 5 机器学习算法筛选核心基因。
A-E 预测核心靶点。A和B代表LASSO得出的数据。C和D代表SVM得出的数据。E代表Randm forest得出的数据。F 三种算法的交叉结果。绿色代表SVM,蓝色代表LASSO,红色代表随机森林。
五、临床相关性和预后分析
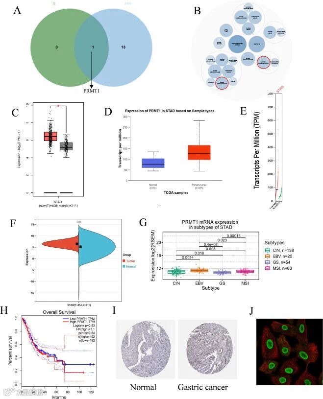
为了进一步精确筛选枢纽基因,我们将机器学习算法得到的核心靶点基因与PPI筛选出的基因相交,最终得到1个基因,即PRMT1(Fig 6A)。通过Open Target分析对PRMT1相关疾病的调查表明,PRMT1与胃癌之间存在显著相关性(Fig 6B)。为了进一步了解这种关系,我们检测了胃癌和正常组织中关键基因的蛋白表达水平。研究结果显示,PRMT1在胃癌组织中的表达水平明显更高,差异有统计学意义(p < 0.01,Fig 6C)。来自TCGA数据库的数据证实了这一趋势(Fig 6D)。在基因拷贝数表达方面,与正常胃组织相比,PRMT1在胃癌样本中的表达水平也有所升高(Fig 6E)。此外,一项全面的mRNA表达分析证实,PRMT1在胃癌组中明显高表达(Fig 6F)。就胃癌而言,将其分为四种分子亚型--EBV阳性(EBV)、微卫星稳定(MSI)、基因组稳定(GS)和染色体不稳定(CIN)。每个亚型都与患者的预后生存结果密切相关,其中EBV亚型的预后最好,其次MSI和CIN亚型,而GS组的预后最差(Lu等人,2024年)。我们对这些分子亚型中PRMT1表达的分析表明,它在EBV亚型中的表达特别高,这进一步支持了预后改善与PRMT1表达水平较高有关的观点(Fig 6G)。然而,值得注意的是,PRMT1对胃癌患者的总生存率并没有统计学意义上的显著影响(Fig 6H)。我们的免疫组化分析显示了核心基因蛋白在正常组织和胃腺癌组织中的分布(Fig 6I),其中黄色高亮区域表示蛋白表达增加的区域。这些结果与我们的临床相关性研究结果一致,表明PRMT1的表达与胃癌病理之间存在密切联系。此外,我们还绘制了PRMT1在胃癌组织中的荧光定位图(Fig 6J),清楚地表明绿色表示核心基因定位,蓝色突出显示细胞核,红色表示微管组织。这种可视化技术使人们对PRMT1在胃癌中的作用又多了一层了解。
Fig 6 核心基因的临床相关性分析。
A 维恩图得出最终的核心基因。绿色代表机器学习,蓝色代表PPI。B PRMT1相关疾病圈图。我们关注的胃癌用红色圈出。C, D PRMT1蛋白在胃癌和正常水平中的表达。E PRMT1的拷贝数表达水平。F PRMT1 mRNA在胃癌和正常水平中的表达。G PRMT1在胃癌亚型中的表达水平。H PRMT1在胃癌中的生存曲线。I PRMT1在正常胃组织和胃腺癌中的免疫组化。J PRMT1在胃癌组织中的荧光定位图。
六、核心基因突变对GC的影响分析
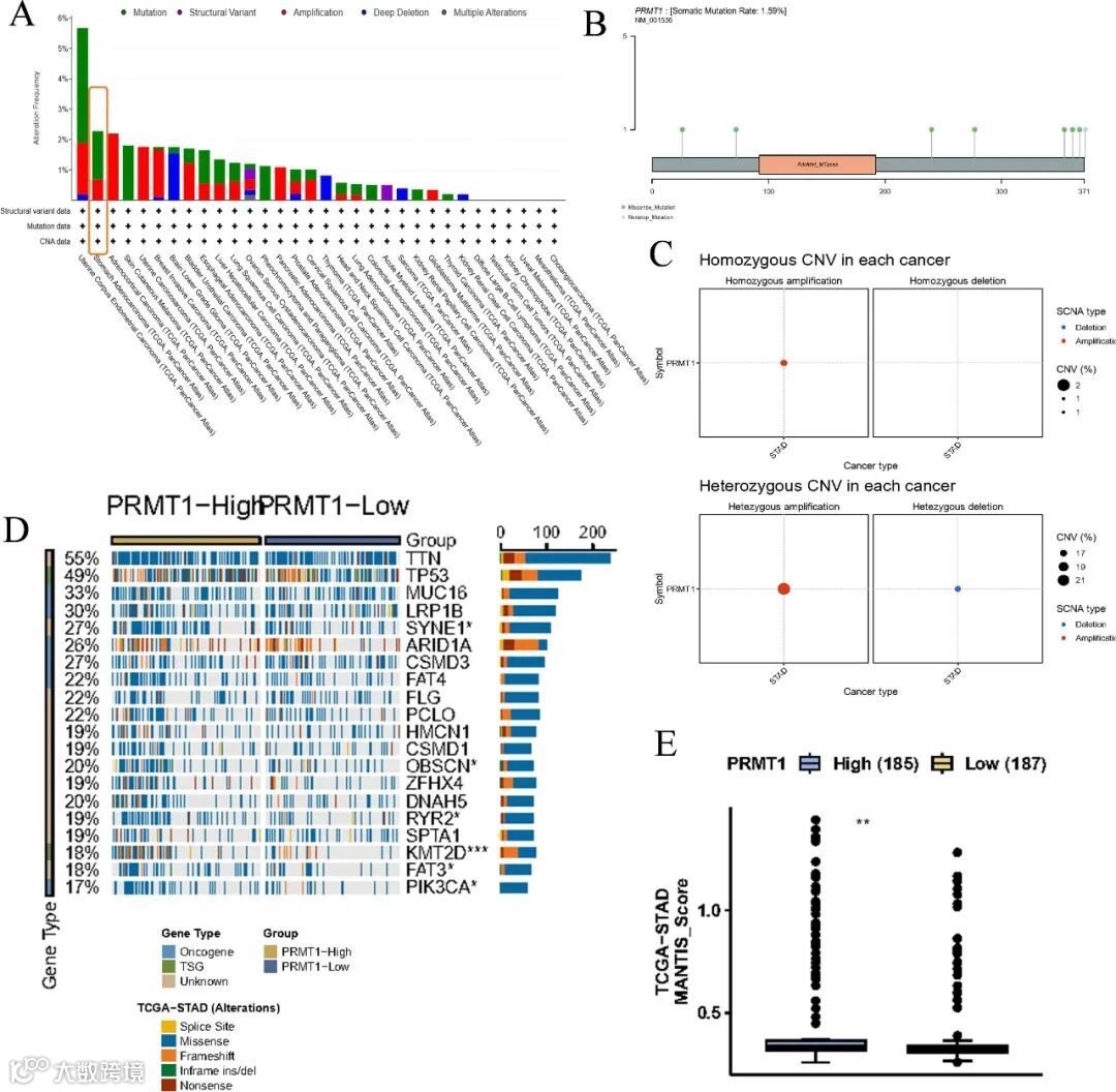
肿瘤发生的特点是基因组的改变,而核心基因的突变会促进肿瘤的生长,因此我们进行了基因突变相关分析。PRMT1在GC中发生突变的几率很高(Fig 7A)。在基因组水平上分析PRMT1是否受到SNV和CNV突变的影响,结果发现,核心基因的突变类型主要是错义突变(Missense-Mutation)(Fig 7B),而CNV突变是由基因组重排引起的,包括杂合突变和纯合突变,诱发的疾病更为严重。PRMT1的突变形式以扩增为主,包括杂合突变和纯合突变(Fig 7C)。对于驱动基因与核心基因的突变关联分析发现,PRMT1的高表达促进了TP53和ARID1A等原癌基因的表达(Fig 7D)。GC中MSI与核心基因的相关性会影响临床结果和患者预后。结果显示,PRMT1与MSI呈正相关,即核心基因表达越低,MSI发生越少(Fig 7E)。
Fig 7 PRMT1突变对胃癌的影响。
A 各种癌症中的PRMT1突变类型。橙色框内为胃癌的突变类型。B SNV突变位点和MET类型。圆圈颜色代表突变类型,线条长度代表突变频率。C PRMT1中杂合和纯合CNV突变的气泡图。气泡越大,突变比例越高。D 驱动基因与PRMT1的突变关联。E PRMT1的MSI表达水平方框图。
七、分析参与表观遗传调控和受损基因修复的核心基因
甲基化是一种重要的生化修饰,会影响蛋白质和核酸。在某些肿瘤中发现的DNA中,这个过程尤其明显,它在改变染色质的结构中起着至关重要的作用。这些修饰会导致DNA稳定性的变化,并对基因转录和表达的调节产生深远影响。因此,了解甲基化机制可能为了解肿瘤生物学和导致癌症发展的潜在遗传因素提供重要见解。我们分析了核心基因与甲基化之间的相关性。在甲基化映射结中,由于样本量不足,因此未分析结果,导致无统计学意义(Fig 8A)。对于甲基化水平和CTL标志物之间的相关性,结果表明PRMT1的甲基化水平与两个CTL呈正相关,差异显著(Fig 8B)。Hub基因高甲基化和低甲基化亚群的生存曲线结果显示,PRMT1低甲基化亚群的早期存活率高于高甲基化亚群的存活率,但无统计学意义(Fig 8C)。基因突变往往与GC的发生和发展密不可分,但体内有多种基因修复系统决定了基因组的稳定性,包括HRR和MMR修复系统,因此有必要分析核心基因突变与修复系统之间的相关性,结果显示,我们发现PRMT1和MET与HRR和MMR大多呈显著正相关修复系统(Fig 8D-E)。
Fig 8 PRMT1参与表观遗传调控和受损基因的修复。
A PRMT1甲基化表达水平图,蓝色表示正常组,红色表示肿瘤组。B 分析了PRMT1甲基化水平与CTL标记物之间的关系。C 生成了PRMT1高甲基化和低甲基化亚组的生存曲线。D-E 绘制了描述PRMT1与HRR和MMR修复系统之间相关性的热图。正相关用红色表示,负相关用绿色表示。方框大小表示相关性的强弱;方框越大表示相关性越强。
八、核心基因与免疫浸润的关系分析
肿瘤微环境中免疫细胞和基质细胞的组成在决定预后方面起着至关重要的作用,这凸显了其在各种肿瘤的诊断和预后评估中的重要性。在我们的研究中,我们计算了相关性评分,以分析多个维度之间的关系。具体来说,我们研究了PRMT1与Stromal Score、Immune Score和ESTIMATE Score的相关性。研究结果显示PRMT1与所有三个分数之间都存在明显的正相关性(Fig 9A)。此外,Fig 9B中的数据表明这些变量之间普遍呈正相关,但PRMT1与免疫检查点之间的关系是个明显的例外。此外,为了评估不同免疫细胞类型中核心基因的表达情况,我们研究了巨噬细胞、单核细胞、肿瘤相关成纤维细胞和CD8+ T细胞中核心基因的相关性。结果表明,PRMT1基因的表达与所有这些免疫细胞类型都有很强的正相关性(Fig 9C)。这表明,PRMT1可能在调节肿瘤内的免疫环境,尤其是特定免疫细胞群的活性和相互作用方面发挥着重要作用。
Fig 9 PPRMT1与免疫浸润的关系。
A PRMT1的Stromal Score、Immune Score、ESTIMATE Score相关性散点图。B PRMT1与免疫检查点相关性的热图。C PRMT1与巨噬细胞、内皮细胞、肿瘤相关成纤维细胞和CD8+ T细胞浸润相关。
九、核心基因与活性成分的分子对接分析
为了有效确定生姜治疗GC所必需的关键活性成分和特定分子靶点,我们构建了一个网络图。如Fig 10A所示,该网络图将生姜中的活性成分与该疾病的核心基因错综复杂地联系在一起。活性成分分别与PRMT1进行了分子对接,可视化结果如Fig 10B-D所示。对接后,根据结合能评估了结合活性,并制作了活性成分与核心靶点的结合能三线性表(Table 1)。结果表明,所有PRMT1都能与生姜的活性成分很好地对接。
Fig 10 PRMT1与生姜活性成分的分子对接。
A PPI中与PRMT1对应的生姜活性成分。橙色圆圈代表PRMT1,蓝色菱形代表与PRMT1对应的生姜活性成分,两者之间用红线连接。B、C、D 分别代表PRMT1与6-姜酚、6-甲基姜汁二乙酸酯2和6-肖酚的分子对接可视化。
Table 1 PRMT1与活性成分的结合能。
十、PRMT1上游转录因子和下游蛋白的筛选
将从6个数据库中获取的上游转录因子进行交叉,结果表明有2个共同的交叉转录因子,即EGR1 和CERB1(Fig 11A)。将PRMT1分别与EGR1和CERB1分子对接(Table 2)。结果表明,PRMT1-EGR1的结合能为-12.78±0.89 kcal/mol,结合效果较好(Fig 11B)。而PRMT1-CERB1的结合能为-1.48±1.20 kcal/mol,结合较差。因此,EGR1被选为PRMT1的上游转录因子。通过数据库预测了与PRMT1相对应的下游信号蛋白(Fig 11C-E)。取交集得到了一个下游信号蛋白BTG2(Fig 11F)。将PRMT1与BTG2进行分子对接,结果显示其结合能为-13.35±0.55 kcal/mol,结合良好(Table 3,Fig 11G)。基于以上信息,我们预测PRMT1-BTG2可能是生姜治疗GC的信号轴。
Fig 11 筛选上游转录因子和下游蛋白。
A 使用6个数据库筛选上游转录因子。B PRMT1和EGR1的分子对接可视化。C、D和E 分别代表用于筛选下游蛋白的Hitpredict、STRING和GeneMANI数据库。F 三个数据库中蛋白质的交集。G PRMT1和BTG2的分子对接可视化。
Table 2 PRMT1与上游转录因子对接的结合能。
Table 3 PRMT1与下游蛋白质分子对接的结合能。
十一、生姜提取物化学成分的鉴定结果
在生姜正、负离子基峰色谱图(BPC)中,分别对丰度较高的色谱峰的峰形进行确认,并核对二级谱图。然后,在正负离子色谱图中按数字顺序依次标出色谱峰序列号(Fig 12)。本项目共标记了31个中药色谱峰。相应鉴定化合物的信息见Table 4。其中,6-姜醇、6-肖戈醇和二氢辣椒素与网络药理分析结果一致。此外,还有一些化合物,如亚麻酸和β-氧化香叶醇,虽然反应强度相对较低,但仍然被检测到,这可能与它们的天然含量较低或在提取过程中降解有关。
A 生姜正离子模式下的 BPC 图谱峰。B 生姜负离子模式下的 BPC 图谱峰。
Table 4 生姜提取物化学成分的鉴定结果。
总结
本研究通过网络药理学、WGCNA和机器学习算法的汇聚证据提出PRMT1是一种介导生姜抗胃癌作用的推定治疗生物标志物。我们的预测建模表明,生姜提取的植物化学物质可通过调节PRMT1/BTG2调控轴来抑制胃癌的发生,这是一种以前未曾认识到的机制。这一预测框架是为生姜多方面抗癌药理学的后续实验研究提供了一个优先路线图。

