6+!单基因+实验验证,干湿结合预测乳腺癌的预后
大家上午好!今天小编和大家分享一篇22年3月发表在Front Oncol (IF:6.244)杂志的文章《Bioinformatics and Experimental Analysis of the Prognostic and Predictive Value of the CHPF Gene on Breast Cancer》。作者基于TCGA和GEO数据库,系统性地分析了CHPF基因在乳腺癌中的预后价值,并探索了与免疫微环境之间的关系。对于该思路有兴趣的老师可以与我们联系,方法适用于其他疾病。
背景:
乳腺癌已成为全球女性癌症死亡的第二大常见原因。由于早期诊断技术和普及程度的限制,一些患者在发现时仍处于晚期;某些类型的乳腺癌进展迅速,治疗选择有限。因此,改善乳腺癌患者的预后,寻找新的生物标志物是亟待解决的问题。硫酸软骨素(CS)是一种硫酸化糖胺聚糖(GAG),参与骨骼的生物合成。多项研究发现CS参与肿瘤进展和转移。CHPF参与CS链延长。它被上调并且其高表达与乳腺癌、肺癌、恶性黑色素瘤、胆管癌的不良预后呈正相关;与肝细胞癌的不良预后呈负相关。目前,尚无明确的CHPF在癌症中的作用机制。此外,关于该基因在乳腺癌中的研究很少,也缺乏额外的证据证实其在乳腺癌中的重要作用。
方法:
1,limma用来进行差异分析;
2,Kaplan-Meier生存分析;
3,T检验用于评估两组基因表达水平之间的差异;
4,WB和RT-qPCR验证基因表达水平;
5,Spearman分析基因之间的相关性;
6,单因素COX分析基因与临床特征的关系;
7,伤口愈合和Transwell和EDUC检测分析细胞增殖、迁移和侵袭;
8,clusterProfiler包用于进行GO和KEGG富集分析;
9,GSEA用于高低风险组的富集分析;
研究结果:
1.CHPF在乳腺癌中高表达并与不良预后相关
使用“limma”包对TCGA-BRCA数据库中肿瘤样本以及相正常样本进行差异表达分析,以比较肿瘤样本以及正常样本中的CHPF表达。发现CHPF基因在

乳腺癌中的表达显著上调。由于TCGA-BRCA肿瘤样本与正常样本的数量不等,因此选择了配对分析,结果显示乳腺肿瘤样本中CHPF基因表达水平显着增加。
随后进行了K-M生存分析,结果表明CHPF高表达组的预后较差;此外,我们选择GSE20685数据集进行进一步验证,得到了与TCGA相同的结果。
我们进一步利用单因素Cox分析CHPF基因和临床病理因素的关系,可以看到CHPF基因表达与预后相关并作为危险因素发挥作用。
接着,我们分析了CHPF基因在 14对肿瘤和正常组织中的表达,发现CHPF基因的表达在乳腺癌组织中显著增加。 此外,我们通过WB检测了六种乳腺细胞系中的CHPF蛋白水平。发现CHPF基因在乳腺癌细胞系MCF-7和SUM1315中显著表达,因此选择这两个细胞系进行后续研究。
2.CHPF DNA甲基化和CHPF转录表达与免疫浸润的关系

在TCGA-BRCA中,我们首先分析了CHPF基因中不同位点发生甲基化的程度。随后的相关性分析显示 CHPF 转录物表达与 cg03176520 位点甲基化呈负相关。
K-M生存分析表明,较高的 CHPF cg03176520 位点甲基化与总生存期 (OS) 和无进展生存期(PFS)相关。此外,同时具有 cg03176520 位点高甲基化和低 CHPF 基因表达的乳腺癌患者与高甲基化结合高 CHPF 基因表达组相比,总生存期显着增加。
我们进一步分析了肿瘤微环境中的免疫细胞浸润。可见乳腺癌肿瘤微环境中免疫细胞浸润程度与预后相关(P=0.011)。基于CHPF基因高表达组和低表达组的免疫细胞含量分析结果显示,两组共有10个免疫细胞存在差异(P<0.05)。相关性检验进一步分析了免疫细胞与CHPF基因的相关性,结果显示共有12个免疫细胞与目标基因相关(P<0.05)。将免疫细胞差异分析与相关分析结果相交后,共得到10个差异表达的免疫细胞,这10种差异免疫细胞的K-M生存分析显示,其中B细胞记忆、B细胞幼稚、T细胞、CD4记忆静息、巨噬细胞M0、巨噬细胞M1与生存相关,其中巨噬细胞M0、巨噬细胞M1、B细胞记忆与不良预后相关。
此外,GSCA数据库分析的结果显示,CHPF DNA甲基化与B、CD8+ T/CD4+ T细胞浸润水平、细胞毒性和Exhausted呈显着负相关。
3.CHPF基因表达和CHPF DNA甲基化与临床病理参数相关性分析

我们分析了BRCA患者的临床病理学参数与CHPF基因表达和甲基化之间的关系。结果显示,与≤35岁的患者相比,CHPF表达在35岁以上的患者中上调,M1期患者CHPF表达水平明显高于M0组。尽管肿瘤分期、T期和 N期亚组之间没有显著差异,但与同一组中的其他分类相比,CHPF表达在IV期、T4 和 N3 期似乎有所增加。
使用在线数据库bc-GenExMiner ( http://bcgenex.ico.unicancer.fr ),我们研究了CHPF表达与ER、PR、HER2之间的关系,从结果中我们可以得出结论,CHPF显著存在于ER-、PR-、ER/PR-、HER2+组。
在临床实践中,这些人群往往预后较差。同时,在smartapp( http://www.bioinfo-zs.com/smartapp/ )在线分析了CHPF cg03176520基序甲基化与乳腺癌肿瘤分期的关系,虽然没有阳性结果支持,但我们仍然可以看出CHPF cg03176520基序在样品中甲基化程度较低,晚期 IV 样品的甲基化程度低于其他阶段。
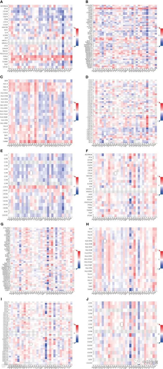
4.CHPF转录表达/DNA甲基化与免疫标记的相关性

我们利用TISIDB在线数据库评估了CHPF转录物表达/DNA甲基化与免疫标记物之间的关系(图 4A–J)。CHPF转录本表达与免疫调节剂弱相关,例如BTLA、CD160、CD274、CD96、IL10RB、KDR、LGALS9、PVRL2、VSIR、CD40、CD40LG、CD70、IL6R、KLRK1、MICB、NT5E、PVR、TMEM173、TNFRSF14、TNFRSF18、 TNFRSF25、TNFSF9、TNFSF13、TNFSF15、ULBP1(1 < |R| < 3)并与CD276、TNFRSF4、TGFB1(|R| > 3)密切相关。有趣的是,我们发现与CHPF转录表达和CHPF DNA甲基化显着相关的免疫相关分子总是表现出相反的趋势。
5.CHPF在体外促进乳腺癌细胞增殖、迁移和侵袭
由于在细胞系验证中CHPF在MCF-7细胞和SUM1315细胞中的表达高于正常乳腺细胞MCF-10A,因此选择这两个细胞系进行干扰并用靶向CHPF(S1 和 S2)的siRNA瞬时转染或分别在MCF-7和SUM1315细胞中使用siCtrl (NC)。WB和 RT-qPCR结果均表明,与对照细胞相比,CHPF siRNA转染细胞中的CHPF显著降低。与对照组相比,敲低CHPF组的菌落形成数量显著减少。在CCK8增值试验中下调CHPF表达后,MCF-7和SUM1315细胞的增殖显著降低。

EDU掺入分析显示,与对照细胞相比,CHPF干扰组中EDU阳性MCF-7和SUM1315细胞的比例显著降低。伤口愈合和侵袭试验的结果表明,干扰CHPF降低了MCF-7和SUM1315细胞的迁移能力和侵袭能力。
PF敲低的MCF-7和SUM1315细胞中下调,而E-cadherin的蛋白水平上调。
6.CHPF和ECM-受体相互作用及其与PI3K-AKT通路相关的基因表达
为了进一步了解CHPF诱导BRCA转移的分子机制,我们使用TCGA-BRCA数据进行了生物信息学分析。将样本分为CHPF基因高表达和低表达两组,对两组所有基因进行差异表达分析,以|logFC|>1和FDR<0.05为筛选条件,共3个筛选出差异表达基因,即MMP11、COMP和COL6A2。GO富集分析显示,差异基因主要与细胞外基质相关项有关,这些项通常与肿瘤侵袭性相关,而KEGG通路富集分析显示差异基因主要富集在ECM-受体相互作用和PI3K-AKT通路。

ECM-受体相互作用和PI3K-AKT通路相互交联,由许多参与细胞运动和癌症转移的基因组成,这与CHPF基因的转移促进作用一致。KEGG中最显著富集的ECM-受体相互作用通路进行GSEA富集分析,结果显示该通路与CHPF基因表达呈正相关。我们使用GEPIA验证了上述3个基因与CHPF基因的相关性,结果显示,以上基因均与CHPF基因显著相关。
此外,还进行了WB以验证PI3K-AKT信号通路的关键基因。根据结果可以看出,CHPF敲低组的P-PI3K和P-AKT水平低于对照组。随后,我们选择在两组中差异表达并参与ECM-受体相互作用和PI3K-AKT通路的基因进行RT-qPCR 验证(倍数变化 > 1.5),分析了总共13个基因的mRNA水平的变化,其中10个基因随着CHPF基因的改变而改变。其中,只有COL6A2和SDC1随着CHPF敲低而显著增加。相反,COL6A2确实与GEPIA数据库中的CHPF呈正相关,这与我们目前的发现相反。


