纯生信也能发高分!中科院1区10.3分期刊收录!快来一探究竟!
下面小编为大家详细介绍一篇0实验的网络毒理学纯生信文章,仅通过结合分子对接就成功发表在Top 1区期刊。Exploring the mechanism of PPCPs on human metabolic diseases based on network toxicology and molecular docking
基于网络毒理学和分子对接的探讨PPCPs对人类代谢性疾病的作用机制
期刊:Environment international,影响因子:10.3分
一、研究背景
这篇文献通过网络毒理学和分子对接纯生信分析,筛选关键靶点和通路,探讨新兴环境污染物:药物和个人护理产品(PPCPs)对人体代谢疾病的潜在毒性机制。
PPCPs作为新兴污染物,因化学结构稳定、难降解且易在水生态系统中生物富集,已成为全球关注的环境问题。其潜在危害包括干扰生物内分泌系统、诱导细菌耐药性、破坏生态平衡,甚至通过食物链威胁人类健康。例如,白洋淀湖已检测到多种PPCPs残留,涉及抗生素、降脂药、抗抑郁药等,且部分物质在鱼脑、肝脏等组织中富集。与此同时,代谢性疾病(如动脉粥样硬化、阿尔茨海默病、II型糖尿病)的全球患病率正随生活方式改变而上升,而PPCPs与这类疾病的关联机制尚不明确。尽管已有研究表明PPCPs可能通过干扰脂质代谢、炎症反应等参与疾病进程,但缺乏系统性的分子机制解析。
二、研究目的:
本研究运用网络毒理学与分子对接技术,构建“PPCPs-靶点-通路-疾病”关联网络,通过多数据库筛选靶点、构建蛋白互作网络并富集分析,结合AlphaFold 3和AutoDock Vina解析分子机制。旨在揭示PPCPs通过调控microRNA、细胞凋亡及PI3K-AKT等信号通路诱导代谢性疾病的机制,挖掘BCL2等跨疾病共性靶点,为环境污染物致病机制与代谢性疾病防治提供理论依据。
三、研究方法
(一)数据整合与网络构建
整合多种数据库(如PubChem、ADEMTlab2.0、SwissADME、GeneCards、OMIM和STRING),筛选PPCPs与代谢疾病潜在靶点并构建靶点网络。
(二)靶点交集与核心网络构建
通过Venn网站获取PPCPs与三类代谢疾病的交集靶点及跨疾病共性靶点。利用STRING构建PPI网络(互作分数≥0.4),经Cytoscape计算拓扑特征(介数/接近中心性、度值)筛选核心靶点,结合MCODE和CytoHubba插件识别枢纽基因。
(三)功能富集分析
通过GO 和 KEGG 数据库对关键靶点进行功能注释和通路富集分析,明确 PPCPs 与代谢疾病之间的分子联系,挖掘相关生物学过程和信号转导通路。
(四)PPCPs-靶点-通路
构建“PPCPs-靶点-通路”网络,利用Cytoscape可视化三者关联,以紫色节点表示PPCPs,绿色节点表示靶点,橙色节点表示通路,直观呈现相互作用关系。
(五)分子对接
利用AlphaFold 3预测靶点蛋白结构,并通过AutoDock Vina进行分子对接,验证PPCPs与核心靶点蛋白的结合能力。
三、研究结果
(一)PPCPs对代谢性疾病的影响
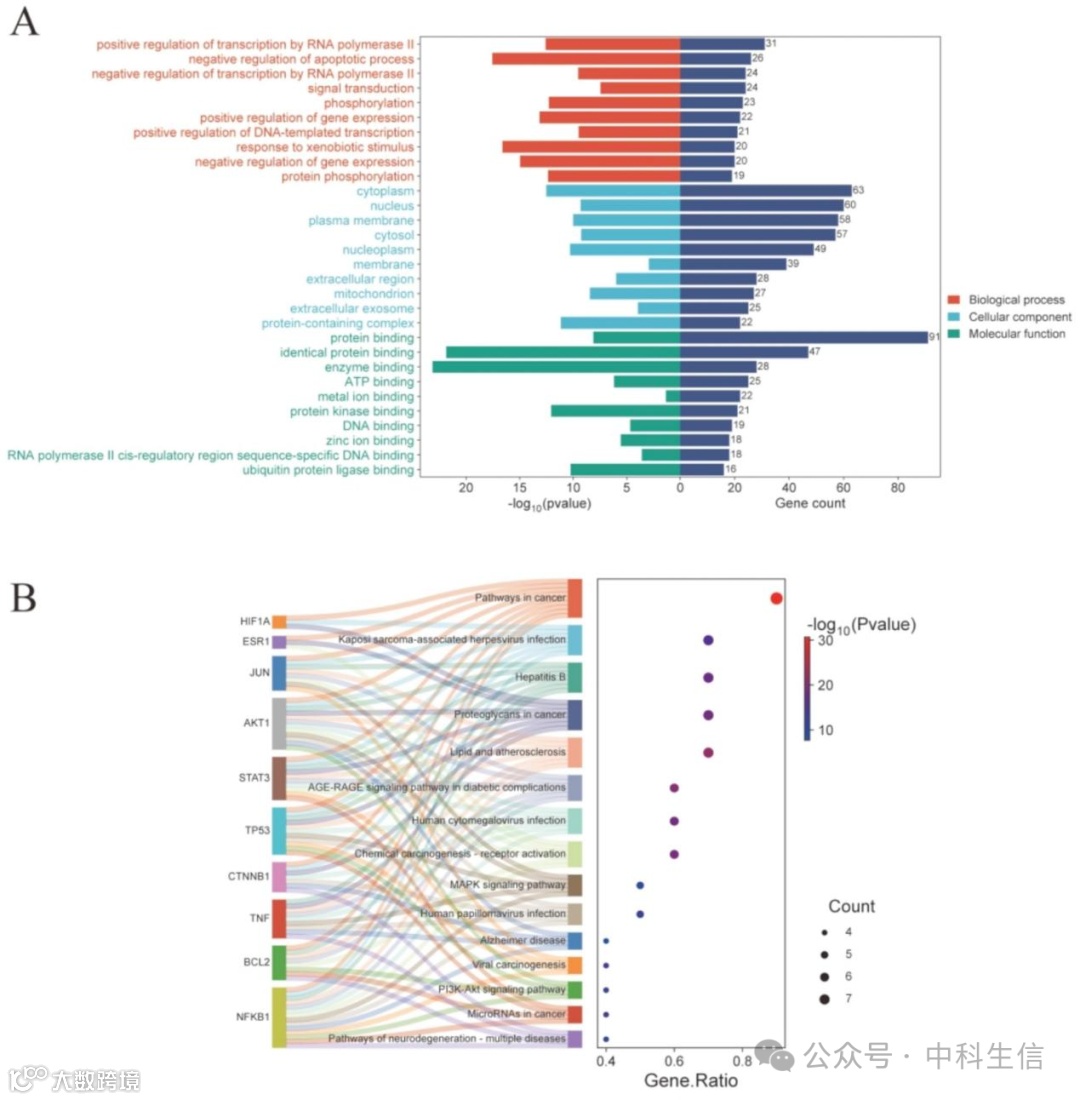
从Swiss Target Prediction和ChEMBL数据库筛选到786个PPCPs靶点。从GeneCard和OMIM数据库中确定了6169个代谢性疾病(动脉粥样硬化、阿尔茨海默病、II型糖尿病)靶点。经交集分析获得567个与代谢性疾病潜在关联靶点。利用STRING和Cytoscape构建蛋白互作(PPI)网络,识别出111个核心靶点(如BCL2、AKT1、STAT3)。通过DAVID数据库对这些靶点进行GO和KEGG富集分析,发现了181个KEGG条目和951个GO条目,涉及生物过程、细胞组分和分子功能。特别是,发现脂质和动脉粥样硬化、阿尔茨海默病和糖尿病等途径在KEGG分析中显著富集。化合物-靶点-途径网络展示了11种白洋淀湖中存在的PPCPs组分、相关代谢途径及其靶基因间的相互作用网络,揭示了它们之间复杂的关系(Fig1A-B)。
(二)PPCPs对脂质和动脉粥样硬化的影响
从GeneCards和OMIM数据库获取6169个靶点,与786个PPCPs靶点结合,经维恩图确定520个PPCPs诱导脂质和动脉粥样硬化的潜在靶点。用STRING构建蛋白质-蛋白质相互作用网络,经Cytoscape筛选出100个核心靶点。通过DAVID数据库分析,得180个KEGG条目、932个GO条目 。GO富集分析表明BP涉转录调控等,CC涉及细胞质等,MF涉及蛋白结合;KEGG显示脂质和动脉粥样硬化等途径富集。11种PPCPs与BCL2分子对接,显示强结合亲和力(Fig2A-C)。
(三)PPCPs对阿尔茨海默病的影响
从GeneCards和OMIM数据库中收集了15741个靶点,并与786个PPCPs靶点整合,通过维恩图分析确定了721个与PPCPs诱导的阿尔茨海默病相关的潜在靶点。利用STRING数据库构建了蛋白质-蛋白质相互作用网络,并通过Cytoscape软件筛选出137个核心靶点。这些靶点通过DAVID数据库进行了GO和KEGG富集分析,生成了包括188个KEGG条目和1102个GO条目在内的数据集,涵盖了790个生物过程、112个细胞组分和200个分子功能。分析显示,这些靶点与RNA聚合酶II的转录调控、凋亡的负调控等过程相关。KEGG途径分析揭示了与阿尔茨海默病相关的多种癌症途径、神经退行性病变途径等显著富集。此外,AKT1蛋白与11种PPCPs进行了分子对接,结果显示这些PPCPs对AKT1蛋白具有强大的结合亲和力,结合能量为-222.32 kcal/mol,表明AKT1与各种PPCPs之间存在稳定的结合亲和力(Fig3A-C)。
(四)PPCPs对2型糖尿病的影响
从GeneCards和OMIM数据库识别11045个靶点,与786个PPCPs靶点构建维恩图,确定684个PPCPs诱导2型糖尿病的潜在靶点。用STRING构建蛋白互作网络,经Cytoscape筛选出133个核心靶点。通过DAVID分析,获182个KEGG条目、1038个GO条目,涵盖了741个生物过程、106个细胞组分和191个分子功能。分析显示,这些靶点与RNA聚合酶II的转录调控、凋亡的负调控等过程相关。KEGG途径分析揭示了与2型糖尿病相关的多种癌症途径、PI3K-Akt信号通路等显著富集。此外,STAT3蛋白与11种PPCPs进行了分子对接,结果显示这些PPCPs对STAT3蛋白具有强大的结合亲和力,结合能量为-20.29 kcal/mol,表明STAT3与多种PPCPs之间存在稳定结合(Fig4A-C)。
五、研究结论
本研究通过网络毒理学和分子对接技术,揭示了PPCPs与脂质、动脉粥样硬化、阿尔茨海默病和2型糖尿病等代谢疾病之间的潜在分子机制。研究发现,PPCPs可能通过调节microRNAs表达、影响细胞凋亡和增殖以及信号传导途径来触发代谢疾病。此外,研究还发现了这些疾病之间的相关性,为理解环境污染物如何触发人类疾病提供了新的见解,并为疾病预防和治疗奠定了理论基础。
Fig 1A. PPCPs和代谢性疾病之间的关联
Fig 1B. PPCPs诱导的代谢性疾病的化合物-靶点-通路网络
Fig 2A. PPCPs与脂质和动脉粥样硬化之间的关联
Fig 2B. 脂质和动脉粥样硬化的富集分析结果
Fig 2C. 11种PPCPs与BCL2中最低结合能分子对接结果
Fig 3A. PPCPs与阿尔茨海默氏病之间的关联
Fig 3B. 阿尔茨海默氏病的富集分析结果
Fig 3C. 11种PPCPs与Akt1中最低结合能的分子对接结果
Fig 4A. PPCPs与II型糖尿病之间的关联
Fig 4B. II型糖尿病的富集分析结果
Fig 4C. 11种PPCPs与STAT3中最低结合能的分子对接结果

