今天小编和大家分享一篇23年6月发表在BMC Cancer杂志的文章《 Analysis of m7G-Related signatures in the tumour immune microenvironment and identification of clinical prognostic regulators in breast cancer.》。研究乳腺癌m7G相关预后特征。
背景:乳腺癌是一种恶性肿瘤,严重威胁妇女的生命和健康,并表现出高度的个体异质性,需要对其发病机制进行更深入的研究。虽然(M7G)修饰影响RNA的处理和功能,并被认为参与人类疾病,但目前很少知道M7G修饰在乳腺癌中的作用。
方法:
1.乳腺癌相关数据来自TCGA和GEO,m7G相关基因来自文献收集共24个。
2.m7G相关基因突变和预后分析。
3.m7G相关基因一致性聚类和功能富集。
4.亚型间免疫浸润。
5.预后模型构建。
6.TMB和化疗敏感性分析。
7.实验验证
展示fig1流程图

结果:
1.乳腺癌组织和正常组织之间有19个m7G相关基因的差异表达,超过一半的m7G相关基因有拷贝数放大,2C展示了24个m7G相关基因染色体上CNV改变的位置,17个m7G相关基因是乳腺癌的危险因素,对乳腺癌预后有显著影响。Fig2

2.m7G相关基因之间存在密切的相关性,以m7G相关基因的表达为基础,采用协商一致的聚类分析方法,将1023例乳腺癌样本分类为四个亚型:C1、C2、C3和C4,主成分分析表明,这四个亚型是明确分开的。 3e表明不同亚型之间在表达特征方面存在显著差异。同时,这24个基因在四个亚型中的表达水平存在显著差异。Fig3

3.22种免疫细胞在不同样本中的浸润程度不同,大多数免疫细胞在不同亚型中的表达差异也很大。不同亚型间的基质分数差异很大( P < 0.05),表明不同亚型间基质细胞的组成有显著差异。Fig4-5。


4.为了确定四个乳腺癌亚型之间的生物学功能和途径,对不同乳腺癌亚型进行富集分析,结果表明m7G相关基因可能参与了许多与免疫有关的生物过程和途径。Fig6-8



5.用支持向量机获得了21个与预后相关的m7G相关基因。 并对其进行多元cox回归分析。研究获得了四种基因(ACOG2、EF4EE、DCP和EF4E),并建立了风险模型,高低风险组生存存在显著差异,Ago2和EF4EE的DMFS率存在显著差异,可能与乳腺癌的转移有关。风险模型也通过了验证集验证。Fig9-10


6.单因素+多因素COX回归分析获得年龄、肿瘤分期和风险评分是预后的独立预测因素,基于此构建的列线图模型能够很好地预测乳腺癌患者的预后。Fig11

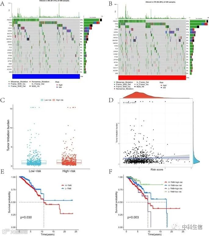
7.高低风险组突变分析显示高风险组和低风险组的20个基因突变频率无显著差异,高突变组OS显著低于低突变组,高TMB可能是导致乳腺癌患者预后不良的一个重要因素。Fig12

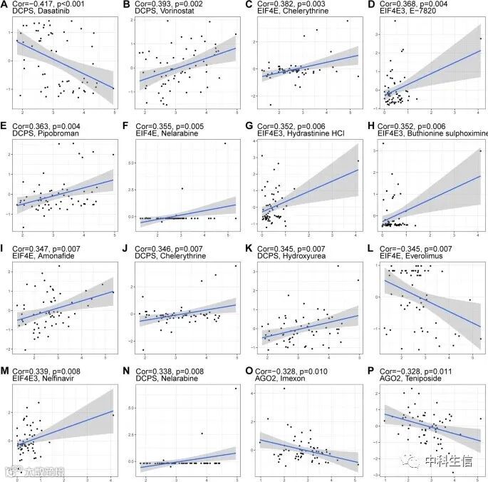
8.4-M7G基因预后模型具有良好的药物敏感性。4基因特征的药物敏感性分析表明,DCP、EF4E、EF4EE和ACOR2基因分别与达沙替尼、马钱子碱、E7820和伊美康有显著相关性。Fig13-14


9.用乳腺癌细胞系(mda-b-231、mda-b-468和skbr3)和正常乳腺细胞系(McF-10A)来验证标志性M7GGS的表达水平,结果与生物信息学分析结果一致。Fig15



