题目:Identification and validation of a prognostic signature of drug resistance and mitochondrial energy metabolism-related differentially expressed genes for breast cancer
杂志:J Transl Med.
2025年影响因子/JCR分区:6.1/Q1
Highlights:
1.基于线粒体能量代谢相关差异表达基因构建了4个mRNA的乳腺癌预后模型,结合临床特征,对患者结局预测效能显著。
2.AIFM1可增强乳腺癌细胞系(如MDA-MB-231、HCC1806)的增殖、迁移及侵袭能力,且通过降低氧消耗助力癌细胞获得耐药性。
一、背景
乳腺癌作为女性最常见的恶性肿瘤及癌症相关死亡的主要原因,尽管治疗手段进步显著,但部分患者仍因复发、转移及治疗耐药而预后不良,这与乳腺癌的异质性密切相关。肿瘤代谢过程复杂,深刻影响肿瘤发生发展,而线粒体作为细胞能量代谢核心,其功能紊乱可导致氧化应激失衡—癌细胞中活性氧(ROS)水平显著高于正常细胞,线粒体呼吸是ROS的主要来源,过高的ROS可损伤细胞器及DNA,促进癌细胞在缺氧等恶劣环境中生存。线粒体能量代谢相关基因(MRGs)可能通过调控异常能量代谢参与肿瘤耐药,但乳腺癌耐药的精确分子机制尚未明确。
二、主要研究结果
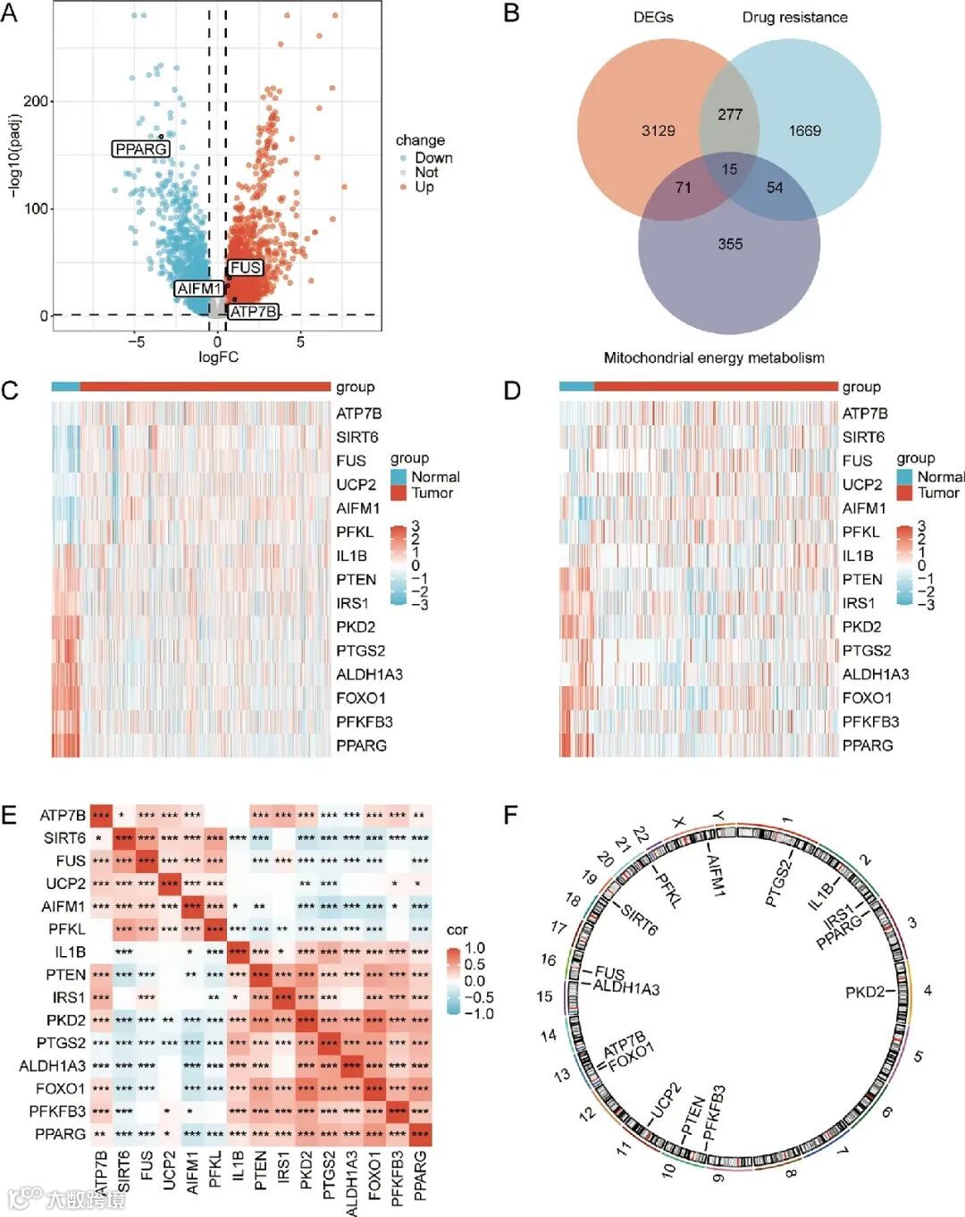
1.与耐药性和线粒体能量代谢有关的差异表达基因
本研究分析了1118例TCGA和477例GEO数据库(GSE42568、GSE86374、GSE10886)的BRCA样本,分肿瘤组与正常组后,用DESeq2筛选出3492个DEGs,其中2125个上调,1367个下调。将DEGs与耐药相关基因(DRGs)和线粒体能量代谢相关基因(MRGs)相交,得到DMRDESGs。确定了15个基因,并分析了15个DMRDEGs在人类染色体上的位置。
图1差异基因表达分析。ATCGA-BRCA中肿瘤组与正常组之间差异表达基因分析的火山图。BTCGA-BRCA中DEGs与DRGs和MRGs交集的维恩图。C-DTCGA-BRCA和组合数据集中DMRDEGs的表达热图。ETCGA数据集中DMRDEGs的相关性热图。FDMRDEGs的染色体图谱
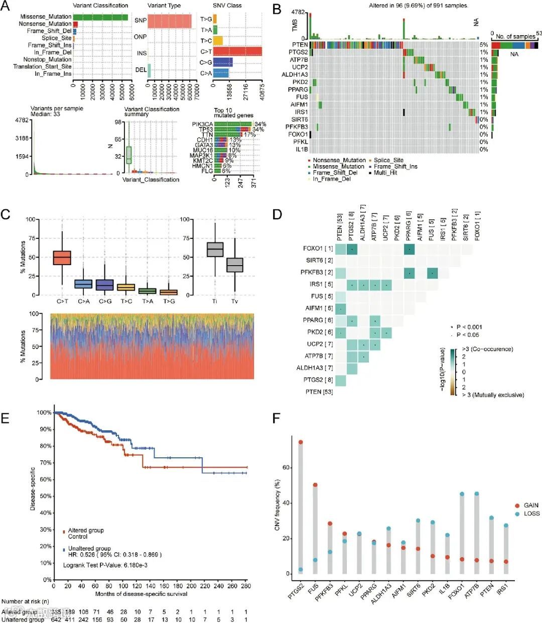
2.突变分析和拷贝数变异分析
对TCGA-BRCA数据集中15个DMRDEGs(ATP7B、SIRT6等)的体细胞突变分析显示,主要突变类型为错义突变、无义突变和移码Del,SNV以C>T最常见,突变形式以SNP为主并伴随DEL和INS;15个基因均存在突变,占总突变样本的9.69%,其中PTEN突变率最高达5%;FOXO1与PPARG、PFKFB3与PPARG及FUS的突变存在显著关联(p<0.05);携带突变的样本与较差的DSS预后相关。
图2 TCGA-BRCA 中 DMRDEGs 的突变分析。A TCGA-BRCA 中的突变展示。B TCGA-BRCA 中 DMRDEGs 的突变瀑布图。C TCGA-BRCA 突变类型的方框图和叠加条形图。D TCGA-BRCA 中 DMRDEGs 的突变相关性热图。E TCGA-BRCA 患者 DMRDEGs 突变与 DSS 存活率的 KM 曲线。F TCGA-BRCA 中 DMRDEGs 的 CNV
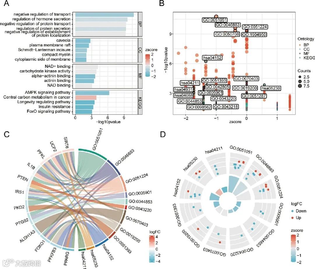
3.富集分析
通过GO和KEGG富集分析及logFC联合分析,15个DMRDEGs在BP中富集于运输负调控、激素分泌调控等,CC中涉及洞穴、质膜筏等,MF中涵盖NAD+结合、碳水化合物激酶活性等,KEGG通路富集于AMPK信号、癌症中央碳代谢等。
图3.DMRDEG的GO和KEGG富集分析。
4. DMRDEG 的共识聚类分析
为探究乳腺癌亚型与 DMRDEG 的关联,基于 15 个基因进行共识聚类分析,将 BRCA 分为亚型 1(865 个样本)和亚型 2(253 个样本); DMRDEGs 在两亚型中表达存在差异,其中 SIRT6、FUS、PTEN、PFKFB3、PKD2、ATP7B、PTEN、PFKFB3、IL1B、IRS1、FOXO1(p<0.05)在不同亚型间的表达有差异。
图4.DMRDEG的共识聚类分析。A.BRCA的共识聚类结果图。B-C.一致性聚类分析的累积分布函数(CDF)图(B)和Delta图(C)。D两种BRCA亚型之间与DMRDEGs相关的差异基因的箱线图。
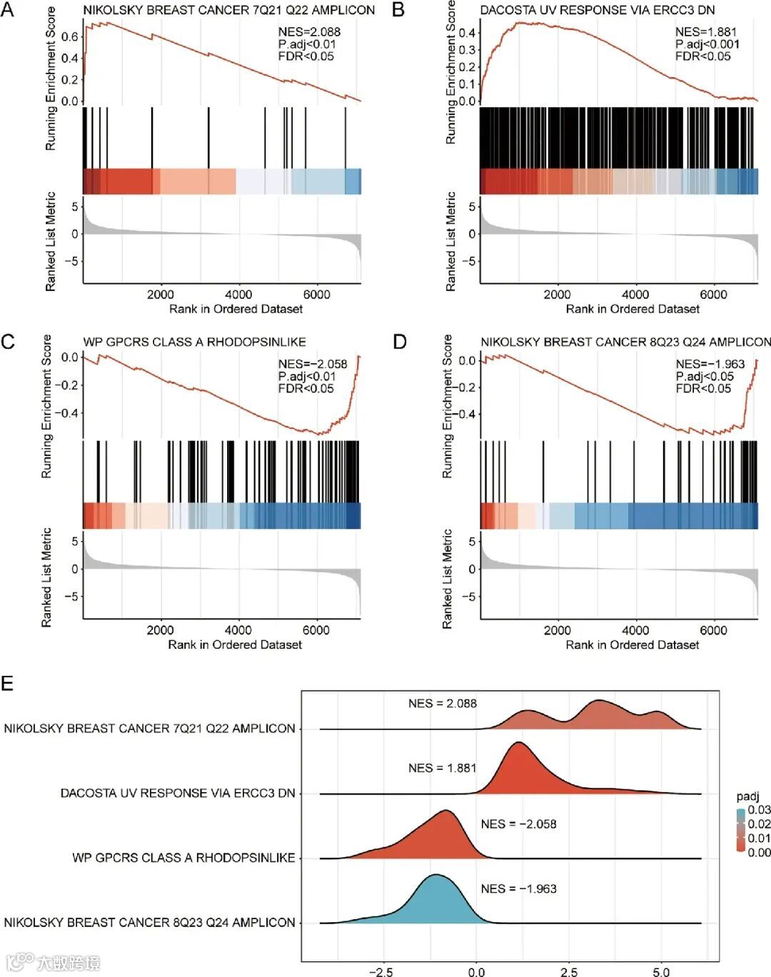
5. GSEA 富集分析
TCGA-BRCA 中的所有基因均显著富集于NIKOLSKY BREAST CANCER 7Q21 Q22 AMPLICON、DACOSTA UV RESPONSE VIA ERCC3 DN、WP GPCRS CLASS A RHODOPSINLIKE、NIKOLSKY BREAST CANCER 8Q23 Q24 AMPLICON以及其他生物相关功能和信号通路。结果表明,富集与免疫相关的功能和通路有关。
图5. TCGA-BRCA 数据集的 GSEA。A-D NIKOLSKY BREAST CANCER 7Q21 Q22 AMPLICON (A), DACOSTA UV RESPONSE VIA ERCC3 DN (B), WP GPCRS CLASS A RHODOPSINLIKE (C), NIKOLSKY BREAST CANCER 8Q23 Q24 AMPLICON(D)。E. 针对TCGA-BRCA 中不同疾病亚型的 4 个 GSEA 生物功能山图
6. GSVA 富集分析
GSVA结果显示,logFC值为正的前10条通路为HALLMARKE2F靶点、HALLMARKG2M检查点、HALLMARKIL6JAKSTAT3信号传导、HALLMARKMYC靶标V2、HALLMARK精子发生、HALLMARK同种异体移植物排斥反应、HALLMARKMYC靶标V1、通过NFKB的HALLMARKTNFA信号传导、HALLMARKMTORC1信号传导、HALLMARKNOTCH信号传导;logFC值为负的前10条通路是:HALLMARKTGFΒ信号传导、HALLMARK脂肪酸代谢、HALLMARK血红素代谢、HALLMARK雌激素反应晚期、HALLMARK胰腺Β细胞、HALLMARK过氧化物酶体、HALLMARK蛋白分泌、HALLMARKUV反应DN、HALLMARK胆汁酸代谢、HALLMARK雌激素反应早期。
图6. TCGA-BRCA 的 GSVA
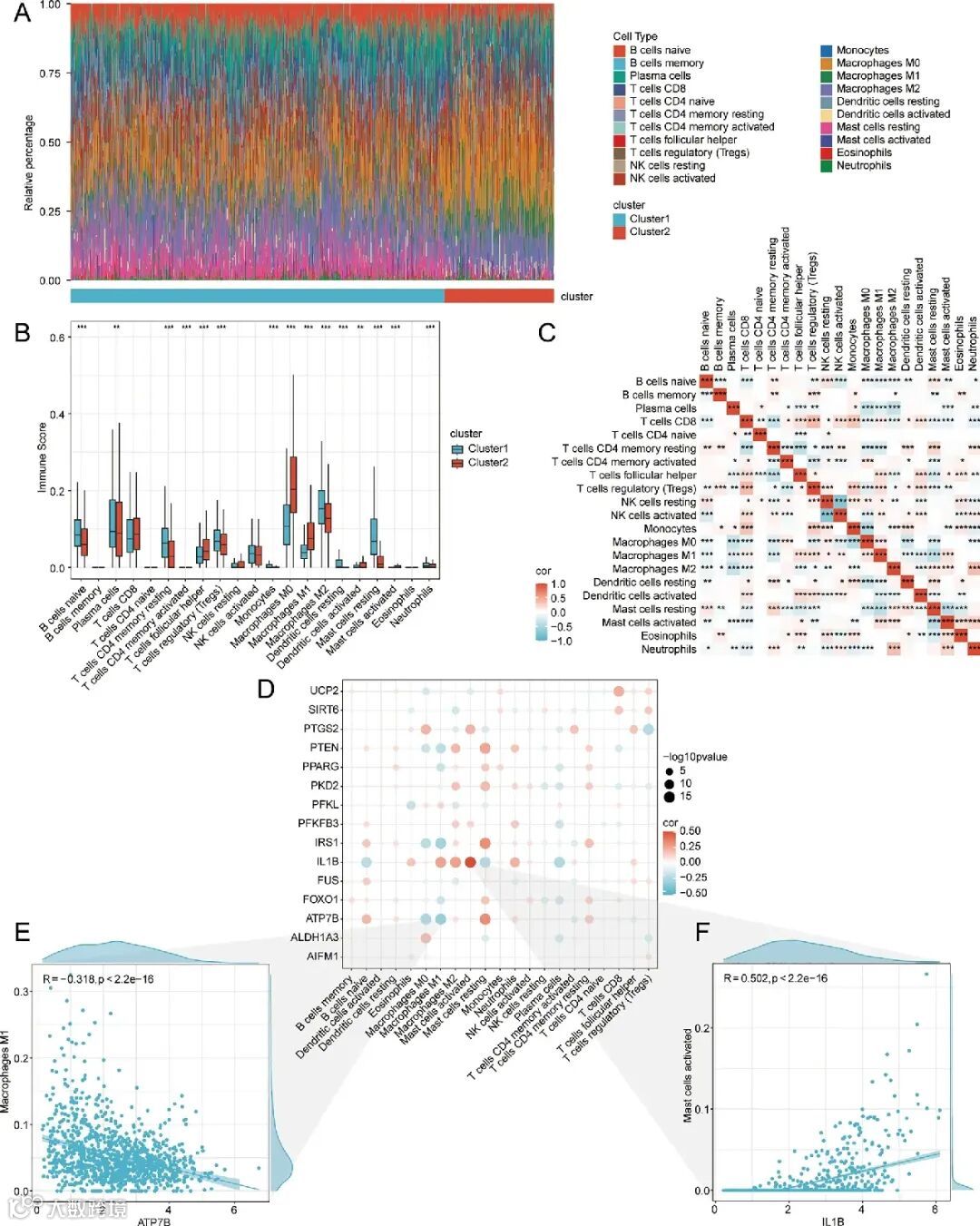
7. CIBERSORT 免疫浸润分析
采用CIBERSORT算法分析22个免疫细胞与乳腺癌亚型1(Cluster1)和2(Cluster2)的相关性,结果显示Bcellsnaive、Plasmacells、TcellsCD4memoryresting等15种免疫细胞在两亚型中的丰度存在统计学差异(p<0.05);相关热图表明TcellCD8与Tregs正相关性最强(cor=0.385,p<0.001),NK细胞静息与激活负相关性最强(cor=-0.730,p<0.001);DMRDEGs与免疫细胞浸润丰度的相关点图显示,IL1B与活化肥大细胞正相关性最大(cor=0.502,p<0.001),ATP7B与巨噬细胞M1负相关性最大(cor=-0.318,p<0.001)。
图7.CIBERSORT 算法的免疫浸润分析。A BRCA亚型1(Cluster1)和亚型2(Cluster2)中免疫细胞浸润丰度的堆叠条形图。B BRCA 第一亚型(Cluster1)和第二亚型(Cluster2)免疫细胞浸润丰度比较。C 免疫细胞间浸润丰度相关性热图。与 DMRDEGs 相关的差异基因与免疫细胞浸润丰度相关性的点阵图。E-F 基因与免疫细胞浸润丰度相关性散点图,负相关最强(E,ATP7B 和巨噬细胞 M1),正相关最强(F,IL1B 和肥大细胞激活)。
8.分免疫治疗反应分析
基质评分和免疫评分TCGA-BRCA样本各亚型间存在显著统计学差异(p<0.05),而 ESTIMATE 评分和肿瘤纯度在不同亚型间无显著差异(p>0.05)。
图8. 不同 BRCA 群之间的 ESTIMATE 分析。A-D 按基质评分(A)、免疫评分(B)、ESTIMATE 评分(C)和肿瘤纯度(D)比较不同疾病亚型的小提琴图。
9. IPS、TMB 和 TIDE 分析
IPS 分类中 CTLA4(−)PD1(+)、CTLA4(+)PD1(−)和 CTLA4(+)PD1(+)亚型差异显著(p<0.001);检查不同亚型 TMB 评分方差并可视化(图 9E),发现 TMB 评分在亚型间差异显著(p<0.001);应用 TIDE 算法评估患者对免疫治疗的敏感度,显示与免疫治疗效力相关的 TIDE 评分在亚型间无显著差异(p>0.05)
图9.IPS、TMB、TIDE 分析
10.药物敏感性分析
随后的分析突出了两种乳腺癌亚型之间不同的药物敏感性。此处列举了亚型之间表现出显著差异的前 20 种药物:MK.2206、拉帕替尼、AZD8055、WO2009093972、GDC0941、替西罗莫司、EHT.1864、GW.441756、CCT007093、FH535、PF.4708671、PD.0332991、Elesclomol、AKT。抑制剂.VIII、帕唑帕尼、IPA.3、阿昔替尼、二甲双胍、NVP。BEZ235 和 AMG.706。
图10.药物敏感性分析
11. 蛋白质相互作用网络
PPI 网络分析显示,15 个 DMRDEG 中有 14 个之间存在相互作用,具体为:ATP7B、SIRT6、FUS、UCP2、AIFM1、PFKL、IL1B、PTEN、IRS1、PTGS2、ALDH1A3、FOXO1、PFKFB3 和 PPARG。此外,GeneMANIA 数据库揭示了这些 DMRDEG 的相关基因,这些基因被鉴定为:ELF5、HTR1B、KLF15、KMT5A、BAK1、GSTA2、PTGS1、SLC25A1、RELA、ATOX1、ATP7A、HAX1、TNNI3、BC1L11、FABP4、NR2F2、NOXA1、TRIM63、AKT1 和 PFKFB2。
图11.PPI 网络。根据 STRING 数据库计算的 DMRDEG 的 PPI 网络。B GeneMANIA 数据库中 DMRDEG 的 PPI 交互网络
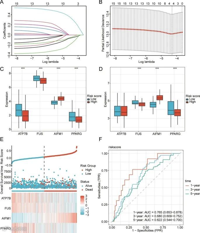
12. 关键基因的 LASSO 回归分析和筛选验证
LASSO 回归模型的分析确定了四个关键基因: ATP7B、FUS、AIFM1和PPARG,预示着关键决定因素。根据风险评分中位值将样本分为高、低风险组,比较 TCGA-BRCA 和综合数据集中两组关键基因表达水平,结果显示几乎所有关键基因在两数据集中均有显著表达差异(P<0.001),其中 ATP7B、FUS 和 PPARG 在低风险样本中高表达,AIFM1 在高风险样本中高表达,提示 AIFM1 可能为乳腺癌预后风险因子,ATP7B、FUS 和 PPARG 可能为保护因子;绘制 TCGA-BRCA 的 LASSO 回归风险因子图,显示乳腺癌 LASSO 模型 1 年时准确性较高(AUC>0.7),3 年和 5 年时准确性较低(AUC>0.5)。
图12.针对 DMRDEG 的 LASSO 分析。A-B 预后风险模型图(A)和 LASSO 回归模型的变量轨迹图(B)。C-D TCGA-BRCA 和组合数据集中关键基因表达组的比较。E LASSO 回归模型的风险系数图。F 风险评分的 1 年、3 年和 5 年随时间变化的 ROC 曲线
13.生存分析
基于四个关键基因表达水平及风险评分对 TCGA-BRCA 分组并绘制生存预后 KM 曲线,结果显示低风险组预后更优;AIFM1 高表达组与低表达组生存预后差异极显著(p<0.01),低表达组预后更佳;ATP7B 高表达组与低表达组生存预后差异显著(p<0.05),高表达组预后更优。
图13.关键基因和风险评分的生存分析
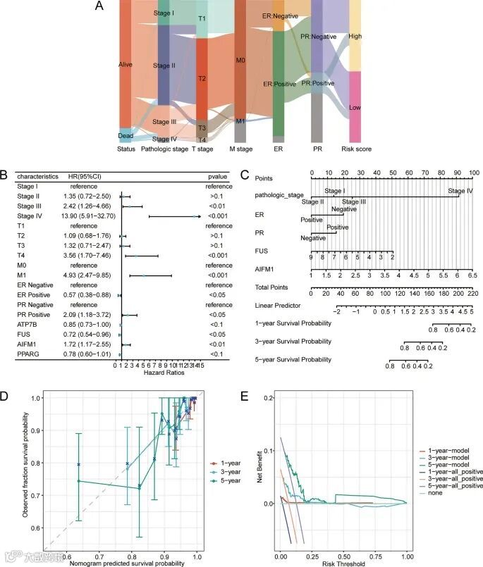
14. 临床预后及其相应因素
为评估风险评分与患者预后的相关性,分析了风险评分与临床病理特征(临床分期、T 分期、M 分期、ER/PR 免疫组化等)的关系,发现风险评分在各病理特征组间存在显著差异(p<0.05),并通过桑基图可视化;单因素 Cox 回归分析临床病理特征与四个关键基因的关系,将 p<0.05 的因素(排除 M 分期)纳入多因素 Cox 回归,包括病理分期、ER/PR 免疫组化、FUS 和 AIFM1 基因,柱状图显示各因素对预后模型的贡献;预后校准曲线显示 1/3/5 年模型准确性高,决策曲线分析(DCA)表明模型在一定范围内净获益优于全阳性/全阴性模型;其中 AIFM1 基因贡献最大,高表达预示预后不良(HR>1),TCGA-BRCA 中 AIFM1 在肿瘤患者中差异表达,HPA 数据库及临床样本免疫组化实验证实乳腺癌组织中 AIFM1 蛋白表达显著高于正常乳腺组织,基线数据表分析了 AIFM1 高低表达与临床变量的关系。
图14.Cox 回归的预后模型。A 临床病理特征的桑基图。B 临床特征、四个关键基因的单因素 Cox 回归分析森林图。C-E 多变量 Cox 回归模型的预后提名图(C)、预后校准曲线(D)、DCA 图(E)
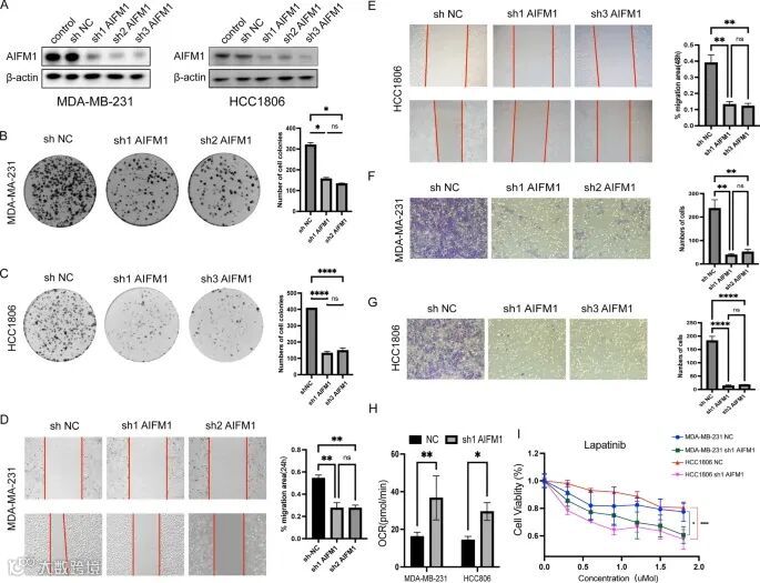
15.敲除 AIFM1 可减轻肿瘤细胞的恶性表型并降低耐药性
Western 印迹分析证实了 AIFM1 的成功敲除。集落形成试验表明,沉默 AIFM1 能显著抑制 MDA-MB-231 和 HCC1806 细胞的增殖。此外,划痕实验和 Transwell 实验表明,AIFM1 基因敲除会大大降低肿瘤细胞的迁移和侵袭能力。OCR 测量阐明了 AIFM1 表达水平与细胞呼吸成反比的关系。之前的分析确定拉帕替尼是具有显著差异的前 20 种化合物之一,也是一种治疗晚期乳腺癌的有效药物。此外,CCK-8 试验结果表明,下调 AIFM1 可增强拉帕替尼的抗肿瘤功效。总之,我们的研究证明,敲除 AIFM1 可以降低肿瘤细胞的毒性和耐药性。
图15.实验验证AIFM1在乳腺癌细胞系中的作用。AMDA-MB-231和HCC1806细胞中AIFM1的敲除效率。B-C转染AIFM1shRNA后,通过集落形成实验检测MDA-MB-231和HCC1806细胞的增殖能力。D-E用于测量MDA-MB-231和HCC1806细胞迁移能力的划痕实验。F-G.对照组和shAIFM1组MDA-MB-231和HCC1806细胞经孔侵袭实验。H对照组和shAIFM1组诱导后,评估MDA-MB-231和HCC1806细胞系的OCR。I用浓度递增的拉帕替尼(0.3、0.6、0.9、1.2、1.5和1.8µM)处理癌细胞48小时后,通过CCK-8检测法确定细胞存活率。
三、全文总结
本研究开发了一种与 DMRDEGs 错综复杂的预后模型,该模型能够高精度地预测乳腺癌患者对多种治疗策略的不同反应。此外,AIFM1 基因的敲低实验表明 AIFM1 具有作为治疗乳腺癌的创新靶点的潜力。

