早!今天小编和大家分析一篇23年4月发表在Clin Epigenetics. (IF: 7.259)杂志的文章《Extensive intratumor regional epigenetic heterogeneity in clear cell renal cell carcinoma targets kidney enhancers and is associated with poor outcome 》。作者在在正常肾脏和 透明细胞肾细胞癌(ccRCC) 的群体中,采用多区域采样方法结合 EPIC DNA 甲基化阵列进行研究。发现ccRCC相对于正常肾脏的5mC异质性和熵升高。SETD2野生型肿瘤总体上比SETD5突变肿瘤区域具有更大的2mC和拷贝数肿瘤内异质性 (ITH),这表明SETD2缺失有助于形成一个独特的表观基因组。最后与TCGA相结合,鉴定出一种5mC特征,将原发肿瘤内的区域与转移潜能联系起来。
背景
透明细胞肾细胞癌(ccRCC)占肾癌的~75%,是美国癌症死亡的第8大原因,是具有高度遗传ITH的肿瘤。人们已经认识到由遗传、表观遗传、转录和肿瘤微环境差异驱动的肿瘤内异质性(ITH)对癌症生物学和临床结局的重要性。ccRCC的特征是基因突变、拷贝数变异(CNV)和高水平ITH。在表观遗传调节因子中观察到突变ITH,包括SETD2和KDM5C,它们在单个肿瘤区域内维持了多个独特且空间上不同的失活突变。ITH加上耐药性的多基因性,可能导致大多数靶向治疗失败,包括作为ccRCC治疗主要支柱的免疫治疗。
ITH对肿瘤进化,转移和治疗的影响也通过表观遗传机制产生,涉及由DNA和组蛋白水平的表观遗传标记重塑驱动的基因表达的可遗传变化。一些研究将DNA甲基化(5mC)畸变(尤其是高甲基化事件)与ccRCC中SETD2组蛋白H3赖氨酸36三甲基酶(H3K36me3)的不良结局和突变联系了起来。表观遗传机制在调节表达和响应环境线索方面发挥着重要作用。据报道,涉及分化状态相关表观遗传程序的表型可塑性是通过表达程序的可遗传变化(与遗传畸变无关)成为耐药性的关键驱动因素。不同肿瘤类型的细胞转录程序的差异通常与遗传水平的ITH无关,但与遗传同质细胞群中5mC模式的变异性有关。5mC 模式在定位于基因体时正向促进表达,在启动子和增强子中存在时抑制转录。5mC 在细胞类型,个体和年龄之间也有所不同,因此提供了丰富的底物,在此基础上,达尔文进化力量可以选择癌细胞特性,如炎症,转移和耐药性。CcRCC 转移表现出很少的新的从头突变,表明促进转移性播散的大多数多样性积累在原发性肿瘤和/或尚未发现的表观遗传改变驱动转移能力细胞群的选择。
在本研究中,通过将5mC异质性与遗传和病理数据相结合,确定 SETD2突变对 ITH 的特异性影响,以确定其在调节 DNA 甲基化中的作用,并应用进化原理来发现新的表观遗传癌症驱动事件。为了实现这一点,从12个基因型 ccRCC 患者和3个正常肾脏的空间不同区域取样,并使用 MethylationEPIC BeadChip (850k)阵列进行全基因组5mC 和拷贝数分析。结果进一步与5mC,H3K36me3(SETD2催化的标记)相同区域的免疫组织化学定量以及其他病理学指标相关。我们在病理水平上观察到明显的异质性,包括 H3K36me3和5mC 标记。虽然表观遗传 ITH 在正常肾脏是最小的,主要定位于基因体,表观遗传 ITH 在 ccRCC 显著升高,并高度富集肾脏增强剂。CcRCC 的甲基化水平熵也显著升高,SETD2肿瘤的甲基化水平熵显著升高,并与肿瘤侵袭性标志物相关。系统表观遗传学分析揭示了新的表观遗传失调驱动因素,甲基化比 CNV 水平的遗传 ITH 对肿瘤内多样性的贡献更大。最后,通过将我们的表观遗传 ITH 数据与 TCGA 数据相结合,我们发现了一种新的5mC 转移特征,这可能有助于评估转移潜能。总体而言,SETD2 wt/H3K36me3阳性肿瘤区域显示出更多的表观遗传和遗传水平 ITH,表明 SETD2突变驱动表观遗传景观,其促进与不良结果相关的独特和更均匀的表观基因组。
方法
由泌尿生殖病理学家(MLS)鉴定出主要含有组织学上存活的肿瘤细胞的石蜡包埋组织(FFPE)块。将来自每个块的切片切割并安装在玻璃载玻片上,然后将每个载玻片进一步分成3-6个区域用于 DNA 分离。DNA 提取和基因组突变图谱确定使用靶向下一代测序癌症基因组。从这些样品中,鉴定了6个 SETD2野生型(wt)和6个 SETD2突变体(mt)病例。列出每个肿瘤的临床和病理特征。从国家疾病研究交流中心(NRDI)获得了三个速冻非癌性肾组织样本。
使用在明尼苏达大学基因组学核心设施运行的 Infinium MethylationEPIC 阵列(Illumina)测量的来自正常肾脏和 ccrCC 样本的5mc。IDAT 文件在获得甲基化 β 值之前,使用常用的标准化和 QC进行预处理。
差异甲基化,拷贝数变异(CNV) ,组内相关系数(ICC) ,奇异值分解(SVD) ,熵和欧氏距离测量以及图生成都在 R中进行。使用独创性途径分析(IPA,Qiagen)和注释工具基因组区域丰富度(GREAT)进行基因本体和比较分析。
研究结果
患者和肿瘤特征,以及 ccRCC 中广泛病理水平 ITH 的证据
从包含多个不同肿瘤区域的组织库中鉴定了ccRCC 。从甲醛固定的FFPE样品中,将肿瘤材料切片,安装在显微镜载玻片上,然后进一步细分为分离用于基因组 DNA 制备的切片,如图1A (顶部)示意图所示。从每个病人10-13个不同的区域各取2-5块(总共138个部分)。同时,通过对每个区域关键肿瘤特征(如分级、分期和坏死)的 H & E 病理学对每个区域进行评分分析,并使用 IHC 评估 H3K36me3(由 SEtD2组蛋白甲基转移酶编写的标记)和 DNA 甲基化(5mC)的水平。
使用已建立的600个癌症基因杂交捕获方法分析来自代表最高核级别的每个肿瘤的单个区域的基因突变,中值测序深度至少为650倍。进行分析以确定相对于正常对照肾脏样本的碱基替换,插入/缺失,基因融合,重排和拷贝数变异(CNV)。测序数据分析显示常见突变的基因是两个最常见的突变基因——VHL (10/12患者)和 PBRM1(8/12患者),表明我们的ccRCC样本具有与其他大型肿瘤基因组测序研究(如TCGA KIRC)一致的突变谱。并且还包含经历转移的 ccRCC 与未经历转移的 ccRCC 的可比代表性(7/12患者,表1)。还从匹配的同步胰腺转移中获得并分析了单个区域(表1)。
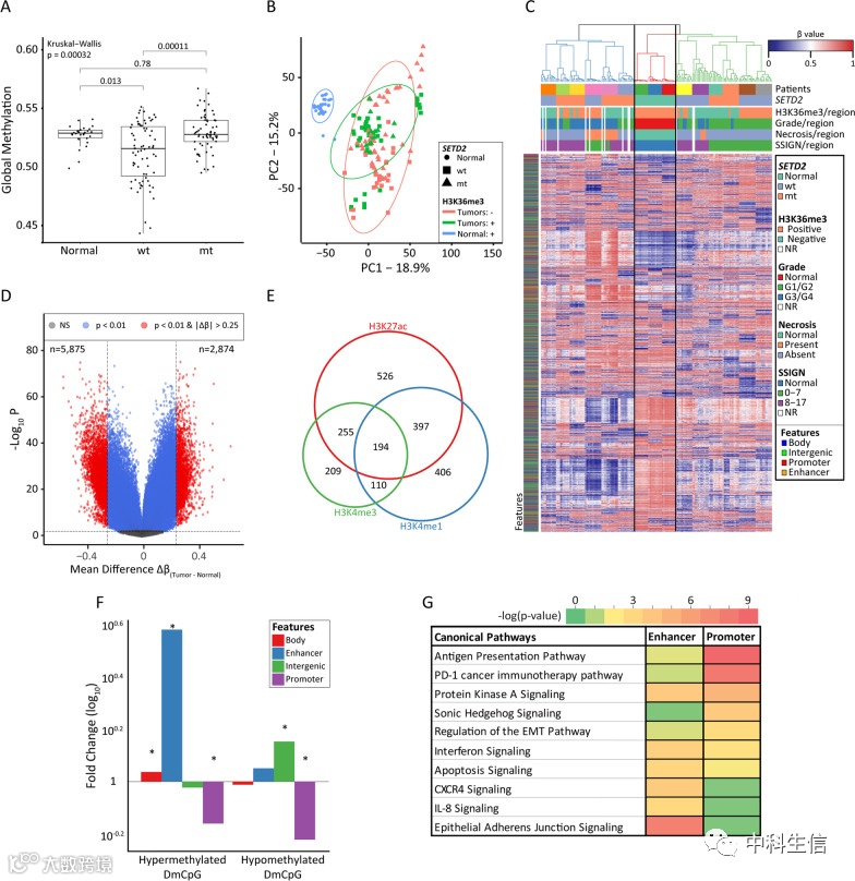
首先通过评估H&E和IHC(H3K36me3和5mC)染色在病理水平上进行ITH检查,如(图1A,底部)所示。SETD2突变与H3K36me3水平之间存在很强的相关性,使用H3K36me3作为SETD2状态的替代物。图1B 中的总结了各种肿瘤特征的异质性程度。在个体肿瘤区域基础上检查的五个参数(分级,坏死,SSIGN,H3K36me3和5mC)中,9/12的肿瘤内均显示不同程度的 ITH。图1C中IHC显示的5mC水平在5/12例患者肿瘤中也是不均匀的,并且与 IHC 测定的每个区域的 H3K36me3水平呈正相关。SSIGN 评分较低(0-7)的肿瘤区域与侵袭性较低的肿瘤特征相关,如5mC 和 H3K36me3阳性,以及较低的核级。这些结果显示了12个肿瘤在多个病理水平上的相当大的异质性。还表明,虽然 H3K36me3 总体上与 SETD2突变相关性良好,但区域分析揭示这种关联是有限的。


差异 DNA 甲基化表明,患者间的异质性主导5mC。
使用来自3个正常肾脏的30个样品和来自12个 ccRCC的多区域取样的138个样品的 Illumina EPIC (850k)阵列进行5mC测序。通过 SETD2突变状态分层的正常组和肿瘤组之间的整体甲基化比较显示大多数组之间存在显著差异(图2A)。在常染色体上使用所有 cpGs 的主成分分析(PCA)显示正常和肿瘤区域之间的分离,以及 H3k36me3阴性肿瘤区域从图的中心分离的趋势,并且总体上显示更多变化(更大的扩散,红色方块和三角形,图2B)。此外,使用前5,000个最可变的 CpGs 的无监督分层聚类完全在每个患者的基础上分离正常和肿瘤区域(图2C) ,表明患者肿瘤之间的5mC 差异大于个体患者肿瘤(患者由图2C 中的最顶端颜色条表示)。
对正常肾和 ccRCC 进行了甲基化差异分析。在正常和肿瘤之间鉴定了397个与增强子相关的 DMCpGs (图2D)。使用来自表观基因组路线图的 ChIP-seq 数据,我们定义了一组正常的肾活性增强子,作为与活性调节区组蛋白标记 H3K27ac 和 H3K4me1相交的区域,但不是活性启动子相关的 H3K4me3标记。利用这些区域,我们在正常和肿瘤之间鉴定了397个与增强子相关的 DMCpGs(图2E)。相对于 EPIC 阵列上的所有 CpGs,8749个 DMCpGs 在启动子,体,基因间和增强子特征中也有差异富集,启动子变化代表性不足,增强子 DMCpGs 过度表达(图2F) ,表明正常肾增强子是 ccRCC 中表观基因组失调的靶标,特别是对于高甲基化事件。Ontology分析显示 ccRCC DMCpGs 定位于与肿瘤驱动因子和抗癌治疗途径相关的基因,包括 PD-1免疫治疗,侵袭/转移(上皮-间充质转化(EMT)和 CXCR4信号传导)和炎症(干扰素和 IL8信号传导,图2G)。

正常肾脏表现出低水平的区域表观遗传异质性
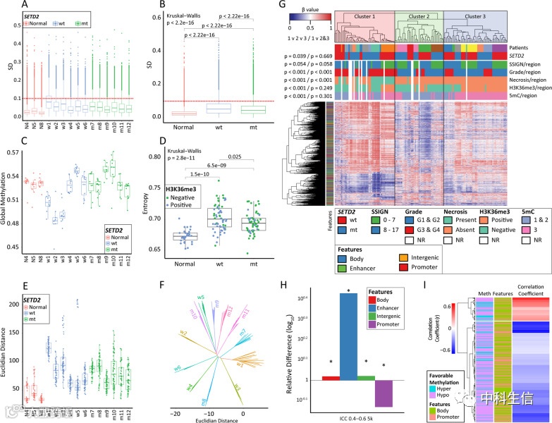
从三个正常肾脏中抽取十个不同的区域来检查正常肾脏的异质性。该分析表明,正常肾脏之间没有显著的甲基化差异(图3A)。在系统表观遗传树中,单个供体肾脏的所有区域聚集在一起(或从一个共同点分支),NDK8的肾脏区域往往彼此最接近,其次是NDK4和NDK5,其区域分布最多(图3B、B)。
5mC数据在三个正常基线之间没有观察到显著的熵差异(图3D),测量每个 cpG 的标准差(SD)来查询肾内变异性,观察到非常低的5mC 变异性(cpG 的中值 SD 低于0.1,图3E)。高度可变 CpGs 的数量(SD > 0.1)在三个肾脏之间变化,NDK5最大,NDK8最小。高度可变的CpG往往是各自患者独有的,仅有41.16% 与其他至少一个正常肾脏共享(图3F) ,表明这组正常肾脏变量CpG具有明显的随机性。可变 CpGs 在基因体中富集,但在增强子和启动子中耗尽(图3G)。检查12个 ccRCC 中高度可变的 CpGs (SD > 0.1)时,这种特征相关的趋势完全逆转,增强子中最可变的肿瘤 CpGs 富集,而基因体富集减少(图3G)。Ontology分析显示,来自正常组的增强子 CpGs 与常见的肿瘤发生途径(例如 EMT 和肾癌信号传导)弱相关,这与肿瘤增强子CpG不同,后者富集用于癌症相关通路,如MAPK,PTEN和CXCR4信号传导(图3H)。这些发现表明肾内甲基化变异水平总体较低,并且确实显示异质性的适度数量的 CpG 对每个患者都是独特的。

肿瘤中的表观遗传异质性显著升高,并受 SETD2 状态的影响
为了评估肿瘤内的异质性,对从138名ccRCC患者获得的12个不同的肿瘤区域应用了与正常肾脏区域相同的测量。肿瘤区域的变异性明显高于正常肾脏(图4A、B)。当根据SETD2遗传状态对肿瘤进行分层时,也观察到这种变异性的差异(图4B),当按 SETD2 状态分层时,这种差异消失了(图4C)。
如图4D 所示,肿瘤的熵显著高于正常肾脏,表明 ccRCC 的紊乱程度升高。SETD2 wt 肿瘤比 SETD2 mt 肿瘤具有显著更高的熵(p = 0.025)(图4D) ,但是当按 H3K36me3 IHC 状态分层时,没有观察到显著差异(p = 0.220)。检查了所有患者的欧氏几何图形,发现肿瘤的中位数显著高于正常肾脏区域(图4E) ,欧氏距离范围显著宽于正常肾脏区域(图4E)。这些结果显示肿瘤样本内的分歧比正常肾脏更大,并且在肿瘤内 SETD2 wt ccRCC 表现出比 SETD2 mt ccRCC显著更大的欧氏距离。
鉴定与肿瘤内异质性相关的 CpG
使用ccRCC样本/区域中5,000个变化最大的CpG,由于肿瘤区域完全由患者分离,因此无法识别异质性驱动因素(图4F)。ICC 0.4-0.6组 CpGs 将肿瘤区域分成三个不同的组,并且肿瘤区域聚类不以来源患者为主,表明这种中间 ICC 范围确实发现具有高固有表观遗传ITH的 CpGs (图4G)。ICC 0.4-0.6组的5000种最易变的 CpGs 也富含正常的肾脏增强剂,并且缺乏启动子(图4H)。使用TCGA的KIRC数据库分析5mC,表达和生存关系,1945个 CpG 中的819个与更好的 ccRCC 特异性存活显著相关。392/819 CpGs 的甲基化与它们各自基因的表达显著相关(图4I)。

增强子的系统表观遗传学分析揭示了ccRCC的新推定驱动因素
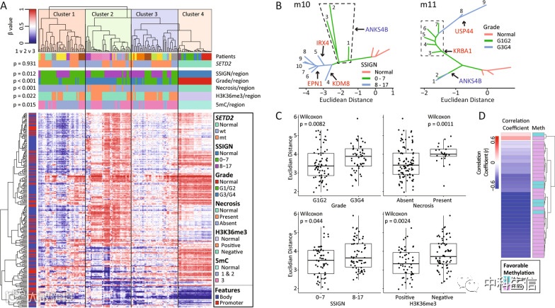
为了确定可能驱动ITH和影响ccRCC生物学的表观遗传失调的共同靶点,我们使用泛组织增强子的GeneHancer数据库及其预测基因靶标(n = 435,104 CpG)对与增强子相关的CpG进行了奇异值分解(SVD)分析。对于每个肿瘤,SVD按照CpG对样本反卷积的贡献顺序进行排名。从每个 SVD 排名的每个肿瘤中选择了前 5,000 个 CpG,并确定了肿瘤组中高排名 CpG 的频率。其中,236个CpG位于它们被预测调节的基因的体内或启动子中。这部分CpG应用整个队列进行分层聚类,聚类成四个不同的簇,将所有正常(簇4)与所有肿瘤区域分离,并进一步将ccRCC区域分为三组;簇1 = 总体低甲基化;簇 2 = 高甲基化;簇3=中间甲基化水平(图5A)。
236个增强子相关的 CpGs 能够区分不同的肿瘤区域和不同的患者; 因此,我们研究了它们如何在个体患者中聚集同一肿瘤的区域。使用同一肿瘤的基于系统表观遗传学的树枝之间的进化差异分析,我们通过将正常样品作为基线处理并鉴定每组分支之间的差异甲基化(Δβ > 0.1) CpG 以及在它们之前的所有分支来鉴定具有独特甲基化标记的基因,其有助于每棵树的分支模式。发现236个增强子 CpGs 在每个肿瘤中逐渐和进化的甲基化变化(图5B)。平均而言,更具侵袭性特征的肿瘤区域(即高级/SSIGN,坏死)在其各自的树中与正常肾脏的欧氏距离最大(图5c)。为了进一步了解 ITH 驱动的增强子 CpGs 与原发性 ccRCC 之间的联系,使用 TCGA-KIRC 数据验证了5mC/表达存活关联。在来自 EPIC 阵列的236个 CpG 中,77个与 Illumina 450k 阵列共享,其中77个 CpG 中的49个与更好的 ccRCC 存活显著相关。此外,与这49个 CpG 中的34个相关的基因的表达与其甲基化状态(总共28个基因,包括 ANKS4B,KRBA1和 USP44)显著相关(图5D)。

肿瘤内表观遗传异质性与拷贝数变异(CNV)
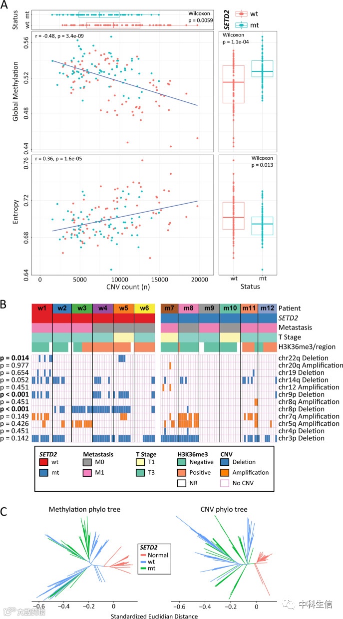
在 SETD2wt 和 SETD2mt 肿瘤区域之间观察到 CNV 的显著差异(图6A,顶部)。总体而言,甲基化与 CNV 事件数量呈负相关(图6A,上图) ,总 CNV (增益和损失)的数量与5mC 熵正相关(图6A,下图) 。研究结果确实显示这组临床相关CNV 的 ITH,对应于 SETD2 wt 肿瘤的区域中 chr8p 缺失(p < 0.001) ,chr9p 缺失(p < 0.001)和 chr22q 缺失(p = 0.014)显著过度表达(图6B)。基于5mC 的系统表观遗传树明显大于基于 CNV 的系统发生树(图6C),表明甲基组比基因组中具有更多样化的环境。综上所述,这些发现表明CNV与甲基化和熵显示出相反的关系,并且总体而言,甲基组是ccRCC中比CNV更大的变异性来源。

表观遗传ITH在理解ccRCC生物学中的转化应用
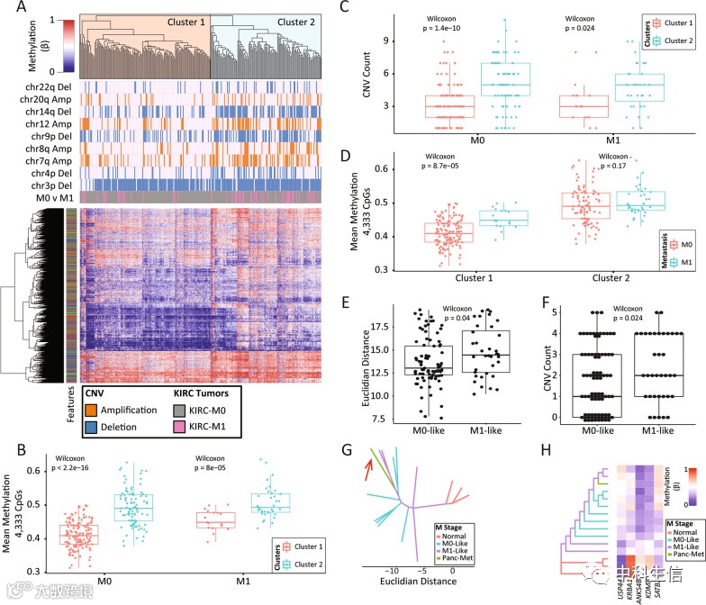
分析表观遗传ITH数据,以探测区域5mC变异与ccRCC转移潜力之间的联系。通过无监督层次聚类查询TCGA-KIRC数据,发现使用5000个最易变的CpG的甲基化将转移的原发性ccRCC(M1)与未转移的原发性ccRCC(M0,p=5.23×10-4分开。将这一结果与本研究的甲基化数据相结合,获得5000个最易变的CpG中的4333个用于进一步分析。一些CNV事件以前被认为与ccRCC的侵袭性和转移有关,在两个阵列平台上保守的4333个CpGs和TCGA-KIRC中SNP阵列计算出的CNV数据,用于分析图6B中使用的同一组扩增和缺失。观察到形成了两个ccRCC集群,集群1富集于M0肿瘤,集群2富集于M1肿瘤,总体上在富集于M1的5mC集群2中CNV富集程度更高(图7A)。M1富集群2中的CcRCCs也有明显的高甲基化,并携带更多的CNVs,不考虑其转移状态(图7B、C)。此外,集群1中的M1样本,尽管看起来被 "错误分类",但相对于集群1中的M0来说,是明显的高甲基化(图7D)。这表明集群2中的M0 ccRCCs尽管没有转移,但至少在TCGA提供的随访期间,与M1肿瘤一样具有高甲基化。
在表观遗传学树上,ITH集的M1样肿瘤区域总体上比M0样肿瘤区域明显更远(p = 0.04;图7E)。M1类区域比M0类肿瘤区域带有明显的CNV(P = 0.024;图7F)。在使用4333个转移相关的CpGs绘制的表观遗传树中,胰腺转移灶从携带两个M1样区域的同一分支中分离出来(图7G);进一步说明4333个CpGs确实标志着原发肿瘤中具有转移 "倾向 "的区域。图7H显示了正常样本和晚期肿瘤区域之间5mC的变化。USP44和SATB2的CpGs平均甲基化程度在正常情况下是低甲基化的,而在终端肿瘤区域是高甲基化的;另外三个基因(KRBA1、ANKS4B和KDM8)的情况则相反。在用于绘制图7H树的236个CpGs中,有22个与图7G中的4333个CpGs共享。与这22个CpG相关的基因包括USP44(n = 2个CpG)、KRBA1(n = 2个CpG)和ANKS4B(n = 1个CpG),表明这些基因座的表观遗传失调在ccRCC的发病机制中起作用。这些发现表明,表观遗传水平的ITH提供了肿瘤内单个区域的转移潜力的信息,随着进一步的研究,这可能揭示出预后特征或转移的新的表观遗传驱动因素,这可能填补我们对癌症这一最隐蔽的特性的知识的重要空白。



