大家早上好!今天小编和大家分享一篇5月11日发表在Journal of Translational Medicine(IF:7.552)杂志上的题目为《Gut microbiome combined with metabolomics reveals biomarkers and pathways in central precocious puberty》的文章。作者利用来自微生物和代谢物的多组学数据构建了一个分类器,用于将 CPP 患者与普通人群区分开来,并通过综合分析识别出 CPP 的潜在治疗分子标记。
背景:中枢性性早熟(central precocious puberty, CPP)是青春期前儿童的常见病,主要由内分泌系统紊乱引起。新出现的证据强调了肠道微生物参与激素分泌,但它们在 CPP 中的作用和下游代谢途径仍然未知。
方法:
(1)为了探索 CPP 中的肠道微生物和代谢改变,对 91 名 CPP 患者和 59 名健康对照者进行了 16S rRNA 测序和非靶向代谢组学分析。
(2)对 16S rRNA 基因序列和代谢谱进行了生物信息学和统计分析,包括比较 alpha 和 beta 多样性、微生物丰度。
(3)根据微生物和代谢物构建分类器。
(4)进行功能和途径富集分析以鉴定 CPP 中改变的微生物和代谢物。
结果:
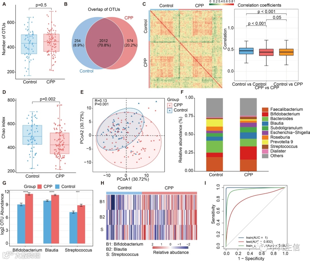
1.肠道菌群有助于有效区分 CPP 患者和对照组
为了研究肠道微生物组的改变是否与 CPP 相关,对包含 91 名患者和 59 名健康对照的中国队列进行了 16s rRNA 基因测序。超过 10,000,000 个序列被注释到 SILVA rRNA 文库数据库中,随后的分析在操作分类单元 (OTU) 中进行。在这个队列中,在 97% 的相似性阈值条件下,总共识别出 2840 个 OTU。CPP 和健康对照组中的 OTU 数量相当,这可能是由于两组之间有大量共享微生物(图 1A -B)。尽管存在相当多的共享微生物,但组内 OTU 相关性高于组间(图 1C )。Chao 指数作为 alpha 多样性的指标之一,在 CPP 组中表现出较低的水平(图 1D,p = 0.0021)。同时,使用 ANOSIM 结合PCoA 对 beta 多样性的分析也发现了组间的显着差异(图 1E )。这些结果表明,肠道微生物群的组成可能在 CPP 发育过程中发生了变化。因此,我们比较了 CPP 和健康对照组之间的肠道微生物群丰度。我们发现在属水平的双歧杆菌、布劳氏杆菌和链球菌在CPP 组中表现出更高的丰度(图 1F -H)。由于组间肠道微生物群的差异物种不能很好地区分 CPP 患者和人群,我们使用随机森林模型和 boruta 算法为所有物种构建分类器。最终识别出24个代表性物种,训练集、测试集和训练-测试集的性能评估均呈现出较高的分类效率,AUC分别为1.00、0.932和0.98 (图1I )。总体而言,我们确定了 CPP 和健康对照组之间的不同物种,并使用随机森林构建了分类器来区分 CPP 患者。

2. CPP 患者肠道菌群改变的功能通路
接下来,我们采用 PICRUSt 分析来预测与神经内分泌相关的代谢途径活动和肠脑模块 (GBM) 活动]。在173条代谢途径中,我们发现有25条途径在CPP中具有显着较高的活性(图 2A),包括四环素生物合成、双酚降解、溶酶体和类黄酮生物合成。同样,我们还发现一些 GBM 相关通路在 CPP 组中表现出更高的活性(图 2B )。例如,异戊酸合成、丙酸降解和一氧化氮 (NO) 的合成。之后,我们通过基于属水平的OUT研究了物种对GBMs的贡献。NO模块主要由芽孢杆菌属、类孢子八叠球菌属和红球菌属等11个物种贡献(图 2C )。这些结果表明,肠道微生物群的改变可能会影响对性早熟有影响的特定功能。

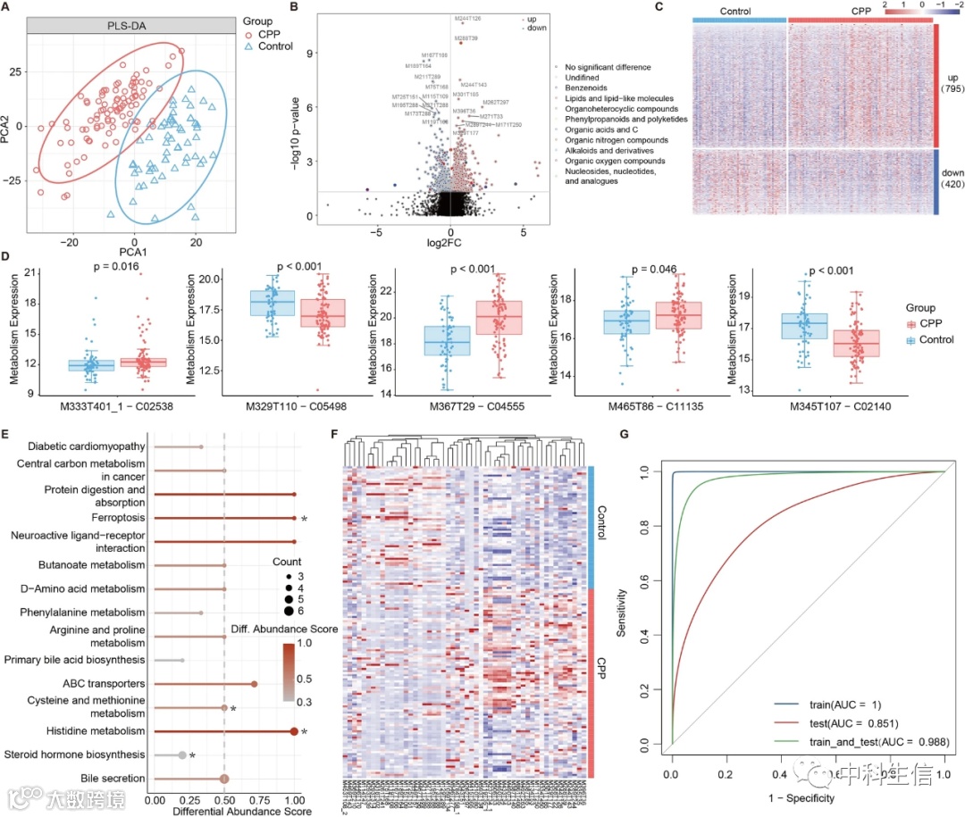
3. CPP 患者的粪便代谢物改变
为了进一步细化 CPP 的特征,我们对来自 150个体(包括 91 个 CPP 患者和 59 个健康对照)的粪便样本进行了非靶向代谢组学分析,并鉴定出 15,411 种可能来自微生物组和宿主的化合物(包括 8949 个正离子和 6771 个负离子) . 偏最小二乘法判别分析 (PLS-DA) 揭示了 CPP 和健康对照组之间阳性和阴性粪便代谢物的显着分离(图 3 A)。比较 CPP 和健康对照之间正离子代谢物的丰度,我们发现 1215 种代谢物在 CPP 中表达不同,其中 795 种上调,420 种下调。这些代谢物包括类脂分子、有机氮化合物、苯丙醇和聚酮化合物(图 3B–C)。此外,通过相同的方法鉴定出1255种差异显著的负离子代谢物,其中695种上调和560种下调。为了进一步了解这些差异代谢物的功能及其对宿主的影响,我们接下来进行了功能富集分析和差异丰度 (DA) 评分,以捕捉与健康对照相比通路代谢物的上调或下调趋势。最后,在我们的分析中确定了至少 3 种代谢物的 15 条途径,其中 10 条呈上升趋势(图 3E,DA > = 0.5)。这些在 CPP 中过度激活的途径主要涉及半胱氨酸和甲硫氨酸代谢、组氨酸代谢和神经活性配体-受体相互作用(图 3E )。尽管类固醇代谢没有表现出相同的趋势(图 3D ),但是三种代谢物在CPP中高表达,它们在CPP中受到干扰(图 3E ),可能影响性早熟的治疗。这些结果表明代谢物的改变和功能与 CPP 相关。因此,我们使用正离子代谢物构建分类器并识别出 52 种特征性代谢物(图 3F )。基于正离子分类器的训练集、测试集和训练-测试集的性能评估均表现出较好的分类效率,其AUC分别为1、0.85和0.988 (图 3G )。总体而言,我们确定了 CPP 和健康对照组之间的差异代谢物,并基于粪便代谢物构建了一个随机森林分类器。

4. CPP 患者的血液代谢组学改变
同样,我们对来自 150 个个体的血液样本进行了非靶向代谢组学分析,并识别出可能来自微生物组和宿主的 18,867 种化合物(包括 12,898 种正离子和 6193 种负离子)。PLS-DA 显示正离子和负离子粪便代谢物在 CPP 和健康对照之间明显分离(图 4A)。我们比较了两组之间正离子代谢物的丰度,发现 1026 种代谢物在 CPP 中表达不同,其中 941 种上调,85 种下调。这些代谢物涵盖类脂分子、有机氮化合物和苯环化合物的分类(图 4B-C )。此外,使用相同的方法识别了 167 个负离子,包括 108 个上调和 59 个下调。接下来,我们使用正离子或负离子代谢物来构建分类器。我们发现分别为正离子和负离子构造的 RF 分类器都具有良好的性能。在功能富集分析并评估这些代谢物的差异丰度后,我们捕获了至少 3 种代谢物的四种途径,其中两种呈增加趋势(DA > = 0.2),另两种呈下降趋势(DA < = - 0.2)。有趣的是,这些在 CPP 中减少的途径涉及胆固醇代谢和初级胆汁酸生物合成(图 4D-E )。这些结果表明,血液代谢物的变化和功能与 CPP 相关。粪便和血液代谢物在 CPP 组和健康对照组中具有不同的表达丰度,并且这些代谢物的表达在粪便样本中似乎更具倾向性(图 4F)。

5. CPP 中肠道细菌和粪便代谢物的关联
为了获得 CPP 组肠道菌群的代谢潜力,我们分别计算了 6 个分类水平(包括门、纲、目、科、属和种)中 CPP 组差异表达微生物和粪便代谢物的 Spearman 相关系数。该程序在合并正离子和负离子模式后使用具有注释名称的代谢物。在 262 种差异代谢物中,我们观察到 64 种代谢物与 23 种肠道微生物具有强相关性(Spearman 相关系数 > = 0.3 或 < = - 0.3,BH 校正p-值 < 0.05)。这些代谢物涉及脂质和类脂质分子、有机杂环化合物、苯环化合物、有机酸和衍生物、有机氮化合物、有机氧化合物、核苷、核苷酸和类似物(图 5A )。发现双歧杆菌与 21 种代谢物相关(图 5B),包括 M149T215(双酚 b)和 M431T154(α-生育酚(维生素 E)),它们呈正相关。

6. CPP 中肠道细菌和血液代谢物的关联
同样,我们分别计算了 CPP 组中 6 个水平的差异表达微生物和差异表达血液代谢物的 Spearman 相关系数。该分析还使用了带有注释名称的代谢物,这些代谢物同时考虑了正离子和负离子模式。在 99 种差异代谢物中,我们观察到 64 种代谢物与 21 种肠道微生物在 6 个水平上有很强的相关性(相关系数 > = 0.3 或 < = - 0.3,BH 校正的 p 值 < 0.05)。这些代谢物涉及脂质和类脂质分子、有机酸和衍生物、苯丙烷和聚酮化合物以及有机氧化合物等(图 6A )。与之前的观察结果一致,我们还发现在 CPP 组中表现出更高丰度的 Blautia 属、链球菌属和双歧杆菌属与 M430T323 (Tubacin) 有很强的关联。此外,Blautia 和双歧杆菌与 M247T196(色氨酸甜菜碱,图6B)呈正相关 。

这些结果表明,CPP 组肠道微生物群的动态变化和布劳氏杆菌、链球菌和双歧杆菌的增加可能影响 NO 相关的粪便或血液代谢物,通过刺激促性腺激素释放激素的分泌导致 CPP。总体而言,与微生物群失调相关的代谢物的改变为 CPP 的诊断和治疗提供了新的见解。


