胃癌作为全球高发的恶性肿瘤之一,其早期症状隐匿,多数患者确诊时已处于晚期,这极大地影响了化疗效果。因此,寻找有效的早期生物标志物和治疗靶点成为胃癌研究的关键。近期,一项发表在《International Journal of Molecular Sciences》的多组学研究发现,细胞骨架相关蛋白2(CKAP2)在胃癌的发生发展中扮演着重要角色,为胃癌的早期诊断和治疗提供了新的思路。
Highlights:
1.发现潜在诊断和预后标志物:研究首次全面解析了CKAP2 表达与胃癌临床预后、免疫细胞浸润间的复杂关系。发现 CKAP2 在胃癌组织中高表达,且高表达与患者更好的预后相关,可作为胃癌诊断和预后评估的潜在生物标志物,有助于医生更准确地判断病情和制定治疗方案。
2.揭示关键生物学机制:功能富集分析表明,CKAP2 及其相关基因主要富集于细胞周期、细胞衰老、DNA 损伤修复等关键通路。这揭示了 CKAP2 可能通过调节细胞周期、细胞增殖和衰老来影响胃癌的发展,为理解胃癌发病机制提供了新视角,有助于开发针对这些关键机制的创新疗法。
3.探索潜在治疗靶点:研究人员筛选出能与CKAP2 稳定结合并促进其表达的小分子化合物 FR900359。这为胃癌靶向治疗提供了潜在药物,为开发基于 CKAP2 的精准治疗策略奠定了基础,有望改善胃癌患者的治疗效果。
研究背景:当衰老遇上胃癌:
衰老是一个复杂的生物学过程,与多种疾病的发生发展密切相关,其中也包括胃癌。随着年龄的增长,人体的DNA修复能力下降,细胞增殖和分化调控失衡,这些都可能为胃癌的发生埋下隐患。而CKAP2作为一种与细胞骨架相关的蛋白,在细胞增殖、有丝分裂和细胞分裂中发挥着重要作用,同时也与衰老过程密切相关。 基于此,研究团队推测CKAP2可能在胃癌与衰老的关联中起到关键作用,并通过多组学分析对这一假设进行了验证。
研究方法:多组学技术揭开CKAP2的神秘面纱
数据收集与分析:研究人员从多个公共数据库中获取了相关数据,包括基因型组织表达数据库(GTEx)、全基因组关联研究目录(GWAS Catalog)、细胞衰老基因数据库(CellAge)、癌症基因组图谱(TCGA)、基因表达 omnibus(GEO)、人类蛋白质图谱(HPA)和比较毒理学基因组数据库(CTD)等。通过整合这些数据,研究团队系统地分析了CKAP2与胃癌的关系。
关键技术应用:
1. 孟德尔随机化分析(SMR):用于确定衰老相关基因与胃癌的因果关系。
2. 差异表达分析:比较胃癌组织与正常组织中CKAP2的表达差异。
3. :评估CKAP2表达与胃癌患者预后的关系。
4. 功能富集分析:探究CKAP2相关基因的生物学功能和信号通路。
5. 免疫浸润分析:分析CKAP2表达与肿瘤免疫微环境的关系。
6. 分子对接:筛选可能靶向CKAP2的小分子化合物。
研究结果:CKAP2与胃癌的密切联系
1.CKAP2是潜在的胃癌诊断标志物
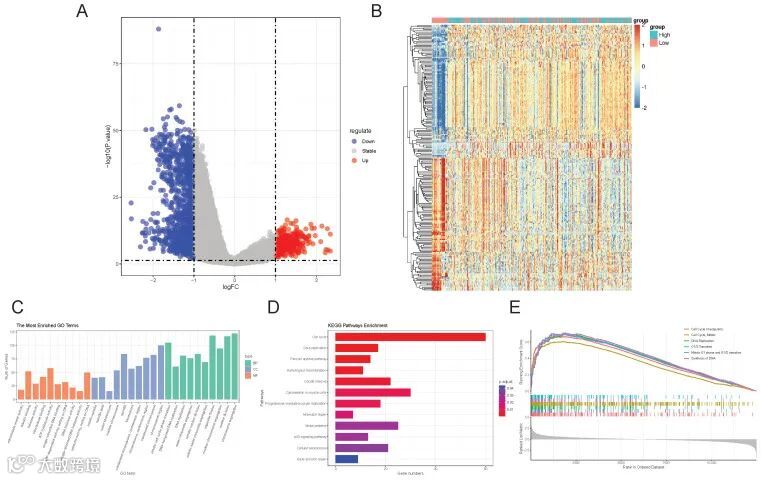
研究发现,CKAP2在胃癌组织中的表达水平显著高于正常组织。通过对TCGA和GEO数据集的分析,以及免疫组织化学结果的验证,这一差异表达得到了充分证实。这表明CKAP2可能作为胃癌的诊断标志物,帮助医生更早地发现胃癌(图1)。
2.CKAP2高表达预示更好的预后:
生存分析结果显示,CKAP2高表达的胃癌患者生存期更长,预后更好。多变量Cox回归分析进一步表明,CKAP2表达、年龄和临床分期是胃癌预后的独立影响因素。研究团队还构建了列线图模型,结合这些因素可以预测胃癌患者1年、3年和5年的总生存率,该模型具有较好的预测准确性(图2)。
3.CKAP2的功能与细胞周期调控密切相关
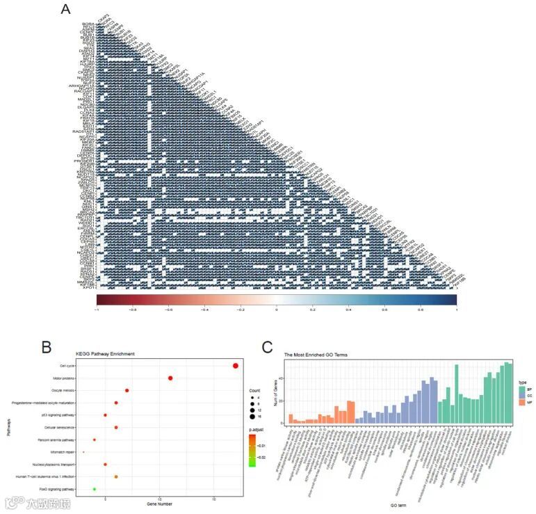
功能富集分析表明,CKAP2及其共表达基因主要富集在细胞周期、有丝分裂、染色体分离、p53信号通路等生物学过程和信号通路中。这提示CKAP2可能通过调控细胞周期和细胞增殖来影响胃癌的发生发展(图3-4)。
4.CKAP2与肿瘤免疫微环境的关系
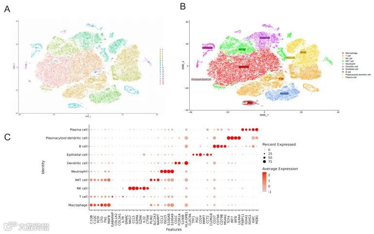
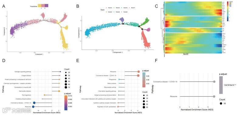
免疫浸润分析发现,CKAP2表达与免疫细胞浸润水平密切相关。CKAP2高表达的患者免疫和基质评分较低,多种免疫细胞的浸润水平也发生了变化(图5)。此外,CKAP2表达还与自然杀伤(NK)细胞的分化状态相关,这为胃癌的免疫治疗提供了新的靶点(图6-7)。
5.潜在的药物治疗靶点
通过分子对接分析,研究团队发现小分子化合物FR900359可以稳定地与CKAP2结合,促进其表达。这一发现为胃癌的靶向治疗提供了新的候选药物,为开发基于CKAP2的治疗策略奠定了基础(图8)。
总结:
这项多组学研究为胃癌的早期诊断和治疗提供了新的靶点和思路,有望在未来转化为临床实践,为胃癌患者带来福音。随着研究的不断深入,我们有理由相信,基于CKAP2的胃癌防治策略将为战胜这一恶性肿瘤提供新的有力武器。

