砷,这种在自然界中广泛存在的有毒金属,早已被列为最具危害性的环境污染物之一。人们可能不知道,一杯含砷的水,不仅伤肝,还可能撬动整个“肝-肠-菌群”生态系统的平衡。近期,《Journal of Advanced Research》发表的一项来自东北农业大学的研究,首次通过多组学整合分析,揭示了慢性砷暴露如何引发鸡只“肝损伤—肠道屏障破坏—菌群失衡”的连锁反应,构建起一个闭环式的毒性通路。这不仅刷新了我们对砷毒性的认识,也为肝病与肠道疾病的发生机制提供了新的思路。
题目:基于多组学技术探讨慢性砷暴露引起鸡肝脏-肠道-微生物组轴扰乱的生物毒性机制
杂志:Journal of Advanced Research
影响因子:11.4
研究亮点
1.首次系统揭示砷通过“肝-肠-菌群”轴引发毒性的机制
本研究开创性地将“肝脏—肠道—微生物群”作为统一功能整体,系统探讨了慢性无机砷暴露在鸡体内诱发肝纤维化、肠道菌群失衡、屏障破坏和胆汁酸代谢紊乱的多重机制,构建了完整的毒性反馈环路模型。
2.多组学联合策略助力机制解析
综合采用转录组、代谢组和16S rRNA菌群测序三种高通量多组学手段,层层递进解析了从分子水平到系统层面的毒性通路,为环境毒物研究提供了一种整合型研究范式。
3.发现关键毒性通路与潜在干预靶点
揭示了SIRT6下调、CYP7A1上调、Smad2信号活化等关键毒性事件,识别了多种与纤维化、炎症、胆汁酸代谢紊乱密切相关的分子与菌群,为开发以益生菌/胆汁酸调节为靶点的干预策略提供理论依据。
4.从家禽模型拓展到环境健康风险评估
利用鸡这一典型家禽模型,研究成果不仅适用于动物养殖健康评估,也对人类慢性暴露砷所致的代谢病、肝病和微生态失调等提供重要参考,具有跨物种的公共健康价值。
5.构建毒性正反馈模型,深化肝肠交互机制认知
提出砷通过损害肠屏障→促使肠源性LPS转移→激活肝纤维化→干扰胆汁酸合成与回流→再次加剧肠损伤的毒性循环机制模型,为未来研究“环境毒物-代谢-微生物”互作机制提供新视角。
研究背景
砷作为一种广泛存在的环境重金属污染物,被美国有毒物质与疾病登记署(ATSDR)列为最具危害性的物质之一。长期饮用含砷地下水已成为全球公共健康的重要隐患,尤其在发展中国家的部分地区,其慢性暴露与多种疾病的发生密切相关。肝脏作为机体的核心代谢与解毒器官,极易受到砷等外源毒物的损害,近年来研究表明砷可诱导肝细胞损伤、肝纤维化等。然而,砷对肝脏的毒性不仅仅是局部效应,越来越多的证据提示肠道微生态和肠屏障功能在“肝-肠轴”中扮演关键角色,并可能通过肠源性毒素(如LPS)进一步加剧肝损伤。此外,胆汁酸作为连接肝脏与肠道的代谢信号分子,其合成、转化和循环过程也极易受到干扰,但目前尚缺乏系统研究揭示砷暴露对肝-肠-菌群轴的综合影响及其内在机制。
本研究旨在探讨慢性无机砷暴露是否通过扰乱“肝-肠-菌群”轴,引发鸡只肝脏损伤、肠道屏障破坏及菌群失衡等系统性毒性反应。通过多组学技术联合分析,系统揭示砷诱导肝纤维化与胆汁酸代谢紊乱的关键机制,并为环境砷暴露的健康风险评估和干预策略提供理论依据。
研究思路
1.构建动物模型:
选用Hy-Line W-80蛋鸡,通过饮水暴露不同剂量的亚砷酸钠(相当于10、20、30 mg/L砷)持续42天,模拟长期低剂量砷暴露情境。
2.组织与功能损伤评估:
通过肝脏和肠道的组织病理学(HE、Masson、Sirius红、TUNEL、TEM、电镜)观察,结合血清生化指标(AST、ALT、TBA等)评估肝功能损害及肠屏障破坏程度。
3.多组学联合分析机制:
v转录组(Transcriptome):检测肝脏中与纤维化、脂代谢、氧化应激、炎症等相关的差异表达基因。
v血清代谢组(Metabolomics):分析胆汁酸、脂类及砷代谢产物等关键代谢物变化。
v16S rRNA测序:分析回肠菌群结构与多样性,识别与胆汁酸代谢、屏障功能相关的关键微生物。
4.机制验证与功能关联:
结合qPCR与Western blot对关键蛋白(如SIRT6、SMAD2、OCLN、CLDN1、CYP7A1)进行表达验证,明确砷通过哪些信号通路介导肝-肠毒性。
5.构建“肝-肠-菌群”轴毒性模型:
整合三组学数据,建立从砷摄入→微生态紊乱→屏障功能破坏→LPS转运→肝损伤加剧→胆汁酸异常→反馈性肠损伤的恶性循环模型,阐明砷系统毒性新机制。
研究结果
砷暴露导致鸡肝组织损伤和转录组表达显著变化
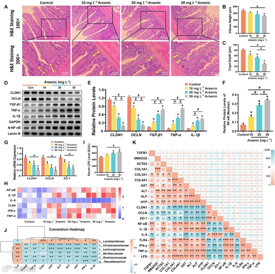
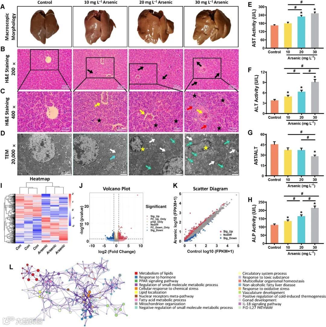
图1. 砷处理对鸡肝脏组织学的影响及肝脏转录组分析的改变
研究发现,砷暴露导致鸡肝脏功能严重受损,尤其是引发严重的肝脏纤维化,同时改变了回肠微生物组的构成,破坏了鸡的肠道屏障,进而促使肠道源性脂多糖通过门静脉循环转移,加重肝脏损伤。宏观观察显示肝脏颜色变浅、质地脂肪化;HE染色显示肝索排列紊乱、细胞间隙增大、炎性细胞浸润增强。透射电镜下可见线粒体水肿、嵴断裂、核膜模糊等超微结构损伤。血清生化结果显示AST、ALT、ALP活性升高,AST/ALT比值下降,提示肝功能受损。转录组分析揭示在30 mg/L砷处理组中有363个差异表达基因,主要富集于脂质代谢、有毒应激、脂肪酸代谢等信号通路,表明肝细胞在转录水平发生显著应答。
砷暴露显著肝纤维化并破坏氧化还原平衡
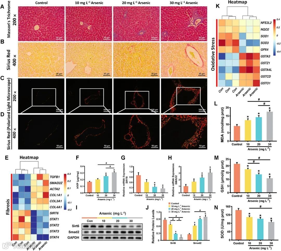
图2.砷处理诱导鸡肝脏纤维化并影响氧化还原平衡
不同剂量的砷暴露导致鸡肝脏出现不同程度的纤维化病变。Masson三色染色和Sirius红染色显示,砷暴露组肝脏中胶原纤维明显增多。此外,肝脏中羟脯氨酸(HYP)含量显著升高,表明砷暴露加剧了肝脏纤维化程度。氧化应激是砷暴露引发肝脏损伤的重要机制之一。研究发现,砷暴露显著下调了抗氧化应激反应基因的表达,同时上调了谷胱甘肽S-转移酶(GST)基因家族的表达,表明抗氧化防御能力减弱。
砷暴露引发肝脂肪变性并干扰胆固醇与胆汁酸代谢
图3.砷处理导致鸡脂肪变性,扰乱胆固醇和胆汁酸合成,并诱导线粒体动力学紊乱和凋亡
慢性砷摄入引发鸡肝脂质代谢异常。血清中TBA、TG、TCHO、LDL浓度升高,HDL降低。油红O染色显示肝内脂滴明显堆积,证实脂肪变性。转录组揭示脂代谢基因如PPARG、FABP6、CD36、FASN等表达显著变化。胆固醇与胆汁酸合成关键酶HMGCR、SQLE、CYP7A1表达升高,ABCB11转运蛋白表达也增强。此外,线粒体动力学相关基因如OPA1、DNM1L异常表达,BCL2/BCL9抗凋亡基因下调,CASP6/CASP7上调。TUNEL染色显示凋亡细胞显著增多,提示肝细胞经历线粒体功能障碍及程序性死亡。
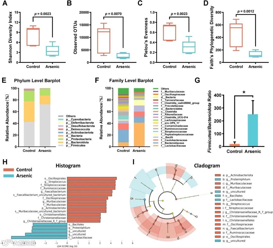
砷暴露显著改变鸡回肠菌群结构与多样性
图4.砷处理扰乱鸡回肠的肠道菌群组成
通过16S rRNA测序揭示砷处理对肠道菌群造成显著干扰。Alpha多样性分析显示Shannon指数、Pielou均匀度、Faith谱系多样性和观测OTU数均显著下降。在分类水平上,砷暴露升高了Firmicutes/Bacteroidota比例,表明菌群失调。LEfSe分析显示有益菌如Christensenellaceae、Muribaculaceae、Ruminococcaceae与Faecalibacterium显著减少,而潜在致病菌如Proteiniphilum和Lactobacillaceae显著上升。这些变化提示肠道微生态结构发生剧烈重塑,影响肠肝信号传递。
砷暴露损害肠道结构、屏障功能并引发炎症反应
图5.砷处理诱导鸡肠道损伤
砷处理导致鸡回肠结构明显破坏。HE染色下可见绒毛变短、隐窝变浅,组织结构紊乱。qPCR与Western blot均显示紧密连接蛋白OCLN、CLDN1、ZO-1表达下降,表明屏障功能受损。血清LPS水平升高,提示肠源性毒素渗透入血。炎症通路如NF-κB、TLR4、TNF-α、IL-1β、IFN-γ等表达上调。相关性分析表明肠道菌群结构变化(如Faecalibacterium减少)与肝纤维化、炎症因子升高、LPS积聚高度相关,进一步确证肠-肝轴在砷毒性中的关键作用。
血清代谢组分析揭示胆汁酸代谢紊乱与毒性物质积聚
图6.砷处理诱导鸡血清代谢组改变
LC-MS代谢组学分析显示,砷处理引起鸡血清代谢物显著改变。PCA与OPLS-DA清晰区分砷组与对照组代谢谱。DMA(二甲基砷酸盐)作为砷代谢终产物显著积累。原发性胆汁酸CDCA、GCA浓度升高,次级胆汁酸UDCA、LCA下降,提示肝合成增强、肠道转化能力下降。这些变化与肠道中Ruminococcaceae和Lachnospiraceae等脱羟化菌群减少密切相关。图中还提供砷通过肝-肠轴造成持续性毒性的机制示意图,强化了代谢毒性与菌群-肝脏互作的研究价值。
研究意义
本研究系统揭示了慢性无机砷暴露通过破坏“肝-肠-菌群”轴引发鸡只多器官毒性损伤的机制,填补了禽类环境毒理学领域在该方面的研究空白。通过整合转录组、代谢组和16S rRNA测序等多组学技术,全面解析了砷暴露诱导的肝纤维化、肠道菌群失衡、胆汁酸代谢紊乱及肠屏障功能破坏等多层次生理病理变化,展现了从分子到系统层面的毒理效应。该研究不仅为理解环境污染物对动物健康的系统性影响提供了新视角,也对禽类养殖安全和人类长期饮水中砷污染的健康风险评估具有重要参考价值。此外,研究中发现的关键靶点如SIRT6、CYP7A1及益生菌减少等,为未来开发基于调控肠道微生态或胆汁酸代谢的干预策略提供了理论依据和潜在方向。

