大家上午好!今天小编和大家分享一篇23年3月发表在Aging(Albany NY)(IF:5.682)杂志的文章《Single cell sequencing analysis constructed the N7-methylguanosine (m7G)-related prognostic signature in uveal melanoma》。作者基于TCGA和GEO数据库,利用单细胞和WGCNA分析了m7G相关基因在葡萄膜黑色素瘤中的预后价值,并探索了与免疫微环境之间的关系。对于该思路有兴趣的老师可以与我们联系,方法适用于其他疾病。
背景:
葡萄膜黑色素瘤(Uveal melanoma,UVM)是成人中最常见的眼内恶性肿瘤。UVM一旦进入晚期,尤其是当涉及血行转移时,可能会危及生命。不幸的是,由于症状的潜伏期长,大量患者无法获得适当的治疗,尤其是在低收入和中等收入国家。因此,改善UVM患者的预后,寻找新的生物标志物是亟待解决的问题。
N7-甲基鸟苷(m7G)是真核生物中常见的mRNA、tRNA、rRNA和lncRNA 转录后修饰,在细胞代谢和活力中起着不可或缺的作用。最近,在各种类型的恶性肿瘤(例如肝内胆管癌)的tRNA中发现m7G修饰,这与患者生存的不良结果有关。因此,找到具有潜在临床相关性的m7G基因及其相关机制在UVM领域的基础研究中变得越来越重要。然而,尚未在UVM中构建和验证与m7G相关的预后模型。此外,与UVM单细胞测序分析相关的研究较少。
方法:
1,R包“Seurat”对剔除不符合标注的数据;
2,UMAP对单细胞数据进行降维;
3,KNN对细胞进行聚类;
4,“PercentageFeatureSet”函数计算细胞中m7G基因百分比;
5,ssGSEA计算细胞的m7G分数;
6,WGCNA分析与m7G表型相关的模块基因;
7,TIMER和QUANTISEQ算法免疫浸润分析;
8,ROC曲线分析;
9,R包“rms”构建列线图;
10,细胞培养、转染和RT-qPCR;
11,细胞增殖试验;
12,伤口愈合试验;
13,Transwell试验。
研究结果:
1.单细胞分析

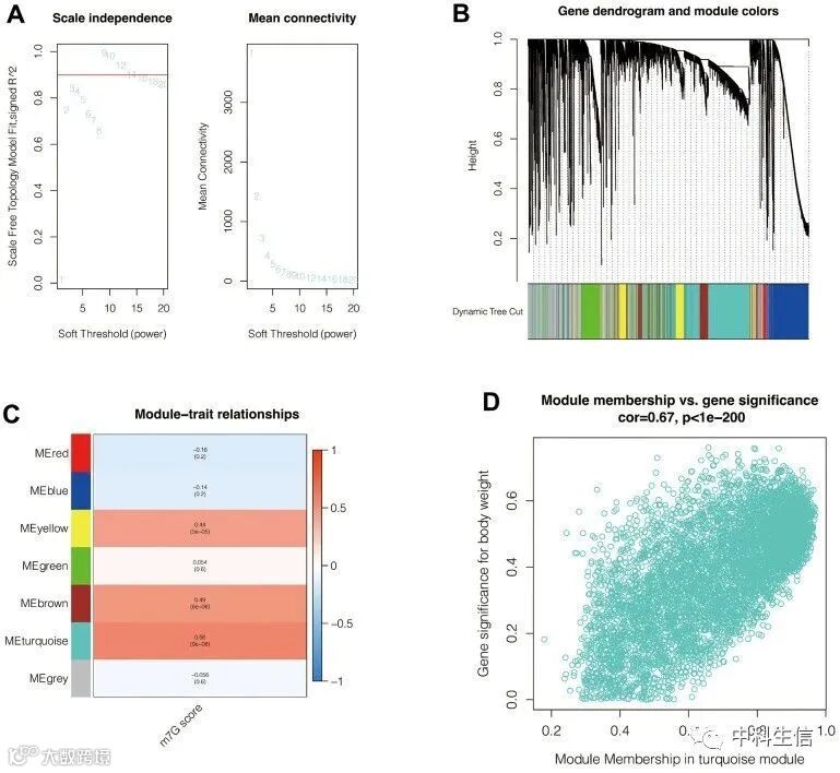
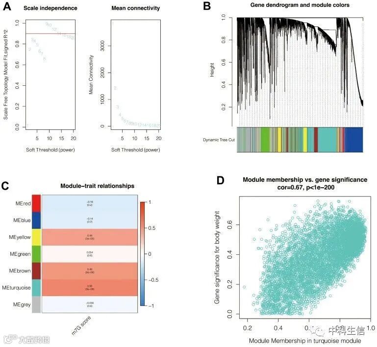
2.WGCNA分析与m7G表型相关的模块基因
首先通过ssGSEA分析计算每个细胞的m7G表型的富集分数(m7G分数)。为了进一步搜索与m7G表型相关的基因,进行了WGCNA分析。当设置软区阈值达到9时,R2> 0.8,表明数据符合幂律分布,适合WGCNA分析。此外,随着软域值的增加,平均连通性波动很小。所有的基因都被集中到六个非灰色模块中,发现在这些模块中,绿松石模块与m7G分数的相关性最高,R = 0.56且p < 0.001。基因和表型之间的相关系数为 0.67,p <0.001。因此,选择了绿松石模块中的5757个基因,并将其纳入后续分析。

3.预后模型构建
将单细胞数据分析获得的1153个基因与上述WGCNA分析获得的基因相交后,共获得355个基因。最终,确定了315个基因适合进一步分析。然后,进行单变量cox分析以过滤与预后相关的基因。发现45个基因具有显著的预后价值 (p < 0.05)。随后,在TCGA数据集中,使用LASSO回归方法进一步筛选与预后相关的基因。当最佳Lambda为0.055时,共获得8个与UVM预后显著相关的基因,CTSF、PAG1、TFAP2C、SAMD4A、DNAJA4、SRRM2、NDUFA13和CHCHD10基因被纳入预后特征。风险评分公式如下:
Risk Score=0.282∗TPMDNAJA4+0.196∗TPMPAG1+0.159∗TPMCHCHD10+0.048∗TPMTFAP2C+0.024∗TPMNDUFA13+(-0.223)∗TPMSRRM2+(-1.058)∗TPMCTSF

根据风险评分的中值,将训练集中的所有患者分为高风险组和低风险组。高风险组的结果明显较差,模型预测患者 1、2、3、5 年死亡率的ROC曲线下面积 (AUC) 分别为 0.845、0.819、0.835 和 0.894。此外,该模型可以精确预测验证集(GSE84976数据集)中UVM患者的结果。高风险组患者预后较差,模型预测3、4、5年ROC曲线下面积分别为0.823、0.742、0.882。PCA分析进一步揭示了两组患者在训练集和验证集中存在差异。
4.风险评分和免疫浸润以及免疫检查点分析之间的相关性
进一步分析了高风险组和低风险组之间的肿瘤免疫微环境。使用多种方法进行肿瘤免疫浸润分析,绘制热会展示,表明两组之间免疫细胞分布显著不同。此外,使用Wilcoxon 检验比较了之前研究人员认可的79个免疫检查点基因的表达,与低风险组相比,高风险组肿瘤坏死因子和白细胞抗原基因的表达水平均增加。

5.肿瘤突变分析
在高风险组中,突变前5位的基因分别为GNA11、GNAQ、BAP1、SF3B1、C3。然而,在低风险组中,前五个基因是GNA1、SF3B1、GNA11、EIF1AX和BAP1。常见的突变基因是GNA11和BAP1。有研究表明基因GNAQ突变是Gq通路的经典改变,在高风险人群中更常见,这意味着预后特征与Gq通路存在潜在相关性。

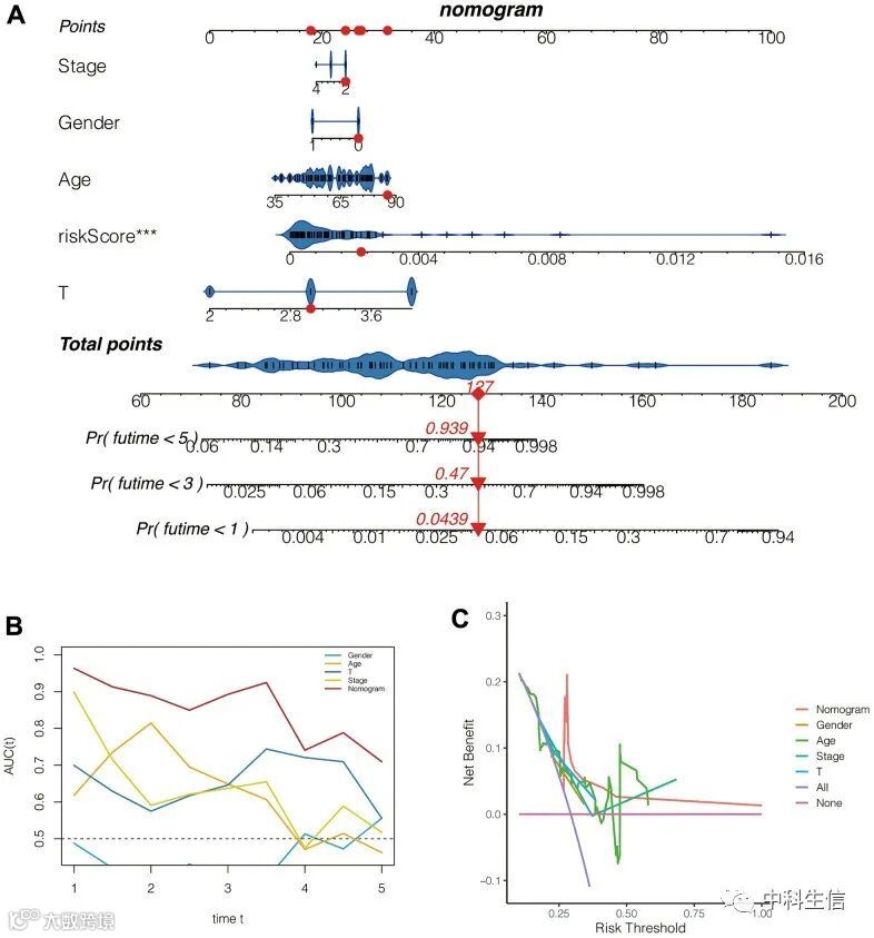
6.列线图构建
患者TCGA-VD-AA8N的1、3、5年病死率分别为0.0439、0.47、0.939。ROC的C指数为0.849 95%CI:(0.771, 0.928),表明此列线图在评估患者预后方面具有很高的准确性。连续预后ROC分析发现列线图评价患者预后的ROC曲线下面积均在0.8以上,高于其他临床特征。此外,患者根据列线图进行的临床干预比性别、年龄、肿瘤大小、分期等其他临床特征更有利于患者。

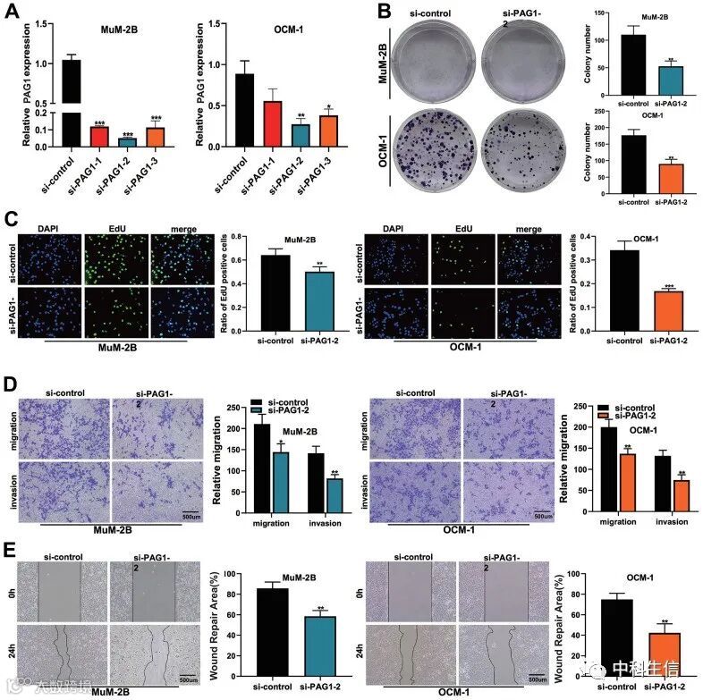
7.体内研究验证基因PAG1的致癌潜力
为了进一步验证之前构建的风险模型的稳健性,使用体内实验来验证UVM患者特征模型中基因PAG1的致癌作用。因为PAG1的过表达可以最显著地提高之前构建的模型的风险评分,所以在mRNA水平上进行遗传操作。首先,发现转染siRNA后,在3种变异细胞系中PAG1基因的表达被显著抑制。细胞增殖实验显示,敲除PAG1基因后,MUM-2B和OCM-1细胞系的增殖率明显降低。划痕和创面愈合实验显示,敲除PAG1基因后,MuM2B细胞和OCM-1细胞的迁移能力明显降低。此外,transwell实验显示,敲除PAG1后,通过transwell板迁移的细胞数量显著减少。总的来说,这些结果表明PAG1基因在UVM细胞系的增殖和迁移中起着至关重要的作用。



