图1 本研究思维图
Highlights:
1、创新构建GPCR-TME联合分类器,将胃癌患者分为4个预后亚组,为精准分层提供新工具。
2、基于多队列数据构建并验证预后模型,3-7年总生存预测AUC达0.733-0.821。
3、揭示高GPCR组富集ECM-受体通路、高TME组富集细胞因子-受体通路,且CD8+T/B细胞为GPCR高表达关键细胞。
4、GPCR-TME分类器可区分ICB治疗响应人群,GPCR低/TME高亚组响应率达49%。
qRT-PCR在临床样本中验证4个关键基因高表达,为临床转化奠定基础。
背景
胃癌作为全球高发癌种,治疗后预后差异特别大,有的患者术后能长期生存,有的却很快复发。过去医生主要靠肿瘤大小、是否转移这些“表面特征”判断预后,但忽略了肿瘤内部的“隐形玩家”:比如G蛋白偶联受体(GPCR,细胞表面的“信号接收器”,能调控细胞生长、转移)和肿瘤微环境(TME,肿瘤周围的免疫细胞、基质细胞等“邻居”)。
研究团队发现,GPCR乱开会让肿瘤更“凶”,而TME里的免疫细胞能帮着对抗肿瘤,但这俩“玩家”怎么配合影响胃癌预后,之前没人说清楚。所以他们就想:把GPCR和TME结合起来分析,会不会找到更准的预后指标,还能帮着判断患者对免疫治疗的反应?
研究结果
第一步:先找“关键基因”和“关键免疫细胞”
研究团队先从公共数据库里扒了数据——包括TCGA的407例胃癌样本、GEO的57例样本,还有2例胃癌组织的单细胞测序数据。
首先做“差异表达分析”,对比胃癌组织和正常组织里GPCR相关基因的表达,一下子找出了209个“异常基因”(145个在胃癌里变多,64个变少)。
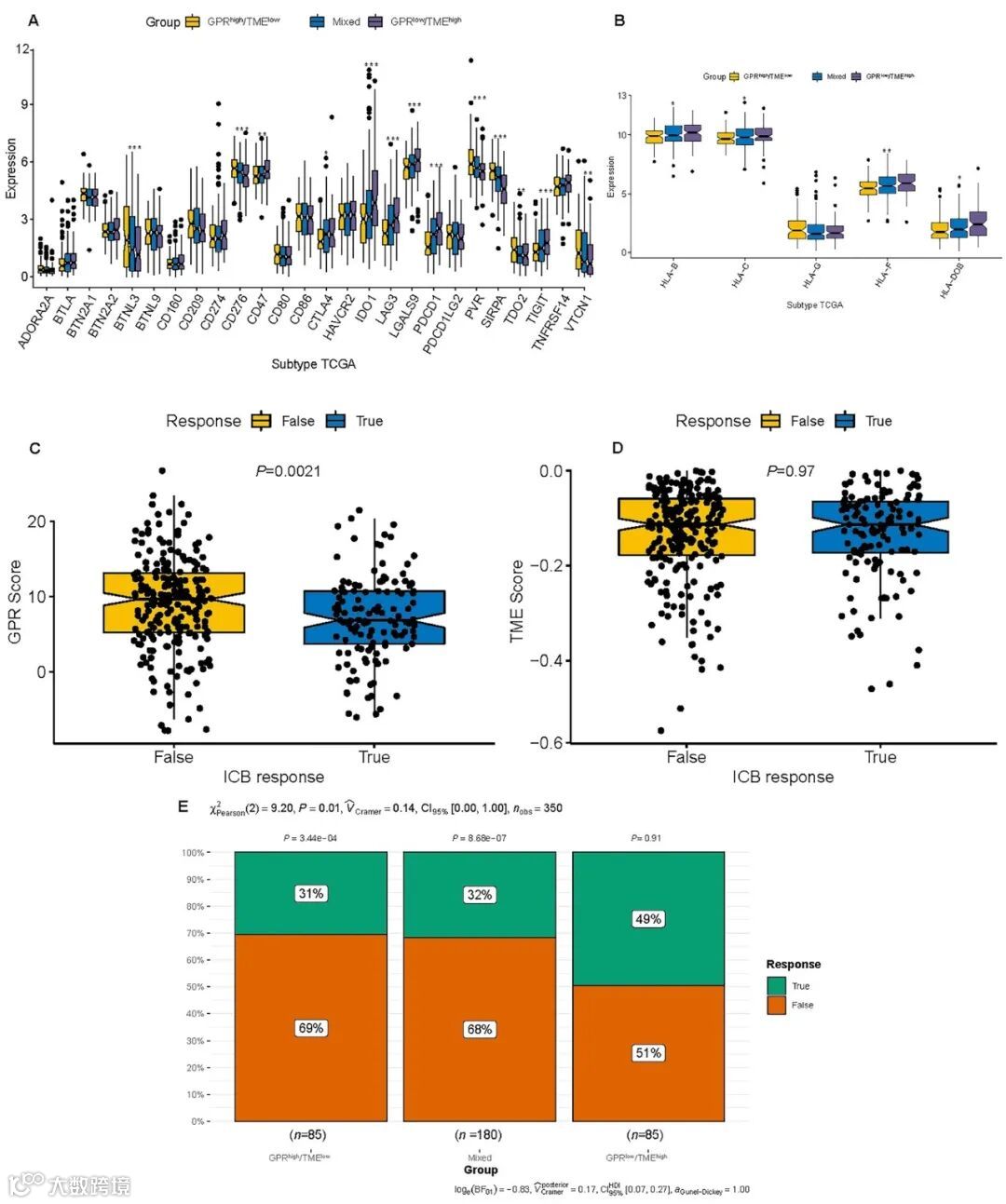
接着用CIBERSORT算法“算”出样本里20种免疫细胞的比例,发现其中11种免疫细胞和患者survival密切相关(比如CD8+T细胞多的患者,预后往往更好)。然后通过一系列统计方法(单/多因素Cox回归、LASSO回归)“筛”掉没用的基因和细胞,最后留下14个GPCR相关基因和11种TME免疫细胞——这就是构建预后模型的“核心材料”(图2)。
第二步:建一个“GPCR-TME分类器”,把患者分好坏
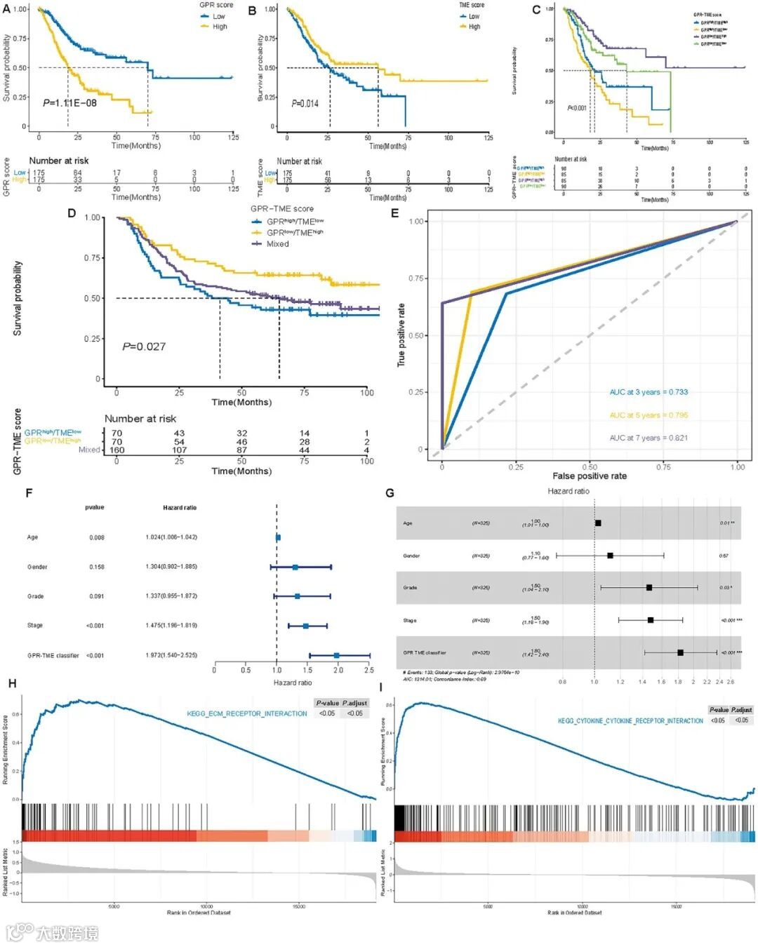
有了核心基因和免疫细胞,研究团队没直接建传统模型,而是搞了个“创新操作”:把GPCR的“活性分数”和TME的“免疫分数”结合,建了个“GPCR-TME分类器”,把胃癌患者分成4个亚组:
GPCR低/TME高:预后最好,患者活的时间最长;
GPCR低/TME低、GPCR高/TME高:预后中等;
GPCR高/TME低:预后最差,复发风险最高。
为了证明这个分类器靠谱,他们还在独立的GEO样本里验证——结果一样!而且用这个分类器预测患者3年、5年、7年的生存情况,AUC(预测准确率)能到0.733-0.821,比传统的临床指标准多了~(图3)
第三步:搞清楚“为什么这4个亚组预后不一样”
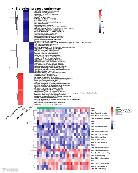
光分了组还不够,得知道背后的原因。研究团队做了“功能富集分析”,发现:
GPCR高的组:细胞外基质(ECM)-受体相互作用通路特别活跃——ECM就像肿瘤的“保护伞”,会帮肿瘤转移、耐药;
TME高的组:细胞因子-受体相互作用通路更活跃——细胞因子是免疫细胞的“信号弹”,能召唤更多免疫细胞来杀肿瘤(图3,补充图4)。
还用上了单细胞测序数据“看细节”:发现CD8+T细胞和B细胞这两种免疫细胞,是GPCR表达最高的细胞;而且GPCR高的免疫细胞簇,和肿瘤细胞之间“交流频繁”——这可能就是GPCR高的患者预后差的原因:免疫细胞被肿瘤“策反”了(图4,补充图5)!
第四步:看看这个分类器能不能指导治疗
现在免疫治疗(比如PD-1抑制剂)是胃癌治疗的热点,但不是所有患者都有效。研究团队用“TIDE模型”预测患者对免疫治疗的反应,发现:
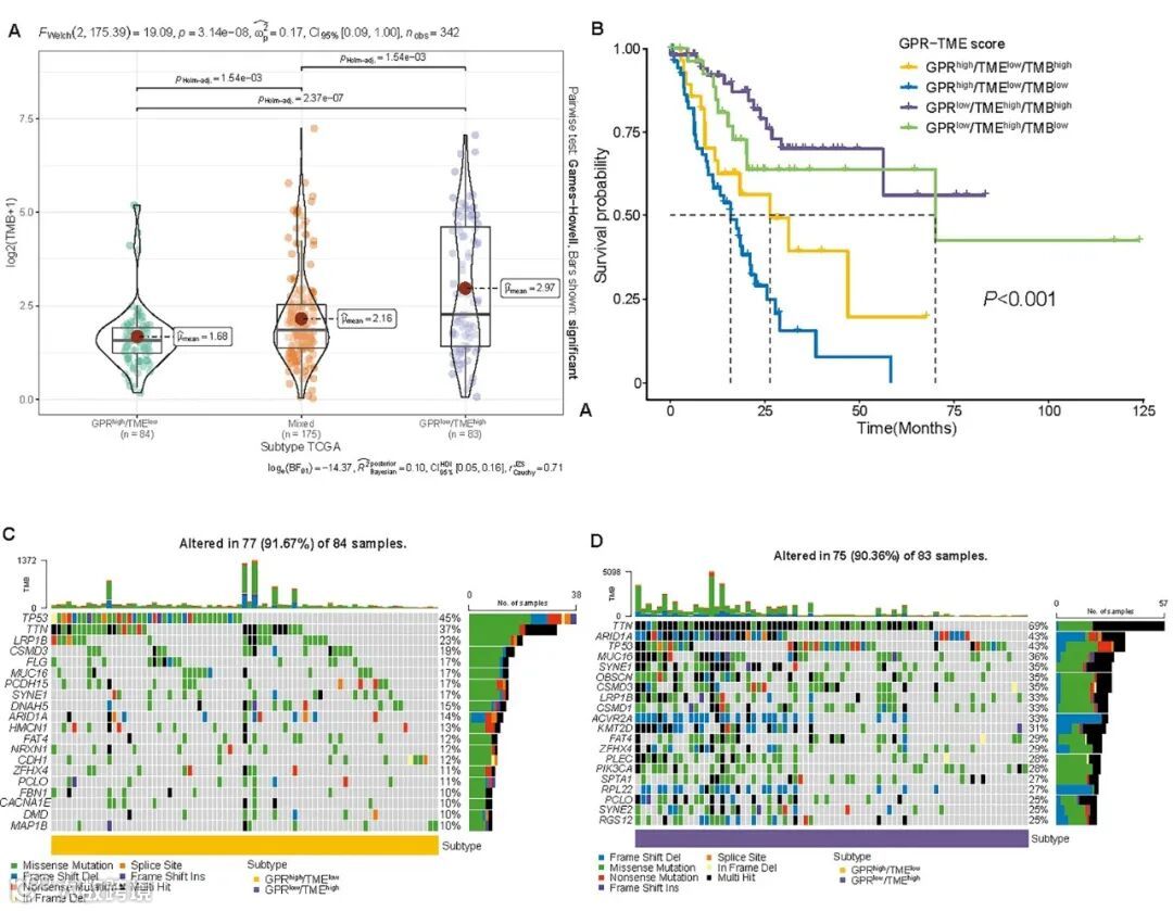
GPCR低/TME高的患者:49%都对免疫治疗有反应;
GPCR高/TME低的患者:只有31%有反应。
还发现GPCR高/TME低的组,TP53基因突变率更高(TP53是“抑癌基因”,突变了肿瘤会更凶);而GPCR低/TME高的组,肿瘤突变负荷(TMB)更高(TMB高的患者,免疫治疗往往更有效)——这就给医生提了个醒:以后可以用这个分类器帮患者选治疗方案(图5和图6)!
第五步:用临床样本验证,让结果更靠谱
最后一步是“落地验证”:研究团队找了10例胃癌患者的肿瘤组织和正常组织,用qRT-PCR(一种实验室常用技术)检测之前发现的4个关键GPCR基因(CXCR4、LPAR2、FZD2、APLNR)——结果和数据库分析一样:这4个基因在胃癌组织里确实表达更高(图7)!
这就说明,这些发现不是“纸上谈兵”,以后可能真的能用来帮医生判断预后、选治疗方案~
小白们照着这个思路走,说不定下一篇7分+就是你!

