今天小编要和大家分享的这篇文章是2025年11月7日发表在Experimental & Molecular Medicine(中科院一区Top,IF=12.9)上的文章期刊上的文章《Single-cell transcriptomics of the myeloid milieu reveals an angiogenic niche in triple-negative breast cancer》。DOI:10.1038/s12276-025-01571-5
题目:单细胞转录组学分析髓系微环境揭示了三阴性乳腺癌中的血管生成生态位
摘要:
三阴性乳腺癌(TNBC)因缺乏有效的治疗靶点,预后极差。肿瘤微环境中的髓系细胞(如中性粒细胞和巨噬细胞)在肿瘤进展中发挥关键作用,但其在TNBC中的具体组成、功能及空间分布尚不明确。传统的髓系细胞靶向治疗对其高度异质性的认知不足。
为阐明这一髓系微环境,研究整合了内部和公共的单细胞RNA测序数据。检测到多种中性粒细胞和单核-吞噬细胞亚型,并描绘了它们的发育轨迹和功能。特别值得注意的是VEGFAhi中性粒细胞和SPP1hi巨噬细胞()亚型,它们表现出促肿瘤功能,包括血管生成。空间转录组学揭示,它们在缺氧区域与上皮癌细胞和APLNhi内皮尖细胞共定位,形成血管生成生态位。此外,SPP1hi巨噬细胞富集的TNBC患者预后不良,而在同时表现出大量VEGFAhi中性粒细胞的患者中,这一预后更为恶化。这些亚型也在多种小鼠TNBC模型中得以保留。这项对TNBC中髓系群体的全面分析揭示了VEGFAhi中性粒细胞与SPP1hi巨噬细胞之间先前未被充分表征的相互作用,阐明了它们在形成血管生成生态位中的贡献。
研究方法:
1.单细胞RNA测序:对人类三阴性乳腺癌患者的肿瘤组织和配对的癌旁正常组织进行分析,构建了全面的髓系细胞图谱。
2.流式细胞术和细胞分选:用于验证scRNA-seq发现的细胞亚群,并进行后续的功能实验。
3.多重免疫荧光/免疫组化:在组织原位确认特定细胞亚群的空间定位、丰度及其与血管的邻近关系。
4.体外功能实验:使用共培养体系,验证特定巨噬细胞亚群对血管内皮细胞功能(如成管)的影响。
5.小鼠模型:在小鼠TNBC模型中,通过抗体介导的细胞清除、基因敲低等方法,在体内验证特定细胞亚群和分子通路的功能。
6.生物信息学分析:包括细胞聚类、轨迹推断、差异表达分析、细胞间通信分析等,以预测关键的调控网络和配体-受体对。
研究结果:
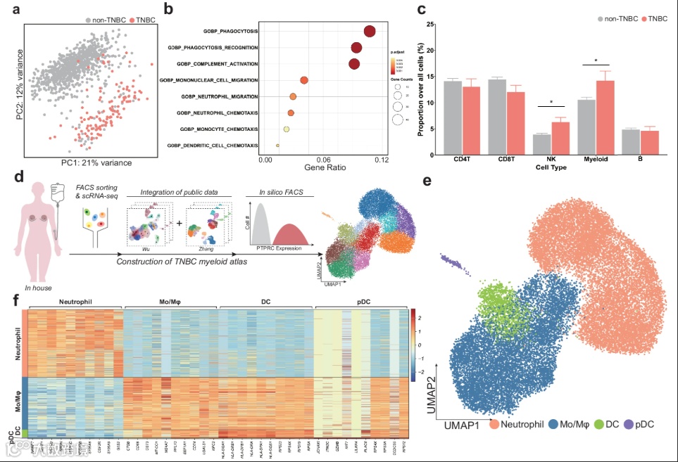
(一)比较TNBC与非TNBC凸显了髓系细胞的重要性
图1 比较TNBC与非TNBC凸显了TNBC中髓系群体的重要性
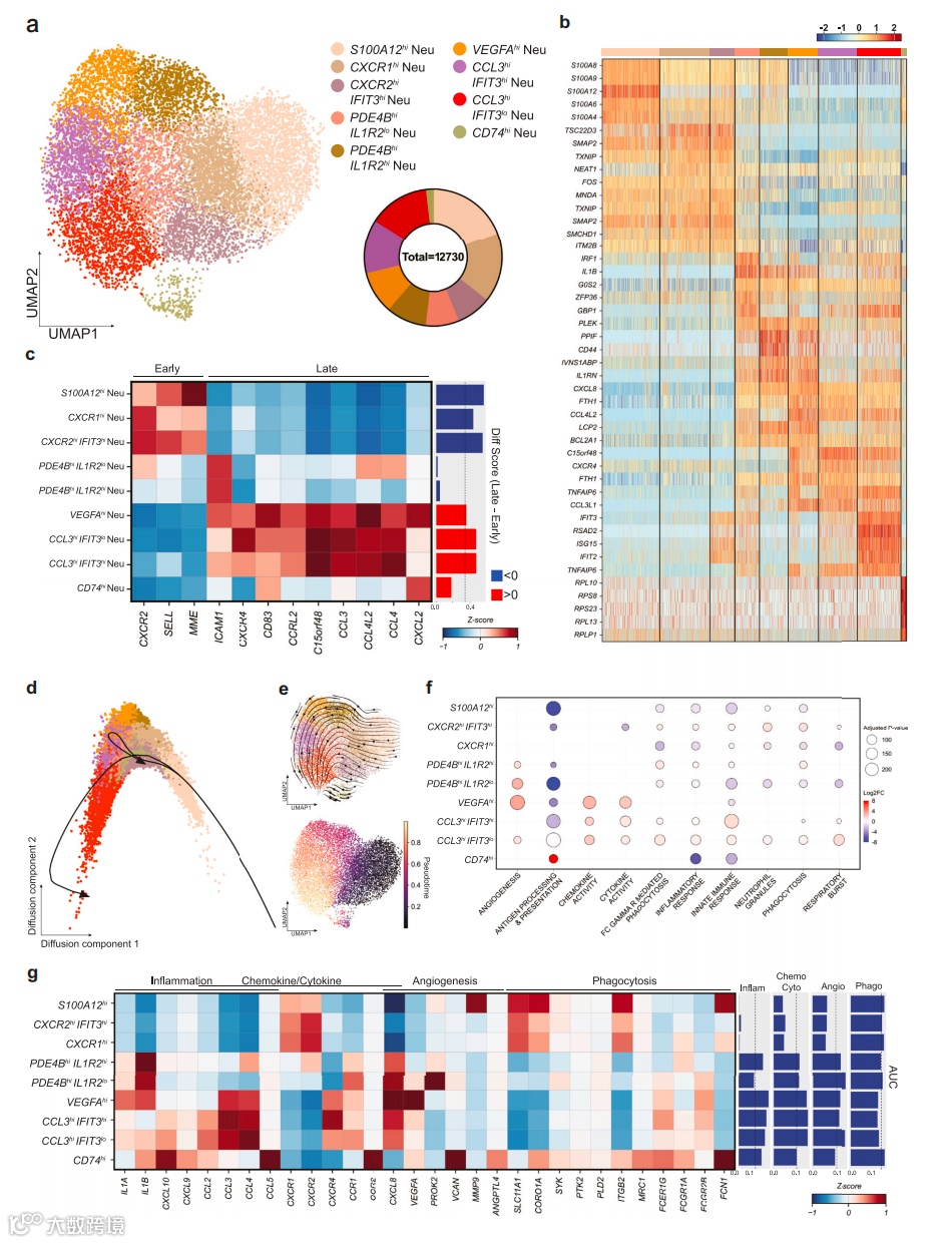
(二)肿瘤内中性粒细胞分析显示发育和功能的异质性
对中性粒细胞亚聚类得9种亚型,包括早期浸润亚群和晚期功能亚群。轨迹分析显示其从S100A12hi向CCL3hi及CD74hi等亚群分化的路径。功能分析发现VEGFAhi亚型富集血管生成通路。轨迹分析表明,中性粒细胞在浸润肿瘤后会经历一个从早期阶段向晚期阶段重编程的分化过程。三种早期中性粒细胞亚型在中性粒相关通路中表现出更高的吞噬活性和富集,而晚期亚型则表现出更强的趋化因子分泌、血管生成和抗原呈递等功能(CD74hi与其他晚期亚型不同,表现出较低的趋化因子、细胞因子、炎症和血管生成功能水平)。
图2 肿瘤内中性粒细胞亚型在谱系和功能上表现出异质性
(三)瘤内单核细胞和巨噬细胞表现出高度异质性和多样化的起源
图3 TNBCs中的单核细胞和巨噬细胞表现出不同的谱系,分别以炎症和代谢应激为特征。
(四)SPP1hi Mφ定位于缺氧微环境并与周围癌细胞积极相互作用
图4 SPP1hiMφs与缺氧生态位中的癌细胞共定位,而其他巨噬细胞亚组则定位于血管
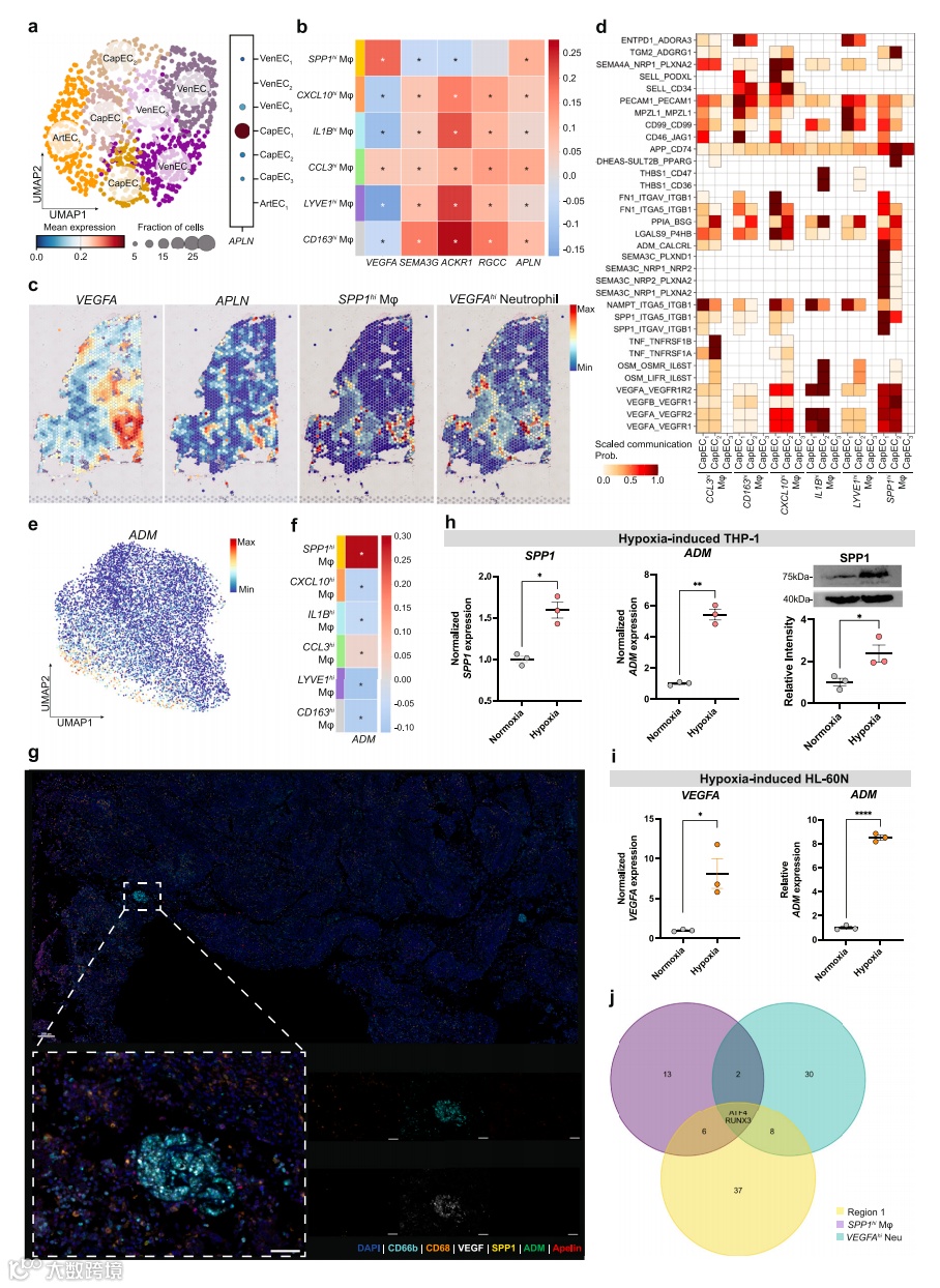
(五)SPP1hi Mφ与APLNhi尖端细胞和VEGFAhi中性粒细胞共定位,形成血管生成微环境
揭示了TNBC中一种由SPP1hi Mφ、VEGFAhi中性粒细胞与APLNhi尖端细胞共同构成的血管生成生态位。细胞通讯分析表明,SPP1hi Mφ通过ADM信号,而VEGFAhi中性粒细胞通过VEGF信号,共同调节APLNhi尖端细胞的活动。转录因子分析和体外实验进一步证实,缺氧诱导的转录因子ATF4是驱动这两种髓系细胞表达促血管生成因子的关键上游调控者。
图5 SPP1hi Mφ与VEGFAhi中性粒细胞和APLNhi尖端细胞一起驻留在缺氧微环境中并促进血管生成
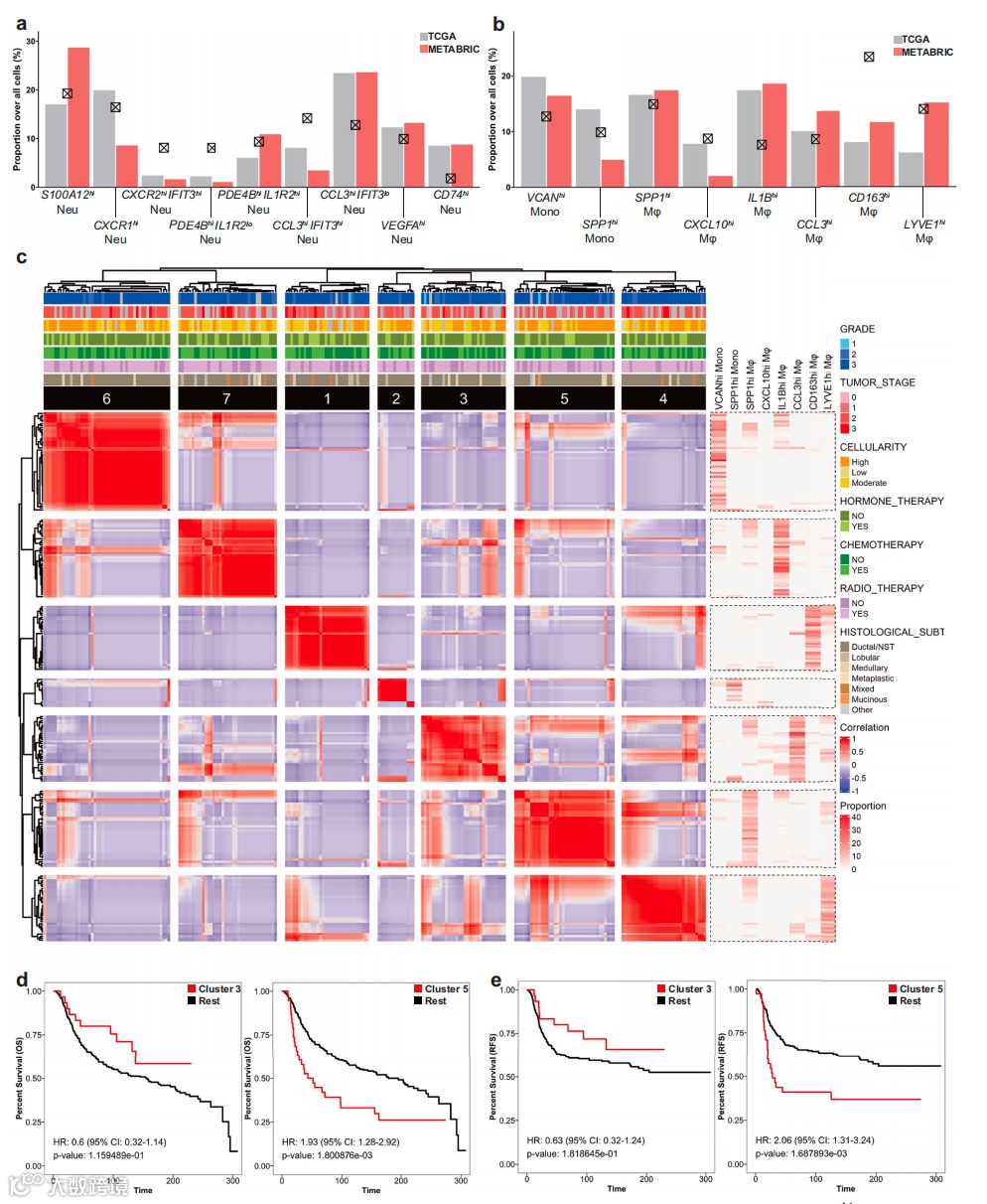
(六)Bulk反卷积在临床数据集中验证了髓系亚型,并实现了揭示这些亚型临床意义的分层
图6 Bulk反卷积根据髓系亚型比例对患者进行分层,并显示SPP1hiMφ具有临床促肿瘤活性
(七)功能验证:受损的TNF和IFNG表达影响视网膜对青光眼损伤的易感性
研究证实,在多种小鼠TNBC模型中均存在与人类高度保守的SPP1hiMφ亚群(mMφ1),该亚群同样富集缺氧和糖酵解通路。通过分析公开数据集发现,环磷酰胺治疗能特异性重塑肿瘤髓系环境,显著减少该促肿瘤SPP1hiMφ亚群的比例。这一发现揭示了环磷酰胺潜在的新作用机制,并为靶向该保守性促肿瘤巨噬细胞亚群提供了转化研究依据。
图7 鼠源TNBC模型中的巨噬细胞亚型与人类对应亚型存在重叠
结论:
本研究系统揭示了三阴性乳腺癌中存在一个由SPP1hi巨噬细胞和VEGFAhi中性粒细胞组成的促血管生成髓系细胞亚群,它们与APLNhi内皮尖端细胞在缺氧区域共定位,通过ADM-CALCRL和VEGF信号通路形成独特的血管生成生态位。这些髓系亚群的富集与患者不良预后显著相关,且在多种小鼠TNBC模型中保守存在。该发现不仅突破了传统M1/M2二分法的认知局限,为TNBC预后评估提供了新的生物标志物,更重要的是为开发靶向肿瘤血管生成生态位的治疗策略奠定了坚实的理论基础。

