今天小编和大家分享一篇25年11月发表在Journal of Translational Medicine(IF:7.5)期刊的文章《A macro-micro-macro radiogenomic framework identifies FIBCD1 as a key immune-modulating biomarker in breast cancer宏观-微观-宏观放射基因组框架将FIBCD1确定为乳腺癌中关键的免疫调节生物标志物》。
1.预后模型的构建与验证
2.转录组亚型与免疫浸润相关的生物学差异
3.风险评分与药物敏感性的关联
4.FIBCD1与存活率之间的因果关系
5.FIBCD1与肿瘤炎症蛋白的关联
6.FIBCD1与关键放射电台特征的关联
乳腺癌是全球女性中最常见的恶性肿瘤。尽管外科手术、化学治疗、放射治疗及内分泌治疗已取得诸多进展,但乳腺癌高度的异质性仍为其预后评估及个体化治疗带来重大挑战。传统的乳腺癌预后模型主要依赖肿瘤大小、淋巴结受累情况、肿瘤分期等临床及病理特征。然而,这些模型往往无法充分整合分子特征、医学影像数据及其他潜在生物标志物,从而限制了预测结果的准确性与稳定性。
近年来,整合多组学数据用于肿瘤诊断及预后预测已成为研究热点。其中,放射组学可从医学影像中提取高通量的肿瘤宏观特征(如肿瘤形态、纹理及空间异质性等);转录组学分析则深入微观层面,阐明驱动肿瘤发生发展的基因表达模式及分子通路。尽管如此,如何将放射组学的宏观视角与转录组学的微观细节有效结合,构建出高效且具备临床应用价值的预测模型,仍是一项艰巨的挑战。
在前期研究中,基于增强磁共振放射组学特征构建了机器学习模型,成功实现了对乳腺癌患者腋窝淋巴结状态的预测。该研究同时筛选出多组与相关放射组学特征显著关联的候选基因。鉴于腋窝淋巴结状态与患者生存及复发风险密切相关,这些候选基因为后续构建预后模型提供了重要参考。
研究在上述基础上,以放射组学分析为导向筛选出788个候选基因,旨在构建并验证一个全面、精准的乳腺癌预后模型。为突破单层数据建模的局限性,我们开发了一套整合放射组学引导的基因筛选、多组学交互分析及生物学验证的闭环分析流程。该策略致力于搭建肿瘤宏观影像特征与微观分子机制之间的桥梁,进而提升模型的解释能力及临床转化潜力。此外,孟德尔随机化分析的引入从遗传学层面强化了核心基因与临床结局之间的因果推断,进一步提高了模型的可靠性。
整体工作流程详见图1。基于单变量Cox回归分析(P<0.05),从与腋窝淋巴结(ALN)负荷相关的候选基因中,初步筛选出13个与总生存期(OS)显著相关的基因(图2B)。在TCGA-BRCA队列中,构建了101种模型组合,并在GSE20685队列中进行验证以实现稳健的基因筛选(图2A)。最终采用XGBoost-Cox算法训练预后模型,计算得出风险评分(RiskScore)。为评估所选基因在模型中的重要性,我们进行了SHAP分析,可视化呈现了10个基因中每个基因对模型预测结果的贡献度(图2C)。
为验证放射组学引导基因筛选的必要性,通过重复试验,将放射组学引导的基因集与随机抽取的788个基因的模型性能进行对比。在TCGA和GEO GSE20685两个队列中,随机基因集的一致性指数(C-index)均持续低于放射组学引导的基因集,这进一步证实了放射组学引导基因筛选策略的价值。
以TCGA队列中RiskScore的最佳临界值进行分层绘制的Kaplan-Meier生存曲线(对数秩检验,P<0.001,图2D),在GSE20685队列中得到验证(对数秩检验,P<0.001,图2E)。时间依赖性ROC分析显示,TCGA队列中1年、3年、5年总生存期的曲线下面积(AUC)分别为0.840、0.739和0.707(图2F);GSE20685队列中则分别为0.883、0.765和0.737(图2G)。
单变量Cox回归分析表明,RiskScore、年龄及肿瘤分期与总生存期显著相关(图2H);多变量Cox回归分析进一步证实,这三项指标均为预后的独立预测因子(P<0.001,图2I)。此外,时间依赖性ROC分析显示,RiskScore的预测效能优于传统临床指标(图2J)。研究还构建了整合RiskScore、年龄及肿瘤分期的列线图,用于总生存期的预测(图2K)。
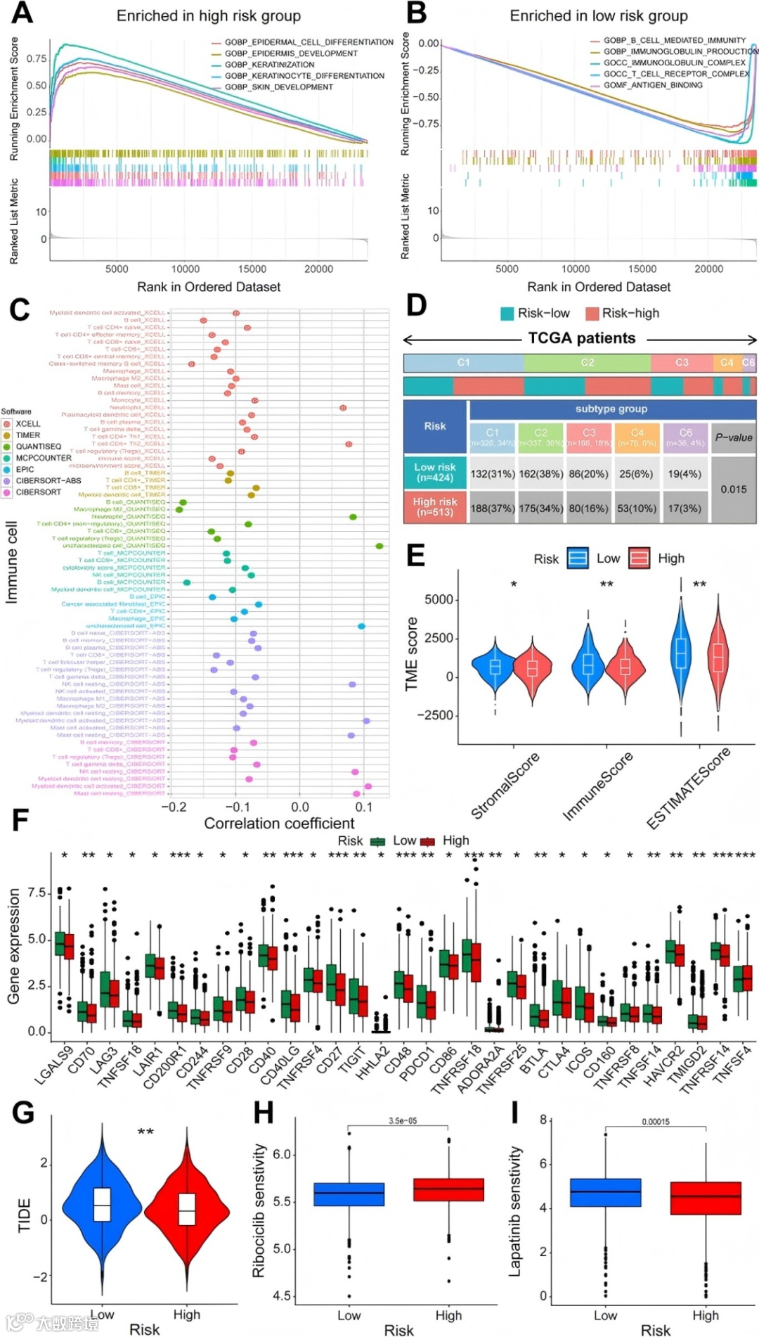
GO功能富集分析显示,高风险组在表皮细胞分化、角质化等通路中显著富集,这些通路均与细胞分化及组织发育过程相关(图3A);与之相反,低风险组则在适应性免疫应答及免疫调节相关通路中显著富集(图3B)。
免疫浸润分析结果显示,在7种免疫浸润分析算法中,RiskScore均与T细胞、B细胞呈负相关(图3C)。免疫亚型分析(图3D)表明,低风险患者更易表现为γ-干扰素(IFN-γ)主导的免疫表型(C2亚型),而高风险患者则多为促炎因子高表达的亚型(C1亚型)。
进一步的肿瘤微环境评分(基质评分StromalScore、免疫评分ImmuneScore、估算评分ESTIMATEScore)结果显示,高风险组的基质评分和免疫评分均显著升高,提示其肿瘤微环境呈免疫抑制性及促肿瘤特性,这可能是导致其临床预后不良的潜在原因(图3E,均P<0.05)。此外,低风险组的免疫检查点分子表达水平及肿瘤免疫功能障碍与排斥评分(TIDE)均更高(图3F、3G),表明低风险患者可能从免疫治疗中获益更多。
药物敏感性分析中,发现多种化疗药物的预测半数抑制浓度(IC50)与RiskScore分层显著相关(P<0.001)。值得注意的是,在乳腺癌治疗中广泛应用或研究的药物——瑞博西尼(Ribociclib),在高风险患者中表现出显著更高的IC50值,提示该类患者可能对瑞博西尼存在耐药性(图3H);而拉帕替尼(Lapatinib)在低风险患者中的IC50值更高,表明低风险组对该药物的敏感性较低(图3I)。
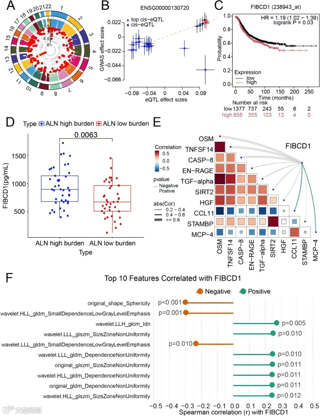
孟德尔随机化分析结果显示,FIBCD1被鉴定为与乳腺癌预后相关的潜在风险基因(图4A、4B)。Kaplan-Meier生存曲线进一步证实,FIBCD1低表达与更长的总生存期相关(对数秩检验,P=0.03,图4C)。
酶联免疫吸附试验(ELISA)结果显示,腋窝淋巴结高负荷患者外周血中FIBCD1蛋白的表达水平显著升高(P<0.01,图4D),这表明FIBCD1同时也是与腋窝淋巴结负荷相关的潜在风险基因。
从外周血Olink炎症蛋白芯片数据中提取75个免疫相关特征,Spearman相关性分析显示,FIBCD1的表达水平与抑瘤素M(OSM,r=0.69,P<0.001)、肿瘤坏死因子超家族成员14(TNFSF14,r=0.62,P<0.001)、半胱天冬酶8(CASP-8,r=0.61,P<0.001)及转化生长因子-α(TGF-α,r=0.59,P<0.001)呈正相关,而与趋化因子配体11(CCL11,r=-0.40,P<0.001)、单核细胞趋化蛋白4(MCP-4,r=-0.34,P<0.001)呈负相关(图4E)。这些结果提示,FIBCD1作为关键的免疫调节因子,可能参与促进炎症反应的过程。
从磁共振成像(MRI)的每个感兴趣区域中提取9个关键放射组学特征,Spearman相关性分析显示,FIBCD1的表达与肿瘤形态学特征——原始形态球度(original_shape_Sphericity,r=0.31,P<0.05)呈正相关(该指标用于量化肿瘤形态的圆度),而与纹理特征——小波.LLH灰度共生矩阵逆差归一化(wavelet.LLH_glcm_inverse difference normalized, Idn,r=-0.27,P<0.05)呈负相关(该指标用于评估肿瘤内部灰度强度的局部均一性)。值得注意的是,这些放射组学特征与我们此前构建的基于MRI的腋窝淋巴结负荷预测模型中所采用的关键预测因子存在显著重叠(图4F)。
本研究通过创新的“宏观-微观-宏观”放射基因组闭环框架,成功搭建了MRI影像特征与分子机制之间的桥梁,构建出兼顾精准度与临床转化潜力的乳腺癌预后模型。该模型整合的10个共识基因中,FIBCD1被证实为核心枢纽基因——不仅与乳腺癌患者生存期存在明确因果关联,其血浆表达水平可作为腋窝淋巴结负荷的潜在风险指标,还能通过调控OSM、TNFSF14等炎症蛋白参与免疫调节,同时与肿瘤形态圆度、灰度均一性等关键放射组学特征直接联动。此外,研究明确了不同风险组的免疫微环境差异与药物敏感性特征,为临床个体化治疗方案选择提供了数据支撑。总体而言,FIBCD1作为兼具“影像关联特性、免疫调节功能、预后预测价值”的多维度生物标志物,为乳腺癌非侵入性风险分层、靶向治疗靶点开发提供了全新方向,也进一步验证了放射组学与多组学整合策略在肿瘤精准医学研究中的核心价值。

