题目:Identification of CACNB1 protein as an actionable therapeutic target for hepatocellular carcinoma via metabolic dysfunction analysis in liver diseases: An integrated bioinformatics and machine learning approach for precise therapy
杂志:Int J Biol Macromol.
2025年影响因子/JCR分区:8.5/Q1
Highlights:
1.创新的评分体系与预测模型:构建代谢功能障碍评分(MBDS),并结合高斯混合模型(GMM)和逻辑回归(LR)算法开发纤维化预测模型,其AUC值最高达0.982。
2.多组学与单细胞技术融合:结合单细胞RNA测序(scRNA-seq)、转录组、拷贝数变异(CNV)、体细胞突变等多组学数据,揭示了NAFLD相关肝硬化微环境中细胞特异性代谢活性。
一、背景
非酒精性脂肪性肝病(NAFLD)的患病率正迅速攀升,全球约25%的成年人受其影响。NAFLD涵盖一系列肝脏病理变化,从单纯性肝细胞脂肪变性(即非酒精性脂肪肝,NAFL),至少5%肝细胞脂肪沉积,到更严重的非酒精性脂肪性肝炎(NASH)。NASH作为NAFLD的进展期病变,以脂肪变性、肝细胞气球样变、小叶性炎症及几乎不可避免的纤维化为特征。与单纯脂肪变性患者相比,NASH患者更易进展为肝硬化及肝细胞癌(HCC),其中纤维化是关键的组织学预测指标。此外,NAFLD最重要的特征之一是代谢紊乱,其与遗传易感性、肥胖、胰岛素抵抗及代谢综合征密切相关。2020年,亚太肝脏研究协会(APASL)提出代谢相关性脂肪性肝病(MAFLD)定义以替代NAFLD,强调代谢紊乱在脂肪性肝病中的重要性。因此进一步挖掘NAFLD的致病基因及药物预测,将有助于掌握其疾病发展关键分子特征,为有效治疗提供参考。
二、主要结果
1. 在NASH中发现了两种不同的代谢亚型
本研究从GEO数据库中获得了三个非酒精性脂肪性肝病(NAFLD)数据集(GSE135251、GSE162694和GSE83452),经整合后作为训练队列使用,共包含393份NASH样本。通过选择最优k值2,利用114条代谢通路的定量矩阵将合并的NASH队列划分为两个亚组(MBC1和MBC2)。主坐标分析显示两个代谢亚组存在显著差异性(p<0.001)。多数免疫细胞(如γδ T细胞和单核细胞)在两种代谢亚群间呈现显著失调。MBC2亚群的基质评分显著高于MBC1(图1I)。此外,我们观察到Notch信号通路、细胞外基质组装及成纤维细胞TGFβ反应信号通路的ssGSEA评分均显著上调。
图1. 代谢景观的综合分析揭示了NASH中的两种不同代谢亚型。(A) 主成分分析显示三个数据集存在明显批次效应。(B) 批次效应已校正。(C) 通过选择最优k值为2,利用114条代谢通路的定量矩阵将合并的NASH队列划分为两个亚组(MBC1和MBC2)。(D) 基于成分分析的聚类分析(PCoA)显示两个代谢亚组存在显著差异(p<0.001)。(E-F) MBC1与MBC2中显著上调的前10大代谢通路。
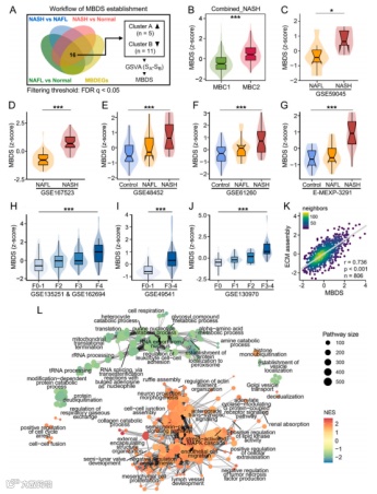
2. 非酒精性脂肪性肝病(NAFLD)晚期阶段的代谢功能障碍评分(MBDS)显著升高
在这些数据集中,MBDS在健康对照样本中表现出最低值,而在NASH样本中表现出最高值三个独立队列的NAFLD样本显示:MBDS值从F0-1期(无或轻度纤维化)到F2期(中度)再到F3-4期(重度)呈阶梯式显著升高。此外,在全部806份非酒精性脂肪性肝病样本中,观察到MBDS与细胞外基质组装特征存在显著正相关(r = 0.736,p < 0.001)。MBDS与多种代谢过程及细胞外基质重塑功能存在显著关联,包括“胺代谢过程”、“α-氨基酸代谢过程”、“嘌呤核苷酸代谢过程”、“细胞间连接组装”及“间充质细胞增殖”。这些发现表明,MBDS与非酒精性脂肪性肝病(NAFLD)的晚期阶段及纤维化表型存在显著关联。
图2. 批量样本代谢功能障碍评分(MBDS)的建立。(A)概述了MBDS的计算流程。(B)在NASH中,MBC2组的MBDS评分显著高于MBC1组。(C-G)五个非酒精性脂肪性肝病(NAFLD)数据集(GSE59045、GSE167523等)的分析结果。
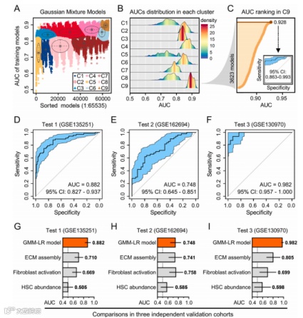
3. 基于MBDS的预测模型得以开发,可精确区分非酒精性脂肪性肝病(NAFLD)的纤维化程度
图3. 基于MBDS的机器学习模型用于区分非酒精性脂肪性肝病(NAFLD)的纤维化程度。(A) 采用高斯混合模型(GMM)算法,共生成65,535个逻辑回归(LR)模型并划分为9个簇。(B) 第9簇在所有簇中呈现最高曲线下面积(AUC)分布。(C) 从第9簇的3623个模型中筛选出最佳逻辑回归模型,其AUC值达0.928。(D-F) 该模型在三个独立NAFLD队列(标注为F0-1级与F3-4级)中进行预测性能验证。(G-I) 将GMM-LR模型的预测能力与三项生物学特征进行比较。
4. 在非酒精性脂肪性肝炎衍生的肝硬化中,观察到不同细胞类型和亚群存在异质性代谢活动
图4. 单细胞RNA测序分析揭示了非酒精性脂肪性肝病(NAFLD)衍生的肝硬化中不同细胞类型代谢活动的异质性。(A) 在UMAP图谱中鉴定并标注了NAFLD来源肝硬化样本中的10种细胞类型。(B) 采用单样本基因表达富集分析(ssGSEA)量化谷胱甘肽代谢水平,并通过颜色梯度映射至各细胞类型以显示代谢强度。(C) 上皮细胞谷胱甘肽代谢水平最高,免疫细胞最低。(D) 不同谷胱甘肽代谢水平的T细胞间呈现最强信号传递。(E-G) 不同谷胱甘肽代谢水平细胞群体的信号网络。(H & I) 上皮细胞与其他细胞类型的配体-受体相互作用。
5. 在非酒精性脂肪性肝炎衍生的肝硬化中,观察到不同细胞类型和亚群存在异质性代谢活动
图5. 在肝星状细胞(HSC)向肌成纤维细胞(MFB)分化过程中观察到代谢特征的显著改变。(A)间充质细胞被划分为三个亚群。(B-C)间充质细胞三个亚群中COL1A2和MYH11的表达分布。(D) 状态1到状态2,最终到状态3的分化方向。(E) 间充质细胞中COL1A2和MYH11的表达逐渐变化。(F) 114条代谢通路聚类为6种独特模式。(G) 间充质分化过程中6种模式中特异性标记物的表达变化。(H) 间充质细胞三种状态关联性详情及(I)活性差异。(J) HSC与MFB细胞间显著改变的代谢通路。(K) HSC与MFB细胞间前10位显著改变的代谢通路。(L) 代谢特征组合能精确区分HSC与MFB。
6. 不同的生物学功能、基因组改变和免疫特征与肝细胞癌中的MBDS水平显著相关
基于TCGA-HCC样本的转录组数据及其对应的MBDS值,采用WGCNA方法构建了无标度共表达网络,生成18个基因模块。棕色模块包含848个基因,与MBDS呈正相关;蓝色模块包含465个基因,与MBDS呈负相关。GO富集分析显示,棕色模块内的848个基因显著富集于与ECM相关功能相关的通路,如血管发育、ECM组织及间充质干细胞功能。蓝色模块中的基因富集于多种代谢通路,包括单羧酸代谢、小分子分解代谢过程及脂质定位。
图6. 不同MBDS水平的HCC样本中观察到不同的生物学功能。(A) 基于359例TCGA HCC样本转录组数据及其对应MBDS值进行WGCNA分析。(B) 含848个基因的棕色模块与MBDS呈正相关,(C) 而含465个基因的蓝色模块则与MBDS呈负相关。(D-E) GO富集分析。
7. 不在HCC中,不同MBDS组之间观察到明显的基因组改变和特征差异
图7. 在HCC中,不同MBDS组之间观察到明显的基因组改变和免疫特征差异。(A) 森林图揭示MBDS低表达与高表达样本间差异突变基因。(B-C) MBDS低表达与高表达HCC样本中CTNNB1和RB1的突变热点。(D) CTNNB1和RB1突变互斥性。(E) CTNNB1野生型HCC样本的MBDS显著高于突变型样本。(F)鉴定并匹配四种突变特征。(G) MBDS低表达与高表达样本中的分布情况。
三、全文总结

