大数跨境

线粒体代谢紊乱和免疫浸润在糖尿病心肌病中的作用

线粒体代谢紊乱和免疫浸润在糖尿病心肌病中的作用 中科生信
2023-09-07
2
导读:大家好!今天小编和大家分析一篇23年1月发表在J Transl Med.(IF:5.531)杂志的文章《Ro

大家好!今天小编和大家分析一篇231月发表在J Transl Med.IF:5.531)杂志的文章《Role of mitochondrial metabolic disorder and immune infiltration in diabetic cardiomyopathy: new insights from bioinformatics analysis 。作者通过GEO2R筛选差异表达基因(DEG),并进行了GSEAGOKEGG通路分析,获得了线粒体相关DEGsMitoDEGs)。随后,构建了PPI网络,通过CytoHubbaMCODECTD评分鉴定到了与糖尿病心肌病(Diabetic cardiomyopathyDCM)密切相关的4个关键MitoDEGs。并通过利用CytoscapemiRWalk数据库预测到了关键MitoDEGs的转录因子和靶向miRNA,建立了调控网络。还利用ImmuCellAI分析了DCM中的免疫浸润模式。此外,通过建立大鼠模型,发现4个关键MitoDEGsPdk2Hmgcs1Decr4Ivd)表现出与生物信息学分析结果一致的表达趋势。

背景

随着生活方式的改变,糖尿病(DM)的发病率呈快速增长的趋势。据国际糖尿病联合会估计,到2030年,DM患者人数将增加到5.784亿,发病率高达10.2%。与健康人相比,糖尿病会使心力衰竭(HF)的发病风险增加2-4倍,因此预后极差。糖尿病心肌病(DCM)是糖尿病的心血管并发症之一,它在病理生理学是多因素的,尚未得到充分探索。
越来越多的研究指出,导致损伤和功能障碍的线粒体异常,包括异常动力学、有丝分裂、钙平衡失调、能量代谢紊乱和氧化应激等,DCM中起着至关重要的作用。此外,脂质中间代谢产物的过度积累被认为与糖尿病心肌的毒性损伤以及功能障碍直接相关。越来越多的证据显示,免疫与线粒体代谢之间存在潜在联系,代谢状态可通过改变免疫微环境影响炎症的发展。典型的T细胞活化伴随着胰岛素受体和糖酵解酶的上调。线粒体代谢和免疫炎症都是DCM的关键病因,但它们在DCM中的相互影响尚未见报道,需要进一步探讨。生物信息学可从多层次差异的微阵列数据中筛选出患者与健康人之间存在差异的分子。作者根据GEO数据库(GSE4745GSE5606 GSE6880)中的相关微阵列数据,分析了线粒体相关基因如何促进 DCM 的发展并与免疫浸润相关。

方法
1.GEO数据库下载关于DCM样本数据
2.差异表达基因的鉴定
3.功能富集分析
4.线粒体相关DEGMitoDEGs的鉴定
5.PPI网络分析和Hub基因的鉴定
6.关键MitoDEGs-转录因子(TF-miRNAs网络的预测
7.免疫细胞浸润分析
8.构建动物模型
9.关键MitoDEG与心脏功能之间的相关性

研究结果
1.差异表达基因的鉴定和富集分析
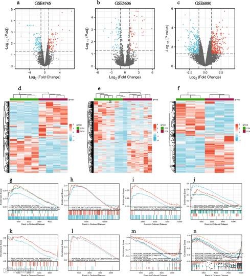
本文的整体研究流程图如图1。对三个与DCM相关的GEO数据集(GSE4745,GSE5606GSE6880)进行差异分析。结果表明在GSE4745数据集中,共有293个基因在DCM样本和对照样本之间存在差异,其中149个基因上调,144个基因下调;GSE5606数据集,共有544个基因在DCM样本和对照样本之间存在差异,其中269个基因上调,275个基因下调;GSE6880数据集中,共有463个基因在DCM样本和对照样本之间存在差异,其中262个基因上调,201个基因下调(图2a-f)。
GSEA结果显示,3个数据集中的DEGs主要参与脂质和脂肪酸代谢以及免疫相关的途径,包括脂质代谢、PPARα调节脂质代谢、脂肪酸代谢、不饱和脂肪酸的生物合成、抗原加工和呈递、MHC II.类抗原呈递、内源配体对TLR的调控, 补体活化(图2g-n)。此外,它还显示出参与胶原蛋白合成、胶原纤维组装和氧化应激的途径的富集。

 
通过对DEG进行GOKEGG进行功能富集分析。GO分为生物过程(BP)、细胞成分(CC)和分子功能(MF),主要包括线粒体功能和成分、能量代谢、炎症免疫、缺氧和氧化还原反应、胶原蛋白合成和胰岛素敏感性等(图3a-f)。DEGs中最富集的KEGG途径以参与线粒体代谢和功能、缺氧和氧化还原反应、物质生成和免疫等的途径为主(图3g-l)。

 
2.线粒体相关DEGMitoDEGs)的鉴定
MitoCarta3.0数据库中检索线粒体相关基因,选择与3个数据集中的DEGs重叠的基因作为MitoDEGsGSE4745数据集中共有32MitoDEGs15个上调,17个下调)(图 4a-c),GSE5606 数据集共有34MitoDEGs18个上调,16个下调)(图 4d),GSE6880 数据集共有25MitoDEGs14 个上调,11 个下调)(图 4e)。将每个数据集的MitoDEGs合并后,得出67个重叠的MitoDEGs,其中与正常样本相比,DCM样本中35个基因上调,32个基因下调。

3.PPI网络分析和Hub基因的鉴定
为了得到Hub基因,利用67MitoDEGs构建了PPI网络,并使用Cytoscape可视化(图4f)。使用插件MCODE鉴定重要模块,由9个节点和17个边缘组成的模块被鉴定为显著的,该模块中涉及的基因为Acsl6AcadsbDecr1IvdOxct1GpamPdk4Hmgcs2Acot2(图4g)。利用插件CytoHubbaMCC算法,从PPI网络中鉴定出10个候选枢纽基因,包括Cpt1aHsd17b4Hmgcs2AcadsbDecr1Acot2GpamOxct1Acsl6IVD(图4h)。结合结果,最终获得了11个关键MitoDEGs,包括AcadsbHmgcs2Hsd17b4GpamAcot2IvdDecr1Cpt1aAcsl6Oxct1Pdk4

4.关键MitoDEGs-转录因子(TF-miRNAs网络的预测
为了探索关键MitoDEGsDCM之间的关系,利用CTD数据库进行预测,结果显示,Cpt1aGpamHmgcs2AcadsbDCM的相关性最高(图 5a),而Cpt1aPdk4GpamHmgcs2HF的相关性最高(图5b)
为了建立关键MitoDEGs-转录因子(TF-miRNAs网络。使用Cytoscape的插件iRegulon预测了关键MitoDEGsTF,并构建了包含19TFRoraMafIng4Srebf2MafbZfp706Pole3Rreb1Mybl2MybTcf4MafaCebpaThraPdcd11Yy1Runx2Cdx1Ubp1)的关键MitoDEGs-TFs调控网络(图 5c)。使用miRWalk 3.0预测了关键MitoDEGsmiRNA,并生成了涉及299个节点和569条边缘的关键MitoDEGs-miRNAs调控网络(图 5d)。

 
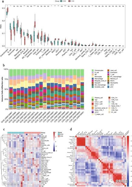
5.免疫细胞浸润
为了研究DCM患者和健康对照之间免疫微环境的差异,作者采用了ImmuCellAI 算法分析了36种免疫细胞的浸润情况,并在GSE5606 GSE6880数据集中比较了DCM组和CON组之间的差异。在9种免疫细胞类型的心肌浸润中,DCM组和CON 组之间存在显著差异(P < 0.05)。具体来说,DCM组的 B细胞、边缘区B细胞和记忆B细胞更多,而CON组的粒细胞、树突状细胞、MoDCcDC1pDC cDC2 更多(图 6a-c)。对DCM中免疫浸润细胞的进一步分析表明,细胞之间存在多种相关性(图 6d)。在CD4 T细胞和Naive CD4 T细胞(0.99)之间观察到的协同效应最强,其次是 CD4 T 细胞和T辅助细胞(0.98)、CD8 Tcm CD8 Tex0.98)、Naive CD4 TT辅助细胞(0.97)。相反,竞争效应在 Naive CD8 T B细胞之间最强(-0.72),其次是pDC和边缘区B细胞(-0.69)、Naive CD8 T 和记忆 B-0.69)。

 
6.关键MitoDEGs与免疫细胞的关系
采用Spearman方法探索关键MitoDEGs与免疫细胞之间的潜在关联。关键MitoDEGs与免疫细胞之间的相关性如图所示(图7a-b)11个关键MitoDEGs中,Pdk4与边缘区B细胞呈正相关,但与cDC2MoDCpDC呈负相关;Oxct1pDCCD8 Tem呈正相关;IVDCD8 Tem呈正相关;Hsd17b4与边缘区B细胞和M2巨噬细胞呈正相关,但与cDC2MoDCpDC呈负相关;Hmgcs2与边缘区BM2巨噬细胞呈正相关,但与粒细胞和cDC2呈负相关;Gpam与树突状细胞、粒细胞、cDC1MoDC呈负相关;Decr1与边缘区BM2巨噬细胞呈正相关,而与粒细胞、cDC2pDC呈负相关;Cpt1a与树突状细胞、cDC1MoDCpDC呈负相关;Acsl6 pDC、嗜酸性粒细胞和 CD8 Tem 呈正相关;Acot2与树突状细胞和cDC1呈负相关(图7c)


7.构建动物模型及关键MitoDEGs与心脏功能之间的相关性分析
建模过程中,DCM组高脂粮喂养大鼠体重显著高于CON组,且较STZ注射后2开始下降,组织取样前明显低于CON组(图8aSTZ诱导1周后,DCM组的血糖开始升高,并且在整个建模过程中血糖水平始终高于CON组(图8b)。超声心动图显示,与CON组相比,DCM组的EF%FS%显著降低(P < 0.05),但LVID显著升高(P < 0.05)。此外,两组之间的LVIDd差异很小(图8c-h)。此外,与CON组相比,DCM组的心脏重量(HW/BW)和归一化为胫骨长度的心脏重量(HW/TL)显着增加(P < 0.05)(8i-j)。
9个枢纽MitoDEGsAcadsbAcot2Cpt1aDecr1GpamHmgcs2Hsd17b4IvdPdk4)的心室表达在qRT-PCR大鼠中得到验证。与CON组相比,DCMPdk4Hmgcs2Decr1表达显著增加(P <0.05),而DCMIvd表达明显降低(P <0.05)(图8k)。之后通过蛋白质印迹和免疫组化进一步验证了DCMCON组之间Pdk4Hmgcs2Decr1Ivd的蛋白表达。结果表明,Pdk4Hmgcs2Decr1Ivd的蛋白表达水平与mRNA一致(P < 0.05)(图8l–n)。
此外,进一步分析了DCM组和CON组之间表达明显差异的4关键MitoDEGsPdk2Hmgcs1Decr4Ivd)与EF%FS%LVID的相关性。Pdk0PCR循环次数与EF%呈极显著正相关(R = -904.0;P = 002.0),但与LVIDs呈极显著负相关(R = 852.0;P = 007.2Hmgcs0PCR循环次数和满量程%R = 812.0;P = 014.1)与EF%呈极显著的正相关(R = 782.0;P = 022.0Decr0PCR循环次数和满量程%R = 801.0;P = 017.0)与EF%呈极显著正相关(R = 829.0;P = 011.0LVDPCR循环次数和满量程%R = -943.0;P < 001.0)与EF%呈极显著的负相关(R = -978.0;P < 001.0),但与LVIDs呈极显著正相关(R = 852.0;P = 007)(图8o)。总的来说,DCM心肌组织中Pdk4Hmgcs2Decr1的上调表以及IVD的下调与心功能降低高度相关。

 


【声明】内容源于网络
0
0
中科生信
中科生信是一家专业从事生物技术服务的公司,提供生物医学领域的定制化数据分析服务。公司业务有:二代测序平台、数据库搭建技术、测序个性化分析平台、以及生信分析定制化服务!致力于为客户提供“一站式”科研服务。
内容 580
粉丝 0
中科生信 中科生信是一家专业从事生物技术服务的公司,提供生物医学领域的定制化数据分析服务。公司业务有:二代测序平台、数据库搭建技术、测序个性化分析平台、以及生信分析定制化服务!致力于为客户提供“一站式”科研服务。
总阅读915
粉丝0
内容580