大数跨境

8+单细胞+转录组+T细胞耗竭

8+单细胞+转录组+T细胞耗竭 中科生信
2023-11-06
3
导读:大家好!今天小编和大家分析一篇23年3月发表在FrontImmunol(IF:8.786)杂志的文章
大家好!今天小编和大家分析一篇23年3月发表在FrontImmunol(IF:8.786)杂志的文章《T-cell exhaustion signatures characterize the immune landscape and predict HCC prognosis via integrating single-cell RNA-seq and bulk RNA-sequencing》作者使用单细胞RNA-seq(scRNA-seq)数据和转录组数据开发一个值得信赖的基于TEX的标签,为评估肝细胞癌HCC患者的预后和免疫治疗反应开辟新途径。

背景

肝细胞癌(HCC)是一种常见的原发性肝癌,发病率和死亡率高,居癌症相关死亡原因的第三位。T细胞耗竭(TEX)是由于在持续抗原暴露的存在下TCR的持续刺激导致的T细胞功能的进行性下降。大量研究表明,TEX在抗肿瘤免疫过程中发挥重要作用,并与患者预后显著相关。因此,重要的是要深入了解T细胞耗竭在肿瘤微环境中的潜在作用。本研究的目的是使用单细胞RNA-seq(scRNAseq)和高通量RNA测序开发一种值得信赖的基于TEX的标签,为评估HCC患者的预后和免疫应答开辟新途径。

方法

1.从GSE166635系列下载两个TIHC样本。从TCGA下载转录组数据、体细胞突变和临床材料。从ICGC数据库肿瘤样本的RNA-seq数据和临床信息。从GEO数据库下载GSE78220、GSE79671和GSE91061数据集,用于评估和预测TEX特征对肿瘤免疫疗法的响应程度。
2.使用R包“Seurat”将10×scRNA-seq数据转换为Seurat对象,排除质量不合格的细胞,并进行质量控制(QC)。使用“FindVariableFeatures”程序鉴定高度可变的基因。R包“SingleR”用于不同细胞类型的注释。使用R包“ReactomeGSA”的“analyze_sc_clusters”功能进行富集分析,并使用“pathways”功能从不同细胞中提取结果。R软件包“CellChat”和“patchwork”用于细胞间通讯分析和网络可视化。
3.WGCNA可用于发现高度协同的基因组。
4.从MSigDB数据库下载TEX信号传导途径和标记基因,使用“GSVA”R包评估每个患者中的TEX途径活性评分。使用ImmuCellAI网站评估免疫治疗期间的免疫细胞浸润。基于ImmuCellAI的免疫细胞评分,使用支持向量机算法预测肿瘤免疫检查点抑制剂治疗功效。
5.使用R软件包“glmnet”通过训练组数据的LASSO回归分析获得最佳结果。多因素回归考克斯分析得到11个TEX和相关系数。然后,我们计算每个患者的风险评分。采用Kaplan-Meier生存分析法,绘制受试者工作特征曲线(ROC)。
6.进行单变量和多变量考克斯回归分析确定TEX特征是否可以作为HCC患者的独立预测因素。基于患者的年龄、分级、性别、分期、T分期和风险评分,使用“rms”R软件包创建了预测临床患者1年、2年和3年OS的列线图。
7.使用R包“QuanterProfiler”分析GO和KEGG途径。“circlize”R软件包可视化了GO和KEGG结果。使用MSigDB中的“c2.cp.kegg.v7.4.symbols.gmt”通过GSVA算法进行分析,以获得不同风险组之间富集途径的差异。
8.利用maftools评估来自HCC样本的体细胞变异数据,计算每个HCC患者的肿瘤突变负荷(TMB)评分,并探讨了风险评分与TMB之间的关系。TMB在HCC中的预后价值采用R软件包中的Kaplan-Meier分析进行研究。
9.使用7种算法评估风险评分与肿瘤浸润免疫细胞之间的相关性,包括XCELL、TIMER、QUANTISEQ、MCPCOUNTER、EPIC、CIBERSORT-ABS和CIBERSORT。
10.在IMvigor210队列中使用“IMvigor210CoreBiologies”R包处理数据。基于公共药理学门户网站Genomicsof Drug Sensitivityin Cancer(GDSC),通过“pRRophetic”估计了常见化疗药物对HCC的半数最大抑制浓度(IC50)。
11.RNA提取和qRT-PCR。用2-△△CT法计算靶基因的相对表达量。

研究结果

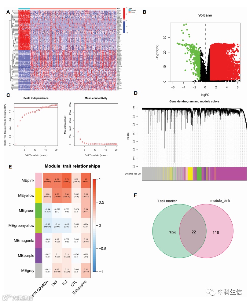
HCC样品的ScRNA-Seq分析

在对LIHC样本单细胞数据中,鉴定了9种主要细胞类型:单核细胞、巨噬细胞、骨髓祖细胞、肝细胞、内皮细胞、平滑肌细胞、上皮细胞、B细胞和T细胞。ReactomeGSA功能富集分析显示,T细胞主要参与CL和FGFR1c的合成以及Klotho配体结合和活化相关途径。细胞间通信网络发现MHC-II信号通路在与T细胞相关的通讯网络中起着至关重要的作用。
候选TEX相关基因的鉴定
在TCGA-LIHC队列中差异表达分析后共发现14,106个DEGs。在肝癌组织中,绝大多数基因的表达上调。构建共表达网络,确定了TCGA队列中与T细胞耗竭进展最相关的关键模块,最获得了22个候选TEX相关基因。
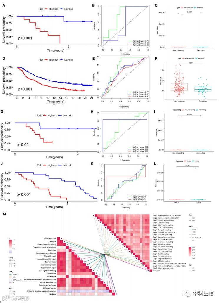
TEX标签建立和外部验证
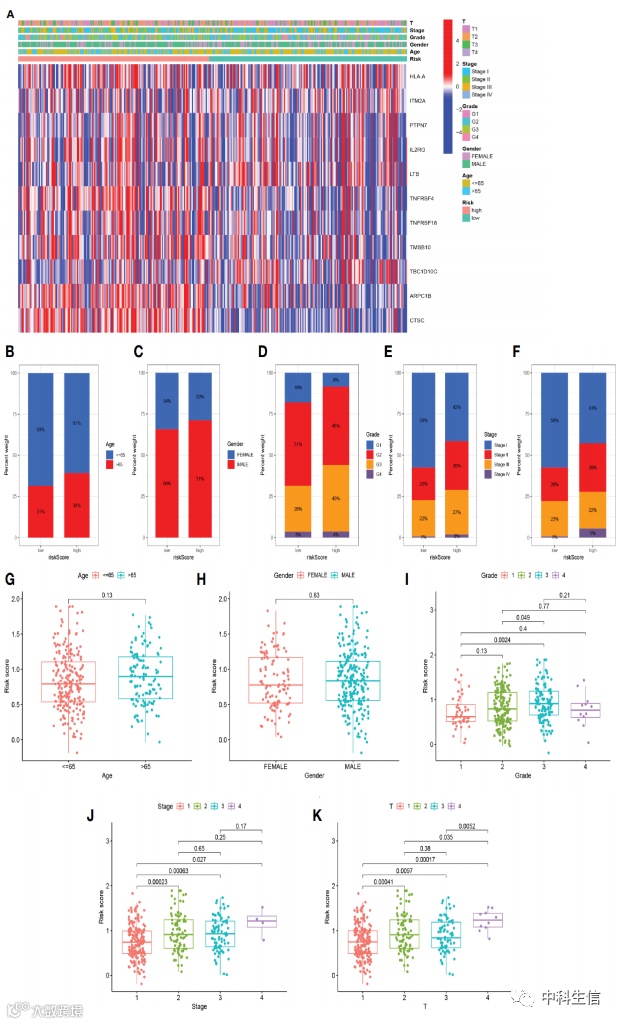
通过LASSO回归分析构建了由HLA-A、ITM2A、PTPN7、IL2RG、LTB、TNFRSF4、TNFRSF18、TMSB10、TBC1D10C、ARPC1B和CTSC基因组成的预测预后模型。CTSC、ARPC1B、TMSB10、TNFRSF18、TNFRSF4和IL2RG与风险评分呈显著正相关,CTSC显示出最强的正相关性。TBC1D10C和ITM2A显示出与风险系数的显著负相关性。基于相同的风险公式,分别计算TCGA训练组和ICGC验证组中每个样品的风险评分,发现当两个组中LIHC患者的风险升高时,患者表现出OS降低和死亡率增加的生存劣势。Kaplan-Meier曲线分别显示HR和LR患者之间的预后显著差异,LR组患者的生存优势更显著。ROC曲线表明该模型具有良好的预测效果。
基于TEX标签结合临床特征创建列线图
在单因素Cox分析中,肿瘤分期、T分期和风险评分是与患者预后显著相关的预后因素。在多因素考克斯分析后,仅风险评分是显著的。构建列线图作为预测1年、2年和3年预后生存概率的方法。校准分析显示,1年、2年和3年时患者的OS预测曲线与理想的45度校准线高度相似,表明列线图具有极好的稳定性。DCA表明模型的风险评分和诺模图均可用作主要决策因素。TEX标签对临床决策更具实用性和影响力,更适合作为临床决策工具,用于预测HCC患者的预后。
原发性肝癌患者TEX的临床相关性及生存分析
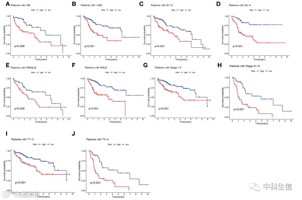
根据临床特征将LIHC患者分为五个不同的亚组,包括年龄(≤65岁和65岁)、病理分期(I-II和III-IV)、性别(女性和男性)、病理分级(G1-2和G3-4)和T分期(T1-2和T3-4)。在所有亚组中,与HR患者相比,LR患者在生存时间方面具有显著的生存优势,更加确信TEX标签是一种可靠的临床预测工具。
HR组和LR组患者在不同临床亚型中的分布
分析了HR和LR组中11种TEX基因的表达以及不同临床亚型的分布,对HR组和LR组中具有不同临床亚型的患者的比例进行计数,≥65岁、3级、II期和T2的患者在HR组中占较大比例。不同分级、分期、T分期患者的危险评分差异有统计学意义,分期越高的患者危险评分越高。风险评分和临床病理变量之间存在显著正相关。
功能富集分析
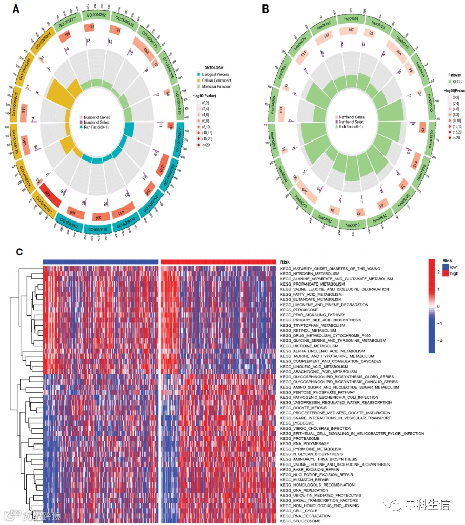
GO分析结果显示在生物过程中的整合素介导的细胞粘附、外部包封结构组织、多生物体生殖过程,细胞组分中的丝氨酸型肽酶复合物和蛋白质复合物参与细胞粘附,以及分子功能中的钙依赖性蛋白结合、内肽酶活性、单糖结合和丝氨酸型肽酶活性等途径被显著富集。KEGG途径在ECM-受体相互作用、IL-17信号传导途径、HIF-1信号传导途径和白细胞跨内皮途径(如迁移、吞噬体、细胞粘附分子和风湿性关节炎和癌症物质的代谢)中富集。对于HR组和LR组,通过GSVA分析两组之间差异富集的KEGG途径发现青年成熟型糖尿病、过氧化物酶体、过氧化物酶体增殖物激活受体信号通路和药物代谢细胞色素p450是低危组11个TEXRG中大量富集的通路。RNA聚合酶、泛素介导的蛋白水解在高危组、神经节细胞系、霍乱弧菌感染、溶酶体、细胞生长和分裂中富集。
TMB分析和TMB生存分析
HR组中具有最高突变频率的三个基因是TP53(36%)、CTNNB1(28%)和TTN(26%),而LR组中具有最高突变频率的三个基因是CTNNB1(23%)、TTN(21%)和MUC16(18%)。HR组和LR组的TMB分析显示两者之间存在显著差异(P=0.033),HR组的TMB更高。KM分析基于所获得的TMB值的中值进行,进一步揭示了低TMB组具有更好的预后(P=0.031),这表明TMB可能是HCC患者预后不良的指标。风险评分和TMB的联合应用证明了模型的有效性和筛选用于临床使用的最佳预后亚组。
TEX风险评分预测肿瘤微环境和免疫细胞浸润
使用XCELL、TIMER、QUANTISEQ、MCPCOUNTER、CIBERSORT、CIBERSORT-ABS和EPIC平台的算法,研究了风险评分与肿瘤免疫细胞之间的关系。使用CIBERSORT定量浸润免疫细胞的相对比例,生成从最低到最高风险评分排序的患者热图,显示对应于每种免疫细胞的浸润程度,其中T细胞和巨噬细胞的比例更大。基于风险评分分析了免疫检查点的差异,CD40LG在LR组中显示上调,而其余基因在LR组中显示下调,包括HHLA2、CD200、NRP1、CD86、HAVCR2、CD276、TNFRSF9、LGALS9、TNFSF18、LAIR1、TNFRSF18、CD44、TMIGD2、TNFSF9、CD244、CD80、TNFRSF4、VTCN1。
预测和验证免疫治疗的疗效
对免疫疗法有反应的患者具有较低的风险评分,并且LR组具有比HR组更高的总体反应率。具有较低风险的患者可具有较好的预后。ROC曲线图表明TEX标记对患者预后具有更好的预测能力。风险评分与一些信号如错配修复、细胞周期、DNA复制、碱基切除修复和病毒致癌效应正相关。
风险评分与化疗反应的关系
索拉非尼、顺铂、吉西他滨、米托蒽醌、奥沙利铂和表柔比星在HR组中更敏感,而LR组患者对5-氟尿嘧啶、阿法替尼和多西他赛更敏感。
通过RT-qPCR验证构成风险模型的TEX基因的表达
qRT-PCR分析发现ITM2A、LTB、TNFRSF4和TNFRSF18在肝细胞癌细胞系(Hep3B和Huh7)中相对于正常肝细胞系(HL-7702)显著过表达。推测这些基因的异常表达可能促进HCC的恶性发展。

【声明】内容源于网络
0
0
中科生信
中科生信是一家专业从事生物技术服务的公司,提供生物医学领域的定制化数据分析服务。公司业务有:二代测序平台、数据库搭建技术、测序个性化分析平台、以及生信分析定制化服务!致力于为客户提供“一站式”科研服务。
内容 580
粉丝 0
中科生信 中科生信是一家专业从事生物技术服务的公司,提供生物医学领域的定制化数据分析服务。公司业务有:二代测序平台、数据库搭建技术、测序个性化分析平台、以及生信分析定制化服务!致力于为客户提供“一站式”科研服务。
总阅读1.1k
粉丝0
内容580