肝癌作为全球高发的恶性肿瘤,其恶性程度高、预后差的特点始终是临床诊疗的一大难题,寻找能精准预测预后、指导治疗的分子标志物和治疗靶点,一直是肝癌研究领域的核心方向。近日,华中科技大学同济医学院的研究团队在《Cancer Cell International》发表最新研究成果,首次揭示了通用控制非阻遏蛋白1(GCN1)在肝细胞癌中的关键作用,发现GCN1高表达不仅与肝癌患者的不良预后紧密相关,还能通过调控Wnt信号通路促进肝癌细胞的增殖、侵袭和迁移,为肝癌的预后评估和靶向治疗提供了全新的思路和潜在靶点。
Highlights
lGCN1在肝癌组织中显著高表达,且与肝癌患者的病理分期高、组织学分级差、甲胎蛋白升高等不良临床病理特征相关。
lGCN1是肝癌患者独立的不良预后生物标志物,高表达者总生存期、疾病特异性生存期和无进展生存期均显著缩短。
lGCN1高表达与肝癌肿瘤免疫微环境紊乱相关,可导致促肿瘤的Th2细胞浸润增加、抗肿瘤的DC细胞和CD8+T细胞浸润减少。
l敲低GCN1可显著抑制肝癌细胞的增殖、迁移和侵袭能力,其机制与下调细胞周期蛋白(CCNB1、CCND1)和Wnt信号通路关键蛋白(Wnt3A、β- 连环蛋白)相关。
lGCN1对肝癌具有良好的诊断价值,且联合临床特征构建的列线图能精准预测肝癌患者1、3、5年生存率。
文章亮点
此前GCN1虽被发现与白血病、肺癌、前列腺癌等肿瘤相关,但其在肝癌中的表达、临床意义及分子机制尚未被研究,本研究填补了这一空白。本研究整合TIMER、HCCDB、TCGA等多个公共数据库的生物信息学分析,结合免疫组化、体外细胞实验(CCK-8、EdU、Transwell等),从临床表达到分子机制层层验证GCN1的功能。本研究不仅明确GCN1是肝癌独立预后标志物,还证实其可通过调控Wnt/β-连环蛋白信号通路影响肝癌细胞恶性表型,为肝癌的靶向治疗提供了新的潜在靶点;揭示了GCN1对肝癌免疫浸润的调控作用,为后续探索GCN1与肝癌免疫治疗的联合应用奠定了基础。
背景介绍
通用调控非去抑制蛋白1(GCN1)作为一种核糖体结合蛋白,已被证实参与多种癌症的发生与发展。然而,GCN1在肝细胞癌(hepatocellular carcinoma,HCC)中的潜在作用尚未被研究。
主要研究结果
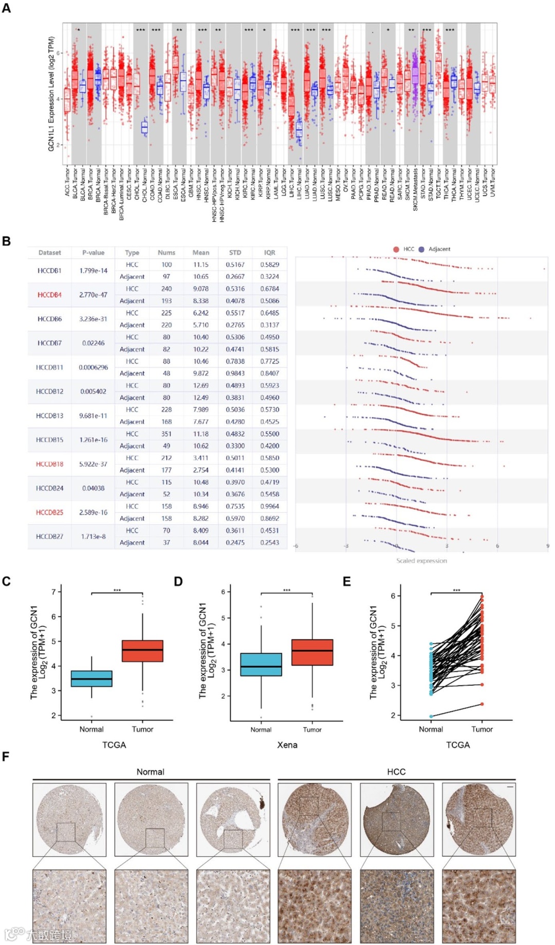
(一)GCN1在肝细胞癌中的表达上调
通过TIMER、HCCDB、TCGA等多数据库分析及免疫组化验证,GCN1在HCC组织中的mRNA和蛋白水平均显著高于正常肝组织,且在膀胱癌、胆管癌等多种癌症中也存在高表达现象,明确了GCN1在HCC中的异常表达模式。
图1. 肝细胞癌中GCN1的表达水平
(二)GCN1高表达与HCC患者不良临床病理特征相关
GCN1表达水平与HCC患者的病理T/N分期、总病理分期、组织学分级密切相关,肿瘤未切除、存在血管侵犯、BMI≤25、甲胎蛋白(AFP)>400ng/ml 及死亡结局的患者,GCN1表达显著更高,logistic回归进一步证实其与病理T分期、肿瘤状态、组织学分级等关键特征显著相关。
图2. GCN1表达水平与HCC患者临床特征的相关性
(三)GCN1高表达提示HCC患者不良预后
图3. GCN1水平升高与肝细胞癌患者生存率较低相关
(四)GCN1具有HCC诊断与预后预测价值
图4. GCN1在肝细胞癌诊断与预后中的价值
(五)GCN1的DNA甲基化状态与HCC预后相关
GCN1基因存在7个CpG甲基化位点,其中cg10801419、cg01199721为不良预后位点,该位点甲基化异常会缩短患者生存期;cg18214436、cg14667104为良好预后位点,其甲基化状态与患者更长生存期相关。
图5. GCN1基因DNA甲基化与肝细胞癌患者预后之间的关联
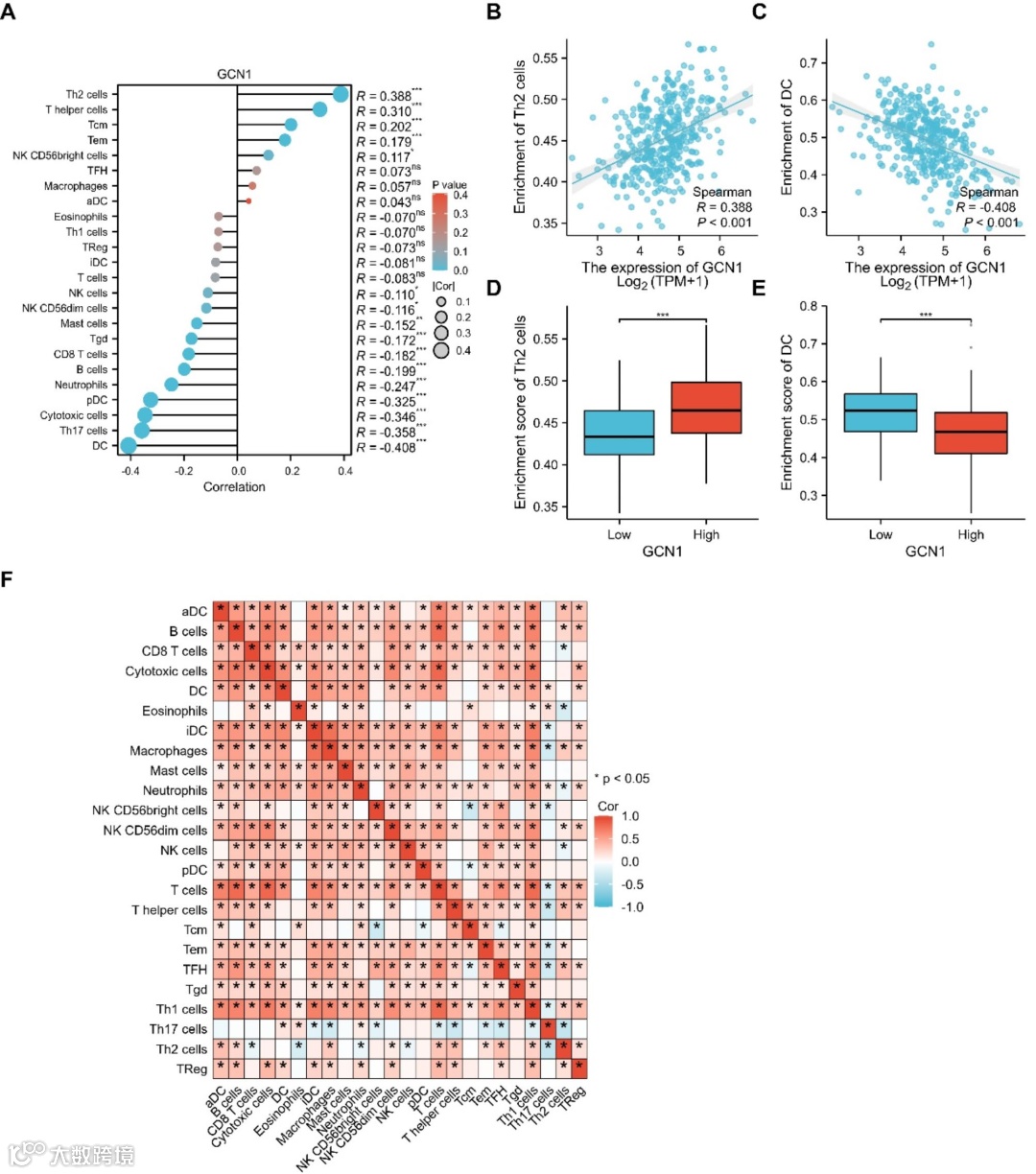
(六)GCN1调控HCC肿瘤免疫微环境
图6. GCN1表达水平与肝细胞癌中的免疫浸润细胞相关
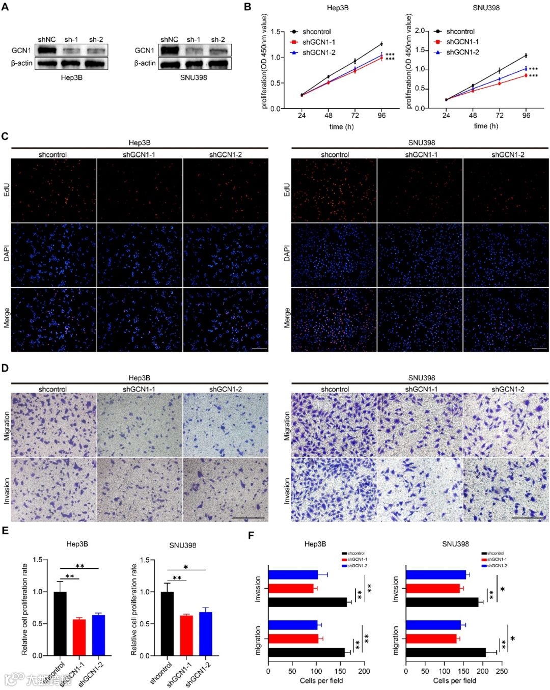
(七)敲低GCN1抑制HCC细胞增殖、迁移和侵袭
图7. 敲低GCN1抑制肝细胞癌的增殖与转移
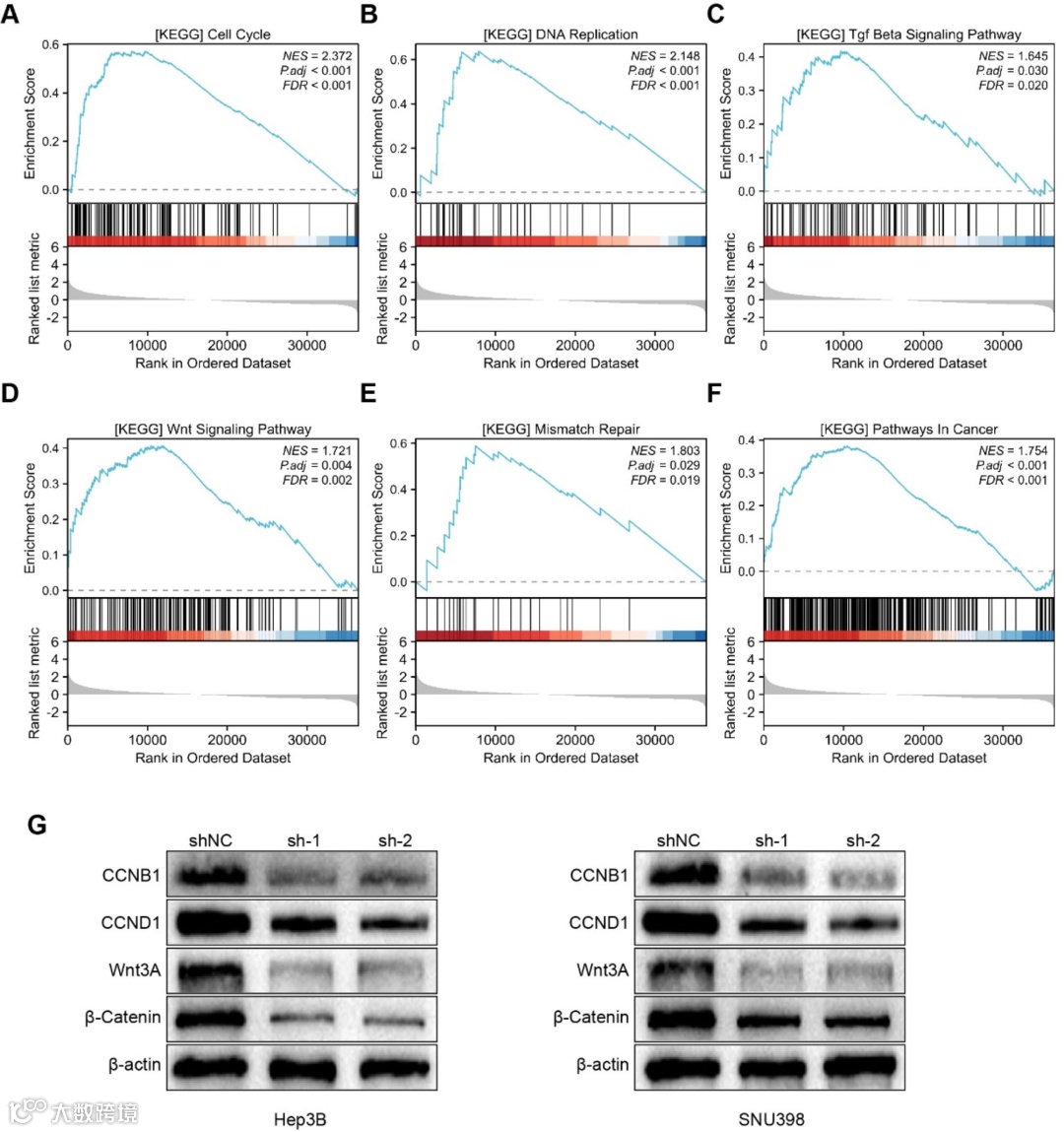
(八)GCN1通过调控细胞周期和Wnt信号通路促进HCC进展
GSEA分析发现GCN1高表达与细胞周期、DNA复制、Wnt信号通路等肿瘤相关通路显著相关,Western blot实验证实,敲低GCN1可下调细胞周期蛋白CCNB1、CCND1及Wnt信号通路关键蛋白Wnt3A、β-连环蛋白的表达,明确了其调控HCC细胞恶性表型的分子机制。
图8. 肝细胞癌中GCN1基因集富集分析
研究小结

