搜索
首页
大数快讯
大数活动
服务超市
文章专题
出海平台
流量密码
出海蓝图
产业赛道
物流仓储
跨境支付
选品策略
实操手册
报告
跨企查
百科
导航
知识体系
工具箱
更多
找货源
跨境招聘
DeepSeek
首页
>
SUMO化相关基因的预后预测和免疫调节作用:前列腺癌治疗中的潜在新靶点
>
SUMO化相关基因的预后预测和免疫调节作用:前列腺癌治疗中的潜在新靶点
中科生信
2023-09-15
4
导读:中午好!今天小编和大家分享一篇23年9月发表在International Journal of Molecu
中午好!今天小编和大家分享一篇
23
年
9
月发表在
International Journal of Molecular Sciences
杂志的文章《
The Prognosis-Predictive and Immunoregulatory Role of SUMOylation Related Genes: Potential Novel Targets in Prostate Cancer Treatment
》。
前列腺癌(
PCa
)是男性生殖系最常见的恶性肿瘤,发病随年龄而增长,其发病率有明显的地区差异,欧美地区较高。据报道仅次于肺癌,在男性是癌症死亡的第二位。该研究阐明了
SUMO
修饰相关基因在
PCa
中的综合作用,更好地了解
SUMO
修饰并利用
SUMO
修饰相关风险评分可以帮助精准医疗并改善
PCa
的预后。
背景
前列腺癌(
PCa
)是最普遍的恶性肿瘤之一,其癌症相关死亡率在全球男性中排名第五。根治性前列腺切除术、根治性放疗和雄激素剥夺治疗是非转移性
PCa
的常见临床干预措施。尽管大多数低危
PCa
患者预后良好,但仍有一部分患者会出现疾病进展,这可能表现为转移或去势抵抗性前列腺癌(
CRPC
)的发展。由于
SUMO
修饰对细胞存活至关重要,
SUMO
修饰失调被认为与肿瘤有关。相关研究证明,在许多类型的癌症中,
SUMO
修饰成分过度表达,持续的上调的
SUMO
修饰对于癌细胞细胞周期的进展至关重要。
方法
1,
从
MSigDB
数据库下载
174
个
SUMO
相关基因(
SRG
),从
TCGA
数据库中收集
663
例
PCa
样本的
RNA-seq
和相应的临床信息,从
GEO
下载
GSE70770
和
GSE46602
作为外部验证数据集。
2,
使用
R
包
“limma”
筛选肿瘤组织与正常前列腺组织之间的差异表达基因,筛选阈值设置为
:|log2 (FC)| > 1
和
FDR < 0.5
。通过
R
软件包
“pheatmap”
将基因表达差异可视化为热图和火山图。通过差异表达基因与
SRG
取交集
鉴定出差异表达的
SRG
。
3,
在
TCGA-PCa
中通过
单变量
Cox
回归来选择具有预后价值的差异表达的
SRG
。
P
< 0.05
被认
为差异有统计学意义。研究
PCa
患者中这些重要
SRGs
的突变图谱和共突变状态。
4,
在获得具有预后价值的
SRG
后,使用
LASSO
完成非零系数潜在基因的最终选择。基于多变量
Cox
回归的相应系数加权的归一化基因表达水平构建风险特征
。将患者分为两组,即高危组和低危组,以中位风险评分为临界值。通过生存分析来评估两组患者的预后差异。通过两个验证集
GSE70770
和
GSE46602
进一步验证预测模型。
5,
使用
Wilcoxon
检验来研究
风险
评分与临床特征的相关性,并通过单
/
多变量
Cox
回归评估其独立预后价值。
6,
绘制受试者工作特征
(ROC)
曲线,比较不同临床病理因素和
风险
评分的预测疗效
。
7,
构建包含临床因素和风险评分的
nomogram
来预测生化复发
(BCR)
的发生概率。
8,
根据
TCGA
-
PRAD
队列的体细胞突变谱计算肿瘤突变负荷
(TMB)
。绘制两个风险组的前
20
个突变基因的分布图。评估
TMB
与风险评分的相关性。
9,
通过
7
种算法
(QUANTISEQ
、
CIBERSORT
、
EPIC
、
CIBERSORT- abs
、
XCELL
、
TIMER
和
MCPCOUNTER)
从
TIMER 2.0
数据库估计免疫细胞和体细胞在
TME
中的浸润水平。计算风险评分与
TME
免疫细胞浸润的相关性。
10,
比较两个不同风险组中几个重要免疫检查点基因的表达水平。采用
ESTIMATE
算法研究
PCa
肿瘤的纯度。
11,
使用
R“oncoPredict”
包预测常用治疗药物的药物反应,并比较两个风险组之间的差异
。
12,
使用
TCIA
评估每个样本对
CTLA-4
或
PD-1
阻断的反应,并比较
CTLA-4
和
PD-1
两个风险亚组
。
13,
通过
“clust
erp
rofiler”
软件包进行
GSEA
分析
,并由
“GSVA”
软件包进行
GSVA
分析
,以确定筛选的候选基因、风险评分和
SUMO
修饰
相关途径之间的相关性。
14,
细胞培养及
RNA
和蛋白质的提取
。
15,
RT-qPCR,
,
Western Blotting
和免疫组织化学染色
实验。
结果
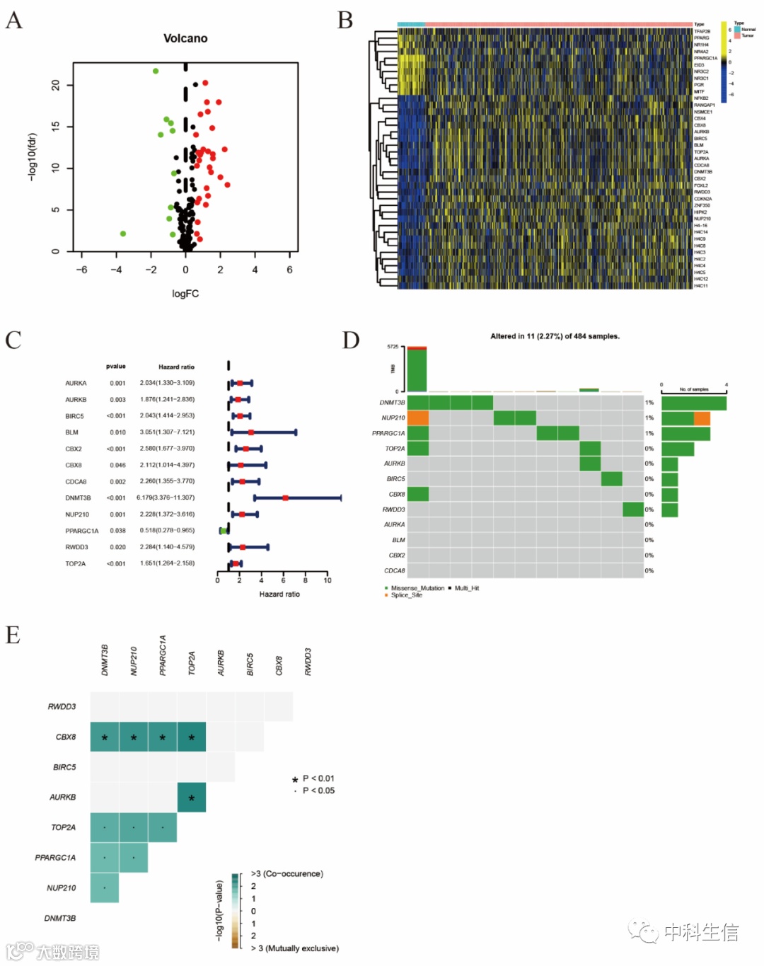
1,
从
TCGA-PRAD
、
GSE46602
和
GSE70770
三个独立队列中共获得
663
例患者纳入分析。将
TCGA-PRAD
队列按
3:2
的比例随机分为
TCGA_train
和
TCGA_test
两个队列。比较
SRGs
在
TCGA
数据库中前列腺癌组织与邻近非肿瘤组织中的表达水平。差异表达
SRG
的景观显示为火山图
(
图
1A)
和热图
(
图
1B)
,其中包括
29
个上调
SRG
和
10
个下调
SRG
。通过单变量
cox
回归模型,最终筛选出
11
个高危
SRG
和
1
个保护性
SRG
,该模型与前列腺癌
BCR
紧密相关
(
图
1C)
。此外,在
484
例前列腺肿瘤样本中,这
12
个基因的突变频率仅为
2.27%
,且多个基因之间存在同时突变
(
图
1D,E)
。这些发现表明,这些预后
SRG
是高度稳定和联系的。
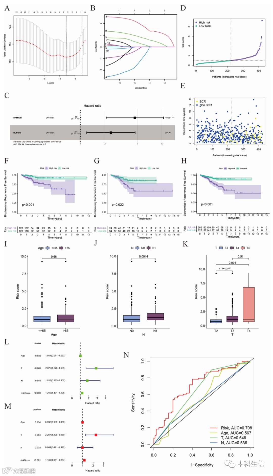
2,
使用
LASSO
回归和
10
倍交叉验证从
12
个候选基因中筛选出最重要的
SRG
(
图
2A,B)
。最后,选择两个
SRG
(DNMT3B
和
NUP210)
,采用多变量
Cox
回归分析构建预后模型。这两个基因对
BCR
的危险比
(HR)
如图
2C
所示,表明它们都是前列腺癌
BCR
的显著危险因素。
3,
根据
公式计算
TCGA
队列中每个患者的风险评分
,
将这些患者分为高风险
(n=212)
和低风险
(n=212)
亚组,中位数为
1(
图
2D)
。随着风险评分的增加,
BCR
患者的比例增加
(
图
2E)
,在所有
TCGA-training
队列
(
图
2F)
、
TCGA-test
队列
(
图
2G)
和整个
TCGA-PRAD
队列
(
图
2H)
中,高危组患者的无
BCR
生存率均低于低危组患者。
4,
研究了风险评分与年龄
(≤65
和
>65)(
图
2I)
、
N
类
(N0
和
N1)(
图
2J)
、
T
类
(T2
、
T3
和
T4)(
图
2K)
等临床特征之间的关系。发现较高的风险评分与病理分期的增加显著相关,这意味着较差的预后。
5,
如图
2L
所示,在单因素和多因素
Cox
回归分析中,
M
、
T
类别和风险评分均为
BCR
的独立预后预测因子。
6,
风险评分绘制的
ROC
曲线的曲线下面积
(AUC)
为
0.708
,高于年龄
(AUC=0.567)
、
T
类
(AUC=0.649)
和
N
类
(AUC=0.536)(
图
2N)
。这些结果表明我们构建的预后模型具有良好的特异性和敏感性
。
7,
通过两个验证集进行验证,发现
无论是在
GSE70770
队列中
(
图
3A)
,还是在
GSE46602
和
GSE70770
合并的
meta
队列中
(
图
3B)
,高危组患者的预后都明显较差。采用随机效应模型对
4
个独立队列进行
meta
分析,计算风险评分对前列腺癌预后的总
HR(
图
3C)
。
发现
风险评分的合并
HR
为
1.17 (95% CI: 1.03-1.33)
,这表明风险评分是前列腺癌
BCR
的有效危险因素。
8,
利用风险评分和
T
分期构建了预测前列腺癌患者
1
、
3
、
5
年
BCR
概率的
nomogram
图
,多因素
Cox
回归分析结果具有统计学意义
(
图
3D)
。如
nomogram
所示,我们随机选择
1
例高危评分和
T4
分期的患者,计算总积分为
139
分,对应的
1
年、
3
年、
5
年无
BCR
生存概率分别为
0.92
、
0.711
、
0.624
。
1
年、
3
年、
5
年的
ROC
曲线
AUC
分别为
0.633
、
0.675
、
0.708
,预测效率有所降低
(
图
3E)
。
1
、
3
和
5
年的校准曲线在实际
BCR
概率和预测
BCR
概率上表现出极好的一致性
(
图
3F)
。综上所述,
说明
建立的模型在外部队列中显示出强大的识别能力,
nomogram
可以很好地预测前列腺癌患者的
BCR
。
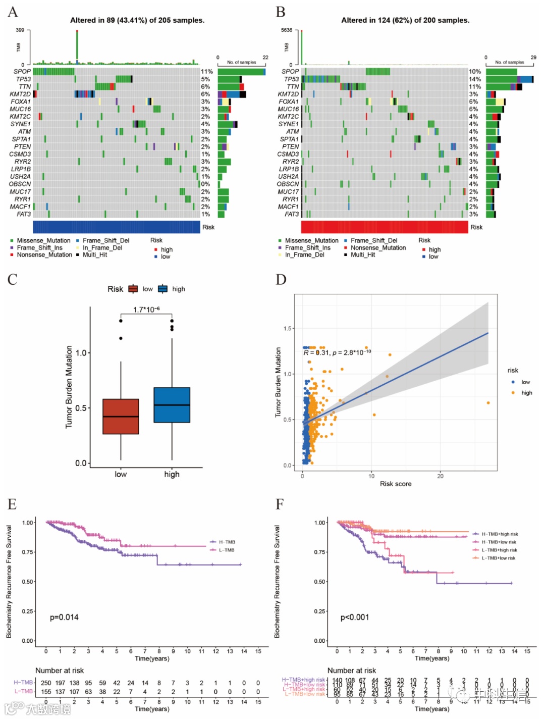
9,
分析了低危组
(
图
4A)
和高危组
(
图
4B)
前
20
个基因中
TMB
的频率。发现高危组的总突变频率
(62%)
高于低危组
(43.41%)
。而对于前列腺癌中常见的一些突变位点,如
TP53
、
FOXA1
,高危组的突变频率明显更高。如图
4C
、
D
所示,
TMB
与风险评分显著正相关。此外,
TMB
高的患者无
BCR
生存期更差
(
图
4E)
。将
TMB
和风险评分结合起来,可以将患者分为
4
个亚组,发现风险评分高、
TMB
高的患者临床预后最差
(
图
4F)
。综上所述,
TMB
与风险评分相结合对前列腺癌患者的预后有较好的预测能力。
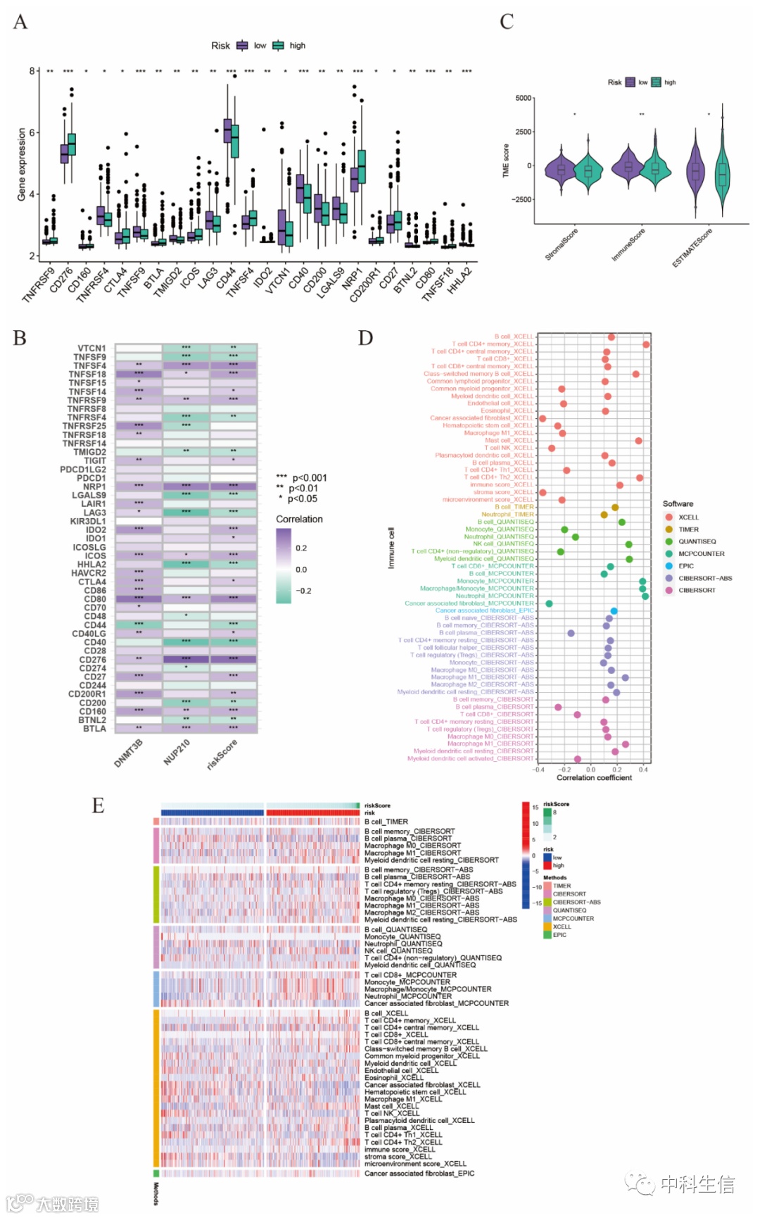
10,
评估了
TME
与风险评分的关系。研究了不同风险评分组中各种常见免疫检查点
(ICP)
基因的表达水平,发现大多数
ICP
在高危组中上调,如
CD276
、
CTLA4
和
NRP1(
图
5A,B)
。发现
CD276
的表达与风险评分显著正相关,这表明风险评分可能是评估靶向
B7-H3
治疗效果的一个预测指标。使用
ESTIMATE
算法,探讨了风险评分与肿瘤纯度之间的关系
(
图
5C)
。发现低危组的基质评分、免疫评分和估计评分均显著高于高危组,说明高危组肿瘤纯度较高,免疫细胞浸润较低。利用
7
种算法评估肿瘤微环境特征与风险评分之间的关系
(
图
5D,E)
。
11,
根据患者抗
PD-1
和抗
CTLA-4
免疫疗法的使用情况将患者分为
4
个亚组
:CTLA-4
阴性
PD-1
阴性
(
图
6A)
、
CTLA-4
阴性
PD-1
阳性
(
图
6B)
、
CTLA-4
阳性
PD-1
阴性
(
图
6C)
和
CTLA-4
阳性
PD-1
阳性
(
图
6D)
。发现所有这些亚组的
IPS
评分都明显低于低危组,这表明低危组患者可以从免疫治疗中获益更多。使用
oncoPredict
包预测一些常用化疗药物的疗效,发现高危组的敏感性评分明显较低,表明化疗反应较好
(
图
6E-I)
。总之,研究结果表明,与免疫治疗相比,化疗可能对高风险评分的患者更有益。
12,
通过
GSEA
分别探索了高风险和低风险亚组中激活的信号通路。发现在低风险亚组中,被激活的前
5
条
HALLMARK
通路分别是
“
脂肪生成
”
、
“
上皮间充质转化
”
、
“
雌激素反应晚期
”
、
“
肌生成
”
和
“
氧化磷酸化
”(
图
7A)
。相比之下,高危亚组中富集最多的
5
条信号通路分别是
“E2F
靶点
”
、
“G2M checkpoint”
、
“
干扰素
α
反应
”
、
“
有丝分裂纺锤体
”
和
“MYC
靶点
V1”(
图
7B)
。此外,
GSVA
显示,风险评分与
Wnt/β-Catenin
信号通路、
PI3K/AKT/mTOR
信号通路和
MYC
信号通路呈正相关,这些信号通路与细胞生长和肿瘤发生有关
(
图
7C)
。
13,
分析了
SUMO
修饰
风险模型中两个重要基因的表达。与正常组织相比,
PCa
组织中
DNMT3B(
图
8A)
和
NUP210(
图
8B)
的表达水平上调。
RT-qPCR
显示
mRNA
水平的表达水平,发现
NUP210
在
PCa
细胞系中的表达水平明显较高
(
图
8C)
。没有发现
PCa
细胞系与正常前列腺细胞系之间
DNMT3B
的显著差异
(
图
8D)
,需要进一步的研究。
Western blotting
显示,
NUP210
在前列腺癌细胞系中显著富集,而在正常前列腺上皮细胞系中则明显富集
(
图
8E)
。
【声明】内容源于网络
0
0
中科生信
中科生信是一家专业从事生物技术服务的公司,提供生物医学领域的定制化数据分析服务。公司业务有:二代测序平台、数据库搭建技术、测序个性化分析平台、以及生信分析定制化服务!致力于为客户提供“一站式”科研服务。
内容
580
粉丝
0
关注
在线咨询
中科生信
中科生信是一家专业从事生物技术服务的公司,提供生物医学领域的定制化数据分析服务。公司业务有:二代测序平台、数据库搭建技术、测序个性化分析平台、以及生信分析定制化服务!致力于为客户提供“一站式”科研服务。
总阅读
1.5k
粉丝
0
内容
580
在线咨询
关注