大家上午好!今天小编和大家分享一篇23年7月发表在Advances in Therapy (IF:3.8)杂志的文章《An EMT-Related Gene Signature to Predict the Prognosis of Triple-Negative Breast Cancer》。作者确定了EMT相关基因对TNBC预后的重要影响,为TNBC个性化治疗和改善临床结果提供了新的策略。
背景:
上皮-间质转化(Epithelial-mesenchymal transition, EMT)是肿瘤侵袭转移的重要生物学过程,是乳腺癌进展和耐药的潜在指标。本研究综合分析了三阴性乳腺癌(Triple-Negative Breast Cancer, TNBC)中EMT相关基因作为预后基因的特征。
方法:
1.采用“DESeq2”R包鉴定TNBC和正常组织间的差异表达基因(DEGs),并与候选EMT相关基因(EMT-RGs)取交集;
2.采用单因素Cox比例风险回归分析和LASSO Cox回归分析,确定与患者OS相关的差异EMT相关基因(EMT-RDGs);
3.使用R包“survival”绘制K-M生存曲线,评估高危组和低危组患者生存率的差异;
4.使用R包“survivvalROC”绘制ROC曲线,评估预后模型的预测能力;
5.采用单因素和多因素Cox回归分析EMT-RDGs预后模型的独立预后因子,并构建预测TNBC患者在3、5年和8年生存情况的列线图;
6.使用CCLE数据库分析不同细胞系中EMGs的表达水平;
7.比较高危组和低危组间免疫评分、基质评分、ESTIMATE评分、免疫细胞浸润、免疫特征、免疫相关基因表达的差异,采用R包“GSVA”进行ssGSEA分析22种免疫细胞在TNBC的富集水平,并绘制热图和小提琴图展示高危组和低危组免疫细胞浸润的差异;
8.采用cBioportal数据库评估EMGs的遗传改变,以及EMGs对TNBC患者生存的影响;采用DNMIVE评估DNA甲基化对EMGs表达的影响,采用MethSurv分析单甲基化CpG位点对TNBC患者OS的影响;
9.基于GDSC数据库、细胞系表达谱和TCGA基因表达谱构建岭回归模型,使用R包“pRRophetic”预测高危组和低危组化疗药物的IC50,推断不同风险病人的敏感性;
10.使用CMap数据库预测潜在药物。
技术路线:

研究结果:
1.EMT相关DEGs的鉴定
使用“Deseq2”软件包对136例肿瘤样本和91例正常样本进行差异表达分析,共鉴定出9416个DEGs,其中5874个上调表达,3542个下调表达。而且,有725个基因(430个上调基因,295个下调基因)与EMT-RDGs相关。
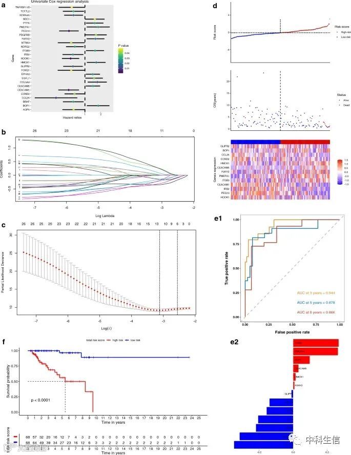
2.13个EMGs风险特征的建立
单因素Cox比例风险回归分析结果显示,27个EMT-RDGs与OS显著相关(图2a),并进行LASSO回归分析。在这些基因中,12个基因被认为是风险因子(HR>1),它们的过表达可能会降低生存率,而其余13个基因(HR<1)的过表达可能提高患者的生存率。随后使用LASSO分析去除可能与其他EMGs密切相关的EMGs(图2b,c)。最终从TCGA-TNBC数据集中筛选获得13个EMGs以预测患者的OS。根据中位风险评分(阈值= - 0.1605),136例TNBC样本中有68例为高危,其余68例为低危(EMGs风险评分、生存状态及基因表达热图见图2d)。3、5、8年的AUC值分别为0.944、0.878、0.866(图2e)。K-M生存曲线显示,高危组患者的OS明显低于低危组患者(图2f)。此外,对CCLE数据库分析也显示了乳腺细胞系中EMGs的差异表达(图3)。


3.METABRIC数据库中EMT相关基因的验证
根据训练集(TCGA-TNBC)的公式,将患者分为高危(n = 142)和低危(n = 152)。高危组患者的OS明显低于低危组,这与本研究TCGA队列的结果一致(p = 0.0042)。如图4c所示,ROC的AUC为0.521(3年ROC)、0.596(5年ROC)和0.625(8年ROC),表明EMT基因预测模型具有较好的预后预测效果。
4.13个基因预后模型的独立预后价值
单变量分析和多变量分析确定了可以独立预测训练组和验证组患者生存的生物标志物(图4a,b)。在两个队列中,病理分期也被证实是一个独立的预测因素。为了进一步提高预测能力,构建了TCGA和METABRIC队列的两个预测列线图(图4c,d)。还绘制了两个列线图3年、5年和8年的结局的校准曲线(TCGA,图4e;METABRIC,图4f)。此外,决策曲线分析表明,我们的列线图有很高的临床应用潜力(TCGA,图4g-i;METABRIC,图4j-l)。


5.TNBC肿瘤免疫微环境的景观
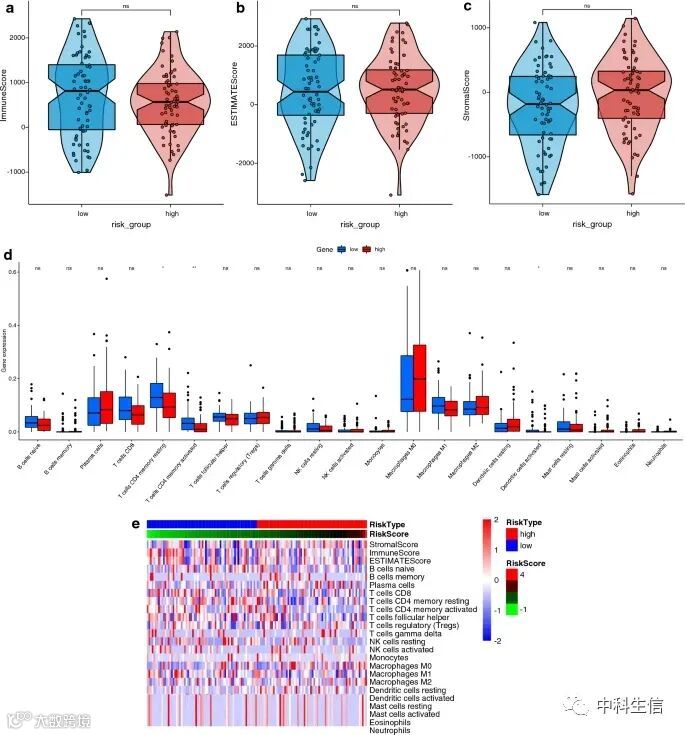
高危组和低危组在免疫评分(图5a)、基质评分(图5b)和ESTIMATE评分(图5c)上没有差异。但低危组免疫评分有升高趋势,高危组间质评分有升高趋势。CD4记忆静息T细胞、CD4记忆活化T细胞和活化树突状细胞在低危组显著高于高危组。此外,CIBERSORT结果还表明,CD4记忆静息T细胞、CD4记忆活化T细胞和活化树突状细胞在低危组中显著升高,高危组中巨噬细胞MO、单核细胞和嗜酸性粒细胞增多(图5d)。在TCGA队列中,风险评分与静息树突状细胞(R = - 0.21, p = 0.015)、CD4记忆活化T细胞(R = - 0.23, p = 0.0077)和CD8 T细胞(R = - 0.22, p = 0.0085)呈负相关,但与M0巨噬细胞(R = 0.24, p = 0.0053)和活化肥大细胞(R = 0.22, p = 0.01)呈正相关(图5f)。

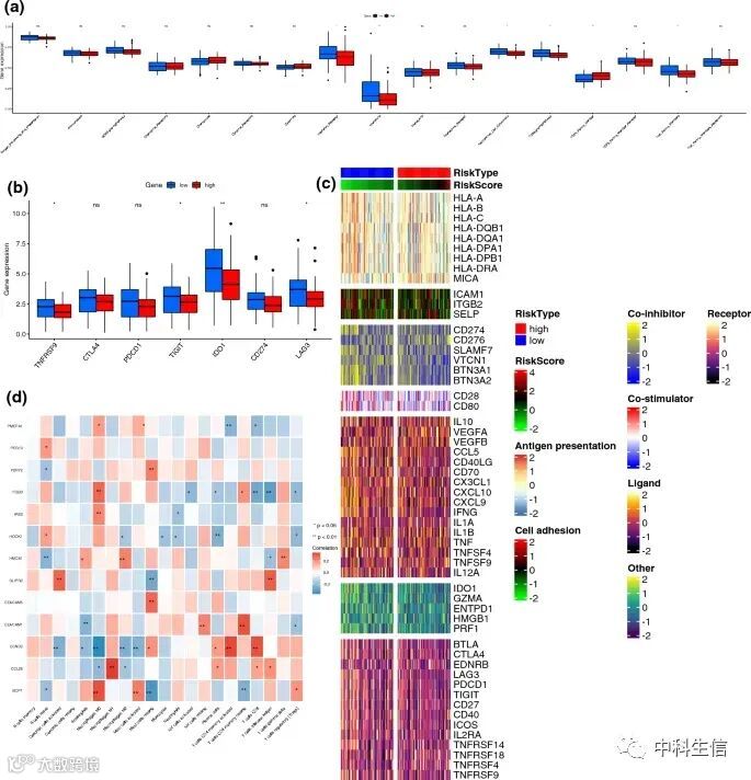
免疫相关通路,包括转化生长因子-b(TGFb)家族成员通路、干扰素受体、干扰素、自然杀伤细胞细胞毒性、TCR信号通路、TNF家族成员,在低危组的活性高于高危组(图6a)。同时,低危组患者中TNFRSF9(肿瘤坏死受体超家族)、TIGIT(Ig和ITIM结构域T细胞免疫受体)、IDO1(吲哚胺2,3-双加氧酶1)和LAG3(淋巴细胞活化基因3)的表达水平显著升高(p<0.01)(图6b)。这些结果表明,低EMT相关特征评分的患者可能对ICI治疗反应更好。此外,利用热图显示TCGA队列中高、低危患者免疫相关基因mRNA表达差异,分析13个特征基因与21个免疫细胞ssGSEA评分的相关性(图6c,d)。

6.免疫特征预测免疫疗法的益处
低危组常见免疫检查点总体表达高于高危组,提示高危患者免疫细胞浸润低。通过量化颗粒酶A(GZMA)的表达来估计两组之间细胞溶解活性(图8a)的差异,这归因于CYT评分。此外,比较了两组之间mRNAsi(图8b)的差异(mRNAsi是一种评估肿瘤细胞去分化潜能的新型干细胞指数)。低风险组的T细胞炎症评分(图8c)也较高。

7.DNA甲基化可能预示着不同的预后,但不是遗传改变
BOP1基因改变的频率最高(15%),而只有0.4%的患者有HMOX1基因改变(图7a)。与没有基因改变的患者相比,EMGs基因改变的患者没有表现出不同的OS率(p = 0.995)(图7b)。关于DNA甲基化,我们首先评估了启动子甲基化和基因表达水平。结果表明,PEG10、GLIPR2、P2RY2、CCND2、IRS2、ITGB3、CEACAM5、CEACAM1和PMEPA1启动子甲基化与mRNA表达呈负相关,仅发现HMOX1启动子甲基化与mRNA表达呈正相关(图7c)。

8.TNBC患者潜在药物的鉴定
使用GDSC数据库预测预后亚型患者使用15种常用化疗药物的化疗反应(AZD8055、比卡鲁胺、多西他赛、GDC0941、GSK269962A、伊马替尼、拉帕替尼,二甲双胍、MG.132、MK2206、NVP.BEZ235、帕唑帕尼、PF.4708671、PHA.665752和坦罗莫司),显示在高危组和低危组之间IC50有显著差异(图8d)。低危组患者对这些药物的敏感性高于高危组。

9.CMAP分析预测药物治疗
从CMap数据库获得前15位呈正相关和负相关的药物/分子对。来那替尼(Neratinib)是TNBC患者的推荐药物。其他药物/分子,包括莱司琼(lerisetron)、阿司匹林(aspirin)、丁酸钠(sodium butyrate)、阿莫那胺(amonafide)和氟替匹林(fluspirilene),可能作为TNBC潜在的药物。结果见Supplementary Table S5。


