早!今天小编和大家分析一篇2023年3月发表在《Journal of Translational Medicine》(IF:8.4)期刊上的文章《Multi-omics and experimental analysis unveil theragnostic value and immunological roles of inner membrane mitochondrial protein (IMMT) in breast cancer》。
背景:
乳腺癌(BC)是女性肿瘤中常见的癌症之一,死亡率在所有癌症中位居第四。手术、放疗和内分泌治疗仍然是临床的主要治疗手段,新辅助治疗虽已被广泛应用于高复发和高转移的BC患者,但大多数患者仍旧预后较差,且易复发。越来越多的证据表明,肿瘤细胞能够通过改变线粒体动态来增强增殖和生存能力,因此针对线粒体动态的治疗可能是抑制BC细胞转移能力的有效策略。
线粒体接触点和嵴突组织系统(MICOS)复合物在构建线粒体内膜(IMM)和嵴突连接形成以及影响线粒体动力学和代谢方面起主导作用。IMMT被认为是MICOS的核心,IMMT的下调、修改或破坏均可能导致线粒体功能障碍,最终导致细胞死亡。此外,IMMT是许多癌症的标志物,但IMMT在乳腺癌(BC)的临床病理、肿瘤免疫微环境(TIME)和精准肿瘤学方面的作用仍不清楚。
方法:
1,使用五种方法(WGCNA、SVM-RFE、RF、SLEDAI相关性分析、GEO2R鉴定DEG)筛选SLE的生物标志物;
2,ROC用于分析MX2的诊断价值;
3,clusterProfiler用于GO和KEGG富集分析;GSEA用于途径和生物学过程的变化;ssGSEA用于计算每个样本的通路评分;
4,通过ssGSEA,CIBERSORT,xCell和ImmuCellAI四种算法进行免疫细胞浸润分析;
5,CellMark数据库用来查询中性粒细胞相关标记基因;基于HPA数据库、转录数据和单细胞数据分析免疫细胞中MX2的表达;
6,STRING数据库用来分析MX2的蛋白质互作关系;Cistrome DB数据库用来查找基因的转录因子;DREIMT数据库用于预测SLE的潜在治疗药物。
研究结果:
(一)BC中以IMMT为中心的MICOS成分的临床病理学筛查
首先分析了TCGA数据库中BC样本MICOS亚单位的遗传变异情况(图1A)。1026个BC样本中,有19个(1.85%)显示有单核苷酸变异(SNV)的改变。与CHCHD6(4个样本)、CHCHD3(3个样本)、APOO(3个样本)、APOOL(4个样本)和MICOS10(0个样本)相比,IMMT的SNV数量最高(6个样本)(图1B);且大多数的SNVs是错义突变(图1B)。在TCGA数据集中,BC肿瘤组织与正常组织相比,IMMT、CHCHD6、CHCHD3、APOO和MICOS10的基因表达水平升高,而与正常组织相比,肿瘤组织中的APOOL水平下降(图1C-H)。随后通过访问CPTAC数据集检查了蛋白质水平的表达,发现除APOO外,IMMT、CHCHD6、CHCHD3和APOOL的蛋白表达与基因表达的趋势相似(图1I-M)。比较不同基因表达之间的不同突变状态,发现IMMT、CHCHD6、CHCHD3、APOO和MICOS10的突变与基因表达无明显关联(图1N)。用对数秩检验来分析基因表达与生存率之间的关联,如图1O所示(所有P<0.05),IMMT高表达与不利的总生存率(OS)和无病生存率(DFS)有关;CHCHD6高表达与不利的OS和无远处转移生存率(DMFS)有关;APOOL和APOO高表达与不利的OS有关;而MICOS10高表达与有利的DMFS和DFS有关。

(二)IMMT在BC中的差异性表达和诊断价值
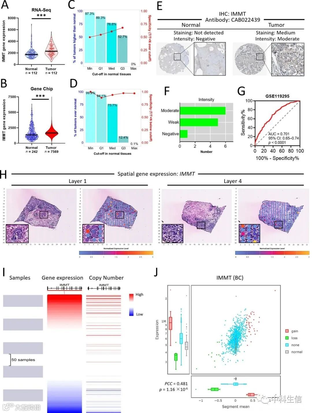
RNA-seq数据和芯片阵列数据都显示,与正常组织相比,IMMT在BC肿瘤组织中的表达水平有所增加(图2A,B)。RNA-seq数据的特异性随着正常组织的高截止值而增加,而芯片阵列数据无论在哪个截止点都保持了高特异性(图2C,D)。人类蛋白质图谱的免疫组化染色数据证实,与正常组织相比,BC肿瘤组织中IMMT蛋白过度表达(图2E,F)。我们根据GSE11925数据集构建了ROC曲线来评估IMMT对BC的诊断效率。注意到,IMMT的表达水平表现出较高的诊断准确性(AUC:0.701,95% CI 0.65-0.74,P < 0.0001)(图2G)。IMMT的空间转录组学分析显示,IMMT的高水平与BC肿瘤组织的癌变部分同时表达(图2H)。UCSC Xena分析和TCGA-BRCA资源库数据显示,IMMT的表达水平与拷贝数密切相关(图2I,J)。然后我们利用不同的数据库,包括TCGA和瑞典癌症组分析网络-乳腺(SCAN-B),调查了基于各种临床类别的IMMT表达。

所有临床阶段的BC肿瘤的IMMT水平都高于正常组织(图3A)。TCGA资料库的数据表明,所有的BC亚型,包括腔隙型、富含HER2(HER2-E)和三阴性乳腺癌(TNBC)的IMMT水平都有增加,而HER2-E的IMMT水平高于腔隙型(图3B)。同样,SCAN-B资料库的数据表明,所有BC亚型的IMMT都高于正常,而HER2-E的IMMT高于基底样和腔镜A(图3C)。与1级或2级的肿瘤相比,3级的肿瘤显示出IMMT的增加(图3D)。与非TNBC肿瘤相比,TNBC肿瘤的IMMT增加(图3E)。结节状态阳性(N)的IMMT水平比结节状态阴性(N+-)高(图3F)。IMMT水平随着诺丁汉预后指数(NPI)评分的升高而增加(图3G)。此外,我们根据Ki67染色水平用IHC检查了IMMT的表达,这是一个独立的BC预后生物标志物。如图3H所示,Ki67高的肿瘤比Ki67低的肿瘤的IMMT水平高。总之,这些结果表明,IMMT的表达可作为一种诊断标志物,而且IMMT与晚期疾病状态有关。

(三)IMMT的预后价值
为了更深入地了解预后,我们研究了IMMT表达与生存率之间的相关性。无复发生存期(RFS)被认为是发生转移的一个适当指标。我们发现BC患者的IMMT高表达与RFS时间减少有关(图4A),IMMT在HER2-E型、管状A型和管状B型中起到了预后指标的作用,但在基底型中没有(图4B-E)。IMMT的高表达表明3级BC患者的RFS时间减少,而在1级和2级中没有发现差异(图4F-H)。在治疗方案方面,IMMT高表达表明接受所有类型的化疗、辅助化疗或他莫西芬的BC患者的RFS时间减少,但新辅助化疗则不然(图4I-L)。此外,IMMT可以作为阴性结节患者预后的独立因素,而不是阳性结节患者预后的独立因素(图4M,N)。由于肿瘤浸润性免疫细胞(TIICs)是TIME不可缺少的部分,并与临床结果有牵连,因此在免疫方面研究了IMMT对BC的预后价值。高IMMT并不表明RFS时间的减少,BC肿瘤中的辅助T细胞1型(Th1)减少,Th2减少,间质干细胞(MSC)富集,巨噬细胞减少,嗜碱性细胞减少,CD4 + T细胞减少和B细胞减少(图4O)。高IMMT表明高肿瘤突变负担(TMB)的BC肿瘤的RFS时间减少,但低TMB的肿瘤则没有(图4P)。总的来说,高IMMT对BC患者的预后是不利的,特别是在HER-2E亚型、管腔A和管腔B、肿瘤3级、接受辅助化疗和他莫昔芬治疗以及阴性结节患者。

(四)单细胞水平的分析
接下来在单细胞水平上对IMMT进行定位分析,在多个GEO数据集中基于TISCH的BC单细胞分析证实了IMMT在免疫细胞、恶性细胞和基质细胞中的表达(图5A)。GSE75688的单细胞RNA-seq显示,IMMT主要在肿瘤细胞中表达,尽管在T细胞中相对较低(图5B,C)。BC肿瘤中的有丝分裂的基因特征更为丰富(图5D),其中IMMT是一个关键调节因子。从scTIME门户网站检索的细胞通讯显示了各种T细胞亚群之间复杂的相互作用(图5E)。GSE114724的单细胞RNA-seq显示特定的CD8T细胞群(CD8-GZMK、ZNF683、PDCD1和cycling-T)与IMMT表达之间存在正相关(图5F-H)。

(五)IMMT的过表达与免疫抑制性TIME有关
考虑到TIME在肿瘤生长、扩散和逃避免疫介导的破坏中的重要作用,分析了IMMT与肿瘤-免疫相互作用之间的关联。TISIDB的Spearman相关分析显示,IMMT的表达与BC中大多数肿瘤浸润淋巴细胞呈负相关(图6A),如效应记忆CD8 T细胞(图6B)、CD56bright杀伤细胞(图6C)、自然杀伤细胞(图6D)和自然杀伤T细胞(图6E)。此外,我们观察到IMMT与T细胞抑制因子有正相关,如PD-L1(图6F)、PD-L2(图6G)、IDO1(图6H)和CTLA4(图6I)。使用GEPIA2进行的Pearson相关分析表明,IMMT与效应T细胞特征没有明显的相关性(图6J),而与衰竭T细胞特征(图6K)、静止Treg细胞特征(图6L)和效应Treg细胞特征(图6M)显示出明显的正相关关系。此外,ESTIMATE分析表明,高IMMT的队列表现出基质评分(图6N)、免疫评分(图6O)和ESTIMATE评分(图6P)的降低,同时显示出肿瘤纯度的提高(图6Q)。总之,这些结果表明,IMMT的过度表达与免疫抑制性TIME有关。

(六)IMMT参与细胞周期进展和线粒体抗氧化防御系统
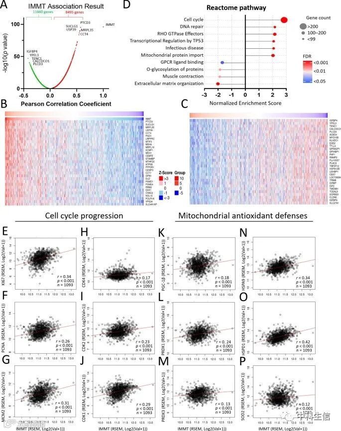
通过Linkedomics分析IMMT的功能富集情况,共有8495个基因与IMMT有明显的正相关,而11660个基因有明显的负相关(图7A),热图直观地显示了前30个单个基因(图7B,C)。基因集富集分析(GSEA)显示,与IMMT共同表达的基因参与了以下Reactome途径的激活:细胞周期、DNA修复、RHO GTP酶效应物、TP53感染性疾病的转录调控和线粒体蛋白导入(图7D)。同时,被抑制的途径包括:GPCR配体结合,蛋白质的O-糖基化,肌肉收缩,和细胞外基质组织(图7D)。同时富集的Reactome途径显示,细胞周期具有最高的归一化富集分数(NES),最多的基因数和最低的错误发现率(FDR)(图7D)。考虑到IMMT对细胞周期活动的主要影响,我们研究了它与癌症进展的关键生物标志物的关系。如图7E-J所示,IMMT水平与癌症增殖相关的生物标志物(KI67、PCNA和MCM2)以及细胞周期的关键调节器(CDK4、CDK2和CDK1)呈正相关。由于IMMT在调节氧化还原状态方面的关键作用,我们调查了它与BC肿瘤样本中线粒体抗氧化功能的关系。IMMT与PGC-1β(图7K)、PRDX1(图7L)、PRDX3(图7M)、HSPA9(图7N)、HSPD1(图7O)和SOD2(图7P)有正相关。这些结果表明,IMMT可能通过调节线粒体的氧化还原状态在BC细胞周期的进展中起作用。

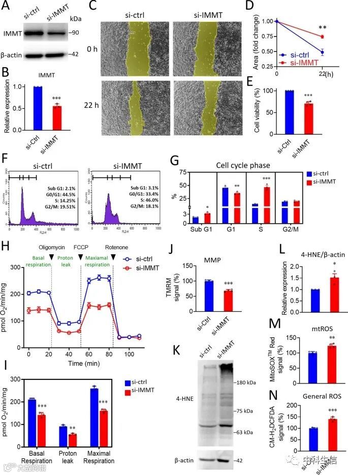
为了验证IMMT在BC中的生物学作用,我们在MDA-MB-231细胞中进行了基于siRNA的敲除(图8A-B)。伤口愈合试验显示,与接受阴性对照siRNA的细胞相比,接受IMMT敲除的细胞迁移能力和存活率下降(图8C-E)。此外,IMMT的敲除导致亚G1期的比例增加,G1期减少,S期增加(图8F,G)。敲除IMMT后,呼吸活动和线粒体膜电位(MMP)降低(图8H-J)。值得注意的是,脂质过氧化的指标4-羟基壬醛(4-HNE)有所增加(图8K,L)。注意到线粒体ROS和一般ROS的增强(图8M,N)。同样,IMMT敲除抑制了MCF-7细胞的迁移能力,并诱发了脂质过氧化。总之,这些结果表明,IMMT在调节线粒体健康和细胞内氧化应激方面发挥了积极作用,这可能是BC细胞的运动能力和增殖能力的原因。

(七)验证IMMT在华裔患者中的临床病理意义,并从泛癌症角度进行验证
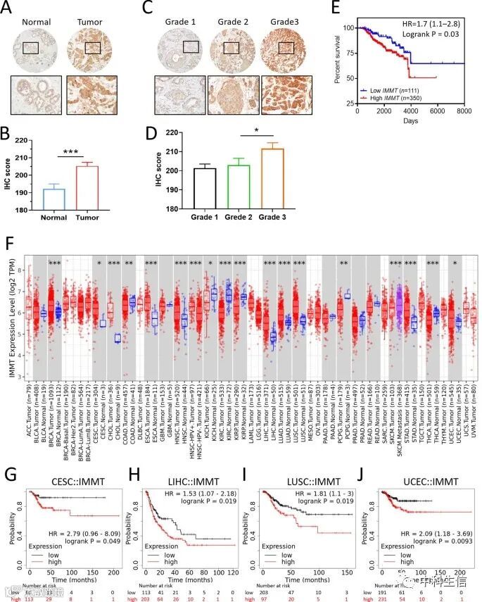
为了验证IMMT的临床价值,收集了BC患者(n = 461)的肿瘤组织和临床文件。IHC染色显示,肿瘤组织表达的IMMT水平高于肿瘤毗邻的正常组织(图9A,B),3级肿瘤组织表达的IMMT水平高于2级(图9C,D)。Kaplan-Meier分析显示,IMMT IHC评分高的患者的OS时间减少(图9E)。与观察到的生物信息学结果类似,与低IMMT相比,高IMMT的3级患者的总生存时间更短,即使没有统计学意义。在这方面,我们的临床发现与多组学数据相符。
为了观察IMMT是否具有普适性价值,我们研究了不同癌症及其相应的正常组织的表达情况。我们注意到,多种癌症类型显示出与BC类似的表达模式,包括宫颈鳞癌(CESC)、胆管癌(CHOL)、食道癌(ESCA)、头颈部鳞癌(HNSC)、肝脏肝细胞癌(LIHC)、肺鳞癌(LUSC)、胃腺癌(STAD)和子宫冠状内膜癌(UCEC)(图9F)。高IMMT与CESC(图9G)、LIHC(图9H)、LUSC(图9I)和UCEC(图9J)中较短的RFS时间有明显关联。

(八)药物遗传学分析确定吡多他汀是IMMT高表达的有效药物
为了探索针对BC的潜在有效药物,我们在BC细胞中使用单向导RNA(sgRNA)介导的CRSPR对药物反应和IMMT敲除进行了交叉关联分析。在486种被筛选的药物中,有6种药物被确定为发挥了改变的效力(图10A)。具有高sgIMMT效率的BC细胞系表现出对AICAR的敏感性增加(图10B)。同时,低sgIMMT效率的BC细胞系对MK-1775(图10C)、luminespib(图10D)、ulixertinib(图10E)、camptothecin(图10F)、wee1抑制剂(图10G)和pyridostatin(图10H)的敏感性增加。此外,CCLE数据集证实了吡多素和IMMT表达之间的关系。吡啶斯的敏感性与IMMT表达水平(图10I)和IMMT拷贝数(图10J)呈负相关。分析显示,当细胞表现出高表达的IMMT时,吡多他汀发挥了增效作用,表明它可能是开发精准医疗的可行候选药物。



