大家早上好!今天小编和大家分享一篇6月29日发表在Journal of Ovarian Research(IF:5.062)杂志上的题目为《Identification of STEAP3-based molecular subtype and risk model in ovarian cancer》的文章。作者揭示STEAP3能够可靠地预测患者预后,为OC免疫治疗提供新思路。思路适用范围广,感兴趣的老师可以与我们联系。
背景:卵巢癌(OC)是女性最常见的恶性肿瘤之一。由于其复发和转移,其预后较差。不幸的是,缺乏用于 OC 早期诊断和预后的可靠标志物。我们的研究旨在利用生物信息学分析探讨前列腺家族成员 3 六跨膜上皮抗原 (STEAP3) 作为 OC 预后预测因子和治疗靶点的价值。
方法:STEAP3 表达和临床数据来自癌症基因组图谱 (TCGA)、基因型组织表达 (GTEx) 和基因表达综合 (GEO)。无监督聚类用于识别分子亚型。比较两个明确簇之间的预后、肿瘤免疫微环境(TIME)、干性指数和功能富集分析。通过最小绝对收缩和选择算子(LASSO)回归分析,开发了基于STEAP3的风险模型,并使用GEO数据集证实了该特征的预测有效性。使用列线图来预测患者的生存可能性。此外,还对不同 OC 风险组的时间、肿瘤免疫功能障碍和排斥 (TIDE)、干性指数、体细胞突变和药物敏感性进行了评估。
结果:STEAP3 在 OC 中表现出明显的过度表达。STEAP3 是 OC 的独立危险因素。根据 STEAP3 相关基因 (SRG) 的 mRNA 水平,鉴定出两个不同的簇。簇 2 (C2) 亚组的患者预后较差,免疫细胞浸润较高,干性评分较低。参与肿瘤发生和免疫的途径在 C2 亚组中高度丰富。进一步开发了基于 13 个 SRG 的预后模型。Kaplan-Meier分析表明高危患者的总生存期(OS)较差。风险评分与TIME、TIDE、干性指数、肿瘤突变负荷(TMB)、免疫治疗反应和药物敏感性显着相关。最后,IHC 显示 STEAP3 蛋白表达在 OC 中显着升高,
具体结果:
1. STEAP3在OC中的表达及预后价值
在正常和肿瘤组织的基因表达数据库(GENT2)数据库中,与含有OC的匹配正常组织相比,大多数恶性肿瘤中STEAP3 mRNA表达显著升高(图1A)。从 TCGA 和 GTEx 数据库来看,STEAP3 在 OC 中也显著上调(图1B)。使用ROC曲线评估STEAP3的诊断效率。如图1C所示,STEAP3在区分OC样本和正常样本方面表现出更好的诊断性能(AUC:0.895)。K-M 分析显示,STEAP3 高表达的患者预后较差(图1D)。通过多变量 Cox 分析,STEAP3、年龄阶段和治疗是 OC 的独立预后标志物(图1E、F)。

图1
2. 基于预后相关 SRG 的分子亚型与 TIME 和干性的相关性
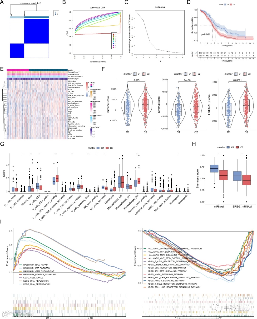
我们在不同的 STEAP3 表达组之间鉴定了 1327 个 SRG。TCGA 数据库中总共有 222 个 SRG 被确定为影响 OC 患者结局的预后因素。然后对这些与预后相关的 SRG 进行聚类分析。使用“ConsensusClusterPlus”软件包,无监督聚类将 OC 患者分为两个不同的亚型(C1 和 C2)(图2A-C)。K-M 生存分析显示 C2 的预后比 C1 更差(图2D)。此外,两个集群的 TIME 景观是使用各种算法确定的。观察到免疫细胞和免疫功能的显着差异(图2E)。ESTIMATE算法的结果显示C2具有更高的免疫、基质和ESTIMATE分数(图2F)。如图2G所示,CIBERSORT算法显示C1在多种抗肿瘤免疫细胞中显着富集,例如CD8 T细胞、活化的自然杀伤(NK)细胞和滤泡辅助性T(Tfh)细胞。免疫抑制细胞,如静息 CD4 记忆 T 细胞、静息 NK 细胞和 M2 巨噬细胞,在 C2 亚组中高度富集。
接下来,比较C1和C2亚型之间的干性指数。结果显示,C1 中的 mRNAsi 和 EREG mRNAsi 评分显着较高(图 2H)。这表明C1患者的干细胞比例较高。然而,一些研究表明,较高的干性与不良预后呈正相关。因此,需要进一步研究。使用 GSEA 富集分析,我们探讨了两种分子亚型之间的生物学差异。结果揭示了免疫相关的生物过程(B细胞受体信号通路、趋化因子信号通路和T细胞受体信号通路)和致瘤通路(上皮间质转化、通过NF-kB的TNFA信号传导和Notch信号通路)在C2中富集(图 2I)。

图2
3. 基于 STEAP3 的 OC 预后风险特征的构建和验证
首先,采用LASSO算法来选择风险特征的重要候选基因(图3A、B)。当 λ = 0.01731 时,模型达到最佳性能。多变量分析的森林图如图3C所示。最后,通过选择13个与预后相关的SRG构建了基于STEAP3的风险特征。风险签名的公式如下:风险评分 = 0.181399814 * EPB41L2 + 0.205009036 * PYGB + (-0.23965905) * MAGED2 + 0.075209836 * STAC2 + (-0.15368987) * OCIAD2 + 0.297560054 * PTDSS1 + 0.206376774 * PLEKHF1 + (-0.345589371) * TAP1 + 0.185644738 * GAS1 + (-0.284750657) * GLRX5 + (-0.113831054) * C2orf88 + 0.231985638 * PIM3 + (-0.069014815) * PRSS2。在 TCGA 队列中,OC 患者被分为两组(高风险组和低风险组)。与低风险组患者相比,高风险组患者的死亡风险显着增加(图3E)。根据K-M生存分析,高危患者的生存时间短于低危患者(图3F)。使用时间依赖性 ROC 曲线分析来评估 TCGA 队列中风险评分的预测能力(图3G)。总体预测能力和准确率相当令人满意(AUC > 0.65);尤其是10年生存率显示出最大的可预测性和准确性(AUC:0.912)。因此,风险评分对于预测 OC 患者的长期结局更为准确。为了验证签名的预测性能,我们使用 GEO 数据库测试了该模型(图3H-J)。这一结果表明我们构建了一个优秀的 OC 预后风险模型。

图3
4. 结合临床参数建立列线图
单变量分析显示年龄、分期、分级、治疗和基于 STEAP3 的风险评分与 OC 中的OS之间存在显著关联(图4A)。其中,年龄、分期、治疗和风险评分是OC的独立预后因素(图4B)。为了扩大基于STEAP3的风险模型的临床应用和可用性,结合常见的临床参数构建了列线图,可以轻松预测OC患者的生存结果(图4C)。校准曲线表明列线图表现良好(图4D)。此外,C指数曲线表明列线图对于预测患者预后具有理想的功效(图4E)。通过比较列线图、风险评分和临床参数,我们发现列线图在预测 OC 患者的短期预后(小于 5 年)方面更有效(图4F-G)。然而,与列线图相比,长期结果(5 年和 10 年)风险评分的预测效率略好(图 4H-I)。

图4
5.不同危险人群之间的免疫状况和化疗敏感性分析
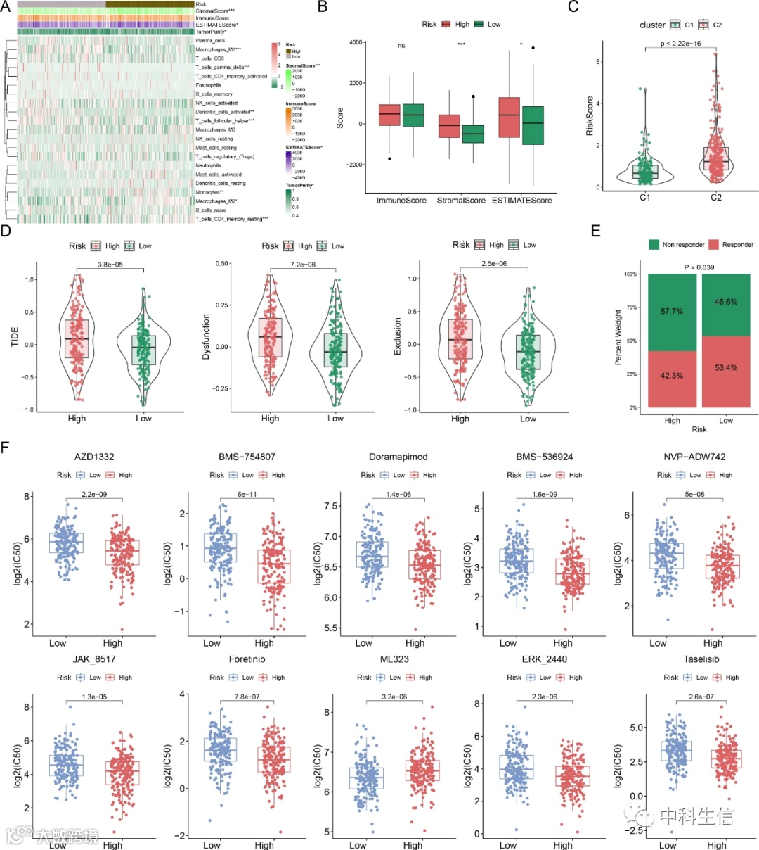
进一步探讨了风险模型与TIME之间的相关性,并使用CIBERSORT算法计算了22种免疫细胞的丰度。如图5A所示,一些免疫抑制细胞,包括静息CD4记忆T细胞和M2巨噬细胞,在高危组中被激活。低危组Tfh细胞、γδT细胞、M1巨噬细胞和活化树突状细胞的丰度显着高于高危组。ESTIMATE分析结果显示,高风险组的基质评分和ESTIMATE评分明显高于低风险组,而两个风险组之间的免疫评分没有显着差异(图5B)。接下来,我们研究了 OC 中风险模型和分子亚型之间的关系。C2 亚型的风险评分较高(图5C)。随后,我们使用 TIDE 来评估免疫疗法的潜在临床疗效。在TCGA队列中,高危组的TIDE、T细胞功能障碍和T细胞排除评分显着高于低危组(图5D)。这些结果表明高风险患者不太可能从免疫治疗中受益。此外,估计高风险组中 42.3% 的患者从免疫治疗中受益,低于低风险组 (53.4%)(图 5E)。由此,计算出与风险评分相关的前十种化疗药物的IC50值(图5F)。高风险患者对 AZD1332、BMS-754,807、Doramapimod、BMS-536,924、NVP-ADW742、JAK_8517、Foretinib、ERK_2440 和 taselisib 具有更高的敏感性,表明风险评分可被视为化学敏感性的潜在预测因子。总体而言,这一结果说明了为什么高危组患者的预后较差且对免疫治疗的反应较差。

图5
6. 风险评分与干性和 TMB 的相关性
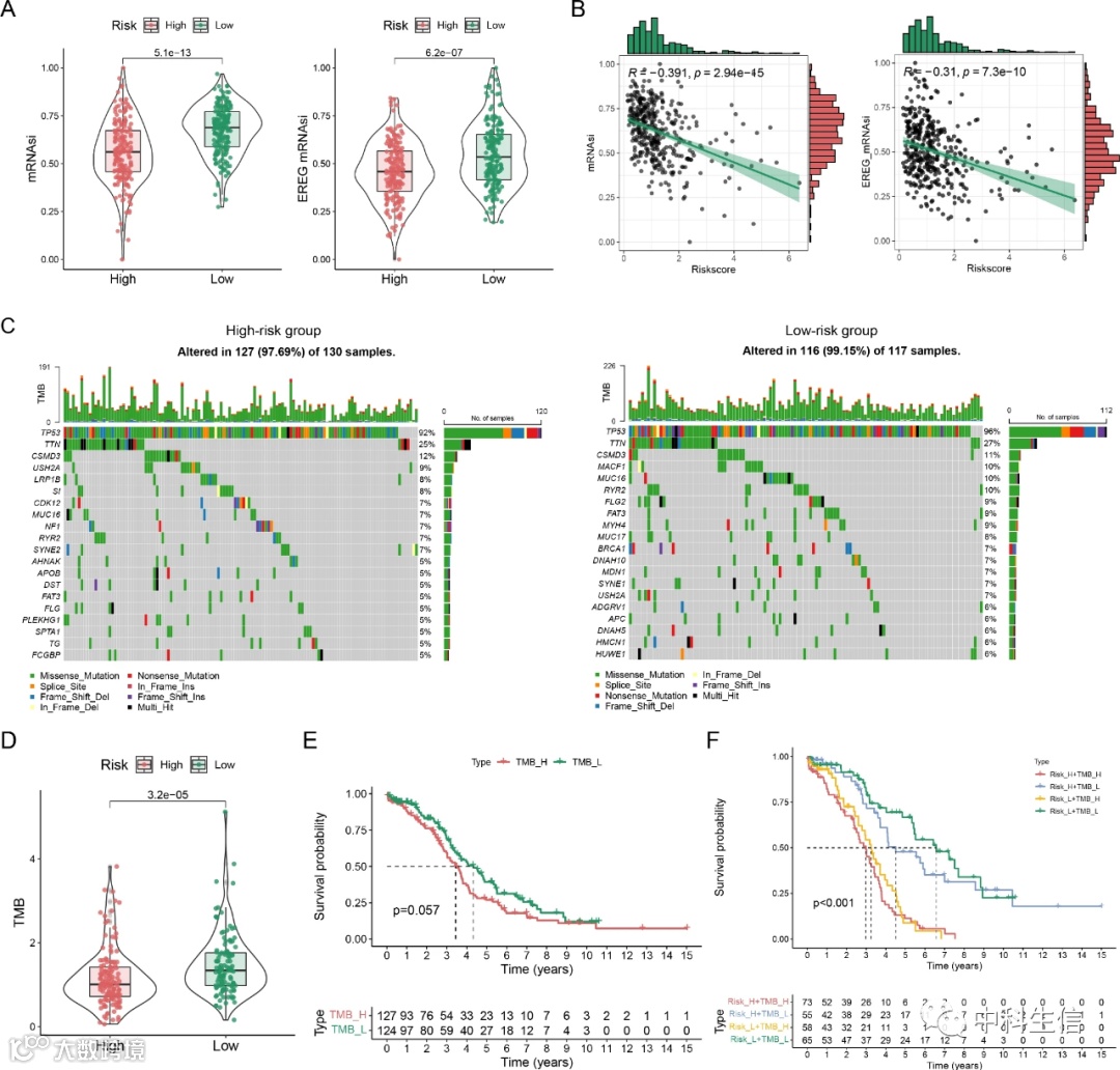
比较了两个风险亚组之间干性指数的差异,发现低风险亚组的 mRNAsi 和 EREG mRNAsi 评分显着较高(图 6A),并且与风险评分呈负相关(图6B)。此外,瀑布图描绘了不同风险组中前 20 个基因的突变频率(图6C)。例如,TP53 是两组中最常见的突变基因。体细胞突变分析表明,在低风险亚组中发现了较高的TMB(图6D)。然而,生存分析显示两组之间没有明显差异(图6E)。根据风险评分和 TMB 将 OC 患者分为四组,以进行进一步的生存分析。高 TMB 或高风险患者的 OS 比低 TMB 和低风险患者短(图6F)。

图6
7.STEAP3蛋白水平与临床特征的相关性
使用 IHC 检测 111 例 OC 和 30 例正常样本中的 STEAP3 蛋白表达(图7A)。结果表明,STEAP3 在 OC 组织中表达上调(p = 1.8e-11;图7B)。ROC曲线显示STEAP3对OC具有显着的诊断性能(AUC:0.896,图7C)。然后我们探讨了STEAP3表达与OC临床病理特征之间的相关性(表1)。STEAP3 与 OC 患者的年龄、分期、分级、淋巴管间隙侵犯 (LVSI) 和淋巴结转移 (LNM) 显着相关。此外,利用K-M曲线研究STEAP3对OC预后的预测价值。结果表明,随着STEAP3表达的增加,OC患者的OS和RFS概率降低(图7D、E)。根据多变量分析,通过比较 OC 的OS(图7F)和 RFS(图7H)的年龄、分期、类型、分级、LVSI 和 LNM,发现 STEAP3 是一个独立的危险因素。

图7
表1 OC中临床病理特征与STEAP3蛋白表达的关系



