早,今天小编个大家分享一篇21年7月发表在Cancer Cell International杂志的文章《Identification and validation of an immune-related prognostic signature and key gene in papillary thyroid carcinoma》。甲状腺状癌(PTC)是甲状腺癌最常见的病理类型。传统抗肿瘤治疗的效果对于复发、转移和放射性碘抵抗的患者并不理想。免疫相关基因(IRG)的异常表达在PTC的病因学中起着关键作用。然而,IRG对PTC预后的影响尚不清楚。
背景:甲状腺状癌(PTC)是甲状腺癌最常见的病理类型。传统抗肿瘤治疗的效果对于复发、转移和放射性碘抵抗的患者并不理想。免疫相关基因(IRG)的异常表达在PTC的病因学中起着关键作用。然而,IRG对PTC预后的影响尚不清楚。
方法:基于癌症基因组图谱(TCGA)和ImmPort数据库,我们整合了PTC患者的IRG表达谱和无进展间隔(PFI)。首先,我们鉴定了PTC中差异表达的IRG和转录因子(TF)。随后,采用单变量Cox回归、最小绝对收缩和选择算子(LASSO)回归和TCGA中差异表达IRG的多元Cox回归分析,构建了可预测PFI的IRG模型。此外,蛋白质-蛋白质相互作用(PPI)网络显示了差异表达基因(DEGs)之间的相互作用,并从网络中提取了度数最高的前30个基因。然后,通过PPI网络和单因素Cox回归的交叉分析鉴定关键IRG,并通过蛋白质印迹和免疫组织化学(IHC)验证其差异表达。进行ssGSEA以了解关键IRG表达水平与免疫活性之间的相关性.
结果:
1.数据处理
从TCGA数据集中获得了493份PTC样本和58份正常甲状腺组织样本的RNA测序数据和临床随访数据,从ImmPort数据库下载了2498个IRG,从Cistrome数据库下载了318个TF(图1)。

2.鉴别PTC患者差异表达的IRG和TF
本研究对PTC样本和正常样本进行差异分析,获得了1648个差异表达基因(DEGs),355个差异表达的IRG和43个差异表达的TF(图2a, b)。进一步对差异表达的IRG和TFs进行了GO和KEGG途径富集分析,关于GO分析,IRGs主要富集于细胞趋化性,白细胞迁移和趋化因子介导的信号通路(图2c)。此外,TFs在细胞因子-细胞因子受体相互作用、病毒蛋白与细胞因子和细胞因子受体的相互作用等通路中均有显著富集(图2d)。在KEGG通路分析中,差异表达的IRG主要与横纹肌组织发育等相关(图2e),差异表达的TFs主要富集于Th17细胞分化和癌症转录错误调节等(图2f)。

3.预后风险模型构建与分析
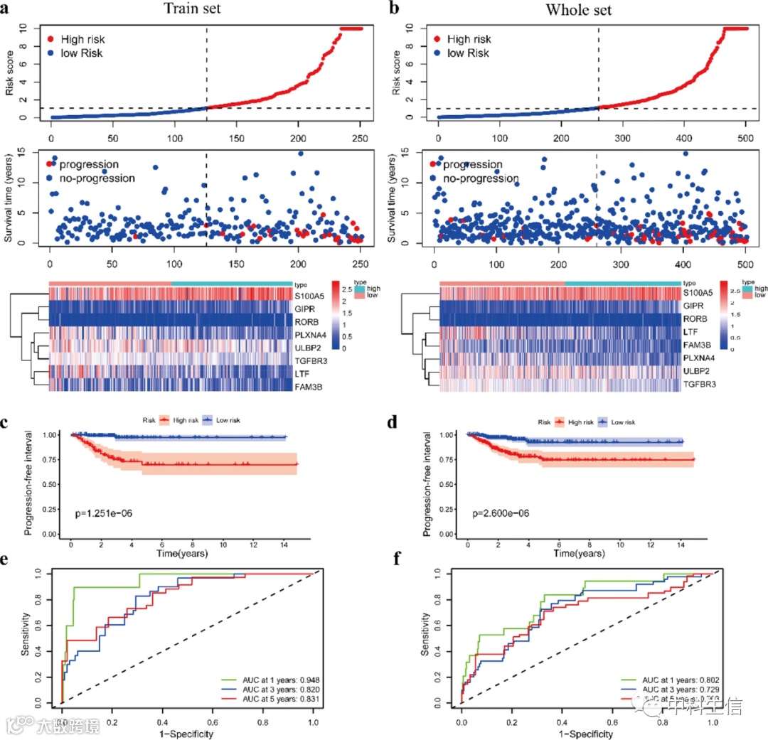
首先,将包含生存信息的整个数据集以1:1的比例随机分为训练集和测试集。单变量Cox回归分析发现3个IRG与训练集中的PFI显著相关。随后对与PFI相关的IRG进行LASSO回归分析,以提高模型的预后能力(图3a, b)。最终,通过逐步多因素Cox回归分析,选择包含2个IRG的预后特征,PTC患者1年、3年和5年PFI的列线图如图所示(图3d)。校准曲线表明列线图预测1年和3年PFIs的准确度较高(图3e, f)。根据风险打分将PTC患者分为高风险组和低风险组,PCA可以将两个分组分开(图3g, h)。

4.预后风险模型的构建
根据临界值将PTC患者分为低危组和高危组,然后计算每例PTC患者的预后风险评分。训练集和整组患者IRGs表达水平的风险评分、生存状态和相应热图的分布如图4a, b显示。KM曲线分析发现PTC低危组预后优于高危组(p <0.001)(图4c, d)。为了进一步阐明八IRG模型预测PTC患者PFI的准确性,我们分析了时间依赖性的ROC曲线。在训练集中和整体集合中预后1年,3年和5年的ROC曲线的AUC分别为0.802、0.729 和 0.703(图4e, f)。这些结果表明,8个IRG模型在预测PTC发生和发展方面具有良好的准确性。

为了评估预后模型的独立预后能力,作者进行单变量和多变量Cox回归分析。在单因素Cox回归分析中,PTC患者的风险评分与PFI相关(图5a)。在多变量Cox回归分析中,风险评分对PFI也有一定的预测值(图5b)。这些发现表明,基于八个IRG的风险评分可以被认为是PTC患者生存的独立预后因素。随后,探讨了8-IRG风险模型与临床病理相关性,8-IRG特征与T期(p < 001.0)和TNM期(p < 001.5)显著相关(图5c, h)。随着风险评分的增加,进展为晚期肿瘤的可能性逐渐增加,这表明IRG可能在PTC的进展中起关键作用。
5.PPI网络的交叉分析和单变量Cox回归分析

为了识别DEGs之间潜在的相互作用网络,构建PPI网络,集成了268个节点和405条边(图6a)。柱状图显示了按节点数排序的前30个基因(图6b)。单变量Cox回归分析发现共有27个IRG与PFIs显著相关(图6c)。然后,PPI网络前30个节点与单因素Cox回归的预后相关IRG分析仅取得一个交集(P < 0.05),被确定为与预后相关的关键IRG(图6d)。差异表达的TFs与单变量Cox回归筛选的预后相关IRG之间的潜在相互作用(图6e)。

6.PTC患者LTF表达的分析和验证
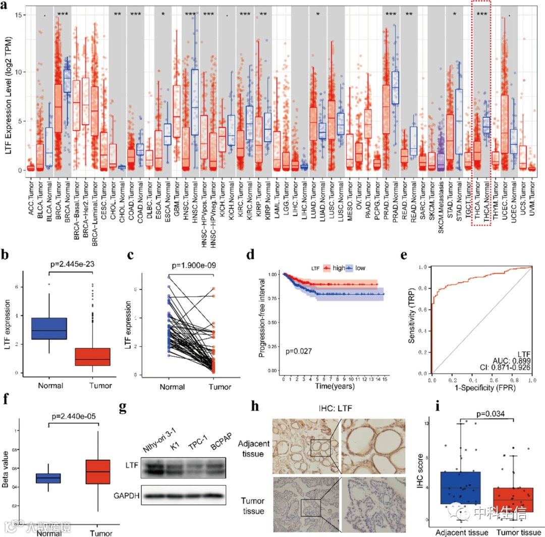
作者使用TIMER数据库检查了包括PTC在内的多种肿瘤中的LTF表达发现LTF在肿瘤组织中的表达明显低于正常组织(图7a),分析了TCGA的数据并获得了相同的结果(图7b)。配对分化分析表明,同一患者肿瘤组织中的LTF表达水平也低于正常组织(图7c)。KM曲线分析表明LTF表达水平低的患者的生存时间短于LTF表达水平高的患者(图7d)。通过ROC曲线分析区分肿瘤和正常甲状腺组织,发现LTF表达水平的AUC为0.899,说明可能是良好的诊断生物标志物(图7e)。UALCAN分析表明LTF在肿瘤组织中的甲基化水平明显高于正常组织(图7f),且此外,作者在细胞水平上检验LTF的表达水平,LTF在PTC细胞中的表达水平较低(图7g)。免疫组化分析同样表明LTF在肿瘤组织中的表达水平较低(图7i)。

此外,作者使用ssGSEA分析LTF高表达组和LTF低表达组的富集特征和功能差异。在LTF高表达组中免疫基因集富集于浆细胞_vs_naive B细胞等(图8a),LTF高表达组主要富集于脂肪形成,胆汁酸代谢和脂肪酸代谢(图8b)。因此,GSEA分析表明免疫相关信号与PTC的发生和发展有关

7.ssGSEA
为了进一步了解LTF表达水平与免疫活性之间的相关性,作者基于ssGSEA算法计算了不同免疫细胞亚群的富集评分,以及免疫相关功能和通路。8种免疫细胞与LTF表达有显著相关性:巨噬细胞、肥大细胞、自然杀伤(NK)细胞、Tfh细胞、活化的树突状细胞(aDC)、B细胞、Treg、CD8+T细胞和DC(图8c)。6种免疫相关功能和途径与LTF表达显著相关如APC偶联抑制、APC共刺激、溶细胞活性等(图8d)。ssGSEA结果进一步验证了LTF表达水平可能影响肿瘤微环境的免疫状态。

结论:
作者对TCGA-PTC数据集进行一系列生物信息学分析,构建了一个与PTC进展有关的8-IRG预后模型,该模型可以作为预测PTC患者生存的独立预后分子。此外,结合PPI网络和单因素Cox回归分析鉴定到一个与预后相关的关键IRG,可能参与PTC发展并进行了实验验证。作者的研究结果为阐明PTC潜在分子机制和分子靶点具有重要意义。但是本研究的局限性在于仅使用了一个TCGA数据集,还需要更多的验证队列对该模型进行验证。
感兴趣的老师可以搜索查看。


