肝癌作为全球高发癌种,不仅预后差、治疗手段有限,免疫治疗响应率还不足 30%!如何精准划分患者亚型、预测预后和治疗效果,一直是生信和临床领域的 “老大难”。而蛋白质翻译后修饰(PTM)作为调控肿瘤进展的关键机制,此前在肝癌中的预后价值和免疫调控作用却未被充分挖掘——这篇2025年发表在《Cancer Cell International》的研究,直接用21种PTM+3类多组学数据给出了完美答案!
研究背景
PTM涵盖乙酰化、泛素化、磷酸化等21种修饰类型,参与调控蛋白质功能、代谢重编程和免疫响应等关键过程。但以往研究多聚焦单一PTM类型,缺乏对肝癌异质性的全面覆盖。为此,研究团队整合了bulk RNA-seq、scRNA-seq和空间转录组数据,围绕21种PTM相关基因展开分析,最终打造出兼具预后评估和治疗预测价值的“PTM.score”评分模型,为肝癌个体化治疗提供了新工具。
这篇研究的“生信思路模板”值得直接抄作业!
数据基础:整合TCGA-LIHC、ICGC等7个外部队列+1个内部队列,共1398例肝癌样本,同时纳入7个免疫治疗队列(黑色素瘤、尿路上皮癌、肝癌)进行验证;
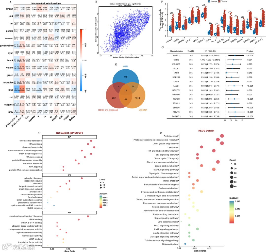
核心分析:先通过共识聚类将肝癌划分为2种PTM分子亚型,再用WGCNA筛选模块基因,结合差异表达基因(DEGs)和预后相关基因,最终锁15个hub基因;
模型构建:采用10种机器学习算法,筛选出性能最优的survivalSVM模型,构建PTM.score评分体系;
多维验证:从临床队列、单细胞水平、空间转录组水平,全方位验证模型的可靠性和泛化性。
该研究的关键结果:
1. 21种PTM聚类出2种肝癌亚型,预后差异显著
研究覆盖21种PTM相关基因(数量2-415个),经共识聚类确定k=2为最优分型(PTM.cluster.A/B)。A亚型患者OS、DFS等生存指标均显著差于B亚型,临床恶性程度更高,且相关基因富集于PTM及免疫通路。
2. A亚型基因组不稳定性更高,突变负荷增加
3. A亚型免疫微环境更活跃,免疫浸润增强
两亚型间267个DEGs富集于免疫通路,A亚型免疫细胞浸润评分、免疫调节分子(如 PD-L1)表达均显著升高,7种算法均验证了其免疫环境的高活性。
4. WGCNA锁定15个核心hub基因
5. PTM.score模型构建,多队列验证预后价值
6. PTM.score优于传统特征及现有签名
7. PTM.score精准预测免疫治疗响应
8. 单细胞+空间转录组验证恶性表型
9. 内部队列验证免疫标志物关联
50例内部队列中,低PTM.score组OS更差,且与CD8A、PD-1、PD-L1表达呈负相关,IHC染色证实低分组免疫激活状态更显著,与免疫治疗响应结果一致。
这篇研究的核心亮点在于:
✅多组学整合:bulk+单细胞+空间转录组,从宏观到微观层层递进;
✅PTM全景覆盖:21种修饰类型全面解析,避免单一视角的局限性;
✅临床转化价值高:模型既适用于肝癌,在黑色素瘤、尿路上皮癌等其他癌种的免疫治疗队列中也能适用;
✅提供实操模板:从聚类分型→hub基因筛选→机器学习建模→多维验证,完整生信分析流程可直接复用。

