在2025年发表在《Journal of Experimental & Clinical Cancer Research》(IF:12.8)上的研究《单细胞转录组学分析揭示肿瘤浸润性B细胞决定甲状腺乳头状癌的惰性命运》中,科学家们通过高通量单细胞RNA测序,找到了癌症微环境的一个新谜题:原来肿瘤浸润性B细胞的数量和活性竟然决定了乳头状甲状腺癌的进展!这项研究不仅让我们更清楚地了解了免疫细胞如何在癌症进程中扮演关键角色,还为肿瘤的个性化治疗开辟了新的思路!
题目:单细胞转录组学分析揭示肿瘤浸润性B细胞决定甲状腺乳头状癌的惰性命运
杂志:Journal of Experimental & Clinical Cancer Research
影响因子:12.8
Highlights
1.研究发现肿瘤浸润性B细胞(TIL-B)在惰性型PTC中显著富集,而在进展型PTC中几乎消失。
2.TIL-B细胞通过抑制甲状腺细胞增殖,可能在PTC的惰性发展中发挥重要作用。
3.生发中心B细胞(GC-B)的特征与PTC患者的无病生存期(DFS)改善显著相关,表明它们可能作为诊断和预后标志物。
4.发现PTPRC-CD22转结合可能是TIL-B细胞增殖的起始因子,这为靶向免疫治疗提供了新方向。
1.背景介绍
近几十年来,全球甲状腺乳头状癌(PTC)的发病率显著增加,而死亡率基本保持稳定。这种增加主要归因于对小型、无症状、低危PTC的过度诊断,主要是由于高分辨率超声成像的广泛使用。在中国,每年有多达200,000名患者接受不必要的外科手术和长期促甲状腺激素(TSH)抑制。几项临床试验表明,主动监测(AS)可以成为无症状PTC患者立即手术的有效替代方案。这些研究证实了这样一个假设,即PTC的一个子集表现出稳定或缓慢的生长,并且其中只有一小部分最终发展到需要延迟手术的程度。尽管AS在减少过度治疗方面有好处,但由于缺乏惰性PTC的诊断和预后临床标志物,全球AS的使用仍然受到限制。
大多数PTC病例进展缓慢,且预后较好,但部分病例却会迅速恶化,导致转移和治疗失败。当前,医学界对惰性PTC(低风险、不进展的肿瘤)和进展性PTC(高风险、快速发展的肿瘤)之间的差异知之甚少,特别是肿瘤微环境(TME)如何影响肿瘤的行为。
研究表明,肿瘤微环境中的免疫细胞群体,尤其是B细胞在决定肿瘤命运方面起着至关重要的作用。因此,识别和研究TIL-B细胞的作用机制,对于理解PTC的免疫逃逸和进展具有重要意义。
在这项研究中,我们对早期PTC的10个原发性肿瘤组织采用scRNA-seq,以研究惰性和进展性PTC中肿瘤细胞和TME的瘤间异质性,并确定惰性PTC的诊断标志物。仔细描绘了主要细胞类型,并对惰性和进行性PTC细胞组成进行了严格的分析。还表征了转录组特征,并探索了不同细胞类型之间的通讯。此外,通过细胞共培养、细胞迁移测定、免疫荧光(IF)染色、流式细胞术以及分析癌症基因组图谱(TCGA)数据库的数据,在其他队列(25例原发肿瘤)中验证了这些发现。我们的数据提供了对早期PTC肿瘤细胞和TME的独特特征的见解,有助于理解惰性PTC的生物学基础。因此,我们的发现将有助于惰性PTC的诊断。
2.方法和结果
2.1单细胞测序揭示TIL-B细胞在惰性PTC中的富集特征
为深入探索惰性与进行性甲状腺乳头状癌(PTC)之间肿瘤微环境的差异,研究团队对9位患者的10个早期PTC肿瘤标本进行了单细胞RNA测序(scRNA-seq)。肿瘤进展程度通过肿瘤倍增率(TDR)评估,TDR为肿瘤体积倍增时间(TVDT)的倒数,TDR≤0/年定义为惰性型,TDR>0.5/年为进展型。标本中包含4例惰性肿瘤、2例进展型肿瘤、1例含两种不同特征的肿瘤,另有4例临床表现为N1期或可触及病灶,也归为进展组。经组织病理学复核后,所有样本均无自身免疫性甲状腺炎。数据经严格质量控制后共获得74,714个高质量细胞。随后利用Seurat包进行细胞聚类与标记基因识别,采用UMAP算法进行可视化,并识别出8类主要细胞群体,包括T/NK细胞、甲状腺细胞、髓系细胞、B细胞、成纤维细胞、内皮细胞、心肌细胞和肥大细胞。
实验结果:
研究发现,尽管不同患者及不同类型PTC之间细胞群的比例略有差异,但大多数细胞类型在各组中均持续存在。值得注意的是,TIL-B细胞在惰性PTC样本中显著富集,而在进展型PTC中几乎完全缺失。该现象在UMAP图中得以直观呈现,并提示B细胞可能与肿瘤的低增殖潜能密切相关。进一步结合TCGA数据库的mRNA测序数据分析发现,B细胞和浆细胞的富集程度与患者的肿瘤分期改善显著相关(P = 0.013 和 0.002)。此外,Kaplan-Meier生存分析表明,TIL-B细胞、生发中心B细胞(GC-B)以及浆细胞的基因富集高者具有更长的无病生存期(DFS),风险比分别为3.59、3.43和3.68,均具有统计学显著性(P < 0.005)。综上所述,这些结果揭示TIL-B细胞可能是调控PTC进展的关键免疫因子,尤其在惰性肿瘤形成中发挥重要抗肿瘤作用。
图1.早期PTC景观的scRNA-seq分析。
2.2 惰性和进行性PTC中甲状腺细胞的异质性
为研究惰性与进行性PTC中的甲状腺细胞异质性,研究团队基于差异表达基因(DEG)的模式,将甲状腺细胞划分为7个簇,并通过GSVA Hallmark分析揭示簇间的转录差异。进一步使用CopyKAT分析细胞的拷贝数变异(CNV),并采用CytoTRACE和甲状腺分化评分(TDS)预测细胞的分化状态。最后,结合Monocle算法分析了甲状腺细胞的分化轨迹。
实验结果:
分析结果显示,甲状腺细胞在细胞周期、DNA甲基化、免疫抑制等通路中表现出显著的转录差异。惰性组的TDS评分显著高于进行组,表明其分化程度较高。尽管两组之间的恶性细胞比例相当,但惰性组的BRAFV600E突变率较低,而RAS突变率较高。Monocle分析揭示,两组甲状腺细胞的分化轨迹相似,但惰性组表现出更强的分化潜力。
图2.惰性PTC和进行性PTC之间的甲状腺细胞异质性。
2.3甲状腺细胞对外周B细胞的募集能力及TIL-B细胞对甲状腺细胞增殖的抑制作用
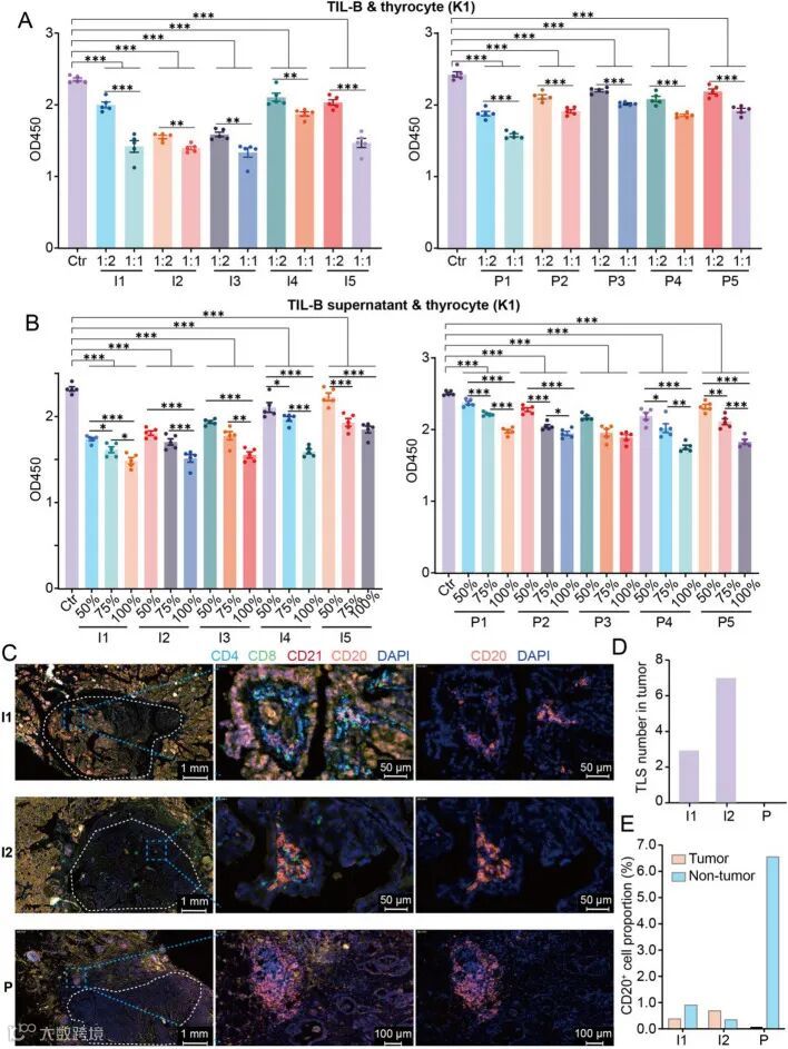
为验证甲状腺细胞在惰性组和进展组PTC中的外周B细胞募集能力差异,研究团队收集了每组的3个新鲜PTC组织样本,分离出原代甲状腺细胞,并与来自同一健康志愿者的外周B细胞以1:1的比例进行共培养,采用反式孔迁移测定法检测B细胞的募集能力。此外,为了评估TIL-B细胞对甲状腺细胞增殖的影响,研究者从10个新鲜PTC样本(5个惰性、5个进展性)中分离出TIL-B细胞,并与PTC细胞系(K1和B-CPAP)在体外共培养,使用CCK-8法测定PTC细胞的增殖活性。
实验结果:
结果表明,来自惰性PTC的甲状腺细胞在招募外周B细胞方面的能力显著强于进展性PTC的甲状腺细胞。尽管对B细胞募集相关受体的分析(如CXCR4、CXCR5等)未显示两组之间的显著差异,但这些结果表明,惰性肿瘤中B细胞募集的增加主要归因于甲状腺细胞的能力。进一步的实验发现,来自惰性和进展性PTC的TIL-B细胞都能浓度依赖性地抑制PTC细胞的增殖,表明TIL-B细胞通过直接的细胞间相互作用和抑制蛋白分泌抑制肿瘤细胞增殖。总体而言,这些发现表明,TIL-B细胞可能在PTC的免疫微环境中扮演着重要的抗肿瘤角色。
图3.TIL-B 细胞在两组中都抑制甲状腺细胞增殖。
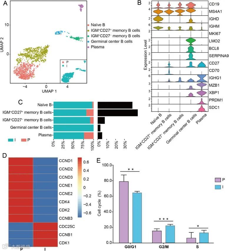
2.4 TIL-B细胞亚群的分析及增殖能力的差异
为了进一步研究惰性和进展性PTC中TIL-B细胞的增殖差异,研究者进行了无监督聚类分析,并根据差异表达基因(DEGs)的模式将B细胞分为5个亚群。使用基因集富集分析(GSEA),研究者评估了GC-B细胞与细胞周期和有丝分裂相关的通路上调情况。此外,研究团队还分析了所有TIL-B细胞中与细胞周期相关基因的表达,以比较两组之间的增殖能力差异。
实验结果:
分析结果显示,GC-B细胞仅在惰性PTC组中富集,并且在细胞周期相关的基因上表现出与细胞周期调控和有丝分裂过程相关的通路优先上调,如E2F_TARGETS和G2M_CHECKPOINT。进一步的细胞周期基因分析表明,进展性PTC中的TIL-B细胞主要表现出G1期相关基因(如CCND1、CCND2)高表达,而惰性PTC中的TIL-B细胞则表现出G2/M期基因(如CCNB1、CDK1)的升高,提示惰性PTC中的TIL-B细胞增殖活性较强。
图4.惰性和进展性PTC之间TIL-B细胞的异质性。
2.5 PTPRC-CD22反式结合可能是TIL-B细胞增殖的起始因子
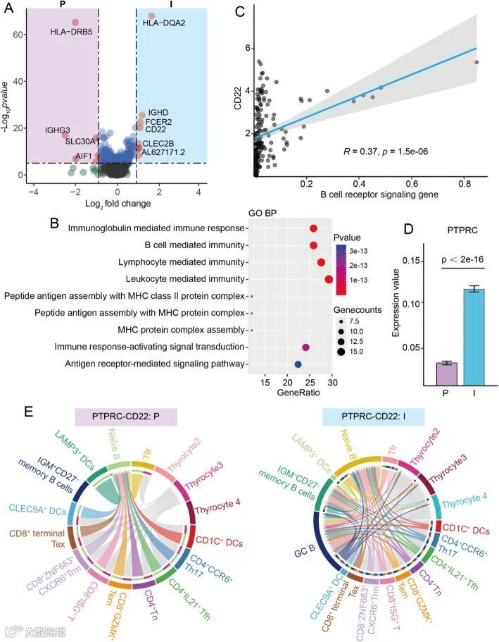
为了研究惰性和进展性PTC中TIL-B细胞的转录差异,研究团队比较了两组样本中差异表达的基因。重点分析了HLA-DQA2、IGHD、CD22等基因在惰性组和进展组中的表达情况,并进行了基因本体论(GO)分析。同时,通过TCGA数据库的Pearson相关性分析,评估了CD22与B细胞受体信号转导基因的相关性。
实验结果:
分析结果显示,在惰性PTC中,TIL-B细胞上调的基因包括HLA-DQA2、IGHD、CD22等,这些基因与B细胞受体信号传导密切相关。特别是CD22,它在B细胞中起抑制作用,并且在惰性PTC中与PTPRC(CD45)上调相关,表明可能存在PTPRC-CD22的反式结合相互作用,促进B细胞增殖。与进展性PTC相比,后者的HLA-DRB5、IGHG3等基因表达显著增加。
图5.PTPRC-CD22在惰性和进行性PTC中反式结合。
2.6 GC-B细胞特征与PTC患者DFS的改善相关
为了探讨GC-B细胞在决定PTC惰性命运中的作用,研究团队选择了21个GC-B细胞特异性基因,并从TCGA数据库中计算了每个样本的GC-B富集分数。通过Kaplan-Meier生存分析,评估GC-B富集评分与PTC患者无病生存期(DFS)的关系。此外,还对21个GC-B基因中的前9个基因进行了分析,评估其与PTC患者T分期的相关性。
实验结果:
结果显示,高GC-B富集评分与PTC患者较长的DFS显著相关(HR=4.016,P=0.0071)。进一步分析发现,前9个GC-B细胞特异性基因中,9个基因的高频表达与PTC的T分期改善相关,尤其是LMO2基因的高表达与55岁以上和55岁以下患者的DFS改善显著相关(HR=3.751,P=0.00075;HR=7.543,P=0.019),提示LMO2可能作为惰性PTC的诊断和预后标志物。
图6.GC-B细胞富集与PTC患者T分期和DFS改善呈正相关。
3.研究小结
我们的研究使用单细胞转录组学技术,深入比较了早期惰性和进展性甲状腺乳头状癌(PTC)中的肿瘤微环境(TME)。研究发现,TME,尤其是免疫细胞的活性,在PTC行为中发挥了核心作用。先前的研究表明,PTC中的TIL-B细胞富集与淋巴结转移呈负相关,并与生存预后改善呈正相关。然而,TIL-B细胞与肿瘤大小或侵袭性之间的关系存在相互矛盾的结果,这使得它们作为PTC预测标志物的价值不确定。我们的研究表明,TIL-B细胞,特别是GC-B细胞,在惰性PTC中起着关键作用。惰性PTC中观察到升高的TIL-B细胞聚集成三级淋巴样结构(TLS),这些细胞似乎通过抑制甲状腺细胞增殖来保持免疫平衡,从而防止肿瘤进展。进一步分析表明,惰性和进展性PTC之间的甲状腺细胞对B细胞的募集能力存在显著差异。尽管两组之间的B细胞趋化因子受体表达没有显著差异,但惰性PTC中的甲状腺细胞表现出更强的B细胞募集能力。我们的细胞通讯分析揭示了在惰性PTC中,特定甲状腺细胞群通过PTPRC-CD22反式结合与TIL-B细胞频繁相互作用,这种相互作用可能有助于促进B细胞增殖,从而维持肿瘤的免疫稳定性。此外,我们还发现,GC-B细胞的高富集与PTC患者的较长无病生存期(DFS)显著相关,特别是LMO2基因在PTC中作为诊断和预后标志物表现出潜力。尽管样本量有限,且存在一些局限性,如缺乏纵向样本,但我们研究的结果为PTC的精确诊断和个性化治疗提供了新的方向。

