分享一篇2023年3月发表在Aging (Albany NY)(IF:5.955)的文章《Identification and validation of anoikis-associated gene SNCG as a prognostic biomarker in gastric cancer》(PMID: 36996495),作者基于失巢凋亡相关基因(AGs),在GC中进行免疫浸润、功能富集和ceRNA调控网络分析,构建风险特征,探讨失巢凋亡相关基因在预后预测中的价值,为GC患者提供一种新的预后预测工具。
背景&方法
背景:
胃癌(GC)的发病率在全球排名第五,被认为是对人类健康的严重威胁。失巢凋亡(Anoikis)是生物体保护机制的核心部分,可以通过抑制再粘附来防止分离细胞的异常增殖,显着参与癌症的发展、进展和远端转移,并有可能成为癌症的标志。
方法:
1、GC中hub AGs的鉴定
2、胃癌患者SNCG的预后及临床价值分析
3、功能富集分析
4、免疫浸润分析
5、ceRNA相互作用网络
6、风险特征构建及临床特征分析
研究结果:
GC中hub AGs的鉴定
从GC样品中鉴定出67个差异表达的AGs,包括26个下调AGs和41个上调AGs。为了确定与预后相关的AGs,单因素Cox回归分析筛选,确定了20个与预后显著相关的AGs。我们还对下载的501个AGs的表达谱进行了WGCNA,选择蓝色模块中的AGs进行进一步分析。基于上述分析,交集基因SNCG最终被确定为hub AG。

胃癌患者SNCG的预后及临床价值分析
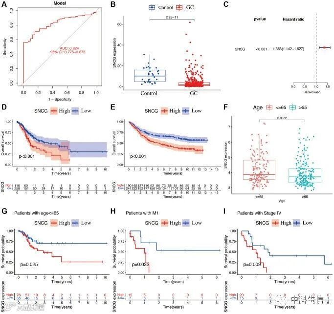
SNCG AUC为0.824,表明SNCG对GC患者具有较高的预测准确性。与健康个体相比,胃癌患者组织中SNCG的表达显著降低。western blot和qRT-PCR也分别在翻译和转录水平上证实了这一结果。我们还从Human Protein Atlas (HPA)数据库中获得了免疫组织化学结果。KM生存分析和单因素Cox回归分析结果显示,SNCG与胃癌患者的总生存期(OS)有显著相关性,同时,在TCGA和GSE84437队列中,SNCG高表达组的OS明显较差。年龄>65岁的GC患者SNCG表达水平显著降低。此外,年龄≤65岁、M1期和AJCC期的SNGC高表达或低表达患者之间存在生存差异,所有SNGC高表达亚组的OS都明显低于SNGC低表达亚组。


功能富集分析
GSEA分析显示,SNCG与细胞周期和长期抑制相关的通路显著相关。GSVA分析还证实,SNCG高表达亚组在各种癌症和免疫相关途径中显著富集,如错配修复、DNA复制和IgA产生途径的肠道免疫网络,表明SNCG的激活可能参与调节癌症和免疫进展。

免疫浸润分析
CIBERSORT算法结果表明,GC样品中naive B细胞、M0巨噬细胞和M1巨噬细胞表达显著上调,嗜酸性粒细胞、静息肥大细胞、单核细胞、CD4静息记忆T细胞、CD8 T细胞、浆细胞和记忆B细胞的比例显著降低。并且SNCG与免疫细胞的含量密切相关,包括Tregs调节T细胞、γ δ T细胞、辅助滤泡T细胞、naïve CD4 T细胞、活化记忆CD4 T细胞、静息NK细胞、活化NK细胞、单核细胞、静息肥大细胞、M0巨噬细胞、naive B细胞和记忆B细胞。

ceRNA相互作用网络
为了确定SNCG在GC中的潜在机制,我们生成了一个以SNCG为中心的ceRNA网络。结果显示,共包含了4对miRNA-mRNA和3对lncRNA-miRNA, SNCG可能受到miRNAs hsa-miR-497-5p、hsa-miR-107、hsa-miR-195-5p和hsa-miR-103a-3p的调控,而miRNA hsa-miR-103a-3p可能受到lncRNAs LA16c-306A4.2、LINC01070和RP11-34P13.7的调控。

风险特征构建及临床特征分析
根据SNGC表达,在TCGA和验证队列中计算风险评分。同时,根据计算出的风险评分中位数,我们将GC患者分为高、低风险评分亚组。在TCGA队列和验证队列中,高风险组患者与较差的临床结局显著相关。同时,TCGA和验证队列的多因素和单因素Cox回归显示,风险特征与患者预后有显著联系,可以作为GC的独立预后因素。这表明构建的风险特征与胃癌的预后有显著关系。此外,年龄≤65岁的患者与较高的风险评分之间也存在显著相关性。最后,将风险特征与临床特征相结合建立列线图,列线图具有预测GC预后的潜力。




